本文來自:一顆大松樹, 作者:楊松
報吿摘要
2021年11月26日,國家醫療保障局關於印發DRG/DIP支付方式改革三年行動計劃的通知(醫保發〔2021〕48號),提出分期分批加快推進,從2022到2024年,全面完成DRG/DIP付費方式改革任務,到2024年底,全國所有統籌地區全部開展DRG/DIP付費方式改革工作,到2025年底,DRG/DIP支付方式覆蓋所有符合條件的開展住院服務的醫療機構。
DRG/DIP支付推進路徑
1)單一付費方式→多元複合式支付。2021年9月29日,國務院辦公廳關於印發“十四五”全民醫療保障規劃的通知,提出針對不同場景採用多元複合支付方式,針對住院病人,DRG/DIP付費為主;針對精神疾病、安寧療護、醫療康復等需要長期住院治療且日均費用較穩定的疾病,採取按牀日付費;門診費用按項目支付。2019年6月,國家確定30個城市作為DRG付費國家試點城市,本次是對整體DRG/DIP的更大範圍推動。
2)粗放式管理→精細化管理。DRG和DIP都屬於付費端(醫保與醫療機構)改革,目標是發揮“經濟槓槓”的作用,調節衞生資源配置總規模、結構,引導醫療機構管控成本,推進醫療費用和醫療質量“雙控制”。
DRG支付改革影響
1)DRG是一種支付方式,不是一種控費手段,對醫保支出總量和趨勢影響較小。醫保基金的基本原則是“以收定支、收支平衡、略有結餘”,在總額增長的確定下,在通過按病種支付、總額預算、按人頭付費、按項目付費、按牀日付費、DRG/DIP等多種方式提升醫療費用管理水平。例如浙江省在全省域推行DRGs改革,對2020年住院醫療費用進行總額預算管理,確定醫保總支出年增長率為7%。
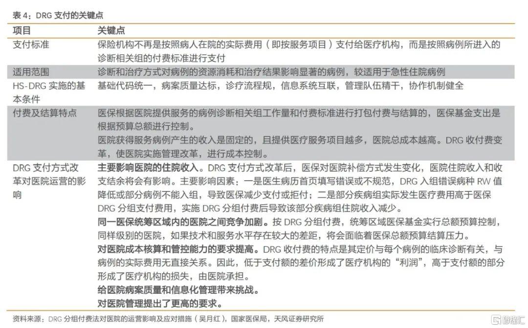
2)DRG改革後對醫院精細化能力要求較高。DRG模式下,醫院開展醫療服務獲得的支付標準與每個病例的臨牀診斷和手術操作等治療方式有關,與病例的實際費用無直接關係,低於支付額的差價形成醫院的“利潤”,高於支付額的部分形成了醫院的醫保損失,DRG是按照統籌區域進行比較,要求醫院在保證治療效果的前提下,提升醫療服務水平,提高醫院成本核算和管控能力 。
3)投資影響:具備效率提升和成本控制的產品和服務將受益。在常規的按項目付費模式下,醫院有動力開展更多的服務項目(“過度醫療”),在DRG之後,醫院具有較強的動力提高運營管理效率,包括開展更多醫院具有優勢的項目,以及提高成本管理能力,從投資講,我們認為可以從以下三個維度尋求投資機會:
①更具性價比的產品。在DRG分組確定後,醫院在完成醫療服務項目時具有較強的動力使用更具有性價比的產品來降低成本,優質的設備、耗材、藥品可通過國產替代降低成本,創新型產品如微創產品等癒合速度快的產品,可提高治療效果(如縮短住院天日),將受益。主要公司:邁瑞醫療、南微醫學、惠泰醫療、威高骨科、歸創通橋等。
②幫助醫院提高週轉。在DRG模式下,醫院之間會在同類服務項目之間競爭(以獲得更多的權重(分值)),因此具有較強的動力開展更符合本身成本和技術優勢的項目,能夠幫助醫院提高運營週轉效率(尤其是病牀)的民營醫療機構將獲得更好的業務機遇。主要公司:三星醫療、康寧醫院、國際醫學。
③幫助醫院增強IT能力。DRG對醫院的管理體系有較高要求,包括數據採集、數據分析、信息化管理等,因此醫療信息化相關公司將會受益。
風險提示
政策落地不及預期;各地具體政策可能存在差異;中國現有實證證據較少;市場競爭加劇的風險
正文
2021年11月26日,國家醫療保障局關於印發DRG/DIP支付方式改革三年行動計劃的通知(醫保發〔2021〕48號),提出:
抓擴面:實現四個全面覆蓋。狠抓統籌地區、醫療機構、病種分組、醫保基金四個方面全面覆蓋,推動DRG/DIP支付方式改革實現從局部向全面、從部分到全體、從粗放式向精細化縱深發展。
建機制:建立完善四個工作機制。通過DRG/DIP付費改革,建立醫保對醫療機構管用高效的支付管理和激勵約束機制,突出病組(病種)、權重(分值)和係數三個核心要素,建立完善管理和動態調整機制。

1.1. 醫保支付改革:單一付費方式→多元複合式支付,粗放式管理→精細化管理
根據2020年12月,浙江省醫保局副局長徐偉偉在《財經》記者專訪:按照支付方式改革進程來看,第一代是按項目付費,第二代是按項目付費加總額預算,第三代就是總額預算加上住院DRGs點數法付費。
2017年,國務院頒佈《關於進一步深化基本醫療保險支付方式改革的指導意見》,提出了“全面推行以按病種付費為主的多元複合式醫保支付方式”。
2021年國家醫保局《關於印發DRG/DIP支付方式改革三年行動計劃的通知》,對醫保支付改革的“全覆蓋”和“建機制”,對整體DRG/DIP的更大範圍推動。

1.2. 加快DRG/DIP覆蓋,多元複合支付方式相結合
2021年9月29日,國務院辦公廳關於印發“十四五”全民醫療保障規劃的通知,提出:在全國範圍內普遍實施按病種付費為主的多元複合式醫保支付方式,推進區域醫保基金總額預算點數法改革,引導醫療機構合理診療,提高醫保資金使用效能。制定醫保基金總額預算管理、按牀日付費、按人頭付費等技術規範。其中,針對住院病人,DRG/DIP付費為主;針對精神疾病、安寧療護、醫療康復等需要長期住院治療且日均費用較穩定的疾病,採取按牀日付費;門診費用按項目支付。

1.3. DRG和DIP對比分析
根據應亞珍發表的《DIP與DRG:相同與差異》,DRG和DIP都屬於付費端(醫保與定點醫療機構的付費結算)改革,目標是發揮“經濟槓槓”的作用,調節衞生資源配置總規模、結構,引導醫療機構管控成本,推進醫療費用和醫療質量“雙控制”。
DRG體現對醫療機構規範“同病同操作”病例診療路徑的導向作用,能激勵醫療機構在保證醫療質量的同時降低醫療成本,縮短患者住院時間。根據浙江省醫保局副局長徐偉偉在《財經》記者專訪,“DRG付費辦法本質是引入社會平均成本概念,用設區市所有醫療機構的平均成本,來確定付費標準。當一家醫院支出高於平均成本就要虧本,當支出低於平均成本的時候,就能獲得收益”。
DIP體現“一病一操作一組”,採取區域點數法總額預算,最後才確定DIP組的支付標準,存在誘導醫療機構採用複雜技術、高分值治療方式的風險。

美國率先實施DRG支付管理,各國逐步發展符合自身國情的病例組合方案。1976年,美國推出DRGs管理方案,並逐步形成基本符合各國患者疾病特點的國際化單病種分組系統。以DRGs為基礎的預付製為美國醫療衞生系統平穩有序的發展起到關鍵作用,美國醫療費用增長率由1983年前的16~18%降到7~8%,短期住院率一年內下降12%。基於DRGs系統在美國獲得的成功,世界各國紛紛引進,研究符合自身國情的病例組合方案,以適應本國醫療衞生系統的需要,包括英國的HRGs(Health-care Resource Groups),法國的GHM(Groupes Homogènes de Maladies),澳大利亞的AR-DRGs(Australian Refined DRGs),德國的G-DRGs(Germany DRGs)以及日本的DPC(diagnosis procedure combination)。
朱碧帆等基於OECD國家實證數據,分析DRG支付對醫療服務體系的影響。結果顯示,各國實施DRG支付的效果不盡相同,甚至對同一指標產生相反的作用。主要是各國的具體政策及環境不同,導致DRG支付產生不同的激勵機制。從共性指標來看,實施DRG支付後大部分國家的千人口牀位數、出院後30天死亡率以及平均住院天數有所下降,然而這種下降趨勢在引入DRG前就已經出現,可能與醫療技術水平的發展有關。從服務數量來看,德國、日本的治療性服務出院人數有所上升,法國則有所下降。從費用控制情況來看,澳大利亞、德國、法國的人均治療性衞生費用增速有所提升,而日本、荷蘭則有所下降。

3.1.DRG支付的關鍵點

3.2. 中國醫保支付改革影響試點案例分析
3.2.1. 三明市:公立醫院患者2017-2019年次均費用增加,經CMI校正後2017年降低,2018-2019恢復增長
2012 年以來,三明市的醫療服務共經歷了三階段支付方式改革。
· 一是按病種付費階段(2013年1月—2015年4月),三明市在城鎮職工醫保和城鄉居民醫保基金實行市級統籌後,2013年選擇了30個病種付費。
· 二是按 CN-DRG 付費階段(2016年1月—2016年12月),2016年以來,三明市開展全部按病種付費改革,參考CN-DRGs分組方案,確定了630個病種,醫保與醫院按定額標準比例結算,患者個人與醫院按項目結算。
· 三是C-DRG收付費階段(2018年1月至今),作為國家C-DRG改革首批試點城市,2017年10月,三明市發佈《關於試行住院費用按疾病診斷相關分組收付費工作的通知》,將全市22家縣級及以上公立醫院納入C-DRG收付費改革試點,基本醫療保險參保患者均納入C-DRG管理。
從2016-2019年數據來看,三明市公立醫院次均住院費用增長率分別為2.44%、8.25%和6.93%,次均費用增長率在控制範圍內。經CMI調整後住院費用2017年降低,2018-2019年恢復增長。

3.2.2. 六盤水市:醫療機構平均住院費用增長率降低,藥佔比下降,醫療機構服務量和收入保持增長
六盤水市13家二級以上公立醫療機構分三個批次,分別於2017年10月和2018年1月、4月開始試點採用DRG實際付費,逐步實現全市二級以上公立醫療機構DRG付費全覆蓋。
· 二級醫療機構平均住院費用增長率由2017年的8.13%至2019年的3.22%,下降了4.91個百分點。三級醫療機構平均住院費用增長率由2017年的29.35%至2019年的5.91%,下降了23.44個百分點。
· 全市三級醫療機構藥佔比由2017年的31.44%至2019年的25.60%,下降了5.84個百分點,二級醫療機構藥佔比同比基本持平。
· 從六盤水市人民醫院數據來看,不考慮2020年疫情因素影響,2016-2019年醫院醫療收入穩健增長。

3.2.3. 深圳某三甲醫院:人均醫療費用有小幅度下降,但差別不大;人均治療費用和人均手術費用相較於試點前有所增長
如針對深圳市B醫院(2019年開始試行C-DRGs支付改革)的分析,納入急性闌尾炎、冠心病、腰椎間盤突出和老年性白內障為主要疾病診斷的且為深圳醫保的住院病人進行分析,試點前後人均醫療費用有小幅度下降,但差別不大;試點後人均醫療費用、人均藥品費用、人均材料費用和人均檢查費用對比試點前都有所下降,分別為1.2%、5.2%、3.0%、5.2%;人均治療費用和人均手術費用相較於試點前有所增長,分別為2.1%、1.2%。

3.3. 醫保支付改革影響分析
3.3.1. DRG是一種支付方式,對總量和趨勢影響較小
DRG是一種支付方式,對總量和趨勢影響較小。醫保基金的基本原則是“以收定支、收支平衡、略有結餘”,在總額增長的確定下,在通過按病種支付、總額預算、按人頭付費、按項目付費、按牀日付費、DRG/DIP等多種方式提升醫療費用管理水平。例如浙江省在全省域推行DRGs改革,對2020年住院醫療費用進行總額預算管理,確定醫保總支出增長率為7%。
DRG是一種支付手段,不是一種控費手段。最寬鬆的控費方式是按項目付費,不控制價格,也不控制數量,這會使得醫院提供過度的醫療服務,典型現象是大檢查,大處方。最嚴格的控費方式是總額限定,每月支付,年底結算,在絕對數額上對醫院做限定,但這會導致醫療供給不足,典型現象是推諉重症病人。而DRG作為一種支付方式,只控制了價格,並沒有控制數量,鼓勵醫療機構發揮自身的優勢(技術、成本、效率)去收治病人。
3.3.2. DRG改革後對醫院精細化能力要求較高。
DRG模式下,醫院開展醫療服務獲得的支付額與每個病例的臨牀診斷有關,與病例的實際費用無直接關係,低於支付額的差價形成醫院的“利潤”,高於支付額的部分形成了醫院的損失,DRG是按照統籌區域進行比較,要求醫院在保證治療效果的前提下,提升醫療服務水平,提高醫院成本核算和管控能力。
DRG可能會對醫院的財務指標帶來一過性影響,但不影響整體趨勢。DRG改革最開始施行階段,醫院可能因為不熟悉政策支付規則,醫生病歷首頁填寫錯誤或不規範;以及部分疾病組實際發生醫療費用高於醫保DRG分組支付費用,實施DRG分組付費後導致該部分疾病組住院收入減少。
調整收入結構,提升服務佔比,體現技術勞動價值。DRG支付改革迭加醫保談判和帶量採購等措施,藥耗佔比降低,如貴州六盤水2017-2019分批次DRG改革試點後,全市三級醫療機構藥佔比由2017年的31.44%下降至2019年的25.60%,下降了5.84個百分點。《關於印發DRG/DIP支付方式改革三年行動計劃的通知》中也提出“要建立與國家醫保談判藥品“雙通道”管理、藥品醫用耗材集中帶量採購等政策措施的協同推進機制,形成正向疊加效應。”從藥品和耗材准入、價格、量、支付等全流程管理,有助於調整收入結構,加強合理用藥,提升服務佔比。

“醫療質量”和“成本管理”雙控制。2020年12月,浙江省醫保局副局長徐偉偉在《財經》記者專訪中指出:資源消耗這塊,原來並不在醫院的考慮範圍內。比如,醫院康復病人的牀日費用是1800多元,在每次的績效考核中,這家醫院的排名都在該學科前列。但如果考慮資源消耗,牀日費用很高,成本效果並不是很好,需要擠掉這類水分。推行DRGs付費,把績效管理和資源消耗相匹配了。既往的付費方式,缺乏對醫療行為的利益調控機制,對過度醫療缺乏有效控制手段(如按項目付費),或方法過於簡單粗暴(如總額控制付費等)。也想通過改革,規範醫療服務行為,減少公立醫院過度醫療行為,實現讓醫院有內生動力合理用藥,控制成本。
具備效率提升和成本控制的產品和服務將受益。在常規的按項目付費模式下,醫院有動力開展更多的服務項目(“過度醫療”),在DRG之後,醫院具有較強的動力提高運營管理效率,包括開展更多醫院具有優勢的項目,以及提高成本管理能力,從投資講,我們認為可以從以下三個維度尋求投資機會:
①更具性價比的產品。在DRG分組確定後,醫院在完成醫療服務項目時具有較強的動力使用更具有性價比的產品來降低成本,優質的設備、耗材、藥品可通過國產替代降低成本,創新型產品如可提高治療效果(如縮短住院天日),將受益。主要公司:邁瑞醫療、南微醫學、惠泰醫療等。
②幫助醫院提高週轉。在DRG模式下,醫院之間會在同類服務項目之間競爭(以獲得更多的權重(分值)),因此具有較強的動力開展更符合本身成本和技術優勢的項目,能夠幫助醫院提高運營週轉效率(尤其是病牀)的民營醫療機構將獲得更好的機遇。主要公司:三星醫療、康寧醫院。
③幫助醫院增強IT能力。DRG對醫院的管理體系有較高要求,包括數據採集、數據分析、信息化管理等,因此醫療信息化相關公司將會受益。


風險提示:政策落地不及預期;各地具體政策可能存在差異;中國現有實證證據較少;市場競爭加劇的風險
