您正在瀏覽的是香港網站,香港證監會BJA907號,投資有風險,交易需謹慎
影響12億人!騰訊率先“拆牆”,微信可直接跳轉淘寶、抖音

本文來源:券商中國

互聯網平臺“拆圍牆”正式開始,將陸續把自主選擇權還給用戶。

9月17日,騰訊微信宣佈率先放開外部鏈接,開放個人用戶在一對一聊天場景中直接訪問外部鏈接。這意味着,用戶有望在各大平臺上,將自己關注的商品、資訊等直接將訪問鏈接分享給好友,而不至於分享後出現一大串複製編碼,不能直接打開等情況。

4天前,工信部在9月13日相關新聞發佈會上表示,今年7月啓動了爲期半年的互聯網行業專項整治行動,屏蔽網址鏈接是這次重點整治的問題之一。因爲無正當理由限制網址鏈接的識別、解析、正常訪問,影響了用戶體驗,也損害了用戶權益,擾亂了市場秩序,監管要求9月17日起各平臺要按標準解除屏蔽網址鏈接。

互聯網平臺“握手言和”令人期待,隨着騰訊率先出手,有網友表示,這纔是真正意義上的互聯網精神,期待阿裏、字節跳動的後續動作。對於淘寶、天貓何時能夠支持微信支付,抖音何時可以互通微信、淘寶,成爲不少網友的期待。

也有網友提出了對安全的擔憂,特別是對於年長用戶來說,本身對錯誤信息或是不實信息辨識度較低,如今放開外鏈,如何屏蔽和辨別成爲難題。不過,微信表示,將依據相關法律要求,經監管部門審批,將以信息安全爲底線。

微信可以直接跳轉淘寶抖音

9月17日下午,騰訊旗下微信率先響應政策,發佈聲明稱,率先放開外部鏈接訪問。

微信表示,依據相關法律要求,經監管部門審批,將以信息安全爲底線,開放個人用戶在一對一聊天場景中直接訪問外部鏈接,用戶升級最新版本微信即可更新!

同時,考慮到用戶體驗,微信將爲用戶提供自主選擇權,並設立外鏈投訴入口,可以舉報違法違規外鏈。

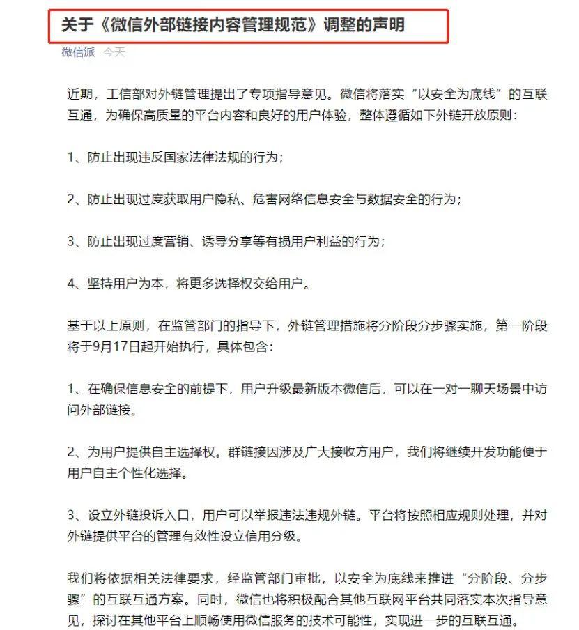
微信在發佈的關於《微信外部鏈接內容管理規範》調整的聲明中稱,近期,工信部對外鏈管理提出了專項指導意見。微信將落實“以安全爲底線”的互聯互通,爲確保高質量的平臺內容和良好的用戶體驗,整體遵循如下外鏈開放原則:

1、防止出現違反國家法律法規的行爲;

2、防止出現過度獲取用戶隱私、危害網絡信息安全與數據安全的行爲;

3、防止出現過度營銷、誘導分享等有損用戶利益的行爲;

4、堅持用戶爲本,將更多選擇權交給用戶。

基於以上原則,在監管部門的指導下,外鏈管理措施將分階段分步驟實施,第一階段將於9月17日起開始執行,具體包含:

1、在確保信息安全的前提下,用戶升級最新版本微信後,可以在一對一聊天場景中訪問外部鏈接。

2、爲用戶提供自主選擇權。羣鏈接因涉及廣大接收方用戶,我們將繼續開發功能便於用戶自主個性化選擇。

3、設立外鏈投訴入口,用戶可以舉報違法違規外鏈。平臺將按照相應規則處理,並對外鏈提供平臺的管理有效性設立信用分級。

微信表示,將依據相關法律要求,經監管部門審批,以安全爲底線來推進“分階段、分步驟”的互聯互通方案。同時,微信也將積極配合其他互聯網平臺共同落實本次指導意見,探討在其他平臺上順暢使用微信服務的技術可能性,實現進一步的互聯互通。

據瞭解,相關人員測試發現,9月17日,有些用戶淘寶鏈接在微信上依然無法直接打開,而這可能是相關用戶未能更新爲最新版APP,以及由於微信用戶多達12億,後臺整體覆蓋鋪開仍然需要時間。

監管要求限期“拆圍牆”

此前,騰訊的財報透露,微信及WECHAT的月活躍帳戶12.5億,QQ用戶超過6億;字節跳動也曝出,截至2020年底,旗下產品全球月活躍用戶數達到19億,覆蓋全球超過150個國家及地區;阿裏巴巴在其2020年度投資者大會上披露,阿裏全球年度活躍消費者數量已超10億人。

業內人士認爲,騰訊、淘寶和字節跳動等這些互聯網大平臺,都擁有海量的用戶流量,而流量意味着價值,因此都紛紛修築了“圍牆”, 微信、抖音、淘寶、拼多多、支付寶等平臺不能相互分享網址鏈接,直接影響了用戶體驗,損害了用戶權益,擾亂市場秩序。

9月13日,在工信部發佈會上,工信部部長肖亞慶表示,我國平臺經濟發展很快,總體態勢是好的。在這個過程中也出現了一些問題,解決這些問題,有的是需要從技術上來解決,有的是需要從管理上來解決,有些問題需要各方面聯動、系統地解決,還有些問題需要從發展的角度來解決。

“總之,互聯網安全是底線。互聯網發展一定要能夠使老百姓的生活更加方便,助力各方面發展,最終促進互聯網行業、平臺經濟健康有序發展。” 肖亞慶稱。

據工信部新聞發言人、信息通信管理局局長趙志國介紹,工信部7月啓動了爲期半年的互聯網行業專項整治行動,屏蔽網址鏈接也是重點整治的問題之一。

趙志國表示,當前,正在按照專項行動的方案安排,指導相關互聯網企業開展自查整改。要求企業按照整改要求,務實推動即時通信屏蔽網址鏈接等不同類型的問題,能夠分步驟、分階段得到解決。

趙志國說,下一步,一是加強行政指導,對整改不到位的問題繼續通過召開行政指導會等多種方式,督促企業抓好整改落實。二是加強監督檢查,確保問題能夠整改到位。三是強化依法處置,對於整改不徹底的企業也將依法依規採取處置措施。

據瞭解,關於外部鏈接整改問題,工信部有關部門提出三條合規標準:

(1)具有外部網址鏈接訪問功能的即時通信軟件,對於用戶分享的同種類型產品或服務的網址鏈接,展示和訪問形式應保持一致;

(3)不能對特定的產品或服務網址鏈接附加額外的操作步驟,不能要求用戶手動複製連接後轉至系統瀏覽器打開。

工信部要求,9月17日各平臺要按上述標準解除屏蔽網址鏈接。在工信部相關要求傳達後,騰訊、阿裏和字節跳動紛紛進行了迴應。

騰訊迴應稱,“堅決擁護工信部的決策,在以安全爲底線的前提下,分階段分步驟地實施。”

阿裏巴巴對此迴應:“互聯是互聯網的初心,開放是數字生態的基礎。阿裏巴巴將按照工信部相關要求,與其他平臺一起面向未來,相向而行。”

字節跳動則迴應,保障合法的網址鏈接正常訪問,是互聯網發展的基本要求,事關用戶權益、市場秩序和行業創新發展,字節跳動將認真落實工信部決策。字節跳動還呼籲所有互聯網平臺行動起來,不找藉口,明確時間表,積極落實,給用戶提供安全、可靠、便利的網絡空間,讓用戶真正享受到互聯互通的便利。

關注uSMART
FacebookTwitterInstagramYouTube 追蹤我們,查閱更多實時財經市場資訊。想和全球志同道合的人交流和發現投資的樂趣?加入 uSMART投資群 並分享您的獨特觀點!立刻掃碼下載uSMART APP!
重要提示及免責聲明
盈立證券有限公司(「盈立」)在撰冩這篇文章時是基於盈立的內部研究和公開第三方信息來源。儘管盈立在準備這篇文章時已經盡力確保內容為準確,但盈立不保證文章信息的準確性、及時性或完整性,並對本文中的任何觀點不承擔責任。觀點、預測和估計反映了盈立在文章發佈日期的評估,並可能發生變化。盈立無義務通知您或任何人有關任何此類變化。您必須對本文中涉及的任何事項做出獨立分析及判斷。盈立及盈立的董事、高級人員、僱員或代理人將不對任何人因依賴本文中的任何陳述或文章內容中的任何遺漏而遭受的任何損失或損害承擔責任。文章內容只供參考,並不構成任何證券、虛擬資產、金融產品或工具的要約、招攬、建議、意見或保證。監管機構可能會限制與虛擬資產相關的交易所買賣基金僅限符合特定資格要求的投資者進行交易。文章內容當中任何計算部分/圖片僅作舉例說明用途。
投資涉及風險,證券的價值和收益可能會上升或下降。往績數字並非預測未來表現的指標。請審慎考慮個人風險承受能力,如有需要請諮詢獨立專業意見。
uSMART
輕鬆入門 投資財富增值
開戶