本文来自格隆汇专栏:国信研究,作者:唐旭霞
投资摘要
关键结论与投资建议
行业前瞻:展望未来汽车,大致可以分为底盘之上及底盘之下两部分,底盘之上是智能座舱打造的个人定制空间,是人机交互的实现场景,细分产业链为“座舱芯片(CDC计算平台)-操作系统(Carplay/鸿蒙OS等)-软件应用(各类app)-显示硬件(屏幕)”,大部分科技企业从产业链的操作系统端率先切入,除屏幕以外,车载语音、玻璃、车灯(氛围灯、外饰灯)等均有望成为未来座舱端的核心交互产品。底盘之下主要为智能电动和智能驾驶两大板块,智能电动集成三电系统,以VDC计算平台辅助能量回收,作为整车运动的核心能源支撑;智能驾驶主要是基于“传感器-MDC计算平台-自动驾驶算法”作用到执行层面(刹车、转向等)实现横向和纵向的运动控制和路径规划。总结而言,未来智能汽车整车端核心三要素即能源、运动、交互。
能源端:碳中和成全球共识,中国提出2030年碳达峰、2060碳中和目标,并明确表示2025年BEV和PHEV年销量占汽车总销量15%-25%,BEV占新能源销量的90%以上。截至2020年底,中国新能源汽车保有量达492万辆,同比+29.18%,占国内汽车总量的2%。受益于供需端、政策端持续提振,我国新能源汽车有望维持上行态势,预计2021新能源乘用车将实现销量172.8万辆,同比+38.6%。
运动端:汽车EE架构整合了各类传感器、ECU和线束拓扑等电气分配系统。分布式EE架构主要用于智能驾驶L2级别以下车型;从L3级别开始,集中式的域控制器走上舞台。智能驾驶域控制器是汽车的大脑,基于高算力芯片迭代无人驾驶算法,感知-决策-执行并行实现汽车运动端革命。
交互端:智能座舱是人机交互的重要场所。除屏幕以外,车机、玻璃、车灯(氛围灯、外饰灯)等均有望成为未来座舱端的核心交互产品。车机是座舱电子核心组件,是未来智能汽车人机交互的入口;车灯作为人机交互的“眼睛”,LED灯备受车企欢迎,ADB灯开始崭露头角。汽车玻璃量价双升,玻璃车顶快速渗透提升单车面积,HUD、调光玻璃等高附加值玻璃不断升级。
研究复盘:2018年10月我们撰写深度《模块化平台,车企竞争根基》提出车企从单一车型研发,向模块化平台升级,并成为车企竞争根基;12月团队在行业产销持续下滑背景下撰写深度报告《转型升背景下汽车零部件研究框架探讨与投资机会》,提出零部件板块估值处于历史低位,面临电动、智能升级机遇,筛选了具备ASP加速的赛道,叠加进口替代加速,优质赛道中龙头零部件率先逆势企稳;2019年7月在行业持续走弱背景下,我们发布报告《存量与增量:汽车行业空间与机会》提出汽车行业销量尚未见顶,保有量、年产销仍具有较大空间。期间撰写系列深度报告,对车灯(星宇)、热管理(三花)、轮胎(玲珑)、玻璃(福耀)、域控制器(西威)等赛道,以及特斯拉、华为汽车、新势力、大众MEB等产业链进行梳理;2020年,我们撰写了《华为汽车业务现状、竞争格局和产业链机遇》以及《特斯拉复盘、竞争优势与投资机遇》,对华为汽车产业链和特斯拉产业链做了深入的研究和梳理,《国信证券汽车前瞻研究系列(九):量变与质变,汽车玻璃添灵魂》以单车用量和每平米价值量同步提升的逻辑重点推荐了福耀玻璃,同时撰写了《深度|复盘与展望:数字化变革下宇通客车新机遇》,提出客车行业来到了触底反弹的新机遇期,重点推荐宇通客车。在整车企业方面看好比亚迪、宇通、长城、上汽、广汽,在汽车电子方面看好德赛西威、星宇股份和热管理领域的三花智控,在其它零部件方面看好福耀玻璃、玲珑轮胎、骆驼股份,在技术服务方面看好中国汽研。
投资思路:
经历2019-2020年的行业销量大幅下滑,库存下降,我们认为,汽车行业复苏迹象较为显著,叠加汽车技术升级和保有量增加。2021年的投资主要围绕1)能源端:三电系统、热管理系统;2)运动端:智能驾驶产业链;3)交互端:智能座舱产业链;4)整车端:自主品牌崛起;5)存量赛道:汽车后市场标的。
1)能源端:基于此主线下的推荐标的有全球动力电池龙头企业宁德时代、热管理龙头三花智控、NVH龙头拓普集团等。
2)运动端:基于此主线下的推荐标的有德赛西威、科博达等。
3)交互端:基于此主线下的推荐标的有福耀玻璃、星宇股份、华阳集团等。
4)整车端:基于此主线下的推荐标的有上汽集团、广汽集团、长城汽车、长安汽车、比亚迪、宇通客车等。
5)存量市场:基于此主线下的推荐标的有玲珑轮胎、安车检测、骆驼股份等。
核心假设或逻辑
我们认为2021年会延续乘用车需求复苏趋势,我们预计明年乘用车板块销量增速约10%,年销量达到约2220万辆。商用车由于其具备周期性,预计明年维持5%小幅度同比增长,年销量达到539万辆,汽车板块整体同比上升9.01%,年销量达到2759万辆。
股价变化的催化因素
第一,刺激汽车行业的强有效消费政策颁布。
第二,宏观经济复苏带动终端需求回暖。
核心假设或逻辑的主要风险
第一,宏观经济下行,车市销量持续低迷,整车行业面临销量下行风险和价格战风险,零部件行业面临排产减少和年降压力。
第二,新能源汽车替代传统燃油车后,部分机械式零部件行业(比如内燃机系统)的消失。
回顾与展望业复苏,电动加速,预计2021乘用车同比+10%
2020年上半年受疫情影响,汽车销量同比下滑17%;下半年疫情逐步得到控制,汽车销量回暖,同比增长12%,全年汽车销量同比下滑2%。2021年一季度,国内GDP 249310亿元,同比增长18%,环比增长0.6%;汽车销量为648万辆,同比增长77%,环比下滑21%;新能源汽车销量为52万辆,同比增长356%,环比下滑15%。
国内的宏观经济及汽车产业已基本走出新冠疫情的阴影,新能源汽车销量涨幅突出,小范围的疫情反复控制得当、影响有限,经济恢复叠加行业复苏成为公认的主旋律。我们认为2021年全年汽车销量有望达到2735万辆,同比增长8%。其中,乘用车/商用车的销量分别为2204/530万辆,分别同比增长9%/3%。
2021Q1销量总结:行业稳健复苏,新能源加速普及
产销概况:根据中汽协的数据,2021年1-3月,国内汽车销量分别为250/146/253万辆,分别同比+30%/+369%/+77%,相较于2019年同期+6%/-2%/+0.2%;汽车产量分别为239/150/246万辆,分别同比+35%/427%/73%,相较于2019年同期+1%/+7%/-4%。2021Q1汽车累计销量为648万辆,同比+76.82%,环比-20.68%,较2019年同期增长1.81%;汽车累计产量为635万辆,同比+82.87%,环比-22.89%,较2019年同期增长0.32%。汽车行业稳健复苏,产销同比持续增长。


新能源:根据中汽协的数据,2021年1-3月,国内新能源汽车销量分别为18/11/23万辆,分别同比+281%/+752%/+326%,较2019年分别+87%/+108%/+80%;新能源汽车产量分别为19/12/22万辆,分别同比+341%/+1140%/+332%,较2019年分别+114%/+110%/+69%。2021Q1累计产销分别为53/52万辆,分别同比+363%/+352%。新能源汽车加速普及,产销增幅远超汽车行业平均水平。


乘用车:2021Q1销量增长77%,轿车+SUV并驾齐驱
根据中汽协的数据,2021年1-3月,乘用车销量分别为205/116/187万辆,分别同比+27%/+416%/+80%;产量分别为191/116/118万辆,分别同比+33%/+496%/+80%。2021Q1乘用车累计销量为508万辆,同比+77%,环比-25%;乘用车累计产量为496万辆,同比+85%,环比-27%。乘用车行业增速及复苏进程基本与汽车行业同步。
轿车:根据中汽协的数据,2021年1-3月,国内轿车销量分别为108/53/87万辆,同比+32%/+32%/+77%。2021Q1国内轿车总销量为248万辆,同比+72%,环比-15%。轿车增速表现同比弱于乘用车行业,环比优于行业。
SUV:根据中汽协的数据,2021年1-3月,国内SUV销量分别为100/57/88万辆,同比+25%/+25%/+80%。2021Q1国内SUV总销量为245万辆,同比+76%,环比-23%。SUV增速表现同比、环比皆优于乘用车行业。
MPV:根据中汽协的数据,2021年1-3月,国内MPV销量分别为11/5/9万辆,同比+9%/+9%/+105%。2021Q1国内MPV总销量为25万辆,同比+51%,环比-33%。MPV增速表现同比、环比皆弱乘用车行业。


商用车:Q1销量同比+77%,货车表现较突出
根据中汽协的数据,2021年1-3月,国内商用车销量分别为46/30/65万辆,同比+43%/+248%/+68%;商用车产量分别为48/34/58万辆,同比+46%/+282%/+55%。2021Q1,国内商用车累计销量为141万辆,同比+77%,环比+1%;商用车累计产量为140万辆,同比+77%,环比-7%。商用车自2016年以来在重卡限超政策、更新需求、基建拉动工程机械、皮卡进城政策等推动下进入了持续的增长景气期。

客车:根据中汽协的数据,2021年1-3月,国内客车销量分别为4/2/5万辆,同比+30%/+207%/+68%。2021Q1国内客车累计销量11万辆,同比+69%,环比-27%。一季度客车需求受今年就地过年政策、去年年底抢装行情等因素的影响,增速总体弱于商用车行业。
货车:根据中汽协的数据,2021年1-3月,国内货车销量分别为42/27/60万辆,同比+44%/+250%/+68%。2021Q1国内货车累计销量130万辆,同比+78%,环比+5%。货车受重卡治超、经济复苏带来运力需求增加、皮卡进程等政策刺激,增速总体优于商用车行业。

新能源:Q1销量同比+356%,纯电领跑,加速渗透
根据中汽协的数据,2021年1-3月,国内新能源汽车销量分别为18/11/23万辆,分别同比+281%/+752%/+326%,较2019年分别+87%/+108%/+80%;新能源汽车产量分别为19/12/22万辆,分别同比+341%/+1140%/+332%,较2019年分别+114%/+110%/+69%。2021Q1累计产销分别为53/52万辆,分别同比+363%/+352%。新能源汽车加速普及,产销增幅远超汽车行业平均水平。
纯电动:根据中汽协的数据,2021年1-3月,纯电动汽车汽车销量分别为15/9/19万辆,分别同比+362%/600%/443%。2021Q1累计销量为43万辆,同比+436%,环比-15%。纯电动汽车销量同比增速远远优于汽车行业及新能源汽车行业的平均增速,领跑行业。
插电式混合动力:根据中汽协的数据,2021年1-3月,插混汽车的销量分别为3/2/4万辆,分别同比+226%/1445%/200%。2021Q1插混汽车累计销量为8万辆,同比+273%,环比-15%。

库存:3月经销商库存系数走低,库存预警指数升高
库存层面,3月经销商库存系数持续走低。2019年7月起,经历了上半年国五去库存以及销量增速改善,下半年起经销商库存系数逐渐降低,12月经销商库存系数1.33,是19年下半年以来最低水平。2020年初受疫情影响,经销商库存系数陡增,2月份达到最高值14.80。随着复工复产推进,3月起需求逐渐复苏,经销商库存系数逐渐降低。2021年3月,经销商库存系数为1.54,较上月下降0.14;库存预警指数55.5%,较上月上涨3.3pct,高于警戒线。

2021全年销量展望:有望持续回升,预计全年乘用车同比增长10%
汽车行业销量主要受到宏观经济以及刺激政策影响较为显著,2020年乘用车销量受疫情影响显著下降,商用车销量受益于政策利好显著提升。我们认为2021年会延续需求乘用车复苏趋势,同时出现较强程度刺激政策的可能性较低,因此我们预计明年乘用车板块销量增速约10%,年销量达到约2220万辆。商用车由于其具备周期性,预计明年维持5%小幅度同比增长,年销量达到539万辆,汽车板块整体同比上升9%,年销量达到2759万辆。

行情分析:4月汽车板块强于大盘,新能源表现亮眼
汽车行业整体走强,乘用车+新能源领跑
截至2021年4月28日,4月CS汽车上涨4.93%,其中CS乘用车上涨8.87%,CS商用车下降4.33%,CS汽车零部件上涨4.23%,CS汽车销售与服务上涨15.49%,CS摩托车及其他上涨8.32%,新能源车上涨9.94%,智能汽车指数上涨3.30%,同期沪深300指数和上证综合指数分别上涨1.40%和上涨0.44%。总结来看,汽车板块强于大盘,尤其乘用车板块、新能源车板块涨幅明显,智能汽车板块跑赢行业。

重点关注公司中,近半年来,乘用车板块,长城汽车上涨了45.43%(4月上涨13.38%),吉利汽车上涨了29.71%(4月上涨4.40%);零部件板块,福耀玻璃上涨了36.34%(4月上涨10.89%),潍柴动力上涨了19.50%(4月下降6.03%),星宇股份上涨了24.70%(4月上涨7.14%),华懋科技上涨了17.37%(4月上涨3.30%),德赛西威上涨了54.81%(4月上涨22.75%),华阳集团上涨了55.08%(4月上涨6.43%),华达科技上涨了21.22%(4月下降1.67%),玲珑轮胎上涨了88.29%(4月上涨20.30%),骆驼股份上涨了47.04%(4月上涨14.18%);汽车服务板块,易鑫集团上涨了41.45%(4月上涨3.02%),中国汽研上涨了26.03%(4月上涨9.85%)。

截至2021年4月28日,2021年4月CS汽车板块内涨幅前五的公司分别是小康股份、北汽蓝谷、阿尔特、常熟汽饰、大为股份;跌幅前五的公司分别是*ST猛狮、隆盛科技、爱柯迪、江铃汽车、跃岭股份。

汽车零部件板块估值回升
汽车汽配板块估值从19年初逐渐回升,本月汽车板块有所回落,汽车零部件板块有所回升。截至2021年4月28日,CS汽车PE值为38倍,估值水平较年初有所下降;CS汽车零部件PE值为53倍,估值水平较年初有所回升。国内汽车销量18年7月以来开始下滑并呈现加速下滑趋势,而国内汽车汽配板块估值自18年年初即开始下滑,2018年底至今估值基本稳定并逐渐回升,2020年初至今CS汽车零部件PE开始逐步回升(一定程度上电动智能产业链拉动效应)。

前瞻探讨:能源+运动+交互,构建未来汽车核心增量
趋势一:能源端-碳中和背景下,电动化加速渗透
“碳中和”成全球共识,电动车为主旋律之一
中、欧、美是碳排放最大经济体,三者温室气体排放全球合计占比达52%。中国是全球第一大碳排放经济体,温室气体排放量占比超25%,人均排放量比全球平均水平高约40%;美国温室气体排放量占全球排放量13%,其人均排放量为仍全球最高(全球平均水平三倍),近10年总体保持下降趋势,主要是由于能源需求的增加推动能源结构逐渐从煤炭转向天然气和可再生能源转变;欧盟(欧盟+英国)温室气体排放量全球占比8.6%。随欧洲碳排放交易体系(EU-ETS)的实施和推动,欧洲过去几年碳排放保持稳定下降趋势。此外,印度、俄罗斯和日本的温室气体全球占比分别为7.1%、4.9%和2.7%。

碳中和成全球共识,各国纷纷明确碳中和目标,并提出禁售燃油车时间。中国2030年碳达峰、2060碳中和目标,并明确表示2025年BEV和PHEV年销量占汽车总销量15%-25%,BEV占新能源销量的90%以上;欧洲提升2030年原定减排目标,2050年实现碳中和(其中德国计划最晚2050 年实现碳中和,英国 2030 年将禁售燃油车,法国2040年禁售燃油车);美国拜登方提出2050年实现零排放,并设定到2050年实现100%零排放汽车销售的目标。


全球新能源汽车迎爆发期,渗透率持续提升
全球新能源汽车渗透率持续提升。2020年受疫情影响,全球汽车销量为7803万辆,同比下降13.1%。全球新能源汽车销量和渗透率持续提升,销量从2014年的33万辆增长至2020年的358万辆,CAGR达48.6%,渗透率从2014年的0.39%稳步提升至2020年的4.58%。全球新能源汽车迎爆发期,中美欧三地为全球最大的汽车生产及消费地区,汽车电动化大势所趋,自2019年全球出现供给端及政策端两端发力情况,有效提振新能源汽车消费。预计2021/2025/2050全球新能源汽车销量有望达501万辆/1969万辆/9858万辆,对应渗透率为6.0%/22.1%/86.3%。

国内市场从政策驱动转向需求驱动,有望迎来爆发。
1)销量方面,据公安部的统计数据,截至2020年底,中国新能源汽车保有量达492万辆,占国内汽车总量的1.75%,比2019年增加111万辆,同比+29.18%。受益于供需端、政策端持续提振,我国新能源汽车有望维持上行态势,预计2021新能源乘用车将实现销量172.8万辆(2020年124.7万辆),同比+38.6%。
2)结构方面,纯电车型占新能源乘用车占比有望持续维持在80%水平。纯电车型占总体乘用车比重从2017年的1.8%增长到2020年的4.7%;插混维持在1%左右。

欧洲市场碳排放及各国补贴催化产业,新能源车实现低基数下高增长。
1)销量方面,从2017-2018年的基于环保、能源安全进行的产业储备,到2019年以来欧洲各区域展开的政策提振及车厂供给端持续发力,有力拉动配套产业成长及电动车消费。德国、法国和英国作为欧洲增长主力国家(贡献近七成的增量)。2020全年欧洲新能源乘用车销量136.7万辆,占2020年全球新能源乘用车销量的43%。对于欧洲电动车,频出的各类补贴政策加速产业进程,而区域上,挪威、德国、法国、英国、荷兰前五纯电动消费国家占据欧洲74.5%的纯电动消费市场。预计2021/2025/2040年欧洲新能源汽车销量有望达212万辆/752万辆/1790万辆,2020-2025年欧洲新能源车实现40.6%的复合增长率。
2)结构方面,欧洲新能源车消费进一步向纯电倾斜。近几年纯电在新能源汽车中的销量占比长期维持在50%左右水平,由2018年的54%上升至2019的64%,纯电渗透率由2018年的2.6%上升至2019年的3.3%。2020年,纯电车型占比车市总比重6.2%,插电混动车型占比4.8%。从政策更为鼓励纯电以及车企规划的纯电新车型数量远高于插混的情况来看,纯电占比大概率进一步上行,2025年渗透率有望达20%。

美国市场特斯拉引领增长,政策加码可期。
1)销量方面,2020年美国新能源汽车销量为32.2万辆,同比+5%,增速放缓,而渗透率呈上升态势。据EV Volume,美国新能源汽车销量11月3.3万辆,12月4.9万辆,全年累计32.2万辆,新能源汽车的销售相对乏力。原因系:1)疫情造成的工厂停工和对销售活动的影响。2)补贴政策的退坡。另一方面,随2020年美国汽车市场总体萎靡,Edmunds预计2020年美国新车销量约为1440万至1460万辆,低于2019年的1700万辆,汽车市场销量同比约-15%。测算得2020年美国新能源汽车的渗透率当下低于2.5%,尚有较大的提升空间。 若美国政策端加码,有望大幅提振美国新能源汽车销量水平,预计2021/2025/2040年美国新能源汽车销量有望达42万辆/434万辆/1301万辆,未来5年美国新能源车复合增长率达68.2%。
2)结构方面,纯电占比逐渐上升。2013-2017年美国新能源汽车结构中纯电与插混各占据半壁江山,2018年随特斯拉纯电车型上行,纯电占比逐渐上升,从2018年的66%上涨到2020年的81%,有望持续上行。

特斯拉电动化技术升性能降成本,华为热管理能效、标定效率及体验三重提升
l 特斯拉电动化技术,续航里程持续提升,成本持续下降
特斯拉于2020年9月23日电池日活动中发布全新“4680”型电池,续航里程提高16%,动力输出提高6倍。如果电池、工艺、设计上的创新都成为现实,特斯拉锂电池的续航里程将增长54%,成本将下降56%,投资额度将下降69%。
总体来看,特斯拉锂电池能够实现降本56%主要是因为物理装配、电化学体系以及制造工序三个方面的升级优化。物理装备方面,1)电芯设计方案改变,由“2170”升级为“4680”,同时使用无极耳设计,降本14%;制造工艺方面,2)通过干电极工艺、化成分容工艺的创新提升产线效率,降低投资额,降本18%;电化学体系方面,3)负极材料改进,导入硅材料,降本5%;4)正极材料改进,希望实现高镍低钴、正极加工工序和资源提取工序简化、回收工序的改善,降本12%; 5)车身工序优化、电池封装优化,降本7%。实现其中部分目标将需要12-18个月,完全实现则需要大约3年。
电化学体系:正、负极材料改进,成本下降17%
负极材料升级,导入硅材料,降本5%;公司将会逐步在电池负极使用硅材料以替代石墨。硅是自然界最丰富的元素之一,相较于石墨储能性能更好,理论上使用硅材料作为负极能量密度可以提升约50%,近年有不少电池生产企业开始聚焦于硅负极技术的开发。但是硅基材料作为负极会发生400%的体积膨胀率,会与隔膜凝结,很容易造成破裂,公司通过原有材料重新设计高弹性材料、覆膜材料进行涂膜去解决这个问题,最终成本只需要1.2美元/KWh,并且提升20%的续航里程,负极端贡献了电池5%的降本,投资额下降4%。

正极材料升级,实现高镍低钴、正极加工工序和资源提取工序简化、回收工序的改善,降本12%;目前电池占新能源汽车成本比重大,而现有的锂离子动力电池中,正极材料的成本占比很大,其中钴占比高达30%。钴的成本较高且资源稀缺,全球 66% 钴产量都出自政局不稳定的刚果(金),预计2026年钴元素将处于供不应求的状态。而且钴元素的含量对电池性能影响较大,钴元素部分参与电化学反应,其主要作用是保证材料层状结构的规整度、降低材料电化学极化、提高其倍率性能。但过高的钴含量会使得电池实际容量降低,而过低的钴含量又会使得镍锂离子混排降低循环性,其用量相对难以把控。而镍金属是电池正极元素中的能量密度是最高的,成本是最低的。目前,松下、LG、宁德时代等国际主流动力电池企业都在将低钴及无钴化电池作为下一代动力电池研发方向。在此次电池日上,马斯克表示未来将会分层次选用正极:中低续航或储能采用铁电池;长续航使用镍锰电池;长续航以及高能量密度采用高镍电池,在 Cyber truck/Semi Truck中,公司都将使用100%镍支撑,而其他车型将使用镍与其他化学物质的结合。
除了材料方面,特斯拉还将采取一系列措施降低电池成本,包括在美国建立正极材料生产基地,减低 80% 的生产流程;发布“Tesla正极”制备方法,大大减少工序,简化传统电池正极复杂的生产过程,减少66%资本开支以及76%工艺成本,达到零水资源浪费;实现镍和锂本地化获取,目前已获得内华达1万英亩的锂矿的开采权;下一季度开始电池回收试点。

物理装配:推出无极耳“4680”电池,成本下降14%
公司推出新型无极耳“4680”型电池,即高度80mm,直径46mm,并且采用激光雕刻的无极耳技术。相比目前用于Model 3和Model Y车型的“2170”型圆柱形电池,“4680”型电池的功率提升了6倍,续航里程增加16%,每千瓦时成本降低14%。在进一步提升电池直径的过程中,除了带来容量扩大,还需考虑散热的问题,公司认为64mm的直径是很好的选择。
此外,此款电池最大特点是采用了无极耳设计。极耳是锂离子聚合物电池的一种原材料,是从电芯中将正负极引出来的金属导电体,日常生活中的手机电池、蓝牙电池、笔记本电池等都需要用到极耳。极耳电池有其局限性,当前的电池是将多层材料平面层压成薄片,再卷起来塞进一个圆柱形的微型容器中。将阴极、阳极和隔板卷在一起,通过阴极耳和阳极耳连接到电池容器的正极和负极端子,因此电流必须流经极耳才能到达电池单元外部的连接器。但是当电流必须一直沿着阴极或阳极流到极耳并流出电池单元时,电阻也会随着距离的增加而相应提高,也导致了充电发热的问题。此外,由于极耳是额外的零件,因此增加了成本并带来了制造难度。相比之下,采用无极耳设计的电池可以简化制造过程,同时去除主要发热部件,降低电阻。其核心设计理念是通过正负极集流体与盖板或壳体直接连接,成倍增大电流传导面积、缩短电流传导距离,减少充电所需时间,并且大幅降低电池内阻,减少发热量,延长电池寿命,让高密度电芯成为可能。

制造工序:干电池等工艺创新,车身等工序优化,成本下降25%
其一,特斯拉通过干电极工艺、化成分容工艺的创新提升产线效率,降低投资额,降本18%。
首先,公司从电极设计开始做创新,采用干电极工艺;此工艺来源于此前被公司收购的Maxwell,符合我们在《国信证券-汽车行业专题-特斯拉系列之十二:特斯拉电动化技术源分析》中的预测。
干电池涂层工艺(即无溶剂涂层工艺)包含干粉末混合、粉末变成薄涂层成型及薄涂层与集流体压合三个主要步骤。具体指在涂覆时,先将电极颗粒、粘合剂和导电剂组成粉末混合物,再使用压出机挤出成连续的初始电极材料带,绕卷后压在金属箔集流体上形成电极。在Maxwell实验室发表的《Dry Electrode Coating Technology》论文中,说明干电极可用于厚极片的制作,同时适用于正极(NCM/NCA/LFP等正极材料和铝箔)和负极(硅基材料/LTO和铜箔)制作。
干电极工艺更兼容目前主流的高镍电池(高镍正极+碳硅负极)体系。对于正极,干电极能有效缓解高镍热稳定性差、易吸收水分等问题;对于负极,能大幅降低预锂化(预锂化能有效缓解碳硅负极首次充放电将形成SEI膜带来的活性物质损失问题)的难度,加快硅碳负极导入。
干电池工艺核心技术在于电极配方和挤压技术实现的去溶剂化。Maxwell关键技术在于在电极配方上,将少量的(5%~8%)PTFE粉末原纤维化作为粘接剂,使正/负极材料能自支撑在挤压中成膜成卷,从而实现去溶剂化,规避传统浆料湿法具有的溶剂有毒、易形成粘结层降低导电性、电极理化性质易变等缺点。对比使用了溶剂的湿法工艺(负极/正极粉末与具有粘合剂的溶剂混合,将浆料涂覆在电极集电体上),干电池工艺具两大优势:一是大幅提效,由于干法成型过程中,粘结剂以纤维状态存在使得锂离子能更好地进入活性物质颗粒,电池具更好的导电性。在《Dry Electrode Coating Technology》论文的放电倍率测试结果证明,同等条件下干涂层电极比湿涂层电极拥有更大的输出功率,同时循环寿命更长、高温稳定性更好、充电/放电效率更高。二是有效降本,湿法工艺需要用到相对更为复杂的电极涂覆机,且有毒的溶剂需要要使用烘箱进行干化处理回收,因此流程简化的干法工艺在设备投资、材料成本和工人成本上具一定优势。
据Maxwell研究,其研发的干电池工艺具以下优势:1) 高能量密度:目前干电极技术已经实现300Wh/kg的能量密度突破(超湿法工艺10%),未来有望突破500Wh/kg;2)长循环寿命:寿命约为湿法工艺2倍;3)更低成本:比湿法工艺降本10%-20%+,单车成本下降近200-1000美元;4)环保及技术延伸:无有毒溶剂,有望应用于新材料/无钴电池/固态电池等。

除了上述优势,特斯拉的干电机工艺对以往的干电机方案进行了优化,达到了传统方案的10倍工序简化,实现最好的产出率。
其次,化成分容工艺的创新也为降本作出贡献;化成不仅能使电池中活性物质借助于第一次充电转化成具有正常电化学作用的物质,还能使电池负极表面生成有效的钝化膜或是SEI膜。分容则是为了电池的容量分选、性能筛选分级。公司希望通过电子系统的管理减少75%的复杂工序,节约86%的成本。
最后,公司计划组建高性能的电池组装线,希望实现连续性的组装加工;公司计划在单条组装线上实现20GWh的产量,单线产出增加7倍。此外,公司希望形成一体化生产以取代独立生产,最终所有工厂都要组建成自动化、智能、高效的产线。通过工艺流程的改进,公司预计最终电池工厂能减少75%的投资,并获得10x的单位面积产出。此外,电池工厂将从Gigafactory迈向Terafactory,即单工厂产能达到1TWh,公司计划2022年电池总产能达到100GWh,2030年达到3TWh,公司还计划在德国工厂生产电池,该工厂目前正在建设中。公司希望未来电池的年产量达到10 TW,其中包括3500 GWh紧凑和中型车的电池需求,900 GWh的豪华车和SUV,1100 GWh的Cyber Truck,3000 GWh的Semi Truck以及1500 GWh的小型车和Robotaxi。


其二,公司通过车身工序优化、电池封装优化,降本7%。首先,公司对整个车身的加工进行优化;车的前身和尾部可以通过合金铸造等方法进行一体化设计。其次,公司对电芯以外的电池结构进行优化;通过对电池包进行优化,公司希望电池结构可以更加紧凑,电芯能够采用更好的方式进行粘合,具备更强的稳定性,电池内部空间更有结构性。此外,公司将把电池直接内置在汽车结构中,实现电池与车身更好的结合,这将减少370个零部件的生产,加快生产速度的同时减轻车辆10%的整体重量,也提升了14%的续航里程。公司还希望电池安装的位置更加接近车身中心,使得车型的操控性有所提升。

l 华为发布高集成度TMS,能效、标定效率及体验三大提升
与传统车热管理相比,新能源车有三大主要变化,即完全新增的电池热管理、整车空调系统制热变化、电驱动及电子功率件冷却。传统车热管理系统=动力系统热管理(发动机、变速箱)+驾驶舱空调系统;新能源车热管理=电池热管理+汽车空调系统+电驱动及电子功率件冷却系统。
(1)电池热管理:电池温度是影响其安全及性能的关键因素(最佳工况温度在 20-35℃),过高或过低(低于0℃)对电池的寿命存在负面影响。在电池充放电过程中,温度过低可能造成电池容量和功率的急剧衰减以及电池短路;温度过高则可能造成电池分解、腐蚀、起火、甚至爆炸。动力电池系统需配合复杂的电池热管理,为完全新增部分。
(2)汽车空调:对于制冷,新能源车与传统车原理相近,差异在两点,一是传统车压缩机可由发动机驱动,而电动车由于动力源变为电池需使用电动压缩机;二是联结方案上,传统车动力系统与空调制冷过程较独立,而电动车电池与空调冷却系统通常联结。对于制热,传统车空调系统加热借助发动机的余热,电动车需借助PTC加热(冬季使用续航受较大影响),未来制热效率更高的热泵系统是趋势。
(3)电驱动及电子功率件热管理:在新能源车高电压电流运作环境、智能驾驶技术日益复杂背景下,电机电控及电子功率件等耐受温度低的部件对散热要求高,需额外添设冷却装置。

热泵系统能有效缓释电动车采暖带来的续航问题。原理在于其功能实现为“转移热量”(由低位热源热能→高位热源)而非PTC加热器的“转换热量”,从而使用1千瓦的电力能产生2千万的制热效率或3千瓦的制冷效率。热泵系统构架与普通空调系统相似,区别在增加了可改变制冷剂流向的四通换向阀及双向流通的膨胀阀,使得能在制热/制冷模式切换,实现冬天制热夏天制冷。据Hanon研究,相同的环境下,热泵采暖的制热效率是PTC的1.8~2.4倍,节能效果显著,热泵将取暖造成的损失里程恢复至40%~50%。实际运用中,-20℃温度下,热泵中电动压缩机存在无法启动的问题,并且换热器将结霜降低冷却液与空气间的换热效率,往往需要配备辅助PTC加热器。

热泵技术持续升级。传统热泵方案系统复杂、管路众多,环境适应性差(在-10℃以下无法使用),智能化程度低(标定等工作依靠人工),严重影响了热泵系统的效率和应用。华为针对当下痛点推出业界集成度最高的智能汽车热管理解决方案。华为针对传统热管理系统1)系统复杂(管路多、部件多);2)环境适应性差(-10度以下启动困难);3)效率和智能化程度低、体验缺乏个性化的三大痛点。历经四年时间研究与开发,推出华为TMS。华为TMS通过一体化设计、部件和控制两个集成,可以实现能效、标定效率、体验三大提升,解决了传统热管理的痛点问题。

一体化设计:管理热源+控制温度分布+优化内外流场。传统热系统方案中,电驱、电池、乘员舱独立管理,协同性差,导致整体功耗偏高、体验差。汽车热量的来源主要来自能量场,温度场和流场。旨在“一体化设计利用好车上每一瓦热量”的华为TMS根据以上三场的特点,通过管理电池电驱等热源、精细化控制车内温度分布、优化车内外流场智能优化,实现全场景工作模式下的最优能效,提高热量综合利用率,打造舒适体验,提升整体性能。

两个集成:部件集成管路降低40%,控制集成可靠性提升50%。(1)部件集成:即所有部件物理部分集中,TMS将传统热管理系统中12个部件集成为一体,采用基板替代原有的互通管路,实现热管理系统管路数量降低40%、部件数量降低10%,易于安装和维护。(2)控制集成:即所有部件控制部分集中,压缩机、水泵等关键部件的控制系统全部集成至EDU(Electric Drive Unit),这样有利于1)软件的扩展、升级和功能优化;2)降低部件电控故障概率;3)增强各部件生命周期的诊断、维护,最终实现可靠性能提升50%,装配工作量降低60%。

三大提升:能效+标定效率+智能化体验协同提升。(1)超低温热泵+极致部件设计,能效提升100%:TMS通过极简的水源架构以及高度集成,降低系统流阻和控制复杂度,将热泵系统最低工作温度由业界的-10℃降低至-18℃,相比传统非热泵方案能效比提升至2倍。(2)标定效率提升60%:传统方式下,至少有700个部件参数和50个外部参数需要标定作为输入参数,而且参数的范围各有不同,具有极高的复杂度,耗费大量人力、物力;华为TMS拥有业界首创智能自标定算法,其解决方案是根据专家经验库进行参数预置,同时进入系统进行标定的自动化评价,同时通过自动参数优化能够有效代替工程师判断,最后通过自动化算法库来进行人工计算和优化,可将标定周期从传统的120天降低至45天,标定周期缩短60%。(3)体验提升:华为希望未来的热管理系统是“更懂人的系统”,能够通过用户习惯、区域气候等数据,进行建模和训练,智能进行温度、风量、过冷度等调节,从而实现智能化调节,提升用户体验。


趋势二:运动端-EE架构革命,芯片算力进步,智能化大势所趋
汽车电子电气架构奠定车辆底层框架。汽车电子电气架构(Electronic and Electrical Architecture,文中简称EEA)是由车企所定义的一套整合方式,是一个偏宏观的概念,类似于人体结构和建筑工程图纸,也就是搭了一副骨架,需要各种“器官”、 “血液”和“神经”来填充,使其具有生命力。具体到汽车上来说,EEA把汽车中的各类传感器、ECU(电子控制单元)、线束拓扑和电子电气分配系统完美地整合在一起,完成运算、动力和能量的分配,实现整车的各项智能化功能。
智能驾驶进程中的车辆架构从分布向集中发展。全球零部件龙头企业博世曾经将汽车电子电气架构划分为三个大阶段:分布式电子电气架构-【跨】域集中电子电气架构-车辆集中电子电气架构,三个大阶段之中又分别包含两大发展节点,一共六个发展节点,细化了电子电气架构将从分布式向车辆集中式演变的过程。伴随汽车自动化程度从L0-L5逐级提升,目前大部分的传统车企电子电气架构处在从分布式向【跨】域集中过渡的阶段。分布式的电子电气架构主要用在L0-L2级别车型,此时车辆主要由硬件定义,采用分布式的控制单元,专用传感器、专用ECU及算法,资源协同性不高,有一定程度的浪费;从L3级别开始,【跨】域集中电子电气架构走向舞台,域控制器在这里发挥重要作用,通过域控制器的整合,分散的车辆硬件之间可以实现信息互联互通和资源共享,软件可升级,硬件和传感器可以更换和进行功能扩展;再往后发展,以特斯拉Model 3领衔开发的集中式电子电气架构基本达到了车辆终极理想——也就是车载电脑级别的中央控制架构。

车辆自动驾驶级别主要参照0-5级分类。目前全球公认的汽车自动驾驶技术分级标准主要有两个,分别是由美国高速公路安全管理局(NHTSA)和国际自动机工程师学会(SAE)提出。中国于2020年参考SAE的0-5 级的分级框架发布了中国版《汽车驾驶自动化分级》,并结合中国当前实际情况进行了部分调整,大体上也将自动驾驶分为0-5级。

L3级别是汽车自动化道路的一次跃升。从法规和技术两个维度来看,L3级别自动驾驶都是汽车自动化道路上的一大跃升。从法规来看,SAE和中国《汽车自动化分级》规定L0-L2级别均是人类主导驾驶,车辆只做辅助,L0、L1和L2之间的差异主要在于搭载的ADAS功能的多少,而L3开始,人类在驾驶操作中的作用快速下降,车辆自动驾驶系统在条件许可下可以完成所有驾驶操作(作用不亚于驾驶员),驾驶员在系统失效或者超过设计运行条件时对故障汽车进行接管;从技术来看,L0-L2主要运用的传感器有摄像头、超声波雷达和毫米波雷达,L3及之后原有传感器配套数量上升,同时高成本的激光雷达方案难以避开,传感器之间的协同要求提升,多传感器融合算法愈发复杂,所需控制器芯片算力大幅提升。

域控制器自L3始进入市场。由于L3级别“人车共驾”带来的传感器数量和融合算法的增加,现有广泛使用的传统分布式电子电气架构面临ECU数量增加冗余成本提升、传感器数据耦合困难、布线复杂度提升、线束成本提升等问题,难以支撑车辆L3功能的实现,【跨】域集中的电子电气架构自L3起进入舞台。该架构下的核心处理模块——域控制器开始进入市场。接下来的篇幅我们将围绕域控制器的定义、作用、原理、分类、结构以及产业链进行展开。

域控制器的前世今生
l 前世:汽车ECU的出现及瓶颈
ECU(Electronic Control Unit)电子控制器单元,又称为汽车的“行车电脑”,它们的用途就是控制汽车的行驶状态以及实现其各种功能。主要是利用各种传感器、总线的数据采集与交换,来判断车辆状态以及司机的意图并通过执行器来操控汽车。

ECU核心在于微处理器。ECU是汽车专用微机控制器,和普通的单片机一样,由微处理器、存储器、输入/输出接口、模数转换器以及整形、驱动等集成电路组成。汽车ECU的核心在于微处理器,微处理器包括MCU、MPU、DSP 和逻辑IC 等。ECU领先企业包括博世、电装、大陆、Aptiv、伟世通等。
ECU使用范围越来越广泛。1993年,奥迪A8上使用了5个ECU,最开始ECU仅仅用于控制发动机工作,随着今天汽车技术的进步,ECU肩负起了越来越多的重担,例如防抱死制动系统、4轮驱动系统、主动悬架系统、安全气囊系统、自动变速箱都需要单独的控制系统,越来越多的ECU出现在汽车上,汽车添加的诸多设备都需要ECU的管理,如今ECU已经成为汽车上最为常见的部件之一,依据功能的不同可以分为不同的类型。最常见的包括EMS/TCU/BCM/ESP/VCU等。

ECU数量迅速增加。随着车辆的电子化程度逐渐提高,ECU占领了整个汽车,从传统的引擎控制系统、安全气囊、防抱死系统、电动助力转向、车身电子稳定系统、车灯控制、空调、水泵油泵、仪表、娱乐影音系统。到现在已经广泛使用的胎压监测系统、无钥匙进入启动系统、电动座椅加热调节,还有不断成熟、方兴未艾,正在普及推广的辅助驾驶系统、矩阵大灯、氛围灯。还有电动汽车上的电驱控制、电池管理系统、车载充电系统,以及蓬勃发展的车载网关、T-BOX和自动驾驶系统等等。这些应用带动了电子控制单元ECU数量的大幅增加,高端车型里的ECU平均达到50-70个,电子结构较为复杂的车型ECU数量或超过100个。

ECU增加面临成本和技术瓶颈,域控制器应运而生。自动驾驶要求更高的算力和更多传感器件,ECU的增长终将迎来爆发,而传统的汽车电子电气架构都是分布式的,汽车里的各个ECU都是通过CAN和LIN总线连接在一起。这种分布式的ECU架构如果无限制扩张,将在成本端和技术端都面临巨大挑战。

成本端——
1) 算力冗余浪费。ECU的算力不能协同,并相互冗余,产生极大浪费;
2) 线束成本提升。这种分布式的架构需要大量的内部通信,客观上导致线束成本大幅增加,同时装配难度也加大。
技术端——
3) 多传感器融合算法需要域控制器的统一处理。ADAS系统里有各种传感器如摄像头、毫米波雷达和激光雷达,产生的数据量很大,各种不同的功能都需要这些数据,每个传感器模块可以对数据进行预处理,通过车载以太网传输数据,为了保证数据处理的结果最优化,最好功能控制都集中在一个核心处理器里处理,这就产生了对域控制器的需求;
4) 分布式ECU无法统一维护升级。大量分离的嵌入式OS和应用程序Firmware,由不同Tier1提供,语言和编程风格迥异,导致没法统一维护和OTA升级;
5) 分布式ECU制约软件生态应用。第三方应用开发者无法与这些硬件进行便捷的编程,成为制约软件定义的瓶颈。
6) 保障汽车安全的需求。随着汽车ECU的增多,被外部攻击的可能性也就增多了,现在的汽车与外部的数据交换越来越多,车联网的发展也给黑客提供了攻击的可能性,如果还是分布式架构,就不能很方便地把一些关键系统保护起来,比如引擎控制和制动系统这些属于动力和传动控制方面的。可以单独把这些动力、传动控制系统组成一个域,通过中央网关与其他域隔离开,使其受到攻击的可能性减小,同时加强这个域的网络安全防护,这也产生了对域控制器的需求。
7) 平台化、标准化的需求。集中式的架构相比分布式的架构,需要DCU的处理单元拥有更强的多核、更大的计算能力,而域里其它的处理器相对就可以减少性能和资源。各种传感器、执行器可以成为单独的模块,这样可以更方便实现零部件的标准化。DCU能够接入不同传感器的信号并对信号进行分析和处理,这样就可以方便地扩展外接的传感器,这样就能够更加适应不同需求的开发,从而为平台化铺平道路。
总结来说,随着车载传感器数量越来越多,传感器与ECU一一对应使得车辆整体性能下降,线路复杂性也急剧增加,同时分布式ECU架构在自动驾驶功能实现上面临诸多技术瓶颈,此时DCU(域控制器)和MDC(多域控制器)应运而生,以更强大的中心化架构逐步替代了分布式架构。
l 今生:DCU(域控制器)走上舞台
域控制器将车身划分为多个功能模块。所谓“域”就是将汽车电子系统根据功能划分为若干个功能块,每个功能块内部的系统架构由域控制器为主导搭建。各个域内部的系统互联仍可使用现如今十分常用的CAN和FlexRay通信总线。而不同域之间的通讯,则需要由更高传输性能的以太网作为主干网络承担信息交换任务。对于功能域的具体划分,不同整车厂会有自己的设计理念,图11给出了一种可能的划分方法。在每个功能域中,域控制器处于绝对中心,它们需要强大的处理功率和超高的实时性能以及大量的通信外设。

域控制器网络拓扑架构更为集中。域控制器(DCU,Domain Control Unit)的概念最早是由以博世,大陆,德尔福为首的Tier1提出,为了解决信息安全,以及ECU瓶颈的问题。根据汽车电子部件功能将整车划分为车身与便利系统(Body&Convenience)、车用资讯娱乐系统(Infotainment)、底盘与安全系统(chassis and safety)、动力系统(powertrain),以及高级辅助驾驶系统(ADAS)等五个大域,大域下面包含各种子域。每个域或子域都有对应的域控制器DCU和各种ECU,所有这些构成了汽车电子电气架构的网络拓扑。利用处理能力更强的多核 CPU/GPU 芯片相对集中的控制每个域,以取代目前分布式电子电气架构。

域控制器降低原分布式ECU功能复杂度。域控制器因为有强大的硬件计算能力与丰富的软件接口支持,使得更多核心功能模块集中于域控制器内,系统功能集成度大大提高,这样对于功能的感知与执行的硬件要求降低。但是,域控制器的出现并不代表底层硬件ECU的大规模消失,很多ECU的功能会被弱化(软件和处理功能降级,执行层面功能保留),大部分传感器也可以直接传输数据给域控制器,或把数据初步处理后给域控制器,很多复杂计算都可以在域控制器里完成,甚至大部分控制功能也在域控制器里完成,原有ECU很多只需执行域控制器的命令,也就是说,外围零件只关注本身基本功能,而中央域控制器关注系统级功能实现。此外,数据交互的接口标准化,会让这些零部件变成标准零件,从而降低这部分零部件开发/制造成本。
l 域控制器的分类——经典的五域划分
核心:以博世经典的五域分类拆分整车为动力域(安全)、底盘域(车辆运动)、座舱域/智能信息域(娱乐信息)、自动驾驶域(辅助驾驶)和车身域(车身电子),这五大域控制模块较为完备的集成了L3及以上级别自动驾驶车辆的所有控制功能。
1.动力域(安全)
动力域控制器是一种智能化的动力总成管理单元,借助CAN/FLEXRAY实现变速器管理、引擎管理、电池监控、交流发电机调节。其优势在于为多种动力系统单元(内燃机、电动机\发电机、电池、变速箱)计算和分配扭矩、通过预判驾驶策略实现CO2减排、通信网关等,主要用于动力总成的优化与控制,同时兼具电气智能故障诊断、智能节电、总线通信等功能。
未来主流的系统设计方案如下:
1)以Aurix 2G(387/397)为核心的智能动力域控制器软硬件平台,对动力域内子控制器进行功能整合,集成ECU的基本功能,集成面向动力域协同优化的VCU,Inverter,TCU,BMS和DCDC等高级的域层次算法。
2)以ASIL-C安全等级为目标,具备SOTA,信息安全,通讯管理等功能。
3)支持的通讯类型包括CAN/CAN-FD,Gigabit Ethernet 并对通讯提供SHA-256加密算法支持。
4)面向CPU\GPU发展,需要支持Adapative Autosar环境,主频需要提高到2G,支持Linux系统,目前支持POSIX标准接口的操作系统。
2020年1月16日,由合众汽车工程研究院副院长邓晓光带领团队开发的动力域控制器搭载哪吒汽车成功,并成功一次通过搭载车辆测试,标志着合众PDCS(Powertrain Domain Control System)动力域控制器正式进入量产应用阶段。合众动力域控制器系统采用英飞凌(Infineon)多核处理器 200MHz主频,具备DSP数字信号处理及浮点运算能力,是Hozon PDCS的高速处理器。同时,Hozon PDCS三核并带锁步核的主芯片实现更高功能安全,按照ASIL C功能安全等级开发,仅次于飞机的D级,有效保证用户出行安全。V模型开发,每一步可验证,软件失效率低于0.3%,兼具AUTOSAR架构+MBD建模与控制,有效提高软件可靠性。可实时监控电控系统,智能协调及监控动力输出,提升驾控性能及安全。同时保护电池安全,根据系统需求,同步优化能量分配、增加续航里程。

2.底盘域(车辆运动)
底盘域是与汽车行驶相关,由传动系统、行驶系统、转向系统和制动系统共同构成。传动系统负责把发动机的动力传给驱动轮,可以分为机械式、液力式和电力式等,其中机械式传动系统主要由离合器、变速器、万向传动装置和驱动桥组成、液力式传动系统主要由液力变矩器、自动变速器、万向传动装置和驱动桥组成;行驶系统把汽车各个部分连成一个整体并对全车起支承作用,如车架、悬架、车轮、车桥都是它的零件;转向系统保证汽车能按驾驶员的意愿进行直线或转向行驶;制动系统迫使路面在汽车车轮上施加一定的与汽车行驶方向相反的外力,对汽车进行一定程度的强制制动,其功用是减速停车、驻车制动。
智能化推动线控底盘发展。随着汽车智能化发展,智能汽车的感知识别、决策规划、控制执行三个核心系统中,与汽车零部件行业最贴近的是控制执行端,也就是驱动控制、转向控制、制动控制等,需要对传统汽车的底盘进行线控改造以适用于自动驾驶。线控底盘主要有五大系统,分别为线控转向、线控制动、线控换挡、线控油门、线控悬挂,线控转向和线控制动是面向自动驾驶执行端方向最核心的产品,其中又以制动技术难度更高。
(1)线控制动是未来汽车制动系统的发展趋势。汽车制动系统经历了从机械到液压再到电子(ABS/ESC)的发展过程,未来将向线控制动方向发展。L2时代的线控制动可以分为燃油车、混动、纯电三大类,燃油车基本都采用ESP(ESC)做线控制动。混动车基本都采用高压蓄能器为核心的间接型EHB(电液压制动)。纯电车基本都采用直接型EHB,以电机直接推动主缸活塞。在汽车智能化的趋势下,考虑到对L3及以上等级自动驾驶汽车来说制动系统的响应时间非常关键,而线控制动执行信息由电信号传递,响应相对更快,刹车距离更短,是未来汽车智能化的长期趋势。
线控制动系统可以分为液压式线控制动EHB、机械式线控制动EMB两种类型。EHB系统由于具有备用制动系统,安全性较高,因此接受度更高,是目前主要推广量产的方案。由于缺少备用制动系统且缺少技术支持,短期内很难大批量应用,是未来发展的方向。

线控制动是汽车技术门槛较高的领域,全球主要的线控制动厂家是博世、大陆、采埃孚等零部件企业。EHB国外厂商技术发展已经比较成熟,但严格意义讲还不适应于L4自动驾驶,国内此项技术在努力追赶;EMB还处在研究阶段,目前看较难有突破。其中,博世的iBooster是典型的直接型EHB。iBooster通常与ESP配套使用,ESP在iBooster失效时顶上。不过因为ESP也是一套电液压系统,也有可能失效,且ESP在设计之初只是为AEB类紧急制动场景设计的,不能做常规制动,所以博世在第二代iBooster推出后,着手针对L3和L4设计了一套线控制动系统,这就是IPB+RBU。

(2)智能化的发展催促线控转向的产生。转向系统从最初的机械式转向系统(MS)发展为液压助力转向系统(简称HPS),之后是电控液压助力转向系统(EHPS)和电动助力转向系统(EPS)。目前乘用车上以EPS为主流,商用车以HPS为主流,EHPS在大型SUV上比较常见,其余领域比较少见。智能化的趋势下,L3及以上等级智能汽车要求部分或全程会脱离驾驶员的操控,对于转向系统控制精确度、可靠性要求更高高,催促线控转向(Steering By Wire, SBW)的产生。
线控转向(SBW)系统是指,在驾驶员输入接口(方向盘)和执行机构(转向轮)之间是通过线控(电子信号)连接的,即在它们之间没有直接的液力或机械连接。线控转向系统是通过给助力电机发送电信号指令,从而实现对转向系统进行控制。SBW(steering by wire)的发展与EPS一脉相承,其系统相对于EPS需要有冗余功能。目前SBW系统有两种方式:1)取消方向盘与转向执行机构的机械连接,通过多个电机和控制器来增加系统的冗余度;2)在方向盘与转向执行机构之间增加一个电磁离合器作为失效备份,来增加系统的冗余度。

从厂商角度看,全球EPS厂家以博世、捷太格特、NSK、耐世特等国际巨头为主,其中日本厂家多以精密轴承起家,向下游拓展到EPS领域;美国厂家则是tier 1厂家,横向扩展到EPS领域;欧洲厂家类似美国厂家,但是在上游的精密机械加工领域远比美国要强。相比之下国内企业主要有三家,包括株洲易力达、湖北恒隆和浙江世宝,但是规模都比较小,技术较落后。

3.座舱域/智能信息域(娱乐信息)
传统座舱域是由几个分散子系统或单独模块组成,这种架构无法支持多屏联动、多屏驾驶等复杂电子座舱功能,因此催生出座舱域控制器这种域集中式的计算平台。智能座舱的构成主要包括全液晶仪表、大屏中控系统、车载信息娱乐系统、抬头显示系统、流媒体后视镜等,核心控制部件是域控制器。座舱域控制器(DCU)通过以太网/MOST/CAN,实现抬头显示、仪表盘、导航等部件的融合,不仅具有传统座舱电子部件,还进一步整合智能驾驶ADAS 系统和车联网V2X 系统,从而进一步优化智能驾驶、车载互联、信息娱乐等功能。
智能驾驶辅助系统的构成主要包括感知层、决策层和执行层三大核心部分。感知层主要传感器包括车载摄像头、毫米波雷达、超声波雷达、激光雷达、智能照明系统等,车辆自身运动信息主要通过车身上的速度传感器、角度传感器、惯性导航系统等部件获取。而通过座舱域控制器,可以实现“独立感知”和“交互方式升级”。一方面,车辆具有“感知”人的能力。智能座舱系统通过独立感知层,能够拿到足够的感知数据,例如车内视觉(光学)、语音(声学)以及方向盘、刹车踏板、油门踏板、档位、安全带等底盘和车身数据,利用生物识别技术(车舱内主要是人脸识别、声音识别),来综合判断驾驶员(或其他乘员)的生理状态(人像、脸部识别等)和行为状态(驾驶行为、声音、肢体行为),随后根据具体场景推送交互请求。另一方面,车内交互方式从仅有“物理按键交互”升级至“触屏交互”、“语音交互”、“手势交互”并存的状态。此外,多模交互技术通过融合“视觉”、“语音”等模态的感知数据,做到更精准、更智能、更人性化的交互。

座舱电子域控制器领域,采用伟世通Smart Core方案的厂家最多,其次就是Aptiv的ICC(Integrated Cockpit Controller)方案。其中伟世通的Smart Core旨在集成信息娱乐、仪表板、信息显示、HUD、ADAS和网联系统。据伟世通称,它具有很高的扩展性和网络安全的程度,可实现独立的功能域。而Aptiv的集成驾驶舱控制器(Integrated Cockpit Controller,ICC)使用最新的英特尔汽车处理器系列,可支持到四个高清显示器,可扩展,并且可以从入门级覆盖到高端产品。ICC在图形(10x)和计算能力(5x)方面提供了实质性的改进,ICC使用单芯片中央计算平台驱动多个驾驶舱显示器,包括仪表、HUD和中央堆栈等。

4.自动驾驶域(辅助驾驶)
应用于自动驾驶领域的域控制器能够使车辆具备多传感器融合、定位、路径规划、决策控制的能力,通常需要外接多个摄像头、毫米波雷达、激光雷达等设备,完成的功能包含图像识别、数据处理等。不再需要搭载外设工控机、控制板等多种硬件,并需要匹配核心运算力强的处理器,从而提供自动驾驶不同等级的计算能力的支持,核心主要在于芯片的处理能力,最终目标是能够满足自动驾驶的算力需求,简化设备,大大提高系统的集成度。
算法实现上,自动驾驶汽车通过激光雷达、毫米波雷达、摄像头、GPS、惯导等车载传感器来感知周围环境,通过传感器数据处理及多传感器信息融合,以及适当的工作模型制定相应的策略,进行决策与规划。在规划好路径之后,控制车辆沿着期望的轨迹行驶。域控制器的输入为各项传感器的数据,所进行的算法处理涵盖了感知、决策、控制三个层面,最终将输出传送至执行机构,进行车辆的横纵向控制。
由于要完成大量运算,域控制器一般都要匹配一个核心运算力强的处理器,能够提供自动驾驶不同级别算力的支持,目前业内有NVIDIA、华为、瑞萨、NXP、TI、Mobileye、赛灵思、地平线等多个方案。但中间也会有一些共性,比如在自动驾驶系统中,算力需求最高的当属图像识别部分,其次是多传感器的数据处理,以及融合决策。以奥地利TTTech公司的zFAS(首次在2018款奥迪A8上应用)为例, 这款基于德尔福提供的域控制器设计的产品,内部集成了英伟达 Tegra K1处理器、 Mobileye 的EyeQ3芯片,各个部分分处理不同的模块。Tegra K1用于做4路环视图像处理,EyeQ3负责前向识别处理。
在自动驾驶技术快速发展背景下,国内外越来越多的Tier1和供应商都开始涉足自动驾驶域控制器。

5.车身域(车身电子)
随着整车发展,车身控制器越来越多,为了降低控制器成本,降低整车重量,集成化需要把所有的功能器件,从车头的部分、车中间的部分和车尾部的部分如后刹车灯、后位置灯、尾门锁、甚至双撑杆统一连接到一个总的控制器里面。车身域控制器从分散化的功能组合,逐渐过渡到集成所有车身电子的基础驱动、钥匙功能、车灯、车门、车窗等的大控制器。
车身域控制系统综合灯光、雨刮洗涤、中控门锁、车窗控制;PEPS 智能钥匙、低频天线、低频天线驱动、电子转向柱锁、IMMO 天线; 网关的CAN、可扩展CANFD 和FLEXRAY、LIN 网络、以太网接口;TPMS 和无线接收模块等进行总体开发设计。车身域控制器能够集成传统BCM、PEPS、纹波防夹等功能。
从通信角度来看,存在传统架构-混合架构-最终的Vehicle Computer Platform的演变过程。这里面通信速度的变化,还有带高功能安全的基础算力的价格降低是关键,未来在基础控制器的电子层面兼容不同的功能慢慢有可能实现。
车身域电子系统领域不论是对国外还是国内企业,都尚处于拓荒期或成长初期。国外企业在如BCM、PEPS、门窗、座椅控制器等单功能产品上有深厚的技术积累,同时各大外国企业的产品线覆盖面较广,为他们做系统集成产品奠定了基础。而大多数国内企业生产的产品相对低端,且产品线单一,要从整个车身域重新布局和定义系统集成的产品就会有相当的难度。
智能驾驶围绕数据展开,推动芯片算力升级
l “感知-决策-执行”,智能驾驶围绕数据展开
智能驾驶主要由三大系统构成:负责环境识别的环境感知系统,负责计算分析的中央决策系统,负责执行控制的底层控制系统。其中,负责感应的传感器主要包括摄像头、毫米波雷达、超声波雷达、夜视仪等;负责分析的主要是芯片和算法,算法是由ADAS向无人驾驶进步的突破口,核心是基于视觉的计算机图形识别技术;执行主要是由制动、转向等功能的硬件负责。

l 感知层收集环境数据,融合传感效果最优
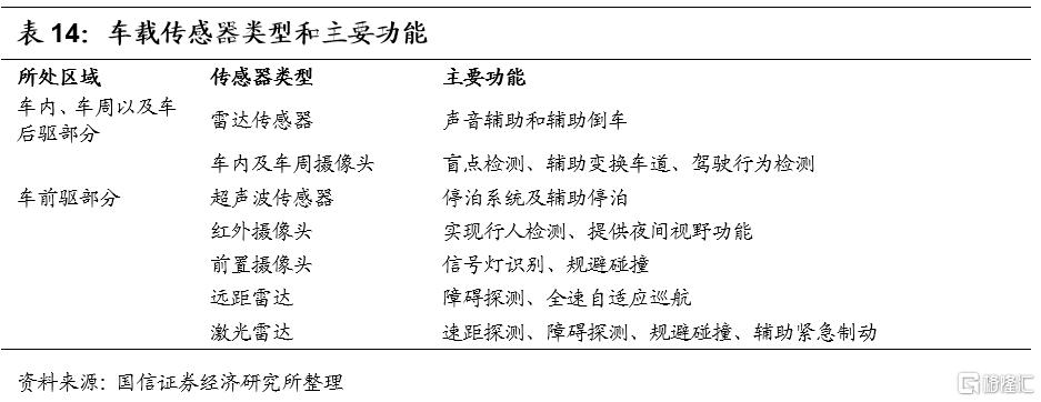
感知层的核心组成部分是车载传感器,主要包括摄像头、毫米波雷达、超声波雷达和激光雷达等。车载传感器作为智能驾驶汽车的输入端装置,主要负责收集车身内外的环境数据并监测驾驶行为,把汽车运行中的各种工况信息转化成电信号传输给决策系统。智能驾驶汽车中常见的车载传感器的类型及覆盖范围由下图所示:

按照分布区域划分,可以将车载传感器分成车前驱和车内、车周及车后驱两部分,具体的车载传感器和主要功能如下表:

摄像头是视觉影像处理系统的基础,适用于目标分类;毫米波雷达的波长介于厘米波和光波之间,兼有微波制导和光电制导的优点;激光雷达性能最优,分辨率高,精度极高,抗有源干扰能力强,是目前实现3D空间建模的必备硬件。它们的优劣势对比如下图所示,多类型传感器融合传感是目前最优的解决方案:

l 决策层是汽车的“大脑”,分析数据,输出指令
决策层的硬件主要是智能驾驶域控制器,它的工作流程可以简要概括为“输入数据-数据的处理与融合-输出指令”。

1)输入数据:传感器所采集到的全部原始数据(Raw data)输入到域控制器;
2)数据的处理与融合:域控制器接收到原始数据后,第一步需要完成对原始数据的预处理,即将原始数据转换成对象参数(Object parameters),这实际上就是一个“模数转换”的过程,将模拟信号转化为数字信号,转换成计算机和芯片能够识别的数字化语言和对象参数;第二步,需要将对象参数进行传感器融合(Sensor Fusion),正如人体是需要调动和融合各个感官,才能够全方位地感知世界;同样的,智能汽车的大脑也需要将各类传感器的信号进行融合,实现不同传感器之间的功能结合、优劣互补,从而得到最佳的探测结果。以摄像头和雷达的传感器如何为例,如下图所示,摄像头可以很好从2D层面记录障碍物的色彩和形状(左下图),激光雷达可以测量物体的长度、探测远距离障碍物、刻画行驶状态和生成点云(左上图),二者融合就可以生成3D点云图(右图),还原真实的驾驶状态;

3)输出指令:域控制器作为分析与控制层,不仅需要对输入信息进行有效的处理、融合等分析工作,还需要通过输出指令实现控制功能。域控制器通过上述方式刻画车辆运行状态、车况路况并读回驾驶者意图后,可以将3D Map传递到可视化显示屏或通过CAN/LIN通信控制空调、音响、窗户、车灯等零部运行;域控制器能实现的更重要的控制功能是将需求扭矩、目标车速、紧急制动等融合信息和指令传送给驱动引擎(Action Engine)。
我们将市面上主流的、用来支撑域控制器工作的自动驾驶芯片进行对比,其中最新发布的华为MDC810最大算力达到400TOPS,是目前市场上量产的、最大算力的自动驾驶芯片。

l 执行层具体执行控制层发出的驾驶指令
当驱动引擎接收到域控制器的信息和指令后,会进一步将信息和指令转化为具体的操作命令,并传送给执行层中的车辆控制单元(Vehicle Control Unit),执行层会根据具体的命令来调整、改变车辆的驾驶状态。
趋势三:交互端-聚焦使用体验,座舱产品是电动智能化的核心输出载体
智能座舱是人机交互的重要场所。当前市场上广义的智能座舱指的是车内一切和人类产生互动的产品所构成的生态系统,包括全液晶仪表、车联网、车载信息娱乐系统IVI、ADAS高级驾驶辅助系统、语音识别、手势识别、HUD、AR、AI、全息、氛围灯、智能座椅等方面。狭义的智能座舱将重心放在了智能中控屏上,也就是俗称的“车机”。
我们认为,智能座舱打造的个人定制空间,是人机交互的实现场景。过去3-5年内,作为人机交互核心载体的车机和车灯均实现了快速升级,作为人机交互核心载体的车机和车灯快速升级。智能化大背景下除屏幕以外,车机、玻璃、车灯(氛围灯、外饰灯)等均有望成为未来座舱端的核心交互产品。
车机是座舱电子核心组件,是未来智能汽车人机交互的入口
l 车机形式和内容变化大,座舱电子行业增量前景巨大
车机,作为在汽车上为驾驶者提供信息、娱乐功能装置的总称,在形式和内容上都经历了翻天覆地的变化。外形上,车机已经从过去的收音机、CD进步到如今的车载信息娱乐系统,由音频向视频过渡,同时还加入了导航、ADAS等功能。根据IHS Markit的预测,仅有音频功能的汽车市占率将由2015年的46%下降到2022年的25%,导航和视频播放将分别由26%和28%上升到34%和41%。

车机是座舱电子核心组件,是未来智能汽车人机交互的入口,整体趋势是从分区到集成,从按键到一体化屏,单车价值量由原来的600-700提升至2000元以上。

l 车企布局:德赛西威智能座舱产品持续突破,配套客户有序落地
2020年,德赛西威的多屏智能座舱产品已在广汽乘用车、长城汽车、长安汽车、奇瑞汽车、理想汽车、天际汽车等多家国内领先车企的车型上规模化配套量产,并持续获得一汽红旗、广汽乘用车、长安汽车等核心客户的新项目订单,融合座舱产品及座舱域控制器正步入规模化销售快速提升的新阶段。 2020年,德赛西威量产了基于Hypervisor架构的新一代智能座舱,该座舱域控制器采用了QNX®Hypervisor和QNX®Neutrino®实时操作系统(RTOS),搭载公司最新的AR导航功能,为乘客带来更安全、舒适的驾乘体验。2020年9月27日,奇瑞全新旗舰级SUV瑞虎8 PLUS在北京车展正式开启预售,意味着德赛西威全球率先量产的智能座舱域控制器产品落地;该产品已获得广汽、理想、天际等车厂客户的在研项目。2021年3月9日,BlackBerry宣布与德赛西威携手推出一机双屏虚拟智能座舱域控制器,用于提高驾驶安全性,目前,奇瑞瑞虎8 Plus和捷途X90车型均搭载了德赛西威最新的智能座舱域控制器。

德赛西威长期以来的核心产品信息娱乐系统和新兴业务显示模组及系统、液晶仪表均获得良好发展,其中显示模组及系统液晶仪表均实现销售额同比增长超过100%,充足的订单储备将推进其持续快速发展。2020年,公司信息娱乐系统业务相继突破丰田(印度尼西亚)、马鲁蒂铃木(印度)等白点客户,亦获得一汽-大众、长安福特、一汽丰田、广汽丰田、 Carmax、日本马自达、长城汽车、吉利汽车、广汽乘用车等客户的新项目订单,进一步加强了公司与核心客户的合作深度;显示模组及系统业务已覆盖国内大部分主流OEM客户,并获得了白点客户一汽红旗、东风乘用车的新项目订单,新订单的逐步落地将持续推进该业务的快速发展;液晶仪表业务已批量配套比亚迪、广汽乘用车、吉利汽车、长城汽车、奇瑞汽车等众多车厂,并突破了一汽红旗等新客户。
量价双升,汽车玻璃有望成为智能化信息呈现平台
l 28款主流车型配备,2021年渗透率有望超5%
测算玻璃车顶2021年国内渗透率有望超5%。纯金属车顶-小天窗-大天窗-玻璃车顶,玻璃材料以其优越的视觉效果和丰富的实用功能在车顶的覆盖面积越来越广。我们统计了目前主流品牌在售或即将开售的车型,共有28款车型可装配玻璃车顶,其中特斯拉、路虎、日产是较早采用的先行者。由于玻璃车顶的具体参数行业内尚无标准定义,我们在筛选的时候主要遵循3条原则:1)不可开启;2)玻璃面积占比较大(基本>1㎡);3)视觉效果优秀(打造穹顶效果)。我们预计,假设同一车型内玻璃车顶的配置比例是100%,这28款车型2021年国内销量有望达到116万台,假设2021年国内乘用车总销量达2220万台(同比+10%),则玻璃车顶在国内乘用车中的渗透率有望超过5%。

分价位看,起售价10-20万元居多,部分车型下探至10万元以内。目前,搭载玻璃车顶的车型中(以下均假设100%搭载率),起售价位于10-20万元价位段的最多,共有10款,车型数量占比为40%,2020年实际销量占比为47%,2021年预测销量占比为53%。起售价位于0-10/20-30/30-40万元价位段的车型数量分布较为平均,分别是4/3/4款,玻璃车顶已经初步实现了从高端车型向中端车型的渗透。

分品类看,新能源、新势力、自主品牌、SUV车型玻璃车顶搭载率更高。从能源结构来看,搭载玻璃车顶的新能源车型为19款,占比66%,燃油车10款,占比34%(吉利ICON同时有汽油版和混动版);从品牌来看,新品牌(造车新势力+传统厂商新能源品牌)车型共有17款,占比61%,传统品牌共11款,占比39%;从国别来看,自主品牌17款,占比61%,合资或外资品牌11款,占比39%,日系/美系/德系/英系/瑞典品牌分别有1/4/2/2/2款;从类别来看,SUV16款,占比57%,轿车11款,占比39%,MPV1款,占比4%。


通过以上数据,我们可以初步做出如下结论:
1)虽然玻璃车顶的先行者特斯拉、路虎、日产都是外资或合资品牌,但是自主品牌跟进速度极快,截至2021年3月已有17款车型搭载玻璃车顶,吉利在华销售的车型中搭载玻璃车顶的车型数量最多,为5款,其次是特斯拉3款。日系品牌对采用玻璃车顶的态度尤为保守,在华销售的主流车型中仅有一款日产逍客(后续德系宝马新5系、日系丰田等车型或有望在玻璃车顶上跟进搭载)。
2)新品牌,即造车新势力与传统厂商的新能源品牌,对于玻璃车顶有更高的接受度,17款车型搭载,占比61%。我们认为原因可能在于新品牌迫切地需要在消费者心中树立潮流、科技、个性、酷炫的品牌形象,玻璃车顶的视觉效果迎合了品牌发展的需求。
3)SUV采用玻璃车顶比轿车更加积极,部分原因在于玻璃车顶相较于传统的天窗车顶,结构更加简洁,可以释放更多的车内空间,而舒适度、大空间一向是SUV的主打卖点。上文中提到的唯一日系车型,日产逍客就是一款SUV。
先行者之一——路虎的玻璃车顶由福耀玻璃供应,福耀也于2018年获得了捷豹路虎全球最佳供应商金奖。
l 单车玻璃面积增加带来“量变”,全玻璃车顶打开“质变”空间
全玻璃车顶“上车”,单车玻璃面积的增加促使汽车玻璃行业在“量变”上受益。因全景天窗已经是较大的车顶玻璃配置选项,下面对比全景天窗玻璃尺寸和2020款已经上市或即将上市的全玻璃车顶配置车型的车顶玻璃尺寸。
选取几款已经上市的主流豪华品牌中型SUV全景天窗尺寸进行对比。

单从尺寸来看,主流豪华品牌SUV全景天窗尺寸一般在0.5-1.0平方米,可开启面积一般小于0.5平方米。全玻璃车顶配置车型的车顶玻璃面积一般至少是大于1平方米,很多车型全玻璃配置玻璃面积甚至达到2.5平方米以上,达到全景天窗尺寸的2-3倍,这也就使得汽车玻璃单车玻璃面积的“绝对”上升。特斯拉Model系列给智能车型未来外观设计开了一个好头,全玻璃车顶也势必成为未来国产新能源智能汽车吸引消费者很重要的一个点。就已知数据和各个车企新发布的汽车外形趋势,我们预测,未来全玻璃车顶配置(单车玻璃面积增加)量产有望加速。

全玻璃车顶打开“质变”空间,单平米价值量提升前景广阔。在单车面积增长之外,全玻璃车顶质变空间广阔,主要集中在几方面:1)钢化玻璃转夹层玻璃,原有电动天窗由于不承担安全功能(大部分时候关闭),部分会采用钢化玻璃,而转化为全玻璃车顶之后,固定式不可开启的设置要求车顶玻璃的安全性能增强,基本都会从钢化玻璃转夹层玻璃;2)隔热功能日益成刚性需求,渐变玻璃、LOWE玻璃有望逐渐成为车顶标配;3)隐私保护需求下,智能调光功能在远期搭载空间广阔。此外,加装照明RGB节点打造星空项、加装5G天线等功能也有望进一步提升玻璃车顶的美学性能和实用性能,在夹层、隔热、智能调光等附加功能堆积下,全玻璃车顶的单平米价值量有望从150元/㎡提升到700-1000元/㎡甚至更高。
展望2025年,汽车玻璃单车均价有望提升至1200元/车(年化复合增速超10%)。我们基于对2025年各高附加值汽车玻璃品类渗透率保守、中性、乐观三类假设,对汽车玻璃行业平均单车价值量水平进行预测,保守假设下(全景天幕和HUD前档2025年渗透率20%),预计汽车玻璃单车均价2025年约1064元/车,ASP年化复合增速在7.8%;中性假设下(全景天幕和HUD前档2025年渗透率30%),预计汽车玻璃单车均价2025年约1255元/车,ASP年化复合增速在11.5%;乐观假设下(全景天幕和HUD前档2025年渗透率40%),预计汽车玻璃单车均价2025年约1446元/车,ASP年化复合增速在14.7%。

l 车企布局:研发创新与技术引领,福耀玻璃产品增值升级
福耀玻璃汽车玻璃产品不断增值升级。公司把握汽车行业电动、网联、智能、共享趋势,持续创新,推动汽车玻璃朝着“安全舒适、节能环保、造型美观、智能集成”方向发展,天幕、 隔热、隔音、抬头显示、可调光、防紫外线、憎水、太阳能、包边模块化等高附加值产品占比持续提升,占比较上年同期上升 2.64 %,价值得以体现。2020年,公司与京东方集团在汽车智能调光玻璃和车窗显示等领域进行战略合作;公司与北斗星通智联科技有限责任公司签订战略合作协议,共同致力于高精度定位和通信多模智能天线与汽车玻璃的融合, 提升公司产品创新性与竞争力。展望未来,以HUD(大众MEB/长城新平台等)、全玻璃车顶(特斯拉、小鹏等)为代表的应用逐渐普及,电动智能背景下汽车玻璃行业ASP提升有望加速。


车灯作为人机交互的“眼睛”,技术快速升级
l 车灯技术:LED灯备受车企欢迎,ADB灯开始崭露头角
LED灯更小、更亮、更耐用,更智能,备受车企欢迎。LED全称叫做 Light Emitting Diode,即发光二极管。对于汽车而言,LED光源优势在于具有更高的使用效率、寿命超长、耐用性好、LED元件体积小、响应速度快、亮度衰减低、低压直流电即可驱动所以适应性好。我们认为,决定LED作为车灯升级确定性趋势的核心原因在于其体积优势与响应优势,主要由于1)传统汽车向智能汽车升级的过程中,车灯控制模块的性能愈发强化,体积小、响应速度快的LED光源是实现分区控制的理想元件;2)车灯作为汽车车身上重要的消费力零部件,车灯外观和设计感是吸引消费者购买的重要一环,小体积的LED光源能有更多的布置空间,满足多样化的设计需求。综上所述,我们认为,主流的(在跑车型)三种车灯技术路线下,LED光源是承接汽车智能化趋势的最优势技术。

ADB 自适应远光灯系统(Adaptive Driving Beam)是一种智能远光灯系统,主要功能是提升夜间会车安全性。传统的汽车头灯光线耀眼,在夜间会车时极易造成对向车道驾驶者的眩目,为行车安全埋下隐患。相比之下,ADB 技术通过视频摄像头信号的输入,判断前方来车的位置与距离,并相应调整灯光照射区域,避免对来车产生炫光,同时最大限度地满足驾驶者的视野需求,ADB 智能大灯可以提升 ADAS 系统夜间图像识别能力,将成为汽车安全照明的技术趋势,当前已经是 ADAS 系统的一部分,更有望成为未来智能驾驶汽车标配产品。目前,搭载ADB车灯(LED矩阵式)的车型价位已降至10-20万,比如哈弗H6、荣威RX5。我们认为,ADB承接LED车灯,可大幅提升驾驶体验和安全性,有望成为未来智能汽车标配。

l 车灯渗透率:2020年LED前大灯渗透率提升至68%,ADB渗透率约6%
对2018-2020年国内主流SUV、轿车的车型车灯配置进行统计。
从渗透率来看,2020年LED渗透率达68%、ADB渗透率约6%。LED前大灯渗透率逐年提升,从2018年的23%增长至2019年的33%, 2020年渗透率已达68%。此外,2020年,在国内销量TOP30的轿车、SUV共60款重点车型中,有1款车型标配ADB前大灯(奥迪A6L)、有8款车型选配ADB前大灯,考虑 ADB 大多数高配搭载,给予20%高配销量假设,2020年这9款含ADB车型销量为57万辆,ADB销量在乘用车总销量中占比约6%。当前,LED前大灯已得到广泛应用,成为市场主流选择,ADB作为在中高端重点车型中仍显空白,市场空间广阔。
从高、中、低端车型看,1)国内30万以上的高端车型几乎标配LED前大灯,部分高端车型可搭载ADB、激光大灯。以大众奥迪和华晨宝马为例,定价41.98-65.38万元之间的奥迪A6L前大灯标配LED、矩阵式大灯;宝马5系定价42.69-54.99万元之间,除了全LED配置外,顶配版可选配激光(12000元)。2)中端车型呈现LED化趋势。比如,2019款的大众宝来前大灯标配卤素灯、选配氙气灯,而2021款的同款车型前大灯均换成了LED灯;荣威RX5 2020款低配卤素灯、其余LED灯,2021款全LED、并可选配矩阵式大灯。3)低端车型高配版LED化。目前国内10万以下的低端车型使用大多顶配版 LED、其余卤素灯,比如2021款的吉利帝豪和长安逸动。


总体来看,LED前大灯作为目前量产化的最新一代车灯产品,已经从一开始的仅用于价位30万以上的豪华车型,近年来逐渐向下渗透,呈现出高端车型标配LED、中端车型LED化、低端车型高配版LED的态势。近几年LED渗透率持续上行,从2018年的20%快速提升至2020年的68%。我们认为,未来LED前大灯仍将持续渗透中低端车型。ADB可大幅提升驾驶体验和安全性,2020年渗透率为6%,有望承接LED车灯,贡献重要增量空间。
l 车企布局:星宇ADB、OLED等应用量产,华域视觉赋能智已车灯智能化
2020年星宇股份前照灯ADB投影灯模组应用、OLED技术在后组合灯获得应用,第二代大众语音交互式酷炫氛围灯、激光辅助远光灯量产,手势识别室内灯及像素级前灯模块研发成功。ADB大灯相较于传统LED前大灯而言价值量有望翻倍提升(8分区ADB单价通常在1500-2000元/只,普通LED大灯单价800-1000元/只),高附加值产品量产有望进一步提升ASP。

由上汽和阿里强强联合打造的智已汽车,将搭载260万像素的DLP投影大灯和配置超5000颗LED的ISC像素信号灯,实现V2X智驾融合交互、智慧灯光表达,车灯由华域视觉配置。通过DLP智能灯光系统,可以实现:1)夜间行驶时,自适应智能远光、行车灯光提醒、智慧灯光领航保驾护航;2)通过示宽光毯、智慧光随眼动,征服崎岖山路;3)自动驾驶灯光辅助与智驾系统深度融合,灯光智能化。通过ISC智慧灯光系统,实现智慧灯光表达。用户可以DIY车灯文字,亮起“请关远光”、“请让我并入谢谢”等提示灯,与后车进行友好对话。

应用进展:科技企业入局,自主品牌崛起
进展一:基建-整车-出行,科技企业三维布局
国信汽车拆解未来智能汽车产业链核心环节为“基建(网联、云)-整车(座舱、电动、智能驾驶)-出行(ROBOBUS/ROBOTAXI)”三大块,其中:
基建端由核心通信企业入局改造基站构建5G-V2X网络、建设IDC打造云服务;
整车端大致可以分为底盘之上及底盘之下两部分,底盘之上是智能座舱打造的个人定制空间,是人机交互的实现场景,细分产业链为“座舱芯片(CDC计算平台)-操作系统(Carplay/鸿蒙OS等)-软件应用(各类app)-显示硬件(屏幕)”,大部分科技企业从产业链的操作系统端率先切入,除屏幕以外,车载语音、玻璃、车灯(氛围灯、外饰灯)等均有望成为未来座舱端的核心交互产品。底盘之下主要为智能电动和智能驾驶两大板块,智能电动集成三电系统,以VDC计算平台辅助能量回收,作为整车运动的核心能源支撑;智能驾驶主要是基于“传感器-MDC计算平台-自动驾驶算法”作用到执行层面(刹车、转向等)实现横向和纵向的运动控制和路径规划。总结而言,未来智能汽车整车端核心三要素即能源、运动、交互。此外,科技公司开始入场“造车”,小米官宣造车,正式进军智能电动汽车行业;百度合作吉利、阿里联手上汽,构建“互联网+整车厂”造车新形态。
出行端作为无人驾驶终极阶段的核心应用之一,也是大部分科技企业参与的热点领域,阿里通过投资滴滴出行、哈啰出行等共享出行平台积极开拓共享出行业务。无人驾驶出行业务方面,Robotaxi以谷歌Waymo、百度Apollo GO、特斯拉等为代表,率先抢占无人驾驶出租车市场,Robobus以文远知行、轻舟智航、宇通客车等为代表,有望打开科技巨头引领下的共享出行新业态。

当前阶段,入局智能汽车行业的企业可分为以比亚迪、长城、吉利等为代表积极转型的传统车企,以特斯拉、蔚来、小鹏、理想、威马为代表的造车新势力,以及以谷歌、苹果、百度、华为、小米等为代表的科技互联网企业。科技公司对汽车业务的布局可以从基建、整车、出行三维度概括,基建端借助云平台降本增效、网联化智能互联;整车端底盘之上通过智能座舱激活 “第三生活空间”,底盘之下以感知-决策-执行为核心实现智能化、基于三电实现电动化,此外还与整车厂强强联合入场“造车”,小米造车已经官宣;出行端谷歌Waymo、百度Apollo GO拉开无人驾驶共享出行帷幕,特斯拉Robotaxi、宇通Robobus蓄势待发。我们认为,科技互联网公司具备先天的人工智能、互联网科技基因,站在当下节点研究科技互联网造车至关重要。
科技公司汽车业务布局的共性与个性
目前,科技公司汽车业务共性与个性俱存,正稳步推进。

l 基建端:
1)云平台,华为、阿里、腾讯、百度各有所长。阿里云自主研发了超大规模通用计算操作系统“飞天”,经过十余年发展,阿里云在中国云市场处于龙头地位(占据约40%市场份额),阿里云平台从研发-生产-营销-后市场服务全流程赋能汽车数字化转型;腾讯云是腾讯基于QQ、微信、游戏等海量业务的技术锤炼,整合基础架构、精细化运营,为企业和创业者提供集云计算、云数据、云运营于一体的云端服务,当前占据13%左右市场份额,通过云服务向行业开放中台能力,形成解决方案,助力车企数字化、智能化转型;百度智能云集成了百度强大的底层系统技术和基础架构,具备完整的云平台产品服务体系,当前占据5%左右的市场份额,为车企提供自动驾驶云、汽车AI、营销大脑、安全大脑等一系列完整的汽车云解决方案;华为云基于多年To B业务经验,可提供一系列“云、边、端、联接”的整体解决方案,致力于成为企业数字化、智能化转型的“数字底座”,做智能世界的“黑土地”。
2)网联化,BATH突出自身差异化优势。BATH从自身战略定位出发方案各异,百度依托ACE智能交通引擎战略赋能、腾讯和阿里重用户生态建设、华为偏车载通信网关。百度借助重磅ACE智能交通引擎赋能智能网联场景落地,在广州黄埔得到应用,不仅通过度小镜、百度地图等车内服务触点为用户网联化服务,还可通过场景化的车端、路端和云端算法联动实现车+路+云的自动化网联监管;腾讯推出全新一代生态车联网产品TAI3.0,成为生态车联网战略的核心承载之一,包含两个车载APP——腾讯随行和腾讯爱趣听,以及一个生态开放平台——腾讯小场景;阿里旗下斑马网络基于自研AliOS打造智能网联汽车开放平台——斑马智行,为支撑“生态赋能”合作模式,日前已推出开发者平台和能力开放平台;华为提供车内外网络连接,是华为在消费电子行业的传统优势所在,主推5G+C-V2X车载通信模组、T-Box、车载网关几类产品。
l 整车端:
1)智能座舱,集中于操作系统和车载助手,大同小异。车机手机互联主要全球玩家是苹果、谷歌及国内玩家BAT,以提供车载系统的形式出现。车机手机互联全球玩家主要包括苹果、谷歌和第三方IT企业(Mirrorlink),其中苹果和谷歌本身作为app开发商,只允许自身开发app及没有利益冲突的第三方app在车机上使用,例如谷歌在车机上只允许使用谷歌地图,而第三方IT企业则将各方开发app集成,将选择权交给用户。从覆盖车企来看,谷歌(Android)和苹果(Carplay)都覆盖了主要的国际厂商,国内市场主要由BAT三大巨头占据,其中百度(小度助手)、腾讯(车载APP)配套车型较多,阿里(AliOS)主要与上汽集团合作。

2)智能驾驶,科技公司大都依据激光雷达+其他传感器方案展开业务布局,百度优先选择纯视觉方案实现商业落地。ADAS(高级驾驶辅助系统)产业链依次包括上游——传感器零部件和芯片算法,中游——传感器集成控制和执行系统,下游——一级供应商和整车制造商,后市场包括电商平台、4S店和旗舰店等。我们认为,科技公司在智能驾驶方面的布局围绕ADAS产业链上游和中游展开,华为、阿里以算法、高算力芯片、激光雷达和高精度地图为基础,谷歌Waymo选择激光雷达+多传感器方案、实现Waymo共享出行业务,腾讯基于三大基础平台和自动驾驶核心技术套件推进自动驾驶。百度另辟蹊径,优先选用纯视觉方案推进ANP领航辅助驾驶商业化,在激烈的自动驾驶技术竞争中保持成本和数据优势,对激光雷达的选择敏捷自由。

3)智能电动,华为针对新能源汽车上述三大块增量部件进行布局。华为mPower智能电动主要包括BMS电池管理系统、MCU电机控制系统、车载充电系统及车下充电模块。
4)“造车”业务,苹果、百度、阿里、小米开始入场。“苹果造车”成今年热门词,苹果寻求合适的汽车制造合作伙伴,为iCar问世铺垫;百度基于吉利SEA浩瀚智能进化体验架构,共同打造下一代智能汽车;阿里与上汽强强联合,打造高端“智已汽车”。
l 出行端:
可以分为传统共享出行平台、无人驾驶共享出行两种模式。阿里通过投资滴滴出行、哈啰出行等平台在传统共享出行平台占据一席之地,谷歌Waymo、百度Apollo GO通过激光雷达、摄像头、毫米波雷达等多种感知能力融合的传感器方案,成为无人驾驶共享出行新业态的代表。
科技公司汽车业务商业化路径
不同科技公司基因不同,发展路径不同,所选择的商业化路径各有千秋,商业化落地节奏有差异。总体来看,谷歌Waymo全线自研自动驾驶技术,当前阶段从甲方到乙方,寻求与车企合作;国内科技公司定位乙方,提供高精地图、算法、云平台等软件服务,吸引硬件供应商的合作,为整车厂提供服务。

1)谷歌汽车业务整车端为Waymo自动驾驶激光雷达出售服务、Andriod车载系统及“Driving Mode”智能语音助手,出行端主要在于旗下的Waymo采用全线自研单车智能技术推进L4级别自动驾驶、瞄准由自动驾驶衍生的共享出行市场。谷歌Waymo出行端为重要看点,Waymo One自动驾驶出租、Waymo Via自动驾驶货运及“最后一公里”服务已多点开花,Waymo One自动驾驶出租服务抢先一步占领美国市场、市场潜力巨大。合作模式上,Waymo从买车自己安装自动驾驶系统、到作为软硬件提供商,已从早期的甲方转变为开放、积极寻求与车企合作的乙方。
2)苹果业务集中于整车端车载系统,入局“造车”动静不断。整车端已经落地的为Carplay车载系统。此外,截至目前,苹果已经被曝与现代起亚以及日产汽车进行合作洽谈,但是两家公司对此先后予以否认,“苹果造车”已成今年热门词,iCar问世前,苹果正积极寻求合适的汽车制造合作伙伴。
3)百度创建Apollo开放平台,基于自动驾驶、车路协同、智能车联三大平台提供多种解决方案。基建及整车端,从“三驾马车”+造车业务两手抓汽车业务。“三驾马车”,即汽车智能化(“智驾、智舱、智图、智云”)、智能交通(ACE智能交通引擎)、自动驾驶(AVP、ANP);造车业务,1月与吉利组件智能汽车公司,百度发挥自身软件优势,以人工智能、Apollo自动驾驶、小度车载、百度地图等核心技术全面赋能,以整车制造商身份进军汽车行业。出行端,Robotaxi业务线已经开始在全国多地进行规模化运营。
4)腾讯搭建出行全场景方案“数字底座”,聚焦智慧出行。腾讯智慧出行涵盖基建端的腾讯车联(TAI 3.0)、腾讯汽车云,以及整车端的腾讯自动驾驶(三大基础平台和自动驾驶核心技术套件)、智慧交通(基于“云端大脑”和“数字底座”)五大解决方案。此外,腾讯在整车端的数字化业务方面具备天然优势,基于腾讯在AI、云计算、5G、大数据四大领域的基础建设,深度结合内容、服务、社交三大超级生态,依托腾讯安全保障和腾讯位置服务两大能力平台,用一个超级ID贯穿用户服务的全流程。
5)阿里基建端通过“斑马网络”赋能车企数字化,整车端通过智慧物流拓宽智能化、通过合作上汽打造“智已汽车”。基建端,斑马网络通过自研已构筑起技术壁垒,为车企提供从操作系统底层到中间件再到上层应用的一套完整解决方案,车端赋能车企数字化转型。整车端,阿里从物流切入自动驾驶领域,是阿里经济体属性下的必然选择,推出小蛮驴率先入局末端无人配送,未来,阿里或将在率先研发满足末端配送车型的基础上探索性研发公开道路物流,实现在干线物流、城市物流更大范围的商业化场景应用;造车业务方面,阿里与上汽合作,阿里以用户的大数据、达摩院的最新技术、阿里云等生态圈的协同优势,助力智已抢占全球智能汽车的先发高地。
6)华为定位于做汽车的增量部件,汽车产品陆续落地。当前华为汽车业务的规划产品主要包括:基建端:1)智能网联,T-Box、车载无线通信模组、 RSU、 OBU、 5G V2X 芯片; 2)智能车云,车联网平台、中央网关、云产品及服务。整车端:1)智能驾驶, 自动驾驶计算平台( MDC)、毫米波雷达、激光雷达、 AI 芯片、 CPU 芯片、无人驾驶算法等;2)智能电动,VDC(底盘域/动力域控制器)、MPOWER 业务单元 BMS/MCU/CDU/OBC/直流快充模块等;3)智能座舱,CDC/HiCar/鸿蒙 OS 等。目前在智能网联、智能驾驶、智能电动、智能座舱方面已经有汽车产品开始逐步“上车”。
7)小米正式进军智能电动汽车行业,“小米造车”尘埃落定。3月30日,小米集团在港交所发布公告,宣布拟成立一家公司全资子公司,负责智能电动汽车业务。首期投资为100亿元人民币,预计未来10年投资额100亿美元。雷军先生将兼任智能电动汽车业务的首席执行官。小米造车的背后,有其资金、研发团队、小米生态的强大支撑。
进展二:智能电动背景下,自主品牌高端化势不可挡
电动时代:特斯拉引领品牌下沉,后发品牌弯道超车
1886年是汽车元年,世界第一辆汽车诞生于德国,1909年美国福特汽车公司生产的T型车开创了汽车制造的新纪元。汽车技术诞生于欧美国家,兴起于欧美国家,除欧美品牌之外的汽车品牌都可以说是后发品牌,包括如今在世界市场上举足轻重的日本品牌。
燃油车时代,丰田代表品牌上浮:在燃油车时代,后发品牌想要发展壮大,通常采取品牌上浮的战略,即,先在低端市场站稳脚跟,积累资本和技术,然后逐步向高端市场渗透,日本丰田汽车就是这一战略成功执行的标杆。丰田创立于1933年,当时美国通用和福特已经是举世闻名的汽车巨头,丰田从模仿知名车型、生产高性价比车型起步,积累了半个多世纪的汽车生产技术和经验,直到1983年才在董事会经过激烈讨论后决定进军高端市场,丰田旗下的豪华品牌雷克萨斯随后诞生。国内的自主品牌如吉利、奇瑞、比亚迪等也是如此,都是从低端车型起步,一步一步向高端市场迈进。品牌上浮战略成长路径清晰,技术积累扎实,盈利能力可靠,在燃油车时代有助于车企尽可能地规避品牌发展壮大过程中的投资风险,保持进可攻、退可守的战略姿态。但该战略同样存在明显的短板,即长期浸淫于低端市场会固化品牌形象,在消费者认知中产生刻板印象,给品牌形象的后续上浮带来长久且深远的阻力。

电动车时代,特斯拉引领品牌下沉:所谓品牌下沉,即后发品牌在创立之初就高举高打,坚持高昂的资本投入,持续推出顶尖车型从而塑造高端的品牌形象,然后发布平价车型进行品牌下探,依靠平价车型打开销量并实现盈利。这一模式具有极大的商业潜力,可以帮助车企同时在高端市场和中端市场获得充足的影响力,解决高端产品难以走量、低端产品损害品牌形象的矛盾。但是,这一战略的短板在于风险较高,后发品牌想要在早期持续推出高端车型,将极大地以来企业的融资能力。
特斯拉作为电动汽车时代最富影响力的品牌,从它目前的业绩表现来看,可以说是这一模式的开创者和完美执行者。特斯拉早期发布的Roadster、Model S、Model X售价极高而较为小众,长期坚持高昂的研发投入导致资金链极为紧张,一度濒临破产,直到平价车型Model 3发布才真正打开了销量,唤醒了整个品牌的活力和影响力,并成为主流汽车市场中最年轻的豪华品牌。2019年,在特斯拉Model S、Model X和Model3这三款主力车型中,平价车型Model 3的销量占比达到80%以上。

战略为何而变:汽车的技术形态从燃油向电动转变,标杆企业的品牌战略也从上浮向下沉转型,高端品牌的塑造时间大幅缩短(丰田汽车50年+ VS 特斯拉10年+),我们认为其中的原因主要在于技术升级带来的产业格局变化:1)传统的技术积累被削弱:传统车企在燃油汽车的主要零部件发动机、变速箱等相关领域的技术积累在电动汽车时代不再具备同等的重要性,传统车企的技术优势在无形中被削弱,给了新兴企业弯道超车的机会;2)汽车技术更加开放互联:传统的汽车产业链较为封闭,核心技术聚焦在材料、机械等相关领域,外部巨头的进入壁垒较高,进入动力不足。但是在电动汽车时代,软件定义汽车,智能化应用、5G网络通信、大数据分析成为汽车产品的核心竞争力,外部巨头在相关领域的先进技术在汽车上有了更直接广泛的应用空间,为后发品牌带来了更多的可能性;3)产品迭代速度大幅加快:汽车在“新四化”趋势下,受益于数字化研发生产和大数据用户画像等尖端技术,产品迭代速度大大加快,后发品牌可以凭借灵活的组织架构、较轻的历史包袱、快速的市场响应获得优势;4)高端品牌本身的形象转变:在传统燃油车时代,高端的汽车品牌往往与奢华(玛莎拉蒂、兰博基尼)、典雅(奔驰、林肯)、可靠(丰田、本田)等形象联系起来。但是在智能汽车时代,高端品牌更加需要强调科技感、未来感、个性化,这恰恰是以特斯拉为代表的造车新势力的强项,也是传统车企单独创立新能源品牌的重要原因之一。

资本支撑,软件差异,长期竞赛:现阶段,新能源旗舰车型往往在驱动系统、电池系统、热管理系统、底盘零部件等方面呈现一定的趋同性,产品差异和品牌差异更多的体现在自动驾驶技术和智能座舱技术带来的消费者体验方面。我们认为,在智能电动汽车颠覆性的新时代来临前夕,车企间为争夺新时代主导权而爆发的旗舰车型军备竞赛将一直延续到行业格局基本尘埃落定,这一特殊的产业时期可能维持5-10年甚至更久,成败的关键则取决于以下几个因素:
1)资本实力:自动驾驶、智能座舱等尖端技术的研发意味着海量的资本投入,特斯拉、蔚来等国内外新能源汽车先驱都曾面临资金不足的窘境,长时间、高强度的研发投入对于企业的资本支撑、融资能力有着极高要求,蔚来、小鹏、理想、威马四家新能源汽车企业的融资总额已超千亿人民币。
2)管理能力:目前影响力较大的旗舰车型,如IM智己新车型、蔚来NIO ET7、东风岚图FREE等都是以“期货”形式发布,交付日期往往要延长到一年以后。此外,OTA逐渐普及,软件服务的实力差距将在汽车交付后更长的周期内慢慢体现出来,这实际上考验的是车企能不能兑现自己的产品规划和承诺,能不能在较长的周期内保证技术研发工作的平稳推进。高端新车型的量产需要汽车企业在供应链、生产工艺、物流运营方面展现出卓越的组织协调能力,汽车功能的持续升级考验的是车企内部运作的稳定性和战略推进的可持续性。
3)合作生态:软件并非汽车企业的强势项目,在软件定义汽车的大背景下,巨头间如何跨界合作、强化产品竞争力将关乎一个品牌的成败,上汽携手阿里,长安携手华为,威马携手百度,如何发挥1+1>2的效果,在智能驾驶、智能座舱等新领域取得竞争优势,对巨头们的软实力来说是一种考验。

自主品牌:定位高端,强强合作,百家争鸣
l 华为+北汽:HUAWEI INSIDE创新模式,极狐阿尔法S重磅登场
极狐阿尔法S 华为HI版正式发布,车机采用华为鸿蒙OS车载系统,配置激光雷达智能驾驶系统和双华为自研芯片。中央计算单元采用ADCSC中央超算,作为华为ADS部门自研的域控制器,算力达到400Tops。阿尔法S HI版的三激光雷达作为全球首款量产三激光雷达智能驾驶方案,更加适合中国城区道路,其高配硬件方案还包括13个摄像头(前向5个、侧向6个、后向2个)、6个毫米波雷达、4个角雷达和12个超声波雷达等。阿尔法S最长可续航708km,并拥有2.2C闪存技术,10分钟充电即支持195km驾驶距离,无线充电技术可达7.5kw。

极狐阿尔法S 华为HI版采用了华为ADS高阶自动驾驶全栈解决方案,域控制器搭载了华为ADS部门自研的定制级超级中央超算ADCSC处理器。该款处理器可支持接近400TOPS的超高算力,是目前市场竞品中所具有的最强算力。华为最新发布的华为MDC 810的最大算力也达到400TOPS,是华为MDC系列中算力最大的智能驾驶计算平台,采用R-Lock冗余互锁架构,高度集成的SoC可同时进行逻辑处理、AI处理、图像处理和存储处理,通过数据总线与微控制单元MCU相连,为智能驾驶提供了强悍的算力支持。

l 上汽+阿里:IM智己新车发布,配置顶尖无短板
IM智己的两款新车分别定位高端纯电轿车和高端纯电SUV,外形设计较为时尚。前脸为封闭式造型,配以品牌LOGO,车身侧面线条流畅,采用了贯穿式腰线设计,增加了车辆的视觉长度。新车型采用了熏黑玻璃车顶,车顶配备高清摄录设备,车尾采用了采用贯穿式的尾灯设计。

智能数字架构:IM智己汽车采用了域融合中央计算数字架构和SOA“原子化”软件架构。1)在域融合中央计算数字架构中,英伟达Xavier(30-60 TOPS)负责IPD智能驾驶中心,恩智浦IMX8(2 TOPS)负责ICC智慧计算中心,高通8155(3 TOPS)负责ICM智慧座舱中心,地平线J2(4 TOPS)负责IMATE智慧伙伴,该架构可实现TTTech多芯片实时数据交互,支持1Gbps以太网光速通讯。2)在SOA“原子化”软件架构中,智能应用可以实现跨域融合,产生1000+智慧融合场景,主要包括超感驾控全场景、小憩场景、迎宾场景等,由CDC、ICM、IPD、ICC等域架构融合而成。

智能无界OS:新车型搭载了智己汽车全球首创的无界交互系统上善若水IMOS,为用户带来沉浸式体验。1)流畅无界的跨屏体验:该系统具备Linux系统级模块化能力,支持无界多屏交互,可提供场景化沉浸式体验,具有灵活多变、用户定制的产品特点。2)多核异构,中央智慧调配:该系统拥有智慧Fusion,可拓展的多核算力,车端操作系统全兼容。3)智慧场景屏:39寸贯穿式、可升降中控屏,采用In-cell技术,分辨率高达6240 x 720,并支持智慧分屏功能。4)智慧中枢屏:12.8’的2K AMOLED曲面智控中枢屏,内置智己汽车全球首创无界交互IMOS操作系统。

智能自动驾驶:1)视觉感知解决方案:IM智己采用英伟达Xavier(30-60 TOPS)芯片,配合15个高清视觉摄像头、5个毫米波雷达、12个超声波雷达的解决方案。2)兼容激光雷达软硬件架构冗余方案:IM智己同时可以兼容英伟达Orin X(500-1000+ TOPS)配合3个激光雷达的解决方案。3)Door to Door Pilot:IM智己计划在2021年底,具备点到点的零接管自动驾驶能力。4)自动代客泊车&唤车:2021年底,在一线城市特选商业中心,IM智己将应用自动代客泊车&唤车功能。

智能三电技术:1)瞬态响应高扭双电轴:IM智己汽车拥有智慧动态四驱,后轴为主驱动,百公里加速3.9s,电机功率为400kW,转矩为700N.m。2)超级电池:新车型全系标配93kWh,高配115kWh电池,该电池采用掺硅补锂技术,与宁德时代共同研发,能量密度达300Wh/kg(单体),20万功力零衰减(NEDC),可实现永不自燃的最高安全等级。3)无感补能:新车型支持无线充电,可实现厘米级高精度定点自动泊车。

l 吉利:极氪001,豪华猎装轿跑
极氪001的长宽高分别为4970/1999/1560mm,轴距达到3005mm,同时还配备了隐藏式门把手的无边框的车门以及22英寸轮圈。全车采用了感应式开关无框车门、带按摩功能的ECONYL环保赛车座椅、热泵空调系统,其中热泵空调系统可以有效提升车辆冬季的续航表现。

智能座舱方面,极氪001搭载了14.7英寸飞机舱抬头显示系统(WHUD),15.4英寸悬浮式中控触摸显示屏,个性化迎驾仪式,性能声浪系统,整车FOTA升级,以及智能香氛系统、三区恒温空调。
智能驾驶方面,全球首搭800万像素摄像头,250m超长感知毫米波雷达,37各高性能感知硬件、15个全车高清摄像头和厘米级高精地图。
动力方面,极氪001有双电机、单电机两种动力,其中搭载86kWh电池组的双电机版本车型,续航里程为526km,搭载容量为100kWh的三元锂电池的单电机版本车型,NEDC工况下的续航里程为712km,双电机版本的续航里程则为606km。该车还支持最高360kW快充能力,30%-80%充电时间为25分钟,最快可以达到充电5分钟,续航里程增加120km。以超长续航车型为例,NEDC工况下可以达到712公里的续航。

l 比亚迪+华为:比亚迪汉引爆市场,刀片电池安全无忧
比亚迪汉于2020年7月上市,包括3款纯电动车型汉EV和1款插电混动车型汉DM,搭载了比亚迪自研的磷酸铁锂“刀片电池”,是全球首款搭载刀片电池的轿车,售价位于21-28万元之间。汉整体基于比亚迪独有的Dragon Face打造,内外饰设计考究。

在性能方面,汉EV将提供单电机两驱和双电机四驱车型,其中单电机版本搭载最大功率163kW(222PS),最大扭矩330N·m,NEDC续航里程为605km,百公里耗电量14.1kWh/100km;双电机版前/后电机最大功率分别为163kW(222PS)和200kW(272PS),总功率达到363kW,最大扭矩680N·m,NEDC续航里程为550km,百公里耗电量15.4kWh/100km,百公里加速仅需3.9秒,是中国加速最快的量产新能源轿车。
汉DM车型搭载由2.0T涡轮增压发动机和永磁同步电机组成的动力系统,其中发动机最大功率141kW(192PS),电动机最大功率180kW(245PS)。汉DM四驱性能版豪华型零百公里加速只需4.7秒,提供81公里的NEDC综合工况纯电续驶里程和超过800公里的综合续驶里程,并提供纯电、并联、串联、高速、能量回收五种动力模式选择。

汉搭载的 DiPilot智能驾驶辅助系统囊括了比亚迪最新的DiDAS驾驶辅助技术,支持L2+级别自动驾驶,华为HiCar、5G、手机NFC车钥匙等技术也将应用于汉系列上。

投资建议:板块复苏,精选五条主线
经历2019-2020年的行业销量大幅下滑,库存下降,我们认为,汽车行业复苏迹象较为显著,叠加汽车技术升级和保有量增加。2021年的投资主要围绕1)能源端:三电系统、热管理系统;2)运动端:智能驾驶产业链;3)交互端:智能座舱产业链;4)整车端:自主品牌崛起;5)存量赛道:汽车后市场标的。
1)能源端:基于此主线下的推荐标的有全球动力电池龙头企业宁德时代、热管理龙头三花智控、NVH龙头拓普集团等。
2)运动端:基于此主线下的推荐标的有德赛西威、科博达等。
3)交互端:基于此主线下的推荐标的有福耀玻璃、星宇股份、华阳集团等。
4)整车端:基于此主线下的推荐标的有上汽集团、广汽集团、长城汽车、长安汽车、比亚迪、宇通客车等。
5)存量市场:基于此主线下的推荐标的有玲珑轮胎、安车检测、骆驼股份等。
逻辑1:能源端-三电系统与热管理核心标的
宁德时代:持续布局产能扩张,迎接全面电动化时代
行业加速洗牌,龙头企业有望优先分享行业红利
锂电池生产壁垒是各环节技术的积累,技术更新迭代快,持续研发投入是关键。伴随行业竞争加剧,数十家电池企业退出行业龙头集中度进一步提升,2020年CR3达到71.4%,CATL、比亚迪、LG化学仍然位列行业前三,行业仍然高度集中。随着补贴退补预期愈发明确,行业尾部企业将加速出清,同时对二三梯队公司能否及时布局新技术路线和新产能提出了更高要求,龙头企业相对优势明显。
公司作为动力电池行业龙头,收获宝马、特斯拉等订单,全球化进程加速
伴随新版补贴政策落地,新能源汽车产业链降价压力逐步传导。动力电池价格较早出现逐步下降趋势。补贴退坡和电池价格下降不仅要求锂电池企业明确本下降路径,更要求龙头企业在补贴最后窗口期加速布局,抢占市场。目前,CATL 在动力电池方面已完成绝大多数乘用车厂、客车厂以及专用车厂的配套,与上汽、吉利、东风、广汽、北汽、长安等绝大多数一线厂商均有业务或股权层面合作;海外客户方面公司目前已进入宝马、大众、戴姆勒、捷豹路虎、PSA、本田、特斯拉等整车厂的供应链,伴随在德国的电池工厂加快推进以及参投芬兰 Valmet,公司海外布局逐步加速。同时公司也在逐步加强锂电上下游产业链布局,完善供应链体系。
投资建议: 维持原有盈利预测,维持 “增持”评级
当前行业排产增长情况良好以及各大整车厂新车型逐步上市, 公司持续公布扩产计划超预期, 我们维持原有盈利预测,预计公司 2020-2022 年收入 504.06/912.63/1301.57 亿元, 同比增速 10.1/81.1/42.6%,归母公司净利润分别为54.28/94.33/130.53 亿元,同比增速 19.0/73.8/38.4%; EPS 为 2.33/4.05/5.60 元,当前股价对应 PE 为 145/83/60x。鉴于公司是国内动力电池龙头企业,且公司 2021 年进入产能持续扩张期,未来有望受益锂电全球化趋势,业绩稳定增长,我们认为公司目前估值具有合理性,维持“增持”评级。
拓普集团:新势力订单放量,业绩持续高增
受益于新势力车企新增量订单,2021Q1业绩实现高增
公司2021Q1实现营收24.26亿元(此前预测22~26亿元),同比+100.80%;归母2.46亿元,同比+116.41%,扣非归母2.40亿元(此前预测2.14-2.54亿元),同比+122.86%。2021Q1基本每股收益为0.22元。整体来看,公司延续“特斯拉业务显著放量+下游需求持续回升+新品相继落地量产”的增长逻辑,2021Q1叠加新势力车企新增量订单,业绩实现高增。同时费用管控得当(销售/管理/财务/研发费用率分别同比-3.89pct/-1.24pct/-0.57pct/-1.65pct),盈利能力提升(毛利率同比-5.4pct,预计系将销售商品有关的运输费和仓储费计入营业成本所致;净利率同比+0.81pct)。定增后货币资金增至19.64亿元。
“2+3”布局,精准定位多品类赛道的模块化供应商
公司推进“2+3”产业布局,即“NVH减震系统、整车声学套组+轻量化底盘、热管理、智能驾驶系统”,精准定位多品类赛道的模块化供应商。其中热管理作为增量业务,已成功研发热泵总成、电子膨胀阀、电子水阀、电子水泵、气液分离器、换热器等产品;汽车电子(IBS、EPS、智能座舱等)多品类开花。
深度绑定特斯拉,项目集群进入收获期
公司产能自2016年以来持续扩张,2020年下半年进入景气向上周期,2021年可期:1)持续突破特斯拉产品体系(轻量化结构件、内外饰及热管理),随Model Y车型上量业绩增速进入快通道。2)与蔚来、小鹏、理想等造车新势力合作,探索Tier 0.5级的合作模式。3)热管理及轻量化件具较大增量空间。
投资建议:特斯拉国产化核心标的,维持“增持”评级
预计20/21/22年归母净利润为6.28/12.80/14.73亿元(原:6.21/10.45/12.60亿元),基于产能释放而边际成本下降、盈利能力上行及特斯拉Model Y放量上调,预计20/21/22年EPS分别为0.60/1.16/1.34元,维持“增持”评级。
三花智控:业绩符合预期,汽零业务提速
2021年Q1收入同比+37.22%,净利润同比+70.36%
公司公布一季报,2021Q1实现营收34.08亿元(同比+37.22%,相较2019Q1+22.55%),归母3.60亿元(为业绩预告偏上限位置,同比2020Q1+70.36%,相较2019Q1+39.19%),扣非归母3.21亿元(同比+20.31%,非经常性损益包括0.2亿政府补助及0.3亿投资收益)。预计受原材料涨价影响及组件产品占比提升,2021Q1实现毛利率27.2%,同比/环比+0.77pct/-5.3%。业绩总体符合预期。
EV高景气度叠加空调需求回暖驱动业绩增长
公司汽零订单充足,处快速放量期(2021Q1国内新能源汽车销量同比+280%,特斯拉Q1交付量同比+110至18.5万辆);叠加空调下游需求恢复(2021Q1空调产量+46%,与2019年持平),实现业绩增长。2021Q1净利率同比+2.2pct,销售/管理/研发/财务费用率分别为 4.36%/5.48%/4.92%/-0.26%,同比分别-0.26/-0.66/+0.25/+1.33pct。
“单件→系统”、客户平台放量,汽零业务持续提速
2020年汽零业务净利润同比+14%(占总利润+23%),其中新能源汽车营收占比提升至61%。预计21年将持续提速,受益于客户平台放量(预计特斯拉2021年全球销量步入百万量级;大众MEB平台、新势力加速交付; 与华为合作)及系统产品占比提升(将电子膨胀阀优势拓展至热泵组件产品)拉动。预计21年汽零业务营收同比70%~90%。
盈利预测与估值对标
以产业研究角度,配套单车价值量持续上行、需求天花板高、技术升级迭代快的热管理行业具明显的“苹果产业链光学赛道”特征。基于中美欧三地汽车电动化持续推进,我们判断2021年为热管理厂商前期订单大幅释放业绩的元年,优质长赛道带来估值溢价及诞生大市值企业机遇。
公司立足汽车膨胀阀向上扩张热管理集成化模块,长期维度汽零业务为增长主力。近年来借力国内新能源汽车热管理发展趋势,通过优质客户拓展(法雷奥、马勒、大众、奔驰、宝马、沃尔沃、特斯拉、通用等)及新能源热管理系统产品品类拓展(由阀件逐步向组件发展,最大单车货值近 5000 元),公司新能源汽零业务快速增长。当前在手订单充裕,预计多数从2020年起全生命周期稳健释放,保障公司未来3-5年业绩。
估值对标:选取特斯拉产业链核心标的(即宁德时代、拓普集团两家,21年平均估值73x),以及热管理行业标的(即银轮股份、中鼎股份、克来机电三家,21年平均估值24x)对标。
预计公司21/22/23年归母净利润分别为19.33/22.98/30.49亿元,EPS分别为0.54/0.64/0.85元,上调合理估值为27.00-29.70元(对应2021年50-55x PE),维持“增持”评级。
逻辑2:运动端-智能驾驶产业链核心标的
德赛西威:国内车机龙头,智能驾驶推进有序
国内车机龙头,受益于产品升级
德赛西威沿袭德国西门子技术基因,主营产品车载信息娱乐系统、空调控制器、驾驶信息显示系统等前装车机产品,车机处于从传统按键式向触摸屏,分区式向一体化变革的时期,集成价值量从一两千向四五千升级,兼具消费属性,是汽车上的优质赛道(类比车灯)。德赛西威目前是国内自主车机龙头企业,市占率在10%以上,ROE和盈利能力远超同业。
新客户持续开拓,新产品有序量产,共享合作促共赢
客户维度, 深耕德系,开拓日系、高端合资客户。2020年突破江淮大众、马鲁蒂铃木(印度)、丰田(印度尼西亚)等新客户,并获得比亚迪、蔚来、理想、小鹏等优秀车企新订单。产品维度,2020年公司量产了基于Hypervisor架构的新一代智能座舱;2020年上半年在小鹏P7上进行搭载的自动驾驶域控制器IPU03是德赛西威首款自动驾驶域控制器产品;基于英伟达Orin芯片的下一代自动驾驶域控制器IPU04已与理想汽车展开战略合作,公司将着力推进其快速规模化量产;同时公司的全自动泊车系统、360度高清环视系统和驾驶员监测系统等已批量供货给主流车企;公司开放共享促共赢,与富奥、一汽投资一同设立的富赛电子已投入运营。
稀缺日系产业链兼智能驾驶标的,维持“增持”评级
德赛西威作为国内车机龙头,21Q1超预期,预计21/22/23年利润7.9/9.9/12亿(原21年预计5.7亿),对应EPS为1.44/1.8/2.19元,维持增持。
科博达:一体两翼,汽车电子核心标的
投资逻辑:汽车控制器领域龙头,汽车电子核心标的
科博达是国内为数不多汽车智能、节能电子部件制造商,深耕汽车控制器领域多年,核心客户突破南北大众、大众全球等一流车企,短期受益于车灯LED化趋势量价齐升,长期受益于汽车电子装载率提升下的产品品类扩张。
主业介绍:一体两翼,汽车电子业务多管齐下
公司当前业务一体两翼,车灯控制器:电机控制器:车载电子电器约2:1:1营收比例,其中车灯控制器作为公司传统优势业务(国内市占率约10%),行业受益于LED化市场扩容,全系LED化后国内市场空间近200亿,全球市场空间近600亿;电机控制器和车载电子电器业务在汽车智能化电动化趋势下单车使用量逐渐提升,市场前景广阔。
逻辑一:汽车电子渗透率提升,带动公司产品品类扩张
目前汽车电子在紧凑车型中的成本占比为15%左右,在中高端车型中的成本占比可达30%-40%,而纯电动车中,汽车电子成本占比高达65%,随着汽车新能源、智能化趋势,我国汽车电子成本占比仍将持续提升,预计汽车电子行业全球15000亿、国内6000亿市场。科博达在产控制器产品市场前景广阔,募投项目新增1.4倍产能,汽车电子研发中心启动建设,未来品类有望持续扩张。
逻辑二:车灯产业链核心环节,受益于未来车灯LED、智能化趋势
当前车灯主流光源分为卤素-HID-LED三类,LED车灯是未来车灯主流,科博达车灯控制器主要在HID/LED产品上应用。车灯控制器在LED车灯成本中占比15%-20%,车灯LED化过程中主控制器单元核心受益,1)前大灯:科博达LED主光源控制器收入占比快速上升,毛利率有望改善。2)后尾灯:LED尾灯控制器试产大众、在研宝马。3)氛围灯:氛围灯控制器全车使用量提升。
投资建议:客户优质、发展前景广阔,维持“买入”评级
公司作为国内汽车电子稀缺标的,受益于量增、价升和多品类,中长期增长逻辑通顺,维持盈利预测,预计21/22/23 年EPS分别1.69/2.25/2.85元,我们维持一年期(2021 年)目标估值区间 85-93元(对应科博达 50-55 倍估值)。公司 21 年初以来股价回调幅度较大,持续看好,维持买入评级。
逻辑3:交互端-智能座舱产业链核心标的
福耀玻璃:海外扩张进行时,产品升级在加速
玻璃行业基于其高价值量、持续时间长、产品加速升级三大要素,是零部件细分优质赛道。我们认为,汽车玻璃作为汽车必不可少的部分,将越来越多地扮演起数据交互与信息传递的接口角色,进化为智能汽车数据流的呈现平台和基础设施。持续推荐优质赛道上的全球龙头福耀玻璃(2020 年全球市占率 27.5%)。2021年,看好美国汽车玻璃量利双升,德国SAM有序扭亏、国内铝饰件新业务协同;长期来看,公司作为全球汽车玻璃龙头(国内市占率近70%、全球市占率近28%),汽车智能化、网联化背景下,汽车玻璃有望1)单车玻璃用量(面积)增长,从4平米到6平米;2)单平米价值量提升(镀膜、隔热、包边、HUD、调光、5G通信等);单车价值量有望从600元提升至2000元以上。后续汽车玻璃、网联化打开新天地,行业ASP提升有望加速。
海外业务稳步推进,远期看好汽车玻璃创新产品。德国端,2019年收购的铝亮饰条公司FYSAM已于2020年上半年完成项目整合,下半年随海外疫情缓解,SAM产能利用率改善,亏损幅度整体呈逐季减少态势,20Q1/Q2/Q3/Q4分别-0.9/-1.1/-0.5/-0.3亿元,预计2021年年内有望实现盈亏平衡;美国端,20年下半年起疫情影响逐渐淡化,20Q3盈利基本接近19年同期水平,预计21Q1实现营业利润1006万美元,较20Q1的400余万美元的营业利润同比改善较大。2020年,福耀先后与京东方集团(智能调光玻璃和车窗显示等)、北斗星通智联科技(高精度定位和通信多模智能天线等)领域进行合作,电动智能背景下汽车玻璃行业ASP提升有望加速。
专注于一片玻璃的价值量延伸。智能化、消费升级背景下汽车玻璃单车使用量(天窗+前档)和单面积价格(HUD、智能调光、隔热、隔音、除霜、Low-E等)提升。目前福耀拥有安全型、低碳型、集成型三大类玻璃产品,新产品的国内外客户扩展情况乐观。我们认为,随着天窗玻璃渗透率提升、HUD等高附加值产品提高汽车玻璃单价,未来公司产品有望维持价量齐升的趋势。
短期疫情压制,明年有望恢复性增长。作为“投一产一”的重资产行业,福耀玻璃毛利率在上行周期中有较大提升弹性,维持盈利预测,预期21-23年利润分别41/50/60亿,对应PE分别31/26/21x,维持增持评级。
星宇股份:国内自主车灯龙头,突围合资竞争圈
星宇股份是我们持续重点跟踪和推荐的优质汽车零部件标的,公司作为国内主板主营车灯稀缺上市公司,主业高度专注,崛起于中国汽车工业快速发展期,规模稳健扩张(近五年营收复合增速25%)。逻辑:好行业、好格局、好公司,业绩仍有望维持较高增速,毛利率或迎来拐点,具备全球车灯龙头潜质。
好行业:国内500亿OEM,智能化+LED看未来
国内车灯前装市场具有约500亿元(2017年)市场空间,行业将受益于进口替代、产品升级等,行业集中度有望逐步提升,自主品牌份额有望加大。未来车灯发展趋势在于LED大灯(2020年渗透率从10%升至68%)、激光灯和智能车灯。星宇通过内生研发+外延合作布局行业前沿(内生:募投研发中心和LED产能,LED收入占比持续提升,激光大灯研发成功,智能车灯进入主机厂洽谈;外延:合作松下、凯翼,开发智能产品)。
好格局下的好公司:竞争优势显著,突围国内合资车灯竞争圈
行业格局方面,全球车灯市场寡头垄断,区域性龙头占据高地;中国车灯市场”一超多强”,星宇自主突围多强竞争圈。星宇净利率全球领先(16%),产品升级速度远超同业。我们认为,中国汽车市场份额高。新车型推出快,为本土车灯品牌提供了绝佳的生长土壤,星宇已经拥有优质客户支持,正向研发+快速响应,或逐渐“挤出”合资车灯企业,是国内最有可能走出全球格局的车灯企业。
高成长:客户扩展+产能扩张+产品升级
客户升级:经历自主(奇瑞)-合资(一汽大众、广丰)-外资(宝马)的客户升级,近期配套吉利,后期有望深入配套一汽大众全新SUV;产能扩充:佛山子公司四季度批产,提升前大灯和后组合灯产能;产品升级:公司未来计划降低低价低毛利率的小灯产品占比,提升高附加值(大灯、LED灯)占比。
收入稳增,毛利率上行,维持“买入”
公司车灯主业受益于1)原有客户深耕、新客户拓展和产能释放,收入稳健增长;2)产品高端化升级,毛利率进入上行。我们预期21/22/23年利润15.1/19.2/23.9亿,对应PE分别35/28/22x,更新一年期(对应2021年)目标估值区间219-247元,长期具备全球车灯龙头潜力,维持买入评级。
华阳集团:汽车电子优质企业,HUD产品加速拓展
逻辑:新产品、新客户有序量产
华阳集团成立于1993年,经过多次转型形成了以汽车电子、精密电子部件、精密压铸、LED照明等业务为主导的企业集团。国内车市自2018年下半年以来经历了近两年的持续下滑,华阳集团过去几年业绩承压明显,面对严峻复杂的内外部形势,公司紧贴市场需求,专注持续研发投入(10%研发投入比例),不断推进新产品的研发及内部改善,公司数字仪表、流媒体后视镜、W-HUD、AR-HUD等产品的增长趋势显现;与此同时,公司开展新客户的“攻坚”,自2020年来开拓了广汽、福特两大新客户,通过优化客户,优化订单,升级客户,持续改善,公司运营效率和经营质量稳步提升,后续长安UNI-T量产、新定点产品HUD、煜眼有望陆续进入收获。
汽车电子业务是未来发展重点
目前汽车电子板块业务收入占比最大,占公司主营收入的60%以上,是公司发展的重点。公司汽车电子板块(63%)专注于车载影音、车载智能互联、车载导航、数字仪表、流媒体后视镜、高级驾驶辅助(ADAS)、360环视系统、抬头显示、空调控制器、车载摄像头、无线充电、胎压监测等较为丰富的汽车智能及安全产品线,并逐步将其系统集成为智能驾驶舱,增强产品同车厂的配套能力。
汽车智能化背景下HUD行业加速渗透,公司产品进入收获
汽车智能化背景下,HUD作为车辆科技感的具象化产品,渗透率有望快速提升(当前5%左右)。华阳多媒体致力于车载HUD产品的开发已久,当前HUD产品线包括:组合式抬头显示器(C-HUD)、风挡式抬头显示器(W-HUD)、增强显示抬头显示器(AR-HUD)三种产品形态。当前公司在国内自主品牌中HUD市占率位于首位,其中W-HUD产品已经获得长城多款车型定点,预计将于2020Q3开始进入放量。AR-HUD获得国内自主品牌厂商定点(国内首家自主AR-HUD供应商),预计21年量产。
其他业务保持稳健
精密压铸板块(16%)主要产品为汽车关键零部件,主要应用于汽车发动机、变速箱、电机、转向、刹车等,该板块产品开发周期长,客户优质且稳定,有德国大陆、博格华纳、威伯科、联合电子、法雷奥、海拉等大型厂商,近几年均保持较好的增长;精密3C电子部件(13%)广泛应用于包括航空、机械、电子、光通信等行业在内的各类连接器及结构件等,主要产品为机芯、激光头等,业务所处的细分市场持续萎缩,但占总体业务收入较小,影响不大。该板块业务新增投入较少,有持续的经营贡献,不会形成负担;LED照明板块(5%)营业收入占比较小,目前专注于细分市场,内部改善降本增效,毛利率有所提升。
投资逻辑
我们预计21/22 年归母净利润2.91/3.95 亿(原预期1.34/1.73 亿),对应EPS 为0.61/0.83 元,维持买入评级。
逻辑4:整车端-受益于智能电动化,自主品牌崛起
长安汽车:自主持续向上,联手华为、宁德时代打造高端品牌
长安自主品牌始于2017年年底提出“第三次创业”,经过降本增效,技术变现,爆款车型等带来强势产品周期以及单车盈利能力显著提升。此次联合科技巨头华为和能源巨头宁德时代开发高端智能汽车品牌,进一步加速公司由传统整车制造企业向出行科技公司转变。现场首次公布会进化的智能化方舟架构,也标志着自主品牌进入全面智能化造车新时代。后续我们持续看好长安自主品牌向上与新能源发展的持续性。
投资建议:转型推进,新架构引领技术发展,维持“买入评级”
我们维持公司20/21/22年净利润分别为62.15/50.39/56.42亿,维持每股收益分别为1.29/1.05/1.17元。维持合理估值区间为15.75-18.90元(维持21年15-18倍市盈率),维持“买入”评级。
长城汽车:SUV精耕细作,智能电动多方出击
SUV因其离地间隙高、安全性好及空间大等优点,叠加受益于国家二胎政策,自2001年以来CAGR高达41.4%,与美国相比中国SUV市场仍有10%以上的市场空间,未来SUV占比将会超过轿车。长城作为国内SUV龙头企业,SUV连续14年国内销量第一;旗下哈弗H6连续58个月保持SUV销量冠军;打造中高端品牌WEY,月销量破万,瓜分合资品牌市场份额;与宝马合作迎来新机遇,长城发展潜力巨大。
行业端:中西部地区首购需求+路况较差,自主SUV增长空间广阔
中国汽车人均保有量低于世界平均水平,汽车行业仍有较大增长空间;近年来SUV销量上逐渐缩小了与轿车的差距,市占率达到41.45%,未来将大概率超过轿车市占率。经济发达的东部地区目前主要为替换需求;经济落后的中西部地区主要为首次购车需求,未来将成为中国汽车销量的主要增长点。中西部地区对自主品牌销量贡献率高达77%,叠加其道路情况较差,SUV以高通过性等特点更能吸引当地消费者,自主品牌SUV将继续保持增长态势。
产品端:哈弗H6稳销量,高端品牌WEY改善公司盈利水平
长城产品线丰富,产品覆盖各个级别车型。在紧凑型SUV级别中打造“国民神车”哈弗H6,连续多年稳居销量冠军,并且长城以其一流的成本管控能力,其平均单车盈利可达9817元/辆。高端品牌WEY伴随VV6的推出,完善其车型布局;WEY销量占长城总销量平均达16%,伴随魏建军先生亲自代言到签下C罗借势世界杯,公司加大营销力度,WEY品牌影响力持续上升,促进销量持续增长,未来公司盈利能力将进一步提升,单车盈利水平也将得到改善。
投资建议:新能源与智能驾驶齐发力,维持“买入”评级
尽管2020年受疫情影响,国内汽车行业产销分别同比下降2%/1.9%,但是疫情防控措施得力,汽车行业景气度稳健恢复,预计2021年国内汽车产销稳中有升。在欧拉、皮卡等品牌的强势表现下,长城2020年下半年及2021年1月销售表现亮眼,哈弗H6、哈弗大狗、哈弗M6、坦克300、欧拉黑猫等爆款车型持续热销。2021年2月,长城完成对地平线的投资,双方深度合作,有望进一步加强长城汽车在汽车智能化方面的核心竞争力。考虑长城汽车全面进行数字化转型,依托“柠檬+坦克+咖啡智能”,爆款打造能力强,产品竞争力提升,全新平台有望带来新一轮产品强势周期,预计2020-2021年归母净利54/87/108亿元(原预期49/77/93亿),对应PE=69/43/35x,此前给予的目标估值已经达到,参考可比公司估值,更新一年期目标估值43-50元(对应2021年目标PE 45-50x),当前股价距目标估值上限仍有22%的提升空间,维持“买入”评级。
比亚迪:新品周期开启,刀片电池助力“王朝”系列
短期来看,比亚迪汉于2020年7月上市,连续3个月销量破万,预计2021年持续强势表现,中性测算2021年销量有望达到10.7万辆。秦PLUS DMI、唐DMI和宋PLUS DMI将陆续于3月上市,考虑到DMI平台的卓越性能与热烈的终端反馈,预计3款车型2021年合计销量有望达到13.5万辆。长期来看,刀片电池+DMP/DMI双技术平台+爆款车型(汉/DMI车型)的产业链垂直整合模式已初步成形,叠加供应链市场化持续推进,刀片电池加速外供,有望迎来高速增长期。
投资建议:业绩符合预期,维持“增持”评级
业绩基本符合预期(原2020年利润预期44.8亿),考虑公司2021年多款主力产品上市,预计公司21/22/23年EPS分别为2.34/2.76/3.23元,目前股价对应PE分别为72/61/52倍,维持“增持”评级。
宇通客车:格局持续优化,短期周期向上
公司作为全球大中客龙头,围绕低碳化、智能化、网联化、电动化、轻量化技术布局长远。短期来看,一方面补贴退坡空间有限,宇通对新能源补贴退坡常态化消化(毛利率有望维持平稳),另一方面,作为民生工程的公交车需求刚性,即将迎来新一轮替换周期(6-8年更新),2020年疫情延迟采购需求,行业风险基本释放,2021年开始客车行业有望触底回升,即将迎来3-5年的上行周期;中期看好宇通新产品(氢燃料电池、房车)、新市场(海外出口)拓展;远期看好智慧出行商业模式变革,客车无人驾驶趋势下,Robobus模式(类比Robotaxi)带来盈利模式四维拓展,建成“主干线-支线-微循环”三位一体的自动驾驶出行系统。
投资建议:至暗时刻或已过去,维持“买入”评级
2021年2月初公司发布限制性股票激励计划,第一次从激励层面奠定了周期向上的基调,2020年在疫情影响下公司业绩见底,预计花2-3年时间回到2019年(疫情前)的水平,维持盈利预测,预计20-22年利润为5/11/19亿元,每股收益0.22/0.51/0.84元。维持一年期合理估值区间为18-20元,维持“买入”评级。
逻辑5:存量市场赛道龙头企业
玲珑轮胎:产能配套齐发力,进军国际轮胎巨擘
产能端:稳步推进“6+6”,加速全球布局:公司于 2020 年 3 月将“5+3”全面升级为“6+6”战略,即:中国规划建设六个生产基地,海外规划建设六个生产基地。目前,公司在海外建设了泰国、塞尔维亚2个基地,中国建设了招远、德州、广西、湖北、长春 5 个基地,实现研发、管理、制造、营销、运营、服务的全球化、区域化、本土化, 提升公司产品在全球市场的占有率和竞争力。总体来看,2020 年公司进行公开增发成功募集 19.91 亿用于荆门项目建设,荆门工厂一期工程目前已经达产,二期工程开始建设,将于 2021年4月陆续投产。同时,公司加快塞尔维亚项目建设,一期工程计划于 2021 年三季度试生产;中国长春工厂于 2020 年4月举行启动仪式,一期工程计划于2021 年 10 月试生产。公司通过智能制造不断提高轮胎生产效率、生产管理水平和产品质量一致性,进而提升公司整体竞争能力。
渠道端:创新营销模式,新零售及配套市场取得佳绩:2020 年玲珑轮胎开启新零售元年,经过一年的布局,公司重点围绕直辖市、省会城市、地级市市辖区、百强县深入分析市场需求,加强店铺布局,2020 年新建旗舰店超过 100 家,新建品牌店、挂牌店 1800 多家,截至 2020 年 12 月底,系统注册店铺超过 2 万家,进一步深耕渠道,提高单店销量和中高端产品占比。2020年国内零售半钢 17 寸以上发货占比实现翻倍增长,全钢中高端产品占比已达到 33%。2020 年 7 月 6 日,玲珑新零售系统一期正式上线,通过服务体系标准化、数字门店、大数据后台、数字营销等全面赋能渠道,提升门店的经营能力和服务能力,增强客户的粘性,帮助门店转型升级,使公司市场竞争力得到较大提升。公司2020 年国内零售市场总体销量增长约 43%,其中从3 月实行新零售以来同比增速约 50%。分产品来看,3-12 月国内全钢胎零售销量同比增长超 60%,国内半钢胎零售同比增速超45%。
客户端:尽管中国汽车市场连续第三年出现负增长,但公司通过持续发力配套市场,实现2020 年国内配套同比增长14.50%,其中乘用车配套销量同比增长11.18%,商用车配套销量同比增长 28.58%,迎来“弯道超车”的良机。公司 2020 年为大众全球 20 多个生产基地提供配套服务,配套量同比增长近 20%;上汽通用别克品牌及凯迪拉克品牌进入量供配套,实现上汽通用体系内全品牌供货;实现马来西亚宝腾、广汽传祺、 东风启辰、 吉利领克、新一代嘉际、豪越、 ICON 和一汽红旗 EHS3、 HS7 等主胎配套;泰国工厂成功进入德国曼恩配套体系,并获得福特 Q1 优秀供应商评价;公司先后通过大众主胎和宝马汽车的审核,获得越来越多国际主机厂的项目定点和主胎开发,使公司在全球前十大车企配套从备胎向主胎全面快速推进。
新能源汽车配套方面,公司 2020 年成功配套五菱宏光 MINI、 E200、 E300、比亚迪秦 EV、雷诺日产电动车、一汽红旗高端电动车 E-HS9、E-HS3 等,全年实现新能源汽车配套轮胎同比增幅 56%。根据轮胎商业网统计显示,公司 2020 年纯电动汽车原配品牌玲珑排名第二,仅次于米其林。公司凭借公司在新能源汽车轮胎领域的技术创新优势,有望实现较大增长。
投资建议:维持盈利预测,维持“买入”评级
公司作为国内半钢胎企业龙头,实行“6+6”发展战略,配套持续高端化突破,海外产能持续增加,盈利能力改善。旗下半钢和全钢胎产品具有较强的竞争力,2020年是Q2起公司渠道生态发力,线上线下结合开启新零售元年,维持盈利预测,预计21/22/23年EPS分别1.9/2.2/2.6元,对应PE是30/26/23x,维持“买入”评级。


