您正在浏览的是香港网站,香港证监会BJA907号,投资有风险,交易需谨慎
2020年宏观年度报告:风物长宜放眼量——决胜之年增长无忧,结构改革亟待发力
格隆汇 12-10 20:28

作者:平安证券宏观组:张明/陈骁/魏伟/薛威/郭子睿

平安观点

在岁末年初,纠结于中国经济是否应该保“六”似乎意义不大。我们既不应该把保六与大水漫灌结合起来,也不应该把保增长与促改革对立起来。中国经济增长动力仍在,但长期强刺激增长所遗留的风险也仍在。中国经济仍将在稳增长、控风险、促改革之间寻求艰难的平衡。平衡是很难做的,因此短期增长与投资前景都依然具有不确定性。但如果能够把眼界放到未来3-5年,或许我们能够看到更加长期的逻辑,以及找到更加确定的资产配置方式。

2020年是中国完成小康目标的决胜之年,中国经济仍然需要应对来自多方面的压力:外部环境仍然错综复杂、国内经济增速存在回落压力、金融风险逐渐显性化、经济结构仍需持续优化。幸运的是,无论货币政策还是财政政策,中国都有充足的工具和空间进行对冲,2020年完成国内生产总值相对2010年翻一番的目标无忧。从中期来看,经济放缓是定局,金融风险逐渐显性化,地方债问题也可能带来新的风险,投资如何应对这些风险至关重要。不过,挖掘国内消费市场整合释放的活力、突破关键技术瓶颈的创新与新时代区域经济一体化提速,这三大趋势也蕴含着新的投资机遇。

■ 经济企稳讨论:库存周期难言重启,结构分化机遇

驱动中国库存周期的变化既可能来自总需求量的改善,也可能来自工业品价格的变化。其中,总需求量的改善主要来自房地产投资增速和出口增速的回升,企业的去库存通常也伴随着房地产投资增速和出口增速的回落。因此,我们认为在房地产投资处于下行趋势但远未见底的条件下,本轮企业去库存可能还未接近尾声。出口增速与房地产投资增速的分化以及房地产投资韧性的存在将使得本轮去库存可能持续的更久。考虑到本轮房地产投资下行的韧性,短期的库存行为可能会存在“异化”。若房地产投资下行延续缓慢态势、出口增速震荡企稳以及PPI通缩压力缓解,2020年不排除工业企业短期会在某一库存水平震荡徘徊。2020年基建投资增速的反弹可能难以支撑整个工业企业补库存,但有助于相关链条企业的景气修复。

■ 国内经济:经济下行压力仍存,决胜之年增长无忧

2020年是中国完成小康目标的决胜之年,经济下行压力仍存,但完成国内生产总值相比2010年翻一番的目标料将无忧,预计实际GDP同比增速将小幅放缓至5.9%。三大需求走势分化,消费受居民可支配收入增速的支撑而逐渐企稳,但掣肘于杠杆率的高企难有亮眼表现,消费震荡中枢料将小幅下移,不过汽车和地产消费有望边际改善;固定资产投资在地产投资韧性仍存以及基建投资回暖的支撑下将会小幅反弹,制造业投资仍将保持低位震荡;出口受全球经济回落及多轮关税负面影响的显现将继续保持弱势,“衰退型”顺差对经济的支撑将会减弱。物价方面,CPI中枢将由于翘尾因素的抬升与猪肉价格的上涨进一步上升至3.3%左右。预计猪肉价格将持续上涨至2020年二季度,一季度将成为通胀高点,CPI同比走势上会是前高后低。PPI同比增速将会有所回升,工业通缩压力缓解,2020年全年大致在0.1%左右。2020年下半年CPIPPI之间的分化将会显著收敛。

 宏观政策:货币趋松财政发力,深化改革立足转型

面对短期的周期性下行压力,需要货币政策与财政政策继续宽松加强逆周期调节作用。在全球经济普遍回落、各国开启降息潮,以及中国经济延续下行的情况下,货币政策中长期偏宽松的趋势不变。2020年货币政策的重心将更加偏向稳增长,降准2-3次、OMO操作利率以及MLF利率下调都值得期待。结构性通胀的高企会影响货币政策宽松的幅度和节奏,但不会改变货币政策的方向,二、三季度货币政策宽松的空间有望打开。金融监管料将以稳为主,巩固过去成果,增量不会强化。财政政策仍将继续发力稳增长,公共财政赤字率有望继续提升,但难以突破3%;地方政府专项债资金使用效率提高、规模继续提升并将前置发力稳增长;地方政府隐性债务置换可能边际放松。

面对中长期的下行压力,需要深化结构改革,继续推动户籍制度、土地流转、资本市场改革以及国有企业改革等。短期稳增长与长期调结构并行不悖,稳增长是为调结构创造平稳的宏观环境,保障新旧动能平稳切换。未来发挥国内消费市场整合释放的活力、突破关键技术瓶颈的创新与新时代区域经济一体化提速,这三大趋势将蕴含着新的投资机遇。

■ 海外经济:全球经济同步下行,不确定性否极泰来

2020年全球经济增长将由2019年的非同步下行转为同步下行,全球经济增速或将维持在近十年的低位。2020年,随着美国经济投资出口双弱带动劳动力市场与消费转弱,“美强欧弱”格局或将转为“美欧双弱”,不过美国经济回落程度仍存在不确定性,料难以失速下行。2020年新兴经济体或将迎来边际改善,贸易摩擦阴影转淡,本币贬值压力或有所减轻,可能重新成为全球经济增长的主引擎。

2019年全球政治经济面临的三重不确定性或在2020年有所消减,有望否极泰来。贸易局势方面,美方经济存下行压力,大选年有对“稳经济”和“稳市场”的较强诉求,且驴象之争及弹劾压力会压缩美国内部施政效率,特朗普政府有阶段性缓和对华贸易摩擦的动力。加上韩日贸易谈判即将开启,全球贸易摩擦蔓延升级趋势将遇阻。社会分化方面,英国脱欧局势缓和,欧元区内部分歧有所缓和;地缘政治方面,美俄博弈趋缓,中东地缘局势降温,全球地缘局势逐渐趋于缓和。不过,全球经济政治不确定并非完全消退,2020年美国大选及其外溢效应将是不确定性的主要来源。在该背景下,全球央行货币政策协同宽松,降息与扩表将是2020年全球各大央行货币政策的主流。但美联储将在独立性与讲政治之间纠结,2020年降息节奏恐难以固定,这将进一步加剧美股的波动程度。

目录

一、2020年宏观经济:风物长宜放眼量——决胜之年增长无忧,结构改革亟待发力

在岁末年初,纠结于中国经济是否应该保“六”似乎意义不大。我们既不应该把保六与大水漫灌结合起来,也不应该把保增长与促改革对立起来。中国经济增长动力仍在,但长期强刺激增长所遗留的风险也仍在。中国经济仍将在稳增长、控风险、促改革之间寻求艰难的平衡。平衡是很难做的,因此短期增长与投资前景都依然具有不确定性。但如果能够把眼界放到未来3-5年,或许我们能够看到更加长期的逻辑,以及找到更加确定的资产配置方式。

2020年是中国完成小康目标的决胜之年,中国经济仍然需要应对来自多方面的压力:外部环境仍然错综复杂、国内经济增速存在回落压力、金融风险逐渐显性化、经济结构仍需持续优化。幸运的是,无论货币政策还是财政政策,中国都有充足的工具和空间进行对冲,2020年完成国内生产总值相对2010年翻一番的目标无忧。从中期来看,经济放缓是定局,金融风险逐渐显性化,地方债问题也可能带来新的风险,投资如何应对这些风险至关重要。不过,挖掘国内消费市场整合释放的活力、突破关键技术瓶颈的创新与新时代区域经济一体化提速,这三大趋势也蕴含着新的投资机遇

2020年中国所面临的外部环境仍然错综复杂。其一,全球经济同步下行。2020年全球经济增长将由 2017年的同步上行、2018年出现分化、2019年的非同步下行转为同步下行,全球经济增速或将维持在近十年的低位。2020年,随着美国经济投资出口双弱带动劳动力市场与消费转弱,“美强欧弱”格局或将转为“美欧双弱”,不过美国经济回落程度仍存在不确定性,料难以失速下行。其二,全球经济政治不确定性依然存在。2019年全球政治经济面临的三重不确定性或在2020年有所消减,有望否极泰来。贸易局势方面,美方经济存下行压力,大选年有对“稳经济”和“稳市场”的较强诉求,且驴象之争及弹劾压力会压缩美国内部施政效率,特朗普政府有阶段性缓和对华贸易摩擦的动力。加上韩日贸易谈判即将开启,全球贸易摩擦蔓延升级趋势将遇阻。社会分化方面,英国脱欧局势缓和,欧元区内部分歧有所缓和;地缘政治方面,美俄博弈趋缓,中东地缘局势降温,全球地缘局势逐渐趋于缓和。不过,全球经济政治不确定并非完全消退,2020年美国大选及其外溢效应将是不确定性的主要来源。其三,全球央行货币政策协同宽松,降息与扩表将是2020年全球各大央行货币政策的主流。但美联储将在独立性与讲政治之间纠结,2020年降息节奏恐难以固定,这将进一步加剧美股的波动程度。

2020年中国经济面临短期周期性下行和中长期结构性下行压力的叠加。周期性下行压力来自三大需求的分化,消费受居民可支配收入增速的支撑而逐渐企稳,但掣肘于杠杆率的高企难有亮眼表现,消费震荡中枢料将小幅下移,不过汽车和地产消费有望边际改善;固定资产投资在地产投资韧性仍存以及基建投资回暖的支撑下将会小幅反弹,制造业投资仍将保持低位震荡;出口受全球经济回落及多轮关税负面影响的显现将继续保持弱势,“衰退型”顺差对经济的支撑将会减弱。预计2020年中国实际GDP同比增速将小幅放缓至5.9%。至于市场热议的中国库存周期能否在2020年见底反弹,我们认为房地产投资韧性的存在将使得本轮去库存可能持续的更久,2020年库存周期趋势仍将下行。库存行为具有顺周期性,通过企业补库存来判断经济企稳或者反弹可能是因果倒置。中长期结构性下行压力则主要由于支撑中国经济潜在增长的因素都出现了不同程度的下滑,例如全要素生产率、投资回报率、劳动力数量等出现系统性回落。

面对短期的周期性下行压力,需要货币政策与财政政策继续宽松加强逆周期调节作用。在全球经济普遍回落、各国开启降息潮,以及中国经济延续下行、就业压力增大的情况下,货币政策中长期偏宽松的趋势不变。2020年货币政策的重心将更加偏向稳增长,降准2-3次、OMO操作利率以及MLF利率下调都值得期待。结构性通胀的高企会影响货币政策宽松的幅度和节奏,但不会改变货币政策的方向,二、三季度货币政策宽松的力度有望加大。金融监管料将以稳为主,巩固过去成果,增量不会强化。财政政策仍将继续发力稳增长,公共财政赤字率有望继续提升,但难以突破3%;地方政府专项债资金使用效率提高、规模继续提升并将前置发力稳增长;地方政府隐性债务置换可能边际放松。

面对中长期的下行压力,结构改革亟待发力,继续推动户籍制度、土地流转、资本市场改革以及国有企业改革等,提升中国经济的潜在增速。短期稳增长与长期调结构并行不悖,稳增长是为调结构创造平稳的宏观环境,保障新旧动能平稳切换,从而实现中国经济增质提效。从中期来看,经济放缓是定局,金融风险逐渐显性化,地方债问题也可能带来新的风险,投资如何应对这些风险至关重要。不过,挖掘国内消费市场整合释放的活力、突破关键技术瓶颈的创新与新时代区域经济一体化提速,这三大趋势也蕴含着新的投资机遇。

二、经济企稳讨论:库存周期难言重启,结构分化机遇仍存

2012年以来,中国经济增速进入了漫长的下行阶段,随着近年来宏观逆周期调控政策的托底发力,中国实际GDP同比增速波动范围日趋收窄,中国的“经济周期”似乎消失。在经济趋势下行的过程中,中国企业产成品的存货还存在着显著的周期性波动。2019年,我国制造业PMI连续六个月跌至荣枯线以下,工业增加值增速在震荡中呈现下行趋势,工业品出厂价格同比也跌至负区间,工业企业利润增速更是持续在负增长区间徘徊,工业企业景气度整体处于下行通道。基于过去库存周期的经验来看(时间长度、底部水平、利润表现),本轮库存周期的去库存似乎正在接近尾声。这也是当前市场认为2020年中国的库存周期见底重启并带动经济短期企稳,甚至有所反弹的主要原因。我们认为房地产投资韧性的存在将使得本轮去库存可能持续的更久,2020年库存周期趋势仍将下行。

2.1 当前库存周期的位置

自2000年以来,我国经济已经经历5轮完整的库存周期。其中,始于2002年底、2006年和2009年的3轮库存周期属于强周期,时间跨度均超过40个月,上行幅度较高;始于2000年和2013年的库存周期属于弱周期,时间跨度均不足30个月,上行幅度也较低。本轮库存周期(也即第六轮库存周期)开始于2016年6月,已经持续41个月,其中上行期(补库存)持续27个月,下行期(去库存)持续14个月,目前还处在下行期。与前几轮库存周期相比,本轮库存周期的形态具有上行幅度属于弱周期、持续时间属于强周期以及在顶部长期震荡徘徊的特点

基于过去库存周期的经验来看,本轮库存周期的去库存似乎正在接近尾声第一,从时间长度上看以2018年8月(库存周期下行趋势形成之前)作为本轮库存周期的顶部,则本轮去库存时间已经超过了14个月,按照历史上库存周期12-21个月的下降期对照,最晚2020年二季度似乎能够见到本轮库存周期的底部第二,从底部水平看:2000年至今五轮完整库存周期的底部位置并不尽相同,其中第三轮和第五轮产成品存货增速均跌至负值,而第一、二、四轮产成品存货增速仍为正值。截至2019年10月,工业企业产成品存货累计同比增速降至0.4%,已处于历史低位区间,即便与第三轮底部-0.76%和第五轮底部-1.9%相比,进一步走低的空间也已经比较有限。第三,从利润表现看从今年初至今,工业企业利润增速已在负区间徘徊10个月时间,而此前利润负增长最长的区间也仅有12个月;考虑利润增速略微领先于库存周期的变动,在利润增速呈现底部震荡的情况下,库存增速下行的空间也将较为有限。

那么,本轮去库存真的接近尾声了吗?接下来的库存周期行为又将如何变化?这是我们旨在解决的问题。接下来我们首先回顾总结我国历次库存周期的驱动因素,然后在此基础上来判断本轮库存周期的演绎方向。

2.2 中国库存周期的驱动因素

从经济学理论来看,存货投资具有较强的顺周期性。当经济预期好转时,企业对未来比较乐观,存货投资增加扩大生产,促使经济更快的复苏;当经济预期恶化时,企业对未来比较悲观,存货投资降低减少生产,从而加剧经济的衰退程度。存货投资的变化加剧了宏观经济波动,但它本身的变动并不足以引起经济周期的改变。从经济运行的实践来看,中国工业企业产成品存货的变化与名义GDP增速显著相关,在每一轮工业企业补库存之前通常都伴随着名义GDP增速的回升。从时间跨度上来看,中国库存周期滞后名义GDP增速2-3个季度,而且名义GDP增速回升的幅度越高库存周期的反弹幅度也相对较高。这也就意味着库存周期的变化主要是由名义GDP 的增速来驱动,是经济周期变化的滞后指标,通过企业补库存来判断经济企稳或者反弹可能是因果倒置

名义GDP可以进一步分解为实际GDP以及GDP平减指数,二者分别代表总需求量的变化以及价格水平的变化,其中对库存周期影响较大的价格水平主要是PPI增速的变化通过回顾过去五轮库存周期的驱动因素,可以发现:

其一,始于2002年底、2006年和2009年的3轮强库存周期主要由总需求量的改善驱动,受益于总需求的改善,PPI累计同比增速在后期开始提升具体来看,

  • 在2002年底的企业补库存之前,实际GDP同比增速于2001年底的7.5%开始震荡回升,在企业补库存期间,实际GDP同比增速震荡回升,于2004年二季度达到11.6%的阶段高位。受益于总需求的改善,PPI累计同比增速于2003年底开始回升,一直持续到补库存结束。

  • 在2006年5月的企业补库存之前,实际GDP同比增速于2004年底的8.8%开始震荡回升,一直持续到2007年二季度,GDP实际同比增速上升到15%的高位。在企业补库存期间,PPI累计同比增速先在3%左右的水平保持平稳,此后迅速上涨。

  • 在2009年9月的企业补库存之前,实际GDP同比增速于2009年一季度6.4%开始震荡回升,一直持续到2010年一季度,达到12.2%的高位。在总需求大幅改善的带动下,PPI累计同比增速从2009年的三季度开始大幅回升,震荡上行到2011年的一季度,企业补库存接近尾声。

其二,始于2000年和2013年的两轮弱库存周期的补库存都没有出现总需求的改善,工业企业补库存的动力可能主要来自价格的变化。由于PPI累计同比增速数据在2003年才开始公布,因此这里我们主要分析始于2013年的库存周期。

在2013年9月的企业补库存之前,实际GDP同比增速自2011年一季度的高位一直处于震荡下行,总需求具有下行压力。同时,PPI累计同比增速也自2011年一季度的高位迅速回落,到2012年四季度逐步企稳,直至2014年四季度PPI同比累计增速大致稳定在-2%的水平,形成PPI增速的局部底部平台。因此,始于2013年9月的企业补库存可能很大程度上来自PPI增速在迅速回落后,形成长达两年的平稳期。最后,值得说明的是,在企业补库存期间,实际GDP增速依然在震荡下行,经济并未显示企稳迹象。

可见,当企业的补库存是由于总需求的改善引致时,通常库存周期的时间长度和变化幅度都相对较高;当企业的补库存是由于价格变化引致,没有总需求改善的支撑时,库存周期的时间长度和变化幅度都相对较弱。

我们将实际GDP分解为消费、投资和外贸,进一步分析过去五轮库存周期背后的需求变化特点。

可以发现:其一,消费和整体的固定资产投资与库存周期的变化存在不稳定的关系在金融危机之前,我国的消费和固定资产投资增速持续震荡上行,与企业多轮的补库存行为一致,但无法解释企业的去库存行为。在金融危机之后,消费和固定资产投资增速持续震荡下行,这与企业周期性的库存行为不一致。

其二,企业库存行为与房地产投资和出口增速的相关性较强始于2002年底、2006年和2009年的3轮强库存周期主要受房地产投资和出口链条的推动。在企业补库存之前,都出现了房地产投资增速和出口增速的大幅回升;随着房地产投资和出口增速的高位回落,企业开始了去库存。事实上,房地产投资反映了我国内需的波动,出口反映了外需的变化,二者形成了这三轮库存周期变化的驱动因素。

这里值得说明的是,始于2013年的弱库存周期主导因素是PPI同比增速在连续下跌后形成了阶段性企稳。在2013年9月本轮补库存开始之前,房地产投资增速和出口增速都转为下行趋势,这与前三轮强库存周期存在显著的不同。不过在企业补库存的过程,房地产投资增速和出口增速仍然都保持在10%以上的高位,这对企业补库存形成一定的支撑。当房地产投资增速和出口增速的持续下行导致PPI同比增速由企稳再次转为下行时,企业开始了本轮的去库存。通过分析本轮的库存周期,我们可以得知在总需求回落时,企业依然有可能发生补库存行为,但补库存并不能带来经济的企稳

其三,企业的库存行为很大程度上与基建投资是负相关关系在2013年之前,企业的库存行为与基建投资呈显著的负相关关系。也即,当基建投资增速显著上行时,企业在去库存;当基建投资增速显著下行时,企业在补库存。这主要是由于基建投资是逆周期的,当基建投资增速显著上行时,通常经济存在较大的下行压力,因此企业在去库存。这也意味着企业的库存行为是顺周期的。在2013年之后,基建投资增速持续震荡下行,与企业库存行为的相关性也大大降低。

综上分析,我们可以得到如下结论:第一,企业的库存行为是顺周期的,通常滞后于经济周期的变化,“企业补库存导致经济短期企稳”的观点是因果倒置。第二,驱动库存周期的变化既可能来自总需求量的改善,也可能来自工业品价格的变化。其中,总需求量的改善主要来自房地产投资增速和出口增速的回升,企业的去库存通常也伴随着房地产投资增速和出口增速的回落。第三,当企业的补库存是由于总需求的改善引致时,通常库存周期的时间长度和变化幅度都相对较高,也即库存强周期;当企业的补库存是由于价格变化引致,库存周期的时间长度和变化幅度都相对较弱,也即库存弱周期。第四,在2013年之前,企业的库存行为与基建投资呈显著的负相关关系,这主要是由于基建投资是逆周期行为。但在2013年之后,基建投资增速持续震荡下行,与企业库存行为的相关性也大大降低

2.3 本轮库存周期将如何演绎

根据上述的分析可知,驱动库存周期的变化既可能来自总需求量的改善,也可能来自工业品价格的变化。我们认为,本轮库存周期的起动既有需求的改善,也有供给侧改革导致PPI增速的大幅改善。在本轮库存周期起动之前,我国的出口增速和房地产投资增速都开始逐渐修复。2015年底我国开始推行供给侧改革,工业品价格大幅上涨,PPI累计同比增速由2016年初的-5.3%持续攀升至2017年3月的7.4%。在二者的推动下,我国工业企业在2016年6月开始本轮的补库存,工业企业产成品存货累计同比在2017年4月达到最高为10.4%,补库存持续10个月,与前两轮弱周期大致相当。

但本轮工业企业补库存达到高点之后并未像前几轮库存周期一样开始显著回落,而是在顶部震荡徘徊到2018年10月,大大拉长了本轮补库存的时间长度主要原因可能在于:其一,我国的出口增速自2016年初开始修复,并在2017年3月达到阶段性高位。与之前显著不同的是,出口增速并未高位回落,而是一直在高位持续到2018年10月,这与本轮库存周期高位震荡的时间大致一致。出口增速的高位震荡主要是受益于2017年全球经济的回暖和2018年出口企业的“抢出口”效应,出口相关链条的改善对后期的补库存形成了较强支撑;其二,2017年三四线城市大规模的棚户区改造,使得房地产市场在调控趋严的背景下房地产投资依然保持较好的韧性,带动产业链上相关行业的补库存需求;其三,PPI同比增速在2017年4月达到高点之后,其下行的幅度和节奏都慢于前几轮库存周期,直到2018年四季度才开始大幅放缓,这也对本轮库存周期的长度形成一定支撑。这也是为何本轮库存周期的形态具有上行幅度属于弱周期、持续时间属于强周期以及在顶部长期震荡徘徊特点的主要原因第二,政府部门加杠杆的资金主要是投入了基建投资领域。基建投资具有公共产品的特征,项目收益率并不高;然而,中国很多政府平台的融资利率甚至与中小企业融资成本相当:我们统计对比了2015到2018年以来的城投债和小微企业债平均发行利率,有相当一部分省市的城投债发行成本显著高于小微企业债。考虑到城投债背后的地方政府隐性担保与城投基建项目偏低的收益率,这种现象意味着部分地方政府通过融资平台获得的资金是相对昂贵的,这实际上也加大了地方政府的隐性负债压力。

本轮库存周期的去库存开始于2018年8月,自2019年起进入加速阶段,这与出口增速的变化基本一致2018年我国出口增速累计同比为9.87%,自2019年开始断崖式下跌,截至2019年10月,出口增速累计同比为-0.2%。在“房住不炒”以及“不把房地产作为短期刺激经济工具”的背景下,房地产的下行周期基本确认,房地产投资增速处于回落趋势,但受施工面积较强的支撑,房地产投资增速也表现出了较强的韧性。房地产投资增速自2019年4月的高点11.9%开始回落,目前已经连续下行6个月,但只回落1.6个百分点至目前的10.3%。从历史经验来看,每一轮的去库存基本都伴随着出口增速和房地产投资增速的大幅回落。因此,我们认为在房地产投资处于下行趋势但远未见底的条件下,本轮企业去库存可能还未接近尾声。本轮出口增速与房地产投资增速的分化以及房地产投资韧性的存在将使得本轮去库存可能持续的更久。

考虑到本轮房地产投资下行的韧性,短期的库存行为可能会存在“异化”短期来看,企业的库存行为将取决于出口增速、房地产投资增速以及PPI同比增速的变化。2020年出口增速既有人民币实际有效汇率贬值和RCEP谈判取得重大进展的支撑,也有“抢出口”效应褪去和全球经济继续下行的制约,大概率保持弱势震荡。但若中美贸易谈判取得重大进展,如分阶段取消已加征关税,不排除出口增速可能会显著反弹。2020年PPI同比增速将会有所回升,工业通缩压力缓解,这是由于一方面翘尾因素不会显著拖累2020年PPI同比增速,另一方面总需求虽有回落压力,但整体可能呈现弱平稳态势,这会对PPI的新涨价形成支撑。因此,如若房地产投资下行延续缓慢态势、出口增速震荡企稳以及PPI通缩压力缓解,不排除工业企业短期会在某一库存水平震荡徘徊。

此外,基建投资增速的反弹能否支撑工业企业补库存呢?基建投资一直是我国逆周期稳增长的重要抓手,市场预期2020年如果基建投资显著反弹会刺激工业企业补库存。根据上述研究可知,在2013年之前,企业的库存行为与基建投资呈显著的负相关关系。也即,当基建投资增速显著上行时,企业基本都在去库存。而在2013年之后,基建投资增速持续震荡下行,与企业库存行为的相关性也大大降低。对于最近两年同样如此,2018年基建投资受非标融资加强监管的影响持续下行,工业企业库存表现为先补库存直到2018年8月份开始去库存;2019年基建投资弱势反弹,工业企业延续去库存态势。因此,我们认为2020年基建投资增速的反弹可能难以支撑整个工业企业补库存,但有助于相关链条企业的景气修复。

综上,总体来看,在房地产投资处于下行趋势但远未见底的条件下,本轮企业去库存可能还未接近尾声。就短期而言,如若房地产投资下行延续缓慢态势、出口增速震荡企稳以及PPI通缩压力缓解,不排除工业企业短期会在某一库存水平震荡徘徊基建投资增速的反弹可能难以支撑整个工业企业补库存,但有助于基础设施建设相关类企业的利润修复和库存改善。

2.4 库存周期的结构性投资机遇

在宏观经济平稳趋弱、新一轮库存周期难以重启的大背景下,总量经济指标似乎难有亮点。2019年年初至今,整体工业企业在去库存,但不同的行业可能存在结构性差异。接下来我们通过分析不同行业库存周期的结构性特征,来甄别短期可能存在景气改善的行业,从而有助于寻找到相应的投资机遇。

根据之前的分析,企业的库存行为受到总需求量的变化或者价格变化的影响。但无论是总需求量的改善,还是价格的变化,都体现为工业企业利润的变化。企业的库存周期与工业企业的利润变化紧密相关,通常而言,企业的利润变化领先库存周期的变化,企业的补库存通常都伴随着工业企业利润的上行,工业企业的去库存伴随着工业企业的利润下滑。 

简化来看,若仅考虑工业企业库存(或生产)与利润之间根据市场供求的自发变动,则两者存在如下周期性特征:对单个行业来说,利润增速改善可以刺激企业增加生产补库存;随着生产增速回升和库存增加,利润增速开始放缓;利润增速持续恶化之后将影响企业的生产动力,带来生产的减缓,企业的库存增速放缓;随着生产增速回落和库存的降低,利润增速再度改善。

从库存周期和利润的周期性关系来看,分布在第一象限的行业为利润增速改善,存货增速上升,当前的行业景气较高,未来仍有可能保持较高的景气度如家具制造、食品制造、非金属采选、医药制造以及皮毛制品和制鞋等;分布在第四象限为存货增速上升,利润增速放缓,未来的景气度有可能放缓;分布在第三象限为利润增速放缓,存货增速放缓,未来利润增速有望改善,但景气度短期可能难以大幅上升,如仪器仪表、专用设备、汽车制造、纺织服装、造纸等;分布在第二象限的行业为存货增速放缓,利润增速改善,未来利润增速有望延续,行业景气度提升,如电气机械、铁路船舶航空运输设备、金属制品、计算机通信电子设备以及文体娱乐用品等

三、国内经济:经济下行压力仍存,决胜之年增长无忧

2020年中国经济依然存在下行压力,消费、投资、外贸走势可能存在分化。支撑消费的积极因素来自居民可支配收入增速目前保持高位且相对稳定,抑制因素来自居民杠杆率的高企,考虑到2019年一系列刺激消费政策效果逐渐显现,消费料将大致趋稳,震荡中枢小幅下移。固定资产投资小幅反弹,从三大分项来看,制造业投资仍将低位震荡、房地产投资相对有韧性、基建投资延续反弹态势。出口弱势震荡、进口边际改善、“衰退型”顺差承压。不过2020年是全面建设小康社会的决胜之年,我国宏观调控政策将会加大逆周期调控力度来对冲经济下行压力,以实现国内生产总值比2010年翻一番的目标。预计2020年中国经济将弱势平稳,下行幅度有限。2020年CPI增速受猪肉价格和翘尾因素的影响将会进一步上升,CPI同比增速将前高后低,并于一季度达到高峰;PPI通缩压力将会有所缓解,2020年下半年CPI和PPI之间的分化将会显著收窄。

3.1 经济增长:预计2020年GDP增速小幅降至5.9%

2019年一、二、三季度的GDP增速分别为6.4%6.2%6.0%,前三季度实际GDP增速6.2%,上年同期值为6.7%,其中三季度GDP增速是1991年以来的新低,低于全球金融危机时期的经济增速。从需求法分析,2019年前三季度最终消费支出、资本形成总额、货物与服务净出口对GDP同比增速分别拉动3.91.11.3个百分点。相比较2018年,最终消费支出的拉动下降1.1个百分点,投资下降1.1个百分点,货物和服务净出口上升1.9个百分点,这意味着2019年的“衰退型”顺差是GDP增速的重要支撑。从单季变化来看,2019年货物和服务净出口对三个季度GDP的拉动逐渐减弱,分别为1.51.31.2个百分点。

我们认为,2020年中国经济依然存在下行压力,消费、投资、外贸走势可能存在分化。

消费方面,大致趋稳,震荡中枢小幅下移。预计2020年名义社零增速全年震荡区间为7.0-8.5%,全年增速为7.8%支撑消费的积极因素来自居民可支配收入增速目前保持高位且相对稳定,我国城镇居民可支配收入增速自2011年的14.1%持续下行到2015年的8.2%,之后保持在8%附近震荡。2019年前三季度居民可支配收入增速为7.9%,较2018年反弹0.1个百分点。抑制消费的因素主要来自居民杠杆率的高企,过去十年我国居民通过购房快速加杠杆,居民杠杆率从2008年的17.9%上升到2018年的53.2%,平均每年上升3.5个百分点。截至2019年三季度,我国居民杠杆率为56.3%,前三季度上升3.1个百分点,全年杠杆率上升幅度超过过去十年平均增幅,2019年我国居民在加速加杠杆。根据央行20197月发布的《区域金融运行报告(2019)》,计量分析结果表明,控制人均可支配收入、社会融资规模等因素后,居民杆杆率每上升1个百分点,社零增速会下降0.3个百分点。从分项来看,汽车消费是2019年拖累社零增速的主要因素,2020年汽车消费和由竣工回升带动的房地产消费会出现一定程度的好转,叠加政府在2019年出台的一系列刺激消费政策的效果会逐渐显现,预计2020年消费会大致企稳。

固定资产投资方面,小幅反弹,预计2020年小幅反弹至5.6%从三大分项来看,制造业投资仍将低位震荡、房地产投资相对有韧性、基建投资延续反弹态势。①制造业投资的有利因素来自信贷政策的支持以及实际融资成本的趋降,但考虑到制造业投资属于顺周期行为,在总需求具有回落的压力下,难以显著反弹。此外,中美贸易的不确定性也会加大企业家的悲观预期,抑制其扩大投资的热情。②房地产投资仍将趋势下行,不过难以出现断崖式下跌,原因在于:在“房住不炒”以及不把房地产作为短期刺激经济工具的背景下,地产的下行周期基本确认。针对房企融资政策的收紧会进一步打压房企的拿地热情,土地购置费用增速将继续下行,是拖累房地产投资的主要因素。建安投资增速仍将保持韧性,在当前持续的新开工下,后续的房地产施工增速仍将保持相对高位,预计竣工高峰过后销售下行对投资的负面影响才会显现。此外,“一城一策”的调控将使得房地产投资下行的幅度和节奏短期还有韧性。③基建投资是本轮稳增长的重要抓手,随着专项债额度提升、资金使用效率提高(2019年专项债资金投向基建不足15%)、以及重大项目资本金比例的下调,基建投资将继续改善。不过受地方政府防范隐性债务风险的核心原则不变,基建投资的反弹仍将较为温和。

外贸方面,出口弱势震荡、进口边际改善、“衰退型”顺差承压2020年支撑出口的两个有利因素是2019年人民币实际有效汇率小幅贬值,有助于提升出口产品的竞争力以及区域全面经济伙伴关系协定(RCEP)谈判取得进展,有助于提升我国对东盟的出口。两个不利因素包括全球经济增长进一步下行和关税持续发酵,2019年12月中旬针对剩余1600亿商品的关税是否会如期加征还存在不确定性。2020年进口边际修复源于我国采取扩大进口战略,10月23日国常会再次强调“加大适应国内需求的农产品、日用消费品和设备、零部件等进口”以及可能扩大对美国农产品的购买。在出口弱势、进口边际改善的情形下,“衰退型”顺差料将承压,这意味着2019年货物和服务净出口对经济的支撑将进一步下滑。

综合来看,在消费大致趋稳、固定资产投资小幅反弹以及外贸承压的情形下,2020年中国经济依然存在下行压力。不过考虑到2020年是全面建设小康社会的决胜之年,我国宏观调控政策将会加大逆周期调控力度来对冲经济下行压力,以实现国内生产总值比2010年翻一番的目标。预计2020年中国经济将弱势平稳,下行幅度有限,全年GDP增速小幅回落至6.0%左右;如果考虑到2018年第四次经济普查将对GDP增速进行小幅向上修正,2020年GDP增速可以放缓至5.9%左右

3.2 生产端: 工业生产将小幅趋弱

2019年1-10月工业增加值累计同比增速5.6%,较去年全年的6.2%下降幅度不大,走势也相对平稳。从季度来看,第一二三季度工业增加值平均同比增速分别为6.2%、5.6%、5.0%,呈递减态势。    从单月来看,2019年工业增加值具有显著的季末效性,也即在3月、6月和9月显著走强,然后在季初走弱,不过从季末反弹的强度来看,也逐渐递减,这意味着工业生产的趋势也在走弱。

展望未来,我们认为2020年工业生产仍将小幅趋弱,理由包括:其一,2020年工业企业产成品存货仍处于去库存的趋势2019年无论从工业企业产成品存货还是PMI存货来看,企业都处于主动去库存阶段。根据前述的分析在房地产投资处于下行趋势但远未见底的条件下,本轮企业去库存可能还未接近尾声。本轮出口增速与房地产投资增速的分化以及房地产投资韧性的存在将使得本轮去库存可能持续的更久。在比较乐观的情形下,如若房地产投资下行延续缓慢态势、出口增速震荡企稳以及PPI通缩压力缓解,工业企业短期可能会在某一库存水平震荡徘徊,企业补库存的动力不足。这意味着工业生产也不会显著走强。其二,总需求仍具有向下的压力在消费大致趋稳、固定资产投资小幅反弹以及外贸承压的情形下,2020年中国经济总需求依然存在下行压力。由此需求的进一步走弱应该也会对工业生产带来压力。综合来看,我们预计2020年工业增加值增速可能会小幅下滑至5.0%

3.3 需求端: 消费趋稳,投资小幅反弹,外贸承压

3.3.1 消费:社零消费趋稳,震荡中枢小幅下移

2019年1-10月社零累计增速为8.1%,较2018年9.0%增速下降0.9个百分点。分季度来看,2019年前三季度社零平均增速分别为8.3%、8.5%、7.6%,其中二季度的反弹主要受益于汽车行业国五向国六标准切换加大促销一次性大幅提振汽车消费导致。自2010年以来,我国社零增速趋势下行,最近两年平均每年下降1个百分点。2020年支撑消费的积极因素来自居民可支配收入增速目前保持高位且相对稳定,抑制因素来自居民杠杆率的高企,考虑到2019年一系列刺激消费政策效果逐渐显现,消费料将大致趋稳,震荡中枢小幅下移预计2020年名义社零增速全年震荡区间为7.0-8.5%,全年增速为7.8%

从分项来看,2019年我国社零消费增速的下行主要受到汽车消费的拖累,1-10月汽车消费类累计增速为-1.0%,剔除掉汽车消费的社零累计增速为9.0%,与2018年社零增速持平。汽车作为可选消费品的走弱主要还是受到宏观经济持续下行以及贸易战的长期不确定性带来的悲观预期,2019年针对汽车消费的低迷,我国采取了一系列举措,如1月29日十部门发布24条稳消费扩消费政策,要求已实施汽车限购政策的地方,要结合本地实际情况,优化机动车限购管理措施;6月7日印发的《推动重点消费品更新升级畅通资源循环利用实施方案(2019-2020年)》,要求破除乘用车消费障碍,提升二手车便利交易水平,研究制定促进老旧汽车淘汰更新政策等;11月15日,发改委表示要稳住汽车等消费大头,破除汽车消费限制,探索推行逐步放宽或取消限购的具体措施,推动汽车限购政策向引导使用政策转变。随着一系列汽车消费政策的推进,叠加今年汽车消费的低基数效应,汽车消费有望边际修复。

此外,2020年随着房地产竣工率的回升,房地产后周期相关的消费会出现回暖,如建筑装潢材料类、家具类以及家电和音响器材类消费。本轮房地产的竣工面积累计增速自2016年2月开始高位震荡下行,并于2017年底转为负值,直到2019年下半年开始止跌回升。受此影响,房地产相关类的消费自2016年初也开始高位震荡回落,目前还处于下行态势。2019年较高的施工面积增速会在2020年转为竣工面积,本轮韧性较强的施工会导致本轮竣工面积的回升持续较长时间,这有助于拉动地产后周期消费。

最后,值得说明的是,2019年促进消费的举措整体上延续7月政治局会议坚持以破除供给障碍来释放潜在消费需求的思路,强调以补短板的方式改造升级消费流通领域,顺应当前网上消费的潮流,为消费创造更多的场景和模式,而非传统的对某个消费领域进行大规模补贴。如8月27日,国办发布的《关于加快发展流通促进商业消费的意见》,注重流通领域的改造与升级,强调流通新业态新模式,顺应商业变革和消费升级趋势等。该方式有助于从中长期保障消费的平稳增长以及消费质量的提升,但在短期内对消费的拉动可能会弱于之前的直接补贴政策,这也决定了消费增速短期内难以大幅反弹,体现了本轮逆周期调控是在提高经济质量的同时稳增长

3.3.2 投资制造业投资低位震荡、房地产投资继续下行、基建投资延续反弹

2019年1-10月固定资产投资累计增速5.2%,与2018年全年的5.9%相比有所下滑。走势上,1至10月投资增速震荡下行,基本只在季末出现微弱的反弹。从三大分项来看,房地产投资韧性较强,在今年4月达到高峰11.9%之后开始逐月下行,但到10月份只下降了1.6个百分点至10.3%;制造业投资从年初的5.9%震荡下行到10月的2.6%;基建投资是稳增长的重要抓手,但反弹不及市场预期,基建投资累计增速由年初的2.5%震荡上行到当前的4.69%。展望2020年,我们认为:

制造业投资仍将保持低位震荡2020年支撑制造业投资的有利因素来自外围环境的不确定性边际好转、工业企业利润边际修复以及2019年的低基数效应其一,2019年中美贸易谈判一波三折,中美互加关税的幅度和时间都存在较大的不确定性,这加重了企业的悲观预期,降低了市场主体对中国经济的信心。2020年受美国经济下行压力加大和美国大选的需要,特朗普有动力与中国签署第一阶段协议,这有助于提振市场的信心,缓解由贸易谈判不确定性带来的悲观预期。其二,今年以来工业企业利润累计增速持续为负,主要受工业增加值和PPI同比增速下行的拖累,利润率的改善起到一定程度的对冲。不过到10月份以后,利润率在持续改善之后也转为下行,这意味着增值税改革带来的利润支撑正在逐渐消失。展望后市,2020年PPI通缩压力有望缓解,这有助于工业企业利润的边际修复。不过,制造业投资属于典型的顺周期行为,在总需求仍具有下行压力下,制造业投资也难以显著反弹。预计2020年制造业投资增速大致为3.5%

房地产投资增速延续下行态势,但仍将相对有韧性在“房住不炒”以及不把房地产作为短期刺激经济工具的背景下,房地产的下行周期基本确认。2019年房地产投资的下行主要受土地购置费用增速下行的拖累,1-10月土地购置费用累计同比为18.4%,相比2018年全年57%的增速大幅下降,考虑到土地购置费在房地产投资中占比约3成,土地购置费用拉动房地产投资约5.5个百分点,相比去年土地购置拉动房地产投资17.1个百分点大幅下降。而房地产投资的韧性得益于房地产施工面积增速一直保持高位,1-10月房地产施工面积累计增速为9.0%。展望2020年,土地购置费用增速仍将继续下行,成为拖累房地产投资的主要因素,房地产施工面积增速仍将具有韧性。这是由于:其一,自今年5月份以来,针对房地产融资(海外债、信托、信贷等渠道)的渠道全面收紧,房地产资金来源转向通过以价换量加大促销,房地产调控政策的持续收紧降低房企的拿地热情,2020年土地购置费用增速料将继续下滑;其二,2018年房企采用高新开工低施工的策略,将施工拖到2019年,从而导致今年的施工面积增速一直保持高位。2019年房地产新开工虽然有所下降,但依然处于高位,1-10月房地产新开工面积累计增速为10.0%,这意味着2020年的施工面积增速依然不会太差。此外,在“一城一策“的调控思路下,也会使得房地产投资保持一定的韧性。预计2020年房地产投资增速为6.0%。

基建投资延续反弹趋势基建投资一直是对冲本轮经济下行稳增长的重要抓手,但受减税降费举措以及对地方政府隐性债务加强监管的影响,地方政府财政收入受到一定影响,基础设施投资增长一直低于市场预期。在财政赤字率没有提高的情况下,专项债是2019年地方政府提高财政实力的重要渠道,但专项债对于拉动基建投资的效果并不显著,主要原因包括:其一,2019年的专项债主要流向棚改和土储,用于基建投资的资金比例不足15%;其二,专项债的规模难以对冲其它融资渠道的收缩。以前基建投资高速增长主要靠地方政府隐性债务扩张,在当前严控地方政府隐性债务规模和地方政府债务风险情形下,城投非标融资大幅下滑,基建投资资金不足。2019年地方政府专项债在9月已经发行完毕,2020年专项债额度提前下发1万亿,并严格规定专项债的资金使用范围。11月13日国务院常务会议要求针对基建和补短板领域放松资本金要求,基础设施领域和其他国家鼓励发展的行业项目,可通过发行权益型、股权类金融工具筹措资本金,但不得超过项目资本金总额的50%,这会在一定程度上有助于明年基建增速的回升。预计2020年基建投资增速有望反弹至6.0-8.0%。

总的来说,制造业投资低位震荡、房地产投资继续下行、基建投资延续反弹,预计2020年整体固定资产投资增速将小幅反弹至5.6%左右。

3.3.3 外贸:进口边际改善、出口弱势震荡、“衰退型”顺差承压

2019年我国进、出口增速呈现双弱格局,其中进口增速更为疲弱。具体来看,一、二、三季度出口增速分别为1.3%-1.0%-0.4%(去年全年增速为9.9%);一、二、三季度我国进口增速分别为-4.5%-4.0%-6.4%(去年全年是15.8%)。从净出口的视角来看(也即衡量外贸对经济增长的支撑),1-10月份贸易顺差累计规模3402.9亿美元,同比增加34.9%“衰退型”顺差对经济形成较强支撑,一、二、三季度贸易顺差对GDP同比增速分别拉动1.51.31.2个百分点,远高于去年全年-0.6个百分点。值得指出的是,贸易顺差的增加叠加服务逆差的降低,使得我国经常账户在2018年一季度出现逆差后一直维持顺差格局,2019年经常账户全年依然大概率保持顺差。

美国自20187月、8月、9月正式分别对我国340亿、160亿、2000亿商品加征关税。通过对比我国对美进、出口增速与我国整体进、出口增速走势,可以发现:2018年我国对美出口增速与我国整体的出口增速走势基本保持一致,直到20193月二者才开始明显的背离;但是我国对美进口增速从20186月开始与我国整体进口增速走势出现了明显分离,到了2019年这种背离有所缓和,这意味着关税对我国出口的影响明显滞后。受关税影响持续发酵,我国对美贸易顺差累计规模于20199月开始收窄(相对2018年),最新11月份的数据显示,我国对美贸易顺差累计规模同比下降7.2%

展望2020年,我国的外贸格局表现为出口弱势震荡,进口有望边际修复、贸易顺差可能承压具体来看,出口增速会受到两个有利因素的支撑和两个不利因素的制约两个有利因素包括:其一,人民币实际有效汇率与中国出口增速呈现出显著的负相关,2019年人民币实际有效汇率贬值1.75%(最新到10月数据),CFETS汇率指数也出现一定幅度的贬值,汇率贬值有利于缓解出口的下行压力;其二,新华社116日公布,历时7年的区域全面经济伙伴关系协定(RCEP)谈判日前取得重大进展。第三次RCEP领导人会议宣布15个成员国结束全部文本谈判及实质性市场准入谈判,下一步将启动法律文本审核工作,以便在2020年签署协定。RCEP谈判取得重大进展有利于提振我国对东盟国家的出口。

两个不利因素包括:其一,中国出口增速与全球增长先行指标走势呈现出显著的正相关,而2020年全球增长先行指标可能会继续走弱。无论是反映OCED国家总需求变动的OECD综合领先指标,还是摩根大通全球PMI综合指数,其走势与中国出口增速呈现出较为强烈的正相关。其二,关税的负面效应持续发酵,“抢出口”效应褪去,并在一定程度上透支未来的出口需求。不过,值得说明的是,如果中美贸易摩擦取得重大缓和,如分阶段取消已加征的关税,这会对我国的出口增速起到提振作用,但目前还存在较大的不确定性。

进口的边际修复源于如下几个因素:其一,2020年我国经济虽然具有下行压力,但幅度有限,总需求大致弱平稳态势,这会对进口形成一定支撑;其二,我国采取扩大进口战略,1023日国务院常务会议提出“加大适应国内需求的农产品、日用消费品和设备、零部件等进口。培育一批进口贸易促进创新示范区”,叠加中国可能加大对来自美国农产品的进口,进口增速进一步下行的空间有限。不过,考虑到全球经济继续下行将导致大宗原材料价格亦表现疲弱,这决定了进口增速难以大幅反弹。

因此,在出口弱势震荡,进口有望边际修复的情形下,“衰退型”顺差可能会收窄,这意味着净出口对经济的支撑可能会减弱预计明年的出口增速约为-2.0%,进口增速为-1.5%

3.4 通胀:CPI前高后低,PPI通缩缓解

2019年一、二、三季度CPI同比分别为1.8%、2.6%、2.9%,1-10月的CPI均值是2.6%,通胀水平显著攀升超出市场预期,其中食品分项快速上涨是主导因素。食品分项一、二、三季度同比增速分别是2.2%、7.4%、10.1%,非食品分项一、二、三季度分别为1.7%、1.6%、1.1%。食品分项的大幅上涨主要是猪肉价格的快速攀升并带动其它肉类价格上涨,CPI分项下的猪肉价格同比增速自年初以来持续攀升,并于下半年开始加速上涨,由6月份的21.2%快速上升到10月份的101.3%。10月份CPI上涨3.8%,其中猪肉价格影响CPI上涨约2.43个百分点,占CPI同比总涨幅的近三分之二。在CPI快速攀升的同时,核心CPI相对低迷并自年初以来震荡下行,这意味着2019年的通胀为结构性通胀,总需求具有下行压力。

非洲猪瘟疫情、猪周期客观规律及此前出于环保要求对生猪养殖业的限养禁养政策,共同造成了本轮生猪供给的持续收紧,全国范围内生猪存栏量持续下降。9月份以来,针对猪肉价格快速上涨,我国出台多方措施:中央层面,明确提出打击囤积居奇和串通涨价行为;部委方面多措并举,从补贴、保险、运输等方面全方位保障生猪供应,加大猪肉进口力度;金融层面加大对生猪产业的信贷支持力度;各地方政府也相继采取了稳定猪价的措施。

从物价水平看,11月份猪肉价格出现明显的回落,22个省市猪肉平均价格由56元/千克下降到11月底的48.9元/千克,环比下降12.8%。导致猪肉价格环比回落的原因包括猪肉价格的持续上涨导致鲜肉消费量下降大约20%、前期在猪肉价格持续上涨预期下的压栏转为集中出栏以及东北、华北养殖密度增大后疫情复发,集中抛售小猪等因素。农业部的数据显示10月能繁母猪环比开始转正0.2%,这意味着10个月后的生猪出栏有望环比增加。 后续猪肉价格的高点仍然会受猪瘟疫情的发展影响存在不确定性。

2020年,影响CPI走势的几个主要因素是:翘尾、猪肉和通胀预期。其一,翘尾方面,2020年CPI翘尾因素将较2019年上升1.6个百分点,造成通胀中枢的显著抬升。其二,猪肉方面从生猪存栏以及能繁母猪数据来看,未来猪肉供给还会进一步紧张,猪肉价格存在继续上涨的压力根据中国政府网数据,生猪存栏同比增速从年初的-13.1%下降到9月份的-41.0%,能繁母猪同比增速从年初的-15.6%下降到9月份的-39.0%,生猪存栏的断崖式下降意味着将来的生猪出栏增速会进一步大幅下行,能繁母猪增速的大幅下降意味着生猪未来的补栏能力大幅下降,当前似乎还不是猪肉供给最紧张的时期。商务部11月7日发言表示,预计2020年下半年将恢复释放产能,猪肉供给增加。预计猪肉价格将持续上涨至明年上半年,一季度将成为通胀高点,2020年下半年供给逐步回升导致价格回落。其三,通胀预期方面,通胀上升后往往具有惯性,容易引发通胀预期,最新公布的三季度物价预期指数出现明显上升。另外,需要关注由猪肉价格持续上涨可能引起的其它食品以及非食品价格的上涨。

因此,我们预计20201月受春节错位以及节假日需求旺盛的影响,CPI或突破4.5%,成为本轮通胀的高峰。CPI同比走势上会是前高后低,预计每个季度均值分别为4.4%3.5%2.9%2.4%,全年CPI同比在3.3%左右(2019年预计在2.8%)。

2019年PPI同比一、二、三季度的平均水平分别为0.2%、0.5%、-0.8%,1-10月的均值水平是-0.2%,较去年的3.5%明显下滑。今年以来PPI同比走势在二季度达到阶段高位后开始持续下行,并于下半年转负,工业品价格呈现通缩格局。从分项来看,PPI生产资料同比一、二、三季度的平均水平分别为0.0%、0.4%、-1.3%,PPI生活资料同比一、二、三季度的平均水平分别为0.5%、0.9%、0.9%,生产资料的下行是PPI通缩的主要原因。此外,2019年PPI的翘尾因素0.06%较2018年大幅下降2.76个百分点,也是拖累PPI同比的重要因素。

2020年PPI同比增速将会有所回升,工业通缩压力缓解。其一,2020年PPI同比的翘尾因素预计为0.0%,与2019年基本持平,这意味着翘尾因素不会显著拖累2020年PPI同比增速;其二,新涨价因素整体上还是取决于经济的总需求。预计2020年消费企稳、固定资产投资略微反弹以及净出口增速在正负之间震荡,经济总需求虽有下行压力,但可能整体呈现弱平稳态势,这会对PPI的新涨价形成支撑;其三,CPI同比增速位于高位,这可能会对PPI的生活资料分项形成一定的拉动。

预计2020PPI同比将从2019-0.5%左右上升至0.1%左右,受益于低基数下半年将反弹至0.0%以上,通缩压力缓解,CPIPPI增速之间的分化有所收敛。

四、宏观政策:货币趋松财政发力,深化改革立足转型

2017年10月18日,习近平总书记在十九大报告中提出:要坚决打好防范化解重大风险、精准脱贫、污染防治的三大攻坚战。自此,防范系统性金融风险一直成为我国政策当局的中长期的工作主线。2017年底的中央政治局会议要求确保打赢三大攻坚战,防范化解重大风险使宏观杠杆率得到有效控制。2018年中国经济面临下行压力,叠加外部环境不确定性加剧,2018年7月的国务院常务会议之后政策重心转向稳增长,年底的政治局会议进一步释放维稳信号。受益于维稳政策的前置提效,2019年一季度我国的经济和金融数据都出现大幅好转。2019年4月,政策基调再次微调,中央政治局会议重提“结构性去杠杆”,在推动高质量发展中防范化解风险,坚决打好三大攻坚战。随着二季度经济下行压力的增加,7月份的政治局会议没有提“结构性去杠杆”,重提“六稳”,政策重心再次转向稳增长。可见,2019年短期宏观调控的重心一直在防风险与稳增长之间摇摆,每当经济出现较大下行压力时,防范系统性金融风险短期会让步于稳增长。但这并不意味着防范金融风险的政策转向,而且保持合意的增长速度本身也有助于防止金融风险的恶化。我们认为2020年中国短期宏观调控的重心在于稳增长,金融监管将以稳为主,巩固过去成果,增量不会强化

4.1 货币政策:温和宽松,降准2-3次,继续降息

2019年初至今,中国央行的货币政策操作呈现出明显的几个阶段性特征。1-3月份,在年初降准1个百分点后,银行间市场流动性一直较为充裕,公开市场操作频繁,货币政策保持稳健偏宽松的姿态;4-5月份,一季度经济和金融数据的大幅改善使得货币政策出现边际调整,尤其央行一季度例会和货币政策执行报告均重提把好货币供给总闸门,不搞“大水漫灌”,同时用续作MLF和逆回购替代了市场期待的降准,货币政策边际收紧;③6-7月份,包商银行事件的发酵使得银行间市场流动性分层的问题愈加凸显,央行公开市场操作力度再次加大,并通过超额续作MLF、增加再贴现额度、定向SLF、拓宽合格抵押品范围等一系列操作,对冲短期流动性风险;④8-9月份,宏观层面除了经济继续温和下行之外,出现两大变动:一是猪肉价格快速走高带动CPI上行,市场通胀预期有所抬头,二是中美贸易摩擦再度加剧,人民币兑美元汇率走贬并突破7的心理关口,贬值压力有所增大。因此,这段期间短期资金利率(R001和R007)一直维持在较高水平,直到央行在9月16日全面降准之后才有所缓解;④10-11月份,受9月份季末经济数据的走强以及通胀压力攀升,货币政策的宽松在10月再次落空,市场预期的TMLF也没有出现。直到11月5日,央行下调MLF利率5个BP,再次向市场传递货币政策仍在稳增长,由猪肉价格大幅上涨带动的结构性通胀对货币政策宽松的约束有限,缓解市场对货币政策悲观的担忧。

导致货币政策宽松相对审慎的主要原因在于,我国的货币政策承担着多重功能在经济下行压力较大时,货币政策作为逆周期调节政策主要目标是稳增长;但在稳增长的同时,需要兼顾着防范系统性金融风险,这就决定了一旦经济出现企稳迹象,货币政策需要边际收紧。自2017年提出“三大攻坚战”以来,防风险就成为了货币政策的中长期目标,这决定了货币政策难以大幅放松。此外,由于猪肉价格上涨带来的通胀压力,货币政策作为逆周期调节工具时放松力度也较为有限。

回顾过去三轮猪肉价格大幅上涨的历史可以发现:在前两轮猪肉价格上涨时期(2006.06—2007.12和2009.05——2011.07),CPI增速都大幅超过3%,PPI也处于上行态势,经济总需求强劲并处于过热期,货币政策都采取了连续加息。在第三轮猪肉价格大幅上涨时期(2015.01——2016.05),CPI温和上涨,没有对货币政策宽松形成掣肘。同时,PPI持续为负,经济增长存在较大下行压力,货币政策连续下调存贷款基准利率。本轮猪肉价格大幅上涨的经济环境与第三轮猪肉价格上涨的背景更为相似,11月份央行连续下调MLF利率和7天逆回购利率,也向市场传递了由猪肉价格上涨带动的结构性通胀对货币政策宽松的掣肘有限,不会导致货币政策转向收紧,降低实体经济融资成本仍是货币政策的重要任务。

不过,值得说明的是,当前央行通过下调MLF和OMO操作利率显著不同于央行以往的降息以往央行降息都是一次性下调存贷款基准利率几十个BP,宽松力度较大,刺激效果明显,属于“大水漫灌”,但也会导致房地产价格暴涨。当前的利率下调幅度较小,而且多是针对增量贷款,存量贷款目前还是以贷款基准利率定价,对房地产价格的影响较小。利率下调的信号意义强于实际效果,也为我国正常化的货币政策留足空间。

展望2020年,货币政策的基调依然是温和宽松,掣肘于如下几个因素,货币政策可能难以大幅宽松:其一,防风险和稳杠杆依然是货币政策的重要任务;其二,经济下行幅度有限,珍惜正常货币政策的空间,尽量长地延续正常的货币政策;其三,2020年CPI走势前高后低,上半年CPI同比可能保持在4%以上,这会对货币政策的宽松力度和节奏形成一定制约。具体操作上预计会有2-3次的降准,公开市场OMO操作利率、MLF利率和LPR报价利率继续下调,下调幅度在15BP左右操作的节奏上,预计二、三季度我国货币政策宽松的空间才会打开,届时宽松的力度和节奏都会加快,对于股债都将带来阶段性机会

需要指出的是,降低实体经济融资成本,改善中小企业的融资环境,仍将是货币政策发挥逆周期调控的重要渠道,这意味着降息带来的直接效果可能要好于降准。降准虽然可以向银行提供长期无成本的资金,有助于银行压缩LPR报价,但从9月6日央行全面降准后的LPR报价来看,商业银行依然没有动力显著下调贷款报价利率。在银行贷款意愿不足的情况,降准释放的资金有可能会在金融体系空转。在降准的同时,如何提升银行的风险偏好和贷款意愿,也至关重要。因此,鼓励商业银行补充资本金,尤其是促进中小商业银行补充资本金,也是货币政策发挥效果的重要保障此外,推动我国存量贷款定价由基准利率向LPR转化也值得期待,这样LPR的下调才会影响到存量贷款的成本,切实降低我国债务的付息成本。

4.2 财政政策:前置提效积极发力

对于一个高杠杆的经济体,货币政策的宽松一方面可能会导致杠杆率继续攀升,另一方面由于全社会偿还债务的利息压力较大,货币政策宽松刺激经济增长的效果也较为有限。面对2008年全球金融危机的冲击,各国均采取大规模的货币宽松政策来刺激经济,但到目前为止全球经济仍没有摆脱长期停滞的格局。这也是为什么近几年IMF一直倡导全球政策当局采取积极的财政政策来稳增长的主要原因,对于中国同样需要采取积极的财政政策来稳增长。

2019年我国采取积极的财政政策,具体体现在:其一,大规模的减税降费,1-10月我国税收收入累计同比0.4%,大幅低于2018年8.3%的增速;受此拖累,1-10月我国公共财政收入累计同比增速为3.8%,低于2018年6.2%的增速(来源于央企利润上缴的非税收收入大幅提升起到对冲作用);其二,财政支出前置发力,无论是财政支出比例还是地方政府专项债发行在一季度都高于过去三年均值,但在二季度皆出现放缓,财政政策支出节奏也体现了短期宏观调控的重心变化。此外,在一季度之后,我们发现单月财政支出占全年预算支出的比例在6月和9月都出现一定幅度的走高,这或许可以解释今年我国工业生产为何在季末显著走强

对于2020年,我国的财政政策仍将保持积极,成为稳增长的重要手段,具体体现在:

其一,公共预算的赤字率可能继续提高,但难以突破3%2019年公共预算财政赤字率相比2018年提高0.2个百分点至2.8%,没有突破3%的国际警戒线。如果考虑地方政府专项债,我国的财政赤字率在2016年即已经突破3%,2019年更是高达5.1%。但考虑到我国严格的财政纪律,2020年公共预算的赤字率可能继续提高,但难以突破3%。

其二,专项债的规模继续提升,可能超过3万亿,资金使用效率提高2019年专项债规模2.15万亿,相比2018年提高8000亿,2020年专项债规模可能继续提升至超过3万亿。不过,2019年专项债资金使用效率较低,大多用于棚改和土地储备,用于基建的不足15%。11月27日,根据第十三届全国人大常委会第七次会议审议决定授权,经国务院同意,财政部提前下达了2020年部分新增专项债务限额1万亿元,同时要求提前下发的专项债不能用于土储和棚改项目。此外,此次财政部强调“要求各地尽快将专项债券额度按规定落实到具体项目,做好专项债券发行使用工作,早发行、早使用,确保明年初即可使用见效,确保形成实物工作量,尽早形成对经济的有效拉动。”预计专项债对一季度基建的实际拉动效果将显著提升。

其三,专项债作为部分项目资本金比例下降,有望撬动更多的社会资金参与1127日国务院公布《国务院关于加强固定资产投资项目资本金管理的通知》,强调“港口、沿海以及内河航运项目资本金最低比例由25%下调至20%公路、铁路、生态环保、社会民生等补短板方面的基础设施项目,可适当降低资本金最低比例,下调幅度不超过5个百分点”。在严控房地产融资和资产荒的背景下,下调部分项目资本金的比例,有望吸引更多的中长期信贷资金投向基建

其四,边际放松国开行等金融机构对地方政府隐性债务置换2018年上半年地方政府隐性债务处于强监管状态,城投平台的融资行为受到较大的约束,城投平台的信用利差也大幅上升。随着20187月国务院常务会议的召开,政策的重心转向稳增长,对地方政府债务的管控也出现边际放松。2019年对地方政府债务的管控处于边际放松阶段,但核心的监管原则并未发生改变。2020年在核心监管原则不变的前提下,对于地方政府隐性债务置换有望延续边际放松,这有助于减轻地方政府的财政压力。

4.3 人民币汇率:贸易摩擦是主导,基本面小幅升值

2019年年初至今的人民币兑美元汇率,可以用一个升值阶段、两个贬值阶段和三个平台阶段来概括2019年1至2月,人民币兑美元汇率总体上呈现升值趋势;2019年5月初至5月下旬、2019年7月底至8月底,人民币兑美元汇率出现过两次急速贬值;2019年3至4月、2019年6至7月以及2019年9至11月,人民币兑美元汇率均处于水平盘整态势。换言之,尽管2019年年初至今人民币兑美元汇率总体上是贬值的,但绝大部分贬值主要在2019年5月与8月这两个月内完成。

2019年年初至今,人民币兑CFETS货币篮指数的走势,与人民币兑美元汇率走势之间,呈现出非常显著的正相关例如,人民币兑CFETS货币篮指数,也在2019年5月与8月发生过两次急跌。2019年年内,人民币兑CFETS货币篮指数的最低值与最高值相比,贬值了5.0%。这至少说明,2019年年初至今,稳定人民币兑CFETS货币篮的汇率,并不是中国央行外汇政策的核心目标

根据我们的研究,2019年年初至今的人民币兑美元汇率走势既不是由美元汇率自身导致的,也不能由中美利差变动与短期资本流动变化等基本面因素来解释。中美贸易摩擦的变动可能是2019年人民币兑美元汇率走势的重要驱动因素例如,2019年5月9日,美国政府宣布,自2019年5月10日起,对从中国进口的2000亿美元清单商品加征的关税税率由10%提高至25%。这很可能是2019年5月人民币兑美元汇率急跌的主要原因。而在2019年8月2日,美国贸易代表办公室宣布,对于2019年10月1日将要生效的对约2500亿美元中国输美商品加征关税税率由25%上调至30%的行为向公众征求意见。这很可能是引发2019年8月人民币兑美元汇率急跌(包括人民币兑美元汇率破7)的主要原因。10月份以来,随着中美贸易摩擦有望达成阶段性协议,人民币兑美元汇率已经出现明显反弹。

展望未来,我们认为,2020年人民币兑美元汇率走势可能仍将受到中美贸易摩擦谈判进程的主导如果谈判进程向好,则人民币兑美元汇率有望继续反弹。如果谈判进程重新出现反复,则人民币兑美元汇率可能再度贬值。从基本面来看,人民币兑美元汇率具有小幅升值的基础一方面,2020年美元指数可能会由牛转熊,美元指数虽然不会大幅下跌,但有助于人民币汇率小幅升值;另一方面,当前中美10年期国债利差处于高位,2020年中美货币政策走向均呈现出审慎放松的态势,这意味着中美10年期国债利差有望继续保持高位,这会对人民币汇率形成支撑。具体预测,2020年人民币兑美元汇率走势在6.7-7.1区间,全年中枢在6.9左右

4.4 产业政策:创新驱动,促进转型

从中长期来看,中国经济增速进入了一个比较漫长的下行探底阶段,正在从增量经济向存量经济转变。在此背景下,本轮逆周期调控政策也与之前从需求端进行短期的大规模刺激存在显著的不同。本轮逆周期调控政策倾向于通过深化改革的方式来优化存量结构,在提高经济质量的同时稳增长,宏观政策着力于从供给端和中长期发挥作用,对于短期的宏观经济是托而不举。在整体经济增速缓慢下行的过程,我们也要看见经济结构的显著变化,如从投资拉动转换为消费驱动,投资转向新基建以及高端制造业的“进口替代”现象增加。

根据国际经验,当一国收入增长达到一定水平(8000-9000国际元)后一般将会开启从工业化向服务业的结构转型。现有经济学文献评价一国是否处于结构转型拐点期的四个指标:人均GDP、工业部门增加值占比、工业部门就业占比、工业品消费占比,均明确显示在2012年前后中国已经进入了经济结构转型期。当前中国正处于由中高收入向高收入转型的过渡时期,中国的产业结构也在有序的转型升级,并且沿着美日韩等发达经济体产业结构变化的路径调整。

对比中国1949年至今工业主导产业的变化,与日本1950年到1990年(转型前后)的主导产业变化,可以发现,中国工业化发展进程与日本的工业化有较好的映射关系:我国1979-1998以纺织服装等轻工业为主的阶段,对应日本1950年代;1999-2011钢铁煤炭等基础工业扩张的阶段,对应日本1960年代;2012年至今装备制造业的快速发展,同样对应日本1970-1980年代的经济结构转型期;因此,随着中国经济结构转型的深化,我国工业主导产业也将向着科技含量较高的信息产业、高端制造业、生物医药等方向转移

中国进入转型期后,工业增速回落显著,传统服务业(住宿餐饮、批发零售)增速下降,人力资本和技术密集型服务业(IT服务、金融、租赁商务)增速提升。而在工业细分行业当中,传统、标准化、重工业行业的增速显著回落,个性化、高技术含量工业增速的排名显著提升。

回顾过去几年的产业政策也可以发现,产业政策更加聚焦创新驱动产业升级,实现智能化、信息化发展我国自2010年开始提出七大战略性新兴产业,到2012年十八大报告提出创新驱动发展战略的大方向,再到2015年发布《中国制造2025》更加聚焦产业转型,提出的十大重点领域即对应当前的核心新兴产业方向。进入2019年,国家在经济战略上更加强调创新驱动发展,当年政府工作报告运用更多篇幅阐述制造业升级,当年5-7月里有9次国务院常务会议对产业升级做出工作部署,产业政策已经逐渐从顶层设计落脚到具体的工作部署,从支持技术自主创新、放宽市场准入、通过区域示范三个维度引导产业升级

当前产业政策明确布局新兴技术行业和高端制造业,主要通过制定发展规划和指导意见、税收优惠和产业基金投资等方式进行引导和支持其一,根据2019年出台的各项发展规划和指导意见类文件,我们发现云计算、大数据、人工智能等新一代信息技术与高端产品制造、物流安防等现代服务融合的产业链是政策主要支持方向;其二,税收方面,除了降低整体制造业增值税税率外,还向集成电路、生物医药、先进制造业等产业实行定向税收优惠,降低企业成本并鼓励创新研发;其三,政府通过设立产业基金,直接投资集成电路、关断装备新材料以及新一代信息技术等产业,引导更多社会资本投资。

但我们同时也要看到,当一国的工业化高峰期结束后,一般都会经历经济增速台阶式地下降这主要是由于,处于经济发展较高阶段的国家,因其处于科技创新前沿而在资本和技术密集型产业上具有比较优势,而在全球化中显著获益;而处于经济发展较低阶段的国家,因其劳动力丰富且成本低廉,因而在劳动密集型产业上具有比较优势,同样是全球化的获益者;而处在中等收入阶段的国家,因其两类比较优势皆不突出。

比较主要高收入国家经济结构转型前后10年的平均经济增速,结果显示11个样本经济体当中,除英国转型后10年经济增速高于转型前10年,其余各国转型后10年的经济平均增速都有不同程度的下滑。因此,在我们通过创新驱动的产业政策进行结构转型的同时,也需要深化结构性改革来提振潜在经济增速。

4.5 结构改革:亟待发力,提效增质稳信心

2019年4月份的政治局会议认为“国内经济存在下行压力,这其中既有周期性因素,但更多是结构性、体制性的”。如果经济下行压力来自周期性因素,只需要发挥货币政策和财政政策的逆周期调节作用;但如果经济下行来自结构性和体制性因素,那就需要推行结构性和体制性改革来提高经济潜在增速。稳步推进结构性和体制性改革不仅有利于提升中长期经济增速,在短期内还有助于提升市场主体的信心,避免由于外部环境不确定性增加带来的收缩效应。结构性改革有助于激发市场活力,提升经济发展质量和效率,这也是改变“金融空转”和引导资金“脱虚向实”的根本之策。2019年我国的宏观政策在稳增长与防风险之间进行权衡,但实体经济的结构性改革也在稳步推进,具体如下:

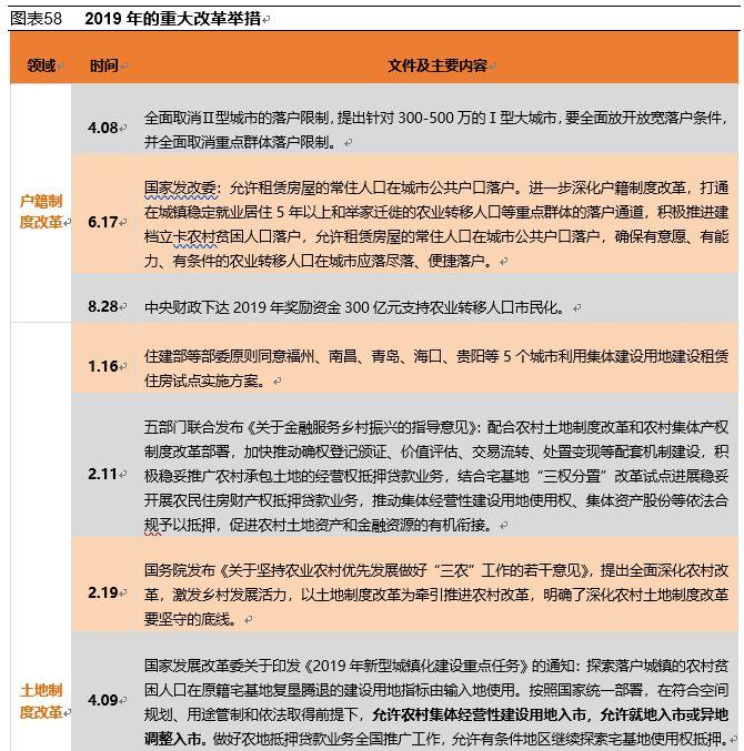
户籍制度改革减缓人口红利下行。4月8日,发改委印发《2019年新型城镇化建设重点任务》,要求推动1亿非户籍人口在城市落户目标取得决定性进展,放宽大城市的落户限制,推动常住非户籍人口转为户籍人口;6月17日,发改委进一步深化户籍制度改革,允许租赁房屋的常住人口在城市公共户口落户。改革开放前30年中国有两个人口红利,为中国发展提供了数量多,价格低的劳动力供给。但在过去十年,这两个要素都发生了变化。通过户籍制度改革,可以增加非户籍人口在居住地的归属感,有助于提高这些居民的工作积极性和消费热情,减缓人口红利的下行,从而在中长期内提振我国的潜在经济增速。

农村土地制度改革推动生产要素流动,增加农民的财产性收入。随着我国户籍制度改革的推进,大城市落户限制逐渐放开,城市建设用地面临着供给不足的压力,而农村建设用地利用率远远不足,城乡二元结构下农村土地面临着流转和市场定价的双重限制。全面推开农村土地征收制度改革,有助于消除政府土地征收模式的补偿费用过低,增加农民的财产性收入。农村经营性建设用地入市改革,允许农村集体经营性建设用地就地入市和异地调整入市,有助于增加农村土地的流动性和市场化定价,促进生产要素的流动。此外,作为占据农村建设用地70%以上的宅基地改革目前也处在探索试点阶段,未来其入市条件有望进一步放松

国企改革进入“自下而上”阶段,有助于激发市场活力,提升经济增长效率自十八届三中全会以来,我国的国企改革经历了顶层设计、自上而下两个阶段,目前已经进入自下而上的第三阶段,赋予地方和企业更多的自主权,通过企业改革实践试点推广带动其他地区的国企改革。具体来看,目前的国企改革加速推进主要体现在如下两个方面:1)第四批混改企业数量多,力度大。我国前三批混改试点企业分别为9家、10家、30多家,今年第四批混改试点企业100多家。而且,首次提出“同时在重点领域混改鼓励社会资本进入,完全竞争领域的混改将允许社会资本控股”。最近格力集团转让格力电器15%的股份就是很好的例证。2)“双百行动”再度扩容,入选企业将获得更多改革权限。4 月30 日国资委表示“双百行动”再度扩容,其总数接近450 家,入选的企业有望在法人治理结构、市场化经营、混合所有制改革、激励约束机制、解决历史遗留等五方面进一步增加改革权限。

知识产权保护改革,有助于激发自主创新,提升全要素生产率。随着中国在国际地位的提升,后发优势越来越不显著。中美贸易摩擦的核心并不完全在贸易,还有中国的产业升级和技术,美国的301条款就是要遏制中国从国外获取技术。在后发优势逐渐丧失的情形下,我国需要加强自主创新,这需要加强知识产权保护作为前提。

基于生产函数的视角,我们认为未来中国应该在如下几个领域继续推行结构性改革:其一,从劳动力数量来看,应该继续落实户籍制度改革,完善公共服务均等化。尽力打破城乡二元化分裂的格局,吸引更多劳动力进城。与此同时,户籍制度的改革除了打破城乡二元化之外,也应朝着促进省级之间人口流动的方向进一步推进。其二,从人力资本来看,需要通过收入再分配和教育体制改革重塑人力资本的积累。房价二十年来的持续上涨加剧了我国的贫富差距水平,无论是出于进一步促进公平,还是提升消费率、扩大内需的理由,未来都应该朝着进一步完善再分配政策、缩窄贫富差距的方向努力。此外,大力发展高等职业教育是提升我国人力资本素质的重要渠道。其三,从物资资本来看,建立竞争中性的环境,更加重视国企、民企之间的公平地位,降低服务业和高端制造业对民营资本的门槛,是提升企业投资热情,增加物质资本积累的重要机制。此外,大力发展直接融资市场,尤其是广义的股权融资,有助于降低企业的融资成本,扩大再投资。其四,从技术进步来看,完善社会创新环境,加强知识产权保护,激发国内自主技术创新,这也是我国经济结构转型,发展高端制造与现代服务业的必要选择。

如果中国经济发生上述结构性变化,有很多未来增长或者投资较快的领域值得高度重视。劳动力市场方面,老年人市场、婴儿市场和进城农民工市场都需要有针对性的布局。具体来看,中国在未来十到二十年会出现汹涌的老龄化。老年人对医疗、养老产业以及终生教育培训会产生较多的需求。随着计划生育政策的放开,中国未来可能会有一个mini的婴儿潮,规模不大,但是人均消费力会比较强,对小孩教育、家庭亲子旅游等相关的领域需求会增加。随着土改的深入和城市化的推进,未来会有更多的农民工选择到城市定居。进城的农民工收入通常要低于城市原有居民,他们更偏向于性价比高的产品,针对他们量身定做的产品会有较大的市场空间。人力资本方面,中国未来会涌现出一批民办的高等职业教育,针对高端智能制造和服务业定向培训,存在较大的市场机遇。实物资本方面,中长期投资机遇主要在两大方向:第一,人力资本和技术密集型的现代服务业将有较大空间,如IT信息服务、科学技术服务、医疗保健、金融等。第二,个性化、高技术含量的高端制造业将大有可为,如生物医药、医疗器械制造、信息基础设施建设、集成电路、高端装备制造等。技术进步方面,未来知识产权保护会变得更加重要,中国会涌现一些全国性或者区域性的知识产权市场,知识产权可以被定价、交易,甚至可以作为基础资产进行延伸。

此外,区域经济一体化也逐渐成为新时代中国经济增长的主引擎。2018年11月18日,国务院发布《关于建立更加有效的区域协调发展新机制的意见》,指出实施区域协调发展战略是新时代国家重大战略之一,并强调建立区域战略统筹机制,推动国家重大区域战略融合发展。2019年粤港澳大湾区、长江经济带、京津冀协同发展都呈现加速趋势。在宏观经济增速趋势性下降、增长效率持续低迷、国际贸易摩擦与地缘政治冲突持续的大背景下,如何重新激活中国新一轮的区域一体化进程,促进中西部地区经济与东部地区经济进一步融合,消除区域之间各种有形与无形的壁垒,锻造交易成本更低的全国大市场,这既是中国经济确保持续增长、摆脱中等收入陷阱的重要保障,也是进一步焕发消费引擎获利、推动消费持续升级的重要举措。我们认为城市化而非城镇化,才是顺应市场潮流、节约资源型发展的大方向。在中国政府限制特大城市发展的背景下,城市群建设成为未来城市化的重要路径。不同的城市群由于资源禀赋优势的差异,其定位和发展方向也存在差异:长三角和珠三角在前推动经济转型与技术创新,京津冀在中探索制度改革路径,中三角和西三角在后承接产业转移。五大城市群形成阶梯发展的雁型模式,将成为未来引领中国经济的五大增长极,其中也蕴含着较多的中长期投资机遇。

五、海外经济:全球经济同步下行,货币政策协同宽松

2017、2018、2019这三年,全球经济先后经历了同步上行、出现分化、非同步下行三个阶段。在即将到来的2020年,全球经济将进入同步下行的新阶段。

2019年初,市场对全年经济的预判非常悲观;但是现在看来,2019年全球经济虽有所下行,但尚且温和,并未出现失速下行,特别是市场对美国经济的悲观预期已被证明是过度担忧。2019年,美欧经济之间仍呈现分化格局,两者增速之差大于1%,并未随着美国经济温和下行而有所收窄,这也是美元指数全年高企的最重要原因。展望2020年,美国经济仍将延续温和下行,欧元区经济恐低位震荡,美欧经济增速的分化可能出现小幅收窄,这将给当前高企的美元指数带来一定的下行压力,考虑到美欧经济增速差仅会小幅收窄,所以美元指数下行空间也不大,波动区间或为93-97

在全球经济体增速同步下行的背景下,全球各大央行货币政策仍将延续宽松。其中美联储虽然暂缓降息,但2020年可能再次启动降息,降息时点处于下半年的概率更大;欧央行在2019年开启了降息+QE+分级利率的宽松周期,2020年料仍将延续;其余央行也将维持宽松货币政策。汇率方面,在美元指数在93-97之间波动的背景下,欧元兑美元整体低位震荡,英镑、人民币、日元等货币走势可能较强。

5.1 美国:增速温和下行,大选带来扰动

2019年美国经济整体表现温和回落,结构分化加剧,但是好于年初的悲观预期。制造业PMI等美国经济先行指标在持续回落后略有企稳;通胀水平整体维持在2.0%的目标水平附近,但通胀与核心通胀分化扩大;工业产出震荡下行,非农就业与零售销售数据波动收敛。在上述经济背景下,美联储年初宣布暂停加息,并于6月释放了降息信号,并随即在8-10月连续降息三次。宽松的货币政策给震荡加剧的美股带来了强大的支撑,美股自年初以来一直维持强势震荡、中枢上行的走势。宽松政策也给美国经济前景带来了一定的支撑,尽管制造业投资呈震荡下行走势,但是宽松政策下消费端表现出强大的韧性,劳动力市场虽然出现薪资增速高位回落迹象,但新增非农就业人数波动收敛且维持韧性,失业率底部徘徊还是显示出美国劳动力市场的坚挺。随着美国制造业投资在10月出现企稳迹象,美联储释放出暂缓降息的信号,市场对美国经济前景的担忧较年初已大幅减弱,美债收益率倒挂现象也在10月消失,美股的上行也逐渐摆脱对宽松政策的依赖,更多依靠市场风险偏好的回归而迭创新高。

分季度看,美国私人消费环比折年率在2019Q1出现滑坡,但是在2019Q2强势回升,2019Q3虽小幅回落至2.9%,但仍为近年较高水平;私人投资环比折年率在2019Q1回升后在二三季度经历了连续负增长,其中二季度下滑显著,三季度在高基数影响下微幅负增长说明投资端有所好转;政府支出在上半年表现强势,三季度增速虽然回落,但仍能维持一定水平的正增长;净出口增速在一季度表现较好,但是在二三季度连续转负,显示出外需依旧疲弱。综合看,消费与政府支出是支撑美国经济的两大力量,而投资与净出口对经济影响负面,美国经济面临的分化程度在2019年有所加大。

消费方面,2019Q1受严寒天气与政府关门冲击,消费增速出现短暂小幅下行至1.1%;但是随着上述影响消退,2019Q2消费增速迅速回升至4.6%,2019Q3消费增速随着薪资增速回落而下行至2.9%,前三个季度呈现明显的“倒V型”走势。考虑到美国消费与薪资增速、失业率、美股表现均有较强相关性,薪资增速目前高位回落后略有企稳,未来温和回落仍将是主要趋势;失业率仍处于底部震荡区间,2020年料仍将低位震荡;美股在近期迭创新高后可能面临震荡加剧格局;在这种情况下,美国消费端既不会失速下行,也难以显著回升,温和震荡下行将是主趋势。

私人投资在2019Q1回升至6.2%的水平后开始显著滑坡,2019Q2增速大幅下行至-6.3%,2019Q3虽有反弹,但仅为-0.1%。特朗普政府的减税新政在2018Q1落地后提振了2018下半年的私人投资,但之后由于减税政策刺激效应的消减,加上外围经济景气度的整体低迷,2018Q3-2019Q3的私人投资增速呈现震荡下行趋势。2019年8-10月美联储连续降息三次对2019Q3的私人投资已有一定的刺激效果,预计2019Q4私人投资有望回正,但增速大概率为个位数;2020年私人投资增速在货币宽松刺激效果逐渐消退、全球经济同步下行的背景下仍会遵循震荡下行的趋势,考虑到美联储货币政策仍有可能进一步宽松,2020年私人投资增速可能维持在-10%至5%的区间内,整体展望偏负面。

进出口方面,2019年前三季度美国进口与出口走势截然不同。出口增速与投资趋势一致,都走出了Q1回升、Q2下行、Q3反弹的“V型”走势;而进口增速则在Q1回落转负后逐季回升,Q1-Q3走出了-1.5%、0、1.5%的单边上行趋势,显示出美国内需较强而外需疲弱。在进出口双重影响下,美国净出口表现呈现与出口走势相近,呈现“V型”走势,这是出口增速的波动率显著大于进口所带来的结果。美国的净出口触底反弹,与全球经济回落的大背景下贸易摩擦出现缓和以及全球央行货币宽松加码有关。往后看,由于中美、美欧、美日、美加、美墨等双边经贸关系均有好转迹象,2019Q4-2020年全球经贸格局可能迎来阶段性修复期。且墨西哥、加拿大、日本等已与美国签订贸易协定的经济体对美方均做出了较大让步,这对美国净出口带来利好。可以预见,美国的进口随着内需温和下行会稳中略降,出口则可能会迎来阶段性回升,净出口逆差将持续收窄。

政府支出领域,2019年前三季度政府支出均保持正增长,Q1-Q3增速依次为0.50%,0.82%与0.28%,呈现明显的“倒V型”。结构上看,2019Q1主要依赖州和地方政府支出,而2019Q2-Q3则主要依赖联邦政府的支出。2019Q1国防支出增速高于非国防支出,而2019Q2-Q3非国防支出增速超过国防支出。政府支出作为逆周期调节的重要手段,2019年在全球经济下行、贸易摩擦蔓延升级、年初市场对美国经济担忧加深的背景下,政府支出发挥了较好的支撑经济平稳运行的作用。考虑到美国基建计划已经落地,且2020年美国大选与两党博弈升级将导致特朗普政府对内执政效率有所下滑,所以美国政府支出将维持稳中有降的走势。虽然市场对美国财政赤字的持续快速上行一直有着担忧,且主流对以现代货币理论(MMT)为代表的新型政策观点也存有不满,但是就未来几年来看,美国财政仍将维持扩张。为了缓和政府发债给市场利率带来的抬升压力,美联储可能会在2020年继续采取偏宽松的货币政策。对于市场担心的美国财政赤字累积给美元储备地位带来的冲击,考虑到美元的中心货币地位仍然稳固,未来几年内,财政赤字累积仍难冲击美元信用。

综合来看,虽然美国大选的外溢效应可能导致美国经济下行程度具有一定的不确定性,但是在美国消费温和震荡下行、投资展望偏负面、净出口逆差收窄以及政府支出继续扩张的情况下,我们认为美国经济温和下行概率更大。

我们判断2019年美国经济增速可能为2.3%,2020年可能回落至1.8%-2.0%,其中上半年好于下半年。随着经济在2020年下半年表现转差,加上美国通胀预期与通胀水平一直处于相对低位,美联储在上半年暂缓降息后可能在下半年重新开启降息,并进行1-2次降息。考虑到“美强欧弱”的全球经济格局在2020年可能演变成“美欧双弱”,美欧之间经济增速之差可能略微收窄,2020年美元指数将“由牛转熊“,但下行空间不大,波动区间将为93-97之间。

5.2 欧元区:经济低位震荡,货政持续宽松

欧元区经济自2018年初就进入了长达近两年的景气下行通道,2019Q1欧元区景气度甚至出现短暂的加速下行,2019Q2-Q3震荡下行至45.7,10-11月出现反弹,并持续回升至46.6。尽管如此,欧元区制造业景气度仍是全球主要经济体中的最低水平。

欧元区经济增速与美国走势自2018年初开始分化,目前欧美经济增速走势在走扩后区域平稳,季度同比增速之差处于1.0-1.5个百分点之间。这也是欧元兑美元一直处于低位徘徊的根本原因。分季度看,欧元区经济增速自2017Q4以来逐季下行,且2019Q1-Q3从1.2%下行至1.1%,维持筑底走势。经济景气度从2017年底的60.6一路震荡下行至2019年9月的45.7,但在10-11月连续反弹至46.6,这既与核心国法德两国景气度持续回升有直接关系,也与持续宽松的货币政策带动投资回升且政府支出与消费稳中有升有关。欧元区当前面临的最大困境在于贸易端,外部需求的持续弱势导致欧元区出口增速一直偏弱,震荡中枢已经接近0的水平。货币政策方面,欧央行在2019年9月出台了大规模的宽松政策,通过“下调存款利率10bp至-0.5%+重启QE+引入两级分层利率系统“的复合政策释放了大量流动性。这通过刺激投资带来了欧元区经济景气度在近期的企稳反弹。但是,考虑到外围经济仍然弱势,在2019年四季度,欧元区经济增速可能回落至1.0%的水平。

从近年来欧元区经济的表现来看,欧元区经济对宽松货币政策的依赖度较强,且易受外围经济环境的影响。特别是在当前财政政策难以有效发挥作用的背景下,欧元区对货币宽松政策的依赖度与受外围经济影响的敏感度均更加显著。在这种背景下,我们对2020年欧元区经济前景判断仍难以乐观,经济增速恐将低位震荡。四点原因如下:第一,随着欧央行新任行长拉加德与欧盟委员会新任主席冯德莱恩的上任,欧元区内部管理架构将迎来显著调整。尽管拉加德与冯德莱恩均表示欧盟内部需要统一包括财政、外交等一系列政策,但考虑到当前欧盟内部经济基本面的差异,以及德法两核心国在外贸诉求、对外战略上存在明显分化,2020年欧元区财政政策的协同扩张仍具极大阻碍,欧元区对欧央行宽松货币政策与外围经济表现的依赖将继续强化。第二,欧央行在2008年全球金融危机以及2011年欧债危机之后采取的持续多年的宽松货币政策的边际刺激效果已显著下行,加上当前宽松政策空间已显著缩小,货币宽松对欧元区经济的支撑已相对有限。第三,欧元区面临的外部环境难以在2020年显著好转,甚至有进一步下行的风险。无论是中国还是美国,2020年经济均有下行压力;加上美欧贸易摩擦仍在持续,欧元区出口将受制于需求端的疲软,与出口相关的制造业景气度可能仍将底部震荡。第四,当前南欧国家债务问题依然严重,在欧元区经济增速维持低位的背景下,南欧国家债务问题将面临恶化局面,进而冲击欧元区整体的经济前景。

另外,2020年有望成为英国脱欧元年。此前联系紧密的英欧经济将出现或大或小的裂痕,英国经济将在2020年受到经贸关系重构、金融市场震荡的压制,这也将给欧元区经济带来冲击。考虑到美国特朗普政府对英国与欧盟在脱欧后构建自由贸易关系的不满与阻挠,2020年在英国脱欧后英欧之间的经贸谈判恐不会太过顺利,这将加大英国脱欧给欧元区经济带来的冲击。

整体来看,欧洲经济在内生增长动力疲弱、货币宽松效果弱化、外围经济下行冲击、南欧债务问题仍存、英国脱欧冲击的多重压制下恐在2020年维持低位震荡格局。在该背景下,欧元兑美元将低位震荡,但不排除在英国协议脱欧的情况下,201912-20201月欧元兑美元受英国脱欧顺利的利好刺激出现阶段性反弹的可能性

5.3 日本:出口拖累经济,弱势震荡持续

2019年前三季度,日本经济同比增速自低位略有回升,其中Q3表现好于Q1-Q2,但这主要与去年三季度基数较低有关,并非三季度经济真的出现好转。从GDP的年化季率也可以得到日本经济逐季回落的结论,三季度实际GDP年化季率仅为0.2%,显著低于一季度的2.0%与二季度的1.8%。从结构上看,日本消费与投资在三季度均出现回暖,而出口仍然负面。日本制造业景气度在2019Q1-Q3还能维持在49-50左右,但是进入Q4以来,制造业景气度回落至48.5左右,距离荣枯线水平差距加大;此前持续近三年高于50的服务业PMI也在10月下破荣枯线水平。

日本经济在2019年逐季下行主要有以下三点原因:第一,日本经济的对外依存度高于美欧,全球经济增速持续下行,特别是中国经济增速的温和回落给日本外需带来的较大压制,致使日本出口在2019年前十个月均告负增长,日本经济受制于外需疲弱的表现。第二,日本经济多年来持续受到宽松货币政策的提振,但是随着货币宽松空间的不断缩小以及边际刺激效应的逐渐弱化,日本经济内生动力持续减弱,外需对日本经济的影响也相应增强,导致外围经济的疲弱给日本经济的冲击更加显性化。第三,日本扩张性财政与宽松货币的双重刺激政策使得财政负担逐渐增加,所以为了减轻财政负担,日本决定于10月1日开始将消费税率自8%上调至10%,这带来日本消费者在三季度集中提前囤货,带动了消费与国内投资出现边际改善,但是对经济的提振效果不及出口负面的冲击。

通胀方面,日本通胀水平在1-4月有所回升,但在5-10月持续回落,显示出经济的下行压力给通胀带来的压制逐渐超过宽松货币政策对通胀的支撑。

经济随着国内消费税率对消费的冲击逐渐显现以及相关投资增速回落,2019Q4日本经济可能出现负增长;2020年在外围经济整体下行的大背景下,日本经济大概率仍将维持弱势。虽然日央行仍将维持宽松货币政策,但通胀显著上行的概率较低。在美元指数温和回落的背景下,2020年美元兑日元可能面临小幅震荡下行的格局。

5.4 新兴经济体:资本外流缓和,企稳回升可期

2018-2019年美元指数的持续强势给阿根廷、土耳其、南非、印尼等新兴经济体带来了较大的资本外流与本币贬值压力。但是随着美元指数在2020年“由牛转熊”并小幅回落,新兴经济体面临的资本外流与本币贬值压力将有所缓和,新兴经济体的表现有可能成为2020年全球经济的亮点。

从10月制造业景气度看,巴西、印度、墨西哥、越南均高于50;而印尼、俄罗斯等新兴经济体景气度距离50的荣枯线水平有一定差距。从年初以来的走势看,印度、越南一直处于50以上的景气区间,但一路震荡下行;巴西仅有7月略低于50,其余月份均景气,且景气度水平较高;中国与墨西哥则围绕50震荡;马来西亚在47-50区间内震荡;印尼与俄罗斯则于近1-2个月创造年内新低。整体看来,工业国景气度明显高于资源国,但整体仍有下行趋势。

2019Q4,新兴市场还将面临一定的下行压力。但是随着美元指数在2020年自高位小幅回落,新兴市场资本外流压力将有所缓解,外资甚至可能重新流入部分基本面坚挺的新兴经济体。新兴经济体经济增速有望整体回升,本币币值企稳回升可期。

、三重不确定性有望降低,2020年将否极泰来

2019年,全球经济不确定性加剧,主要是由三重不确定性上升叠加导致。一是全球贸易摩擦蔓延升级。2018年爆发的中美贸易摩擦在2019年显著升级,不仅覆盖商品范围扩大,而且加征关税税率继续提升;美欧之间也针对数字税、大飞机、汽车贸易等展开了贸易摩擦;韩日之间也针对电子相关产业展开了贸易摩擦。二是发达经济体内部社会分化加剧,这引发了包括法国“黄马甲”运动、英国首相特丽莎·梅因脱欧法案再三在议会遇阻而辞职、英国极端领导人鲍里斯·约翰逊上台、美国频繁发生暴力示威游行等事件;三是地缘政治持续升温,特别是中东地区,美伊矛盾显著激化,甚至发生了无人机被击落以及沙特油田被袭击等紧急事件。在全球乱象横生的2019年,全球经济不确定性一路飙升至历史新高。

展望2020年,我们认为在全球贸易摩擦缓和、发达经济体社会分化有所缓解、全球地缘局势有所降温的判断基础上,全球经济的不确定性可能将逐渐降低,2020年将是全球经济否极泰来的一年。当然,美国大选及其带来的外溢性影响仍是2020年不确定性的主要潜在来源。

6.1 全球经贸摩擦将有所缓和

2019年,中美贸易摩擦缓和—升级—再缓和—再升级—再缓和的过程。开年之初,双方顺着2018年年底两国元首的共识着手谈判,并协商了相关文本,持续取得了进展;但是随着谈判进入深水区,阻力加大导致谈判进步变慢,5月初特朗普率先发难,威胁要将自华进口2000亿产品加征关税税率由此前的10%提升到25%,以迫使中方让步;510日,美方正式宣布将2000亿产品加征关税税率由此前的10%提升到25%至此,中国对美出口2500亿商品均被加征25%关税。中国商务部之后宣布采取反制:2019610时起,对已实施加征关税的600亿美元清单美国商品中的部分,提高加征关税税率,分别实施25%20%10%加征关税。对之前加征5%关税的税目商品,仍继续加征5%关税。5月中下旬,美方将双边摩擦引至科技领域,华为、大疆、海康威视等中国科技公司先后被美国政府拉入政府采购“黑名单”,并禁止上述企业得到美国零件与软件支持。自此,中美贸易关系在2019年上半年经历了由摩擦缓和到摩擦升级蔓延的转变。

6月底的G20是中美贸易摩擦再次转向缓和的一个拐点,双方达成在平等和相互尊重的基础上重启经贸磋商的共识,美方表示不再对中方出口产品加征新的关税。两国经贸团队还将就具体问题进行讨论。但是缓和的态势并未持续太久,8月初,中美贸易摩擦再次由于谈判进展不顺而升级。美宣布对自华进口的约3000亿美元商品加征10%关税。之后中方宣布反制:对原产于美国的5078个税目、约750亿美元商品加征10%5%不等关税。分两批自2019911201分、12151201分起实施。此后美方又宣布继续提高对约5500亿美元中国输美商品加征关税的税率各5个百分点。但是8月下旬,中美贸易局势迅速缓和并一直延续至今。在这段时间里,中国国务院关税税则委员会公布第一批对美加征关税商品排出清单,中方还支持自美采购一定数量的大豆、猪肉等农产品;美国总统特朗普则宣布推迟对华加征关税时点。

经历了多轮波折后,中美双方均能感受到贸易摩擦给自身带来的伤害。此前一贯任性的美国政府也在三季度频繁调整关税策略,并一再推迟继续提升关税税率的时点。对于谈判前景,中方一直怀着以下三大关切:①取消全部加征关税;②贸易采购数字要符合实际;③改善文本平衡性。这也是20195月刘鹤副总理赴美参加中美贸易谈判第十一次磋商时提出的。而美方在面临大选的压力下,稳经济保就业将是特朗普政府的工作重点,对华贸易摩擦并不利于其实现上述目标,且还会有失去中部大量农民选票的潜在风险。另外,中美贸易摩擦升级也会导致美股剧烈震荡甚至显著下行,考虑到美国家庭大多资产均配置对冲或共同基金,这也不利于美国经济与金融的稳定。所以美方有较强的动力与中方达成阶段性协议。目前双方的分歧主要在分阶段取消关税上,中方该诉求在美国内部引发争论,目前尚未有进一步消息。展望未来,在美方对贸易缓和的诉求愈发增强的背景下,中美经贸磋商有可能取得超预期进展,阶段性协议达成的概率还是比较高的,这也意味着在2020年,中美经贸局势将迎来好转。

另外,美日、美加墨均签订自贸协定,只是还需要各国议会表决通过。美欧贸易谈判也将在2020年走向深入,韩日经贸谈判将于201912月开启。全球贸易局势出现了从摩擦蔓延升级到协同缓和的转变。展望2020年,我们认为全球贸易摩擦缓和将显著降低全球经济的不确定性。

6.2 发达经济体内部分化将有所消减

2019年,主要发达经济体内部发生了一系列显示社会正在加剧分化的极端或重要事件。

美国,特朗普政府除了升级中美贸易摩擦并发起美欧贸易摩擦,还面临内部弹劾压力的增加。特朗普在调查拜登及其儿子在乌克兰领空饷、并作为政治掮客贪腐的案件时私下命令乌克兰总统泽连斯基进行调查并搜集证据,并以美方对乌方的军事援助相要挟。由于美国宪法要求调查应由美国内部相关机构(FBICIA等)牵头,并禁止以国家公权获得私利,特朗普此举不仅跳过了美国内部的调查机构,还涉嫌利用美国军事援助来打击潜在竞选对手拜登,所以被民主党人、众议院议长佩洛西抓住把柄并发起弹劾。10月底,众议院投票通过针对特朗普的弹劾调查程序的决议案,尽管在共和党支持下,参议院不会审议通过对特朗普的弹劾,特朗普被成功弹劾的概率并不大,但是特朗普弹劾案还是清晰地表明美国两党之间的博弈在2019年迅速升温。

分化与博弈并不单单出现在美国两党之间,美国社会各团体之间也充斥着分化与排挤。在贫富之间、东西海岸与中部地区之间、少数族裔与主流族群之间、移民与当地人之间,都有着持续加剧的分化与矛盾。这也导致美国社会的分化传导至美国议会两党之间,针对特朗普的弹劾案成为了两党博弈的焦点。

展望2020年,尽管特朗普弹劾案仍将持续发酵,但是随着美国大选逐渐成为两党的首要任务,加上参议院在共和党占多数席位的情况下大概率不会审议通过针对特朗普的弹劾,所以2020年针对特朗普的弹劾案将逐渐告一段落,加上美国大选将在四季度尘埃落定,美国内部的分化局面将边际缓和。

欧洲,2019年面临的内部分化主要是英国脱欧困境与德法内部的社会分化加剧。英国脱欧困局停滞不前导致特丽莎·梅辞职,极端领导人约翰逊上台后,先是对欧盟采取强硬态度,迫使欧盟在脱欧协议上采取适当让步,并主动在爱尔兰边境问题上适当妥协达成了英欧脱欧草案,并使得欧盟同意延迟20191031日的脱欧截止日期;之后又与英国内部的其他党派在议会展开多重博弈,并决定在1212日提前进行大选。就目前而言,尽管约翰逊领导的保守党优势有所缩小,但仍有希望获得绝对多数席位,这将导致英国协议脱欧概率大增。只要尽快与欧盟、中、美等主要贸易合作方达成新的经贸协定,就能够显著降低英国脱欧带来的冲击。

法国在2019年也经历了“黄马甲运动”等极端暴力事件,总统马克龙的支持率遭遇大幅下滑。但随着马克龙不断调整国内的各项政策,并将主要精力放在欧盟改革上,其在国内的支持率逐渐企稳回升至其当选以来的高位。德国方面,2019年默克尔本有意提前卸任,但5月底声明会执政至2021年,这也大幅降低了2020年德国内部分化加剧的可能性。

总的来看,2020年美国、英国、法德等欧洲国家内部的分化均有边际缓和的可能性,日本在安倍政府长期执政下渐趋稳定,整个发达经济体内部的不确定性将在2020年有所下行,这将降低全球经济的不确定性。

6.3 全球地缘政治局势将有所降温

2019年,全球地缘政治局势显著升温,特别是中东地区。美伊矛盾持续升级以及沙特油田及炼油设施遭袭击曾短期内使得中东局势大幅升温,油价也伴随着上述事件而大起大落。

展望2020年,随着美国在原油供给端的地位持续提升,中东在美国的战略部署中面临地位滑坡的可能性,近期美国接连从叙利亚、阿富汗等地撤军也说明了这一点。美国战略后撤将显著缓和美俄在中东的博弈局势,美伊矛盾也有望迎来冷却期。尽管美国战略后撤可能导致中东地区强国之间博弈升级,但是考虑到土耳其、以色列、沙特等国短期仍受制于美国,伊朗在美伊矛盾升级后大概率将保持低调,中东地区在2020年出现强国之间的纷争概率并不大。所以中东地缘政治局势可能在2020年迎来缓和。

作为全球地缘政治局势的热点区域,朝鲜半岛局势整体仍向好,拉美也多是各国内部的骚乱,难以引发大规模地缘政治局势的升级。整体来看,全球地缘政治局势将在2020年迎来降温,这也将降低全球经济的不确定性。

6.4 美国大选将是2020年不确定性的主要来源

尽管当前全球经贸摩擦、发达经济体内部不确定性、全球地缘政治局势三重不确定性均可能迎来缓和,但2020年仍有值得重视的潜在风险主要来源,这就是将于2020年11月4日举行的美国大选。

当前美国大选两党主要是在两条战线进行。第一条线是传统的演讲拉票应对选举,第二条线是针对特朗普的弹劾案。对在野的民主党来说,其拥有众议院的多数席位,方便开启对特朗普的弹劾调查,但缺少参议院的主导权导致其难以弹劾成功,所以第二条线更多是起干扰作用,以给民主党在第一条线的竞争赢得更多时间与空间。而对执政的共和党来说,对于弹劾案既要沉着冷静并仔细应对,避免更多把并被民主党获得,也要在第一条线稳住阵脚,并尽力获取更多选票。共和党的优势在于其拥有执政权与参议院的多数席位,执政权便于共和党灵活采取内政外交策略以获取竞争优势,参议院的多数席位保证在没有绝对坐实的证据下特朗普不会被弹劾成功。

可以预期,在民主党失去执政权的这三年里,特朗普政府几乎推翻了奥巴马的所有政策遗产,且在各项对内对外政策上均采取了截然相反的战略取向。2020年美国大选将可能是近几十年来火药味最浓的一次,也是双方最输不起的一次。

在该背景下,美国大选下两党博弈升级将导致美国财政、货币等宏观政策具有较大不确定性,一方面财政政策将会频繁在国会遇阻,另一方面,美联储货币政策独立性在大选年可能将受到冲击,20世纪里根连任选举时沃尔克也曾短暂采取降息操作,所以美联储货币政策路径也存在较大的前瞻难度。财政政策效率的降低与货币政策的不确定性增强将导致美国政府对内施政效率进一步下滑,可能导致美国经济不确定性增强。同时,大选年两党博弈升级也会增加美国对外策略发生突变的可能性,美国大选的外溢性影响不能低估。

经贸层面,美国不同社会团体对美国与中国经贸磋商的诉求存在差异,商界、农业界对中美达成阶段性协议怀有良好期待,但中部地区的普通工人与反全球化的部分团体的诉求可能并不美好。同样的,美国农业部门对美欧经贸谈判保有期待,而汽车机械等工业部门对美欧经贸谈判则相对排斥。所以,考虑到美国特殊的选举人团制度,伴随着美国大选两党在各州票仓的波动,习惯于采取极端策略的特朗普政府有可能将中美或美欧经贸谈判作为获取更多票仓的棋子。

地缘政治层面,特朗普政府将努力与朝鲜继续构建良好关系,并努力采取非武力方式制止伊朗在核设施上铤而走险。若共和党票仓出现吃紧局面,也不能排除特朗普政府主要挑起中东或朝鲜局势,树立一个对手来赢得民众更多支持的可能性。

所以,2020年美国大选将导致对内施政效率下滑且不可预测性增强,美国大选的外溢性将带来全球经贸局势、地缘政治局势升级的潜在风险。对于这一主要风险的潜在来源,市场应给予足够重视。

关注uSMART
FacebookTwitterInstagramYouTube 追踪我们,查看更多实时财经市场信息。想和全球志同道合的人交流和发现投资的乐趣?加入 uSMART投资群 并分享您的独特观点!立刻扫描下载uSMART APP!
重要提示及免责声明
盈立证券有限公司(「盈立」)在撰写这篇文章时是基于盈立的内部研究和公开第三方信息来源。尽管盈立在准备这篇文章时已经尽力确保内容为准确,但盈立不保证文章信息的准确性、及时性或完整性,并对本文中的任何观点不承担责任。观点、预测和估计反映了盈立在文章发布日期的评估,并可能发生变化。盈立无义务通知您或任何人有关任何此类变化。您必须对本文中涉及的任何事项做出独立分析及判断。盈立及盈立的董事、高级人员、雇员或代理人将不对任何人因依赖本文中的任何陈述或文章内容中的任何遗漏而遭受的任何损失或损害承担责任。文章内容只供参考,并不构成任何证券、虚拟资产、金融产品或工具的要约、招揽、建议、意见或保证。监管机构可能会限制与虚拟资产相关的交易所买卖基金仅限符合特定资格要求的投资者进行交易。文章内容当中任何计算部分/图片仅作举例说明用途。
投资涉及风险,证券的价值和收益可能会上升或下降。往绩数字并非预测未来表现的指标。请审慎考虑个人风险承受能力,如有需要请咨询独立专业意见。
uSMART
轻松入门 投资财富增值
开户