您正在瀏覽的是香港網站,香港證監會BJA907號,投資有風險,交易需謹慎
任澤平:全面解析四輪流動性週期及大類資產走勢
格隆匯 07-23 07:42

本文來自格隆匯專欄作家:任澤平

導讀

我們提出“股市是貨幣的晴雨表”“房地產長期看人口、中期看土地、短期看金融”。大類資產走勢與貨幣息息相關,如何把脈貨幣流動性?

摘要

經濟週期輪動,驅動貨幣政策調整,觸發流動性週期性變化。流動性週期由經濟週期和貨幣政策週期共同驅動,並反作用於經濟運行和大類資產,呈現“經濟週期-貨幣政策週期-狹義流動性-廣義流動性”的輪動規律。我們構建流動性分析框架,從觸發因素、政策組合、流動性演繹、大類資產四大維度全面刻畫流動性運行規律,並梳理2008年以來四輪典型的流動性週期。

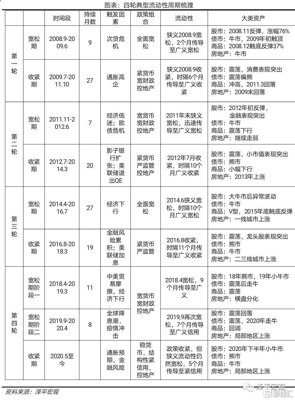
第一輪週期(2008.9-2011.10)外部危機觸發全面寬鬆,通脹高企觸發收緊,流動性傳導通。2008年寬鬆週期由全球經濟危機觸發,四萬億出臺,央行4次降準5次降息,疊加房地產放鬆限購,流動性驟然轉鬆,寬貨幣迅速傳導至寬信用,GDP兩個季度企穩,股、債、商品、房地產均上漲明顯。2009年下半年,通脹持續走高,緊貨幣6個月傳導至緊信用,資產價格分化,股市結構性行情,債市走熊,房地產高位橫盤。

第二輪週期(2011.11-2012.6)經濟內生增長動力不足,流動性轉鬆,但持續時間較短,爲防風險轉緊。2011年2季度起經濟增速開始持續下行,採取寬貨幣、寬財政、控地產的組合,2011年末狹義和廣義流動性同步寬鬆,約4個季度後 GDP觸底企穩,股市小幅反彈、債市走牛,商品因全球經濟萎靡繼續走低,房地產企穩。2012年下半年,影子銀行擴張,爲防風險政策收緊,引發錢荒,股市震盪,債市走熊,商品延續下跌,房地產大漲。

第三輪週期(2014.4-2018.3)經濟下行壓力加大,觸發全面寬鬆,寬鬆持續27個月之長,滋生脫實向虛金融風險,2016年下半年收緊。2014年4月狹義流動性轉鬆,寬鬆持續長達27個月,約1年半GDP企穩。股市經歷大起大落、債市長牛、一線城市房地產延續大漲。2016年8月防範金融脫實向虛風險,去槓桿,流動性收緊,15個月傳導至緊信用,股市分化,大盤價值股跑贏,債市走熊,商品因去產能、環保督察供給受限,商品迎來牛市,房地產延續一線城市大漲行情。

第四輪週期(2018.4至今)中美貿易摩擦、經濟下行一度寬鬆貨幣,2020年疫情衝擊,再度放鬆,2020年5月迴歸正常化。2018年先是由於中美貿易摩擦、國內中小企業經營壓力大,寬鬆貨幣,但實體經濟需求不高,傳導不暢,寬信用傳導11個月,此後包商事件等,貨幣政策進入兩難期。2020年疫情衝擊,貨幣政策立即響應,經濟復甦韌性強,2個月有效傳導至寬信用。2020年5月伴隨經濟企穩,貨幣政策迴歸正常化,但爲防範金融風險,狹義流動性保持寬鬆,廣義逐步收緊。大類資產表現上,股市呈現2輪小牛市,債市走牛,商品因大宗商品上漲而走牛,房地產分化。

總結來看,四大維度梳理流動性來龍去脈,可以發現以下趨勢:

1)從觸發因素來看,經濟下行和外部衝擊通常是流動性寬鬆的觸發條件,通脹預期和風險暴露多爲流動性收緊條件,而且後者重要性不斷提升;外生因素觸發的政策轉向力度往往更強、政策傳導效果較好,內生因素觸發的政策轉向更慢,傳導鏈條更長。

2)從政策操作來看,呈現從全面性轉向結構性、從數量型向價格型轉變。歷次寬鬆週期都離不開降息降準的支持,但緊縮期操作,僅第一輪收緊週期使用升準升息工具,此後的收緊過程中,多採用上調政策利率、減少公開市場流動性投放等工具,儘量避免大幅收緊流動性給實體經濟帶來衝擊,同時配合宏觀審慎政策,圍堵資金流向房地產、兩高一剩行業。

3)從流動性演繹來看,一輪流動性週期通常持續3-4年,寬鬆期平均持續12個月左右,緊縮期平均持續22個月。但寬鬆期有逐步拉長趨勢,表明政策刺激對經濟的拉動作用邊際遞減,不得不延長寬鬆期限達到政策目標,以時間換空間。

4)從大類資產表現來看,狹義流動性週期與債市關係密切,廣義流動性週期與股市、房地產、商品相關性更強。傳導效率上,股市反映流動性預期,股市上漲與貨幣寬鬆時滯較短,商品市場上漲與流動性滯後性更強。

展望未來,今年一季度是經濟頂部,二三四季度邊際放緩,貨幣政策會對經濟和市場逐漸轉向友好,貨幣政策穩健偏鬆、“以我爲主”,下半年將呈現“穩貨幣,穩信用”格局。

風險提示:金融風險,疫情反覆、美聯儲縮表等風險因素爆發

正文

1. 流動性週期分析框架

1.1 流動性的界定與度量

何爲流動性?微觀市場層面,流動性是一項資產轉變爲支付手段的難易程度,代表資產的變現能力。而在宏觀經濟層面,貨幣作爲流動性最強的資產,通常將其理解爲不同統計口徑的貨幣信貸總量,衡量資金寬裕程度。

根據不同市場層次,流動性有狹義和廣義之分。狹義流動性指銀行間市場的資金狀況,受央行基礎貨幣投放、存款準備金、政府存款等影響。廣義流動性是指實體經濟流動性,同時受到實體經濟融資需求、傳導渠道、資金供給等多重因素影響,反應實體經濟的融資難易度及成本。

狹義流動性與廣義流動性相互影響。一方面,狹義流動性是廣義流動性的供給基礎。商業銀行發放貸款,需要繳納存款準備金,此時,作爲超額存款準備金的狹義流動性減少,用以支持廣義流動性的擴張。另一方面,廣義流動性不一定與狹義流動性同步變化。如果融資需求不足,或者嚴監管束緊資金流入渠道,廣義流動性無法擴張,可能會導致狹義流動性淤積。

流動性可從量價兩個視角觀測。狹義流動性觀測指標,“量”主要看超儲率,反映商業銀行可自由支配的資金,“價”指標包括DR007、R007等,我國貨幣政策從數量型向價格型調控轉變,央行培育DR007成爲市場基準利率,旨在降低信用風險對利率定價的擾動,因此在衡量狹義流動性鬆緊狀況時,價優於量,DR007優於R007。廣義流動性上,“量”觀測指標包括M2、社融增速,“價”的觀測指標包括貸款利率等。 

1.2 流動性分析框架

(1)驅動流動性的根本動力是經濟週期

經濟有自身運行規律,圍繞長期趨勢運行,但存在短期波動,形成“衰退-復甦-過熱-滯漲”經濟週期。爲對衝經濟週期性波動,貨幣政策逆週期調節作用,觸發流動性週期變化,這是流動性運作的基本原理。

在衰退期,貨幣政策開始寬鬆,而此時實體經濟融資需求尚弱,對應“寬貨幣,緊信用”政策組合,狹義流動性先行寬鬆,但尚未傳導至廣義流動性,流動性上呈現“狹義鬆+廣義緊”格局。

在復甦期,貨幣政策仍處於寬鬆,企業盈利改善,融資需求提升,政策組合爲“寬貨幣,寬信用”,狹義流動性傳導至廣義流動性,廣義流動性轉鬆,流動性上呈現“狹義鬆+廣義鬆”格局。

在過熱期,央行收緊流動性,但是此時實體經濟融資需求依然旺盛,政策組合爲“緊貨幣,寬信用”,流動性呈現形成“狹義緊+廣義鬆”格局。

在滯脹期,央行難以放鬆貨幣,疊加實體經濟需求不振,政策組合爲“緊貨幣,緊信用”,狹義及廣義流動性均較緊,形成“狹義緊+廣義緊”格局。

(2)貨幣政策是觸發流動性的直接變量,宏觀審慎政策等政策組合間接影響流動性

傳統貨幣政策緊盯經濟週期,經濟增速、物價、匯率、就業等指標往往構成觸發流動性鬆緊的關鍵變量。傳統貨幣政策框架以經濟增長、物價穩定、充分就業、國際收支平衡爲最終目標,緊盯經濟週期,發揮逆週期調節作用。經濟處於下行階段,失業率提高,央行降準降息,觸發流動性寬鬆;經濟逐步好轉後,逐步走向過熱,通脹水平提高,寬鬆的貨幣政策退出,流動性收緊。

次貸危機後,央行構建貨幣政策+宏觀審慎政策“雙支柱”框架,同時盯經濟週期和金融週期,防風險、控槓桿也成爲流動性邊際變化的重要考量。次貸危機讓全球央行意識到僅盯住經濟週期是不夠的,流動性寬裕,雖然沒有引發通脹的大幅提升,但推高了資產價格,刺激加槓桿行爲,醞釀系統性風險。因此各國央行將宏觀審慎政策納入框架,嚴格監控槓桿率,防範金融風險。我國央行《2017年第三季度中國貨幣政策執行報告》首次明確宏觀審慎政策的錨定經濟指標是廣義信貸和房地產價格。一個典型案例就是2020年11月永煤事件對信用市場衝擊,爲恢復信用債市場融資功能,央行臨時釋放流動性,維穩市場運行。

需要注意的是,我國央行實行多重目標制,研判貨幣政策和流動性週期時,只能抓主要矛盾,對央行最終目標的重要性進行排序,依據首要目標判斷政策取向。

(3)流動性從哪裏來?“央行+商業銀行”兩層體系創設並傳導。

流動性從哪裏來?流動性不是簡單意義上的央行印鈔,而是“中央銀行-商業銀行”兩層銀行體系創造出來的。第一步央行掌管流動性總閥門,央行資產負債表負債端由基礎貨幣、存款準備金、政府存款等構成,基礎貨幣投放、降準則流動性增加,政府存款下降也會間接導致市場流動性增加,流入到銀行間市場並形成狹義流動性。第二步商業銀行信用創造,央行投放基礎貨幣後,商業銀行通過發放貸款、購買債券、購買外匯、同業業務等進行信用派生,將流動性注入實體經濟中,變成居民和企業手中的“錢”,形成廣義流動性。

 (4)流動性到哪裏去?流動性作用於實體經濟和資產價格。根據基於費雪方程式MV=PQ,流動性一方面被實體經濟吸收,或推動經濟增長,或推升通貨膨脹水平,另一方面,沒有流入實體經濟的流動性,被資本市場、房地產市場吸收,推升資產價格,狹義流動性週期與債市關係密切,廣義流動性週期與股市、不動產、商品關係密切。

2. 金融危機後的四輪典型流動性週期

2008年以來,中國大致經歷四輪典型的流動性週期,每一輪週期持續3-4年,大體按照“寬貨幣緊信用-寬貨幣寬信用—緊貨幣寬信用—緊貨幣緊信用”順序輪轉。鑑於數據可得性和時間跨度,我們選用R007測度狹義流動性鬆緊程度,以M2測度廣義流動性鬆緊程度,劃分四輪流動性週期。

2.1 第一輪流動性週期

2.1.1 寬鬆期(2008.9-2009.06):次貸危機觸發流動性驟然轉鬆,政策全面寬鬆

(1)觸發因素:次貸危機衝擊,經濟增速驟降,流動性寬鬆週期開啓。2008年上半年央行還保持偏緊的政策基調,防止經濟過熱,但突如其來的次貸危機波及全球,中國經濟基本面急轉直下,GDP增速從10%驟降至2019年第一季度6.4%,出口負增長,倒閉潮、失業潮蔓延。房價和股價下跌,市場信心嚴重不足。

(2)政策組合:寬貨幣、寬信用、寬財政,政策力度大。爲穩增長、保就業,推出一攬子政策組合拳。貨幣政策層面,央行自2008年9月率先啓動寬鬆貨幣政策,經歷5次降息、4次降準,大型、中小型存款類金融機構存款準備金率分別下調2%、4%,存貸款基準利率累計下調1.62%,鼓勵金融機構放貸。財政政策層面,2018年11月國常會推出4萬億刺激計劃,擴大內需,全國各地基建項目上馬。地產政策層面,放鬆限購限貸、下調公積金貸款利率,刺激房地產市場。

(3)流動性演繹:寬貨幣迅速傳導至寬信用,寬鬆期9個月,GDP兩個季度企穩

狹義流動性層面,伴隨2008年9月央行降準降息,狹義流動性拐點出現,超儲率從2%左右大幅提升至年底5.11%,銀行可用資金增加,狹義流動性充裕,R007中樞從2008年10月3.7%的高位快速下行至2009年初的0.9%。廣義流動性層面,寬鬆的貨幣政策疊加龐大的基建計劃和房地產投資需求,2008年11月寬貨幣幾乎同步傳導至寬信用。2008年底社融增速由20.5%增至2009年底的34.8%,M2增速也由14.8%回升至29.74%,GDP在2009年Q1觸底,僅兩個季度快速企穩。

(4)大類資產表現:債市領漲,廣義流動性寬鬆後,股市、商品、房地產大漲

股市:廣義流動性寬鬆後,股市觸底反彈。狹義流動性寬鬆期(2008.9-2008年末),即經濟危機初期,股市總體延續下行趨勢,萬得全A跌破1300點,中小板綜指和上證50指數分別上漲-29.8%和-31.1%。金融類、週期類、消費類、成長類板塊的漲幅分別爲-24.2%,-27.98%,-24.2%,-27.96%,金融、消費類股票相對抗跌。廣義流動性寬鬆期(2008年末-2009.6),受益於盈利改善和估值上升,股市普漲。萬得全A,上證50和中小板指分別上漲105%,82%和118%,中小板漲幅領先。自2008年末股市回暖以來,金融類、週期類、消費類、成長類板塊的漲幅分別爲117%,115%,98%和126%。

債市:狹義流動性寬鬆後,債市領漲。在衰退期(2008.9-2008.12),政策利率下調,債券開啓牛陡行情,2008.9-2008.12,中短期、長期債券指數漲幅分別爲8.7%及16.5%,拉長債券久期可以博得更高收益。在復甦期(2009.1-2009.6),實體經濟回暖,收益率曲線形態整體趨於平坦,中短期、長期債券指數漲幅分別爲-0.67%及-3.8%,震盪市特徵明顯。

商品:金屬和工業品漲幅大。經濟衰退期(2008.9-2008.12),商品走勢下行明顯。南華金屬、工業品、能化指數、農產品指數分別下跌42.4%,48.3%,49.7%,19.2%。而貴金屬以其避險屬性保持上揚趨勢,在衰退階段表現最佳。經濟復甦期(2009.1-2009.6),由於地產、汽車和基建的拉動,工業品需求旺盛,整體表現不錯。南華金屬、工業品、能化、農產品指數分別上漲45.8%,40.8%,38.7%,12.4%,金屬板塊和工業品板塊漲幅較大,能化次之。

房市:廣義流動性寬鬆,房地產量價齊漲。在經濟衰退期(2008.09-2008.12),狹義流動性釋放,商品房銷售面積和銷售額的跌幅放緩,銷售均價跌幅爲-1.7%。在經濟復甦期(2009.01-2009.06),“天量信貸”和四萬億財政刺激計劃的效應顯現,廣義流動性寬鬆。商品房的銷售面積和銷售額增速同比大幅上漲,銷售均價漲幅達7.5%。

2.1.2 緊縮期(2009.7-2011.10):通脹高企,流動性收緊

(1)觸發因素:通脹高企,槓桿攀升觸發流動性收緊。伴隨金融危機衝擊逐步消退,國內經濟步入過熱和滯漲階段,通脹水平提升、槓桿率攀升。一方面,通脹高企,2009年7月至2011年7月,CPI從-1.8%觸底升至6.45%,PPI從-8.2%大幅擡升至7.45%。另一方面,資金面寬鬆,帶動股價、房價大漲,實體經濟部門槓桿率攀升。

(2)政策組合:緊貨幣、寬財政、控地產。爲了穩槓桿和控通脹,貨幣政策層面,央行通過提升存款準備金率、加息以及公開市場回收流動性。2009年7月,央行重啓1年期央票發行並主動引導利率上行,2010年1月開始升準,10月、12月兩次升息,一年期存貸款基準利率累計上調0.5個百分點。財政政策層面,繼續實行積極財政政策,着力於加大財政支出和減稅兩個方向。地產政策層面,調控升級,“限購、限價、限貸”政策陸續出臺,遏制房價過快上漲。

(3)流動性演繹:緊貨幣6個月傳導至緊信用,緊縮期持續27個月。伴隨着經濟由復甦走向過熱,政策寬鬆已至終點。狹義流動性在2009年7月開始收緊,R007中樞由0.9%上行至1.2%左右。2010年1月廣義流動性拐點出現,社融存量同比由2010年初的34.8%回落至2011年末的18.2%,M2同比也由25.98%回落至13.6%。2011年初,伴隨升準升息,狹義流動性進一步大幅收緊,R007圍繞4%中樞大幅波動。

(4)大類資產表現:結構性行情,中小盤表現突出

股市:呈結構性行情,中小盤表現突出。經濟過熱階段(2009.7-2009.12),狹義流動性收緊時,股市存在時滯,萬得全A、上證50和中小板指在貨幣政策轉緊之時仍延續上漲態勢。滯漲階段(2010.01-2011.10),廣義流動性緊縮,大盤股呈下行趨勢,中小盤先漲後跌。利率敏感型的金融板塊呈下降趨勢,跌幅達29.5%。

債市:震盪走熊,滯漲期震盪幅度加大。在過熱期(2009.07-2009.12),中短期、長期債券指數漲幅分別爲0.1%及-0.2%,收益率曲線整體偏平坦,債券市場繼續維持小幅震盪行情。在滯漲期(2010.1-2011.10),緊貨幣傳導到緊信用,債市維持震盪,滯漲前期,收益率下行,債市走牛,中短期、長期債券指數漲幅分別爲3.4%及7.4%,長期債券漲幅更爲明顯。隨着2010年10月加息,收益率上行,此後繼續維持震盪局勢,震盪幅度提高。

商品:先漲後跌。在過熱階段(2009.7-2009.12),經濟景氣度持續,通脹上行,金屬、工業品、能化、農產品分別上漲43.0%,33.7%,19.4%,11.1%,金屬板塊表現最佳。在滯漲階段(2010.1-2011.10),經濟景氣度下滑,工業需求放緩,金屬、工業品、能化指數分別下跌18.9%,15.4%,16.5%,以黃金爲代表的貴金屬板塊在滯漲階段抗跌能力最強。

房市:高漲後橫盤。爲抑制房地產市場過熱發展,監管部門升級調控手段,規範信貸投向。在過熱階段(2009.7-2009.12),房地產市場仍延續上漲態勢,量價齊漲,銷售均價漲幅破20%。在滯漲階段(2010.1-2011.10),廣義流動性寬鬆,經濟退熱,房地產銷售市場的增速也開始回落。滯漲前期,商品房銷售額和銷售面積快速回落至15.9%和12.6%。滯漲後期,商品市場橫盤調整。

2.2 第二輪流動性週期

2.2.1 寬鬆期(2011.11-2012.6):經濟內生動力不足,開啓寬鬆週期

(1)觸發因素:國內外經濟下行壓力加大。國外方面,美國經濟復甦放緩,歐債危機爆發,包括美國、日本、意大利等多國評級遭下調,全球經濟持續低迷。國內方面,2011年2季度起經濟增速開始持續下行,GDP增速由2011年1季度的10.2%降至2012年2季度的7.7%,從三駕馬車看,受歐債危機影響外需持續疲軟,房地產調控下投資下滑,背後是經濟轉型中長期性、結構性問題尚未打通。

(2)政策操作:寬貨幣、寬財政、控地產。爲應對經濟下行,2011年底政治局會議和中央經濟工作會議定調“穩增長、調結構、管理通脹”,標誌政策重心從控通脹轉向穩增長。貨幣政策方面,央行自2011年4季度累計實施3次降準,自2012年2季度起總計實施2次降息,同時,2012年起,我國數量型貨幣政策開始向價格型轉變,推進利率市場化改革,央行對存貸款利率浮動區間進行調整,發揮差別準備金動態調整機制的逆週期調節作用,以促進信貸增長。財政政策方面,發力基建,同時上調個人所得稅起徵點,增加居民的可支配收入。房地產政策方面,依然堅持調控基調,限購不鬆,但部分地區公積金政策鬆動,注重保障房建設。

(3)流動性表現:2011年4季度狹義和廣義拐點同時出現,持續7個月

2011年末,狹義和廣義流動性幾乎同步寬鬆。自2011年末貨幣政策轉向以來,狹義流動性寬鬆,R007水平在低位徘徊。保持在4.1%區間,超儲率達到兩年間的峯值2.3%。2012年初,“寬貨幣”幾乎同步傳導至“寬信用”。貸款餘額增速由2012年初的15%提升至3季度末的16.3%,社融存量同比由2011年末的18.2%增至2012年末的19.1%,M2同比也由12.4%回升至15.9%。約4個季度後,2012年三季度GDP觸底企穩。

(4)大類資產表現:股市反彈,債市走牛,商品因全球經濟萎靡繼續走低,房地產企穩

股市:小幅反彈,此後震盪下行,金融股抗跌表現較好。本輪週期過熱和滯漲不明顯,寬鬆後,股市2012年初反彈,1季度末臨近高點,但後勁不足,持續小幅震盪下行。分行業來看,所有板塊走弱,金融板塊的抗跌能力顯著,跌幅較小,而週期板塊、成長板塊和消費板塊跌幅較大,分別較年初下跌36%、38%和28%。

債市:迎來牛市。在經濟下行、貨幣寬鬆的市場環境下,債券市場進入牛陡行情,長期債券全價指數和中短期債券全價指數2012年一季度分別上漲6.7%、0.34%,長期債券收益率顯著好於短期,此後轉爲牛平。

商品:震盪走低。2012年6月中國大宗商品價格指數比年初下降5.8%,雖然全球量化寬鬆貨幣政策給予商品市場足夠的流動性支撐,但全球經濟萎靡不振,處於冷清的弱復甦階段,拖累了大宗商品需求。工業品、農產品、金屬、能化行業同比年初跌幅分別爲17%、9%、15%、18%。

房市:寬貨幣、嚴調控下,房地產企穩,但景氣度仍然不高。雖然貨幣寬鬆,自2010年延續的房地產調控,房地產銷售持續下行,2012年2月後銷售面積和金額止跌企穩,維持橫盤態勢。

2.2.2 緊縮期(2012.7-2014.3):爲防風險政策收緊

(1)觸發因素:影子銀行快速擴張,提升債務槓桿,積累金融風險。2012-2013年經濟並未明顯過熱,CPI保持在2%左右,PPI處於負值,但非標興起、影子銀行快速擴張,提升債務槓桿,積累金融風險,促使流動性收緊。2011年起,伴隨金融自由化浪潮,影子銀行快速擴張,成爲信用派生的重要渠道,但金融資產脫離監管快速膨脹,擡升宏觀債務槓桿,積累隱性金融風險,成爲促使政策轉向的重要原因。同時,2013年6月,美聯儲表態逐步退出量化寬鬆,年底正式縮減,直到2014年10月結束,全球流動性迴流美國,一定程度上制約中國貨幣政策空間。

 (2)政策操作:緊貨幣,寬財政,整治非標,控地產

爲治理影子銀行、控制債務槓桿,政府採取財政更積極,貨幣更穩健的政策組合。2012年7月,央行上調公開市場操作逆回購利率。2013年,央行減少公開市場流動性投放,通過擡升短端資金成本,倒逼銀行去槓桿,分別在6月、12月引發兩次“錢荒”,成爲標誌性事件。實施積極的財政政策2013年安排財政赤字1.2萬億元,同年預算增加4000億元。金融監管加強整治非標。2013年3月,原銀監會發文,規定非標資產在理財資產池中餘額佔比不得超過35%,限制非標資產的無序擴張。房市調控加碼。2013年初,國務院先後頒佈“國五條”、“新國五條”,地產調控再度升級。

(3)流動性演繹:緊貨幣8-10個月傳導至緊信用,收緊週期20個月

自2012年7月貨幣政策轉向以來,R007自低點上行,中樞由3.1%波動上行至2014年初近5%,並在2013年兩次“錢荒”時期飆升。2013年3-5月,廣義流動性拐點出現。2013年5月至2015年4月,伴隨緊貨幣向緊信用傳導,M2增速由16%的高點回落至10%,金融機構貸款餘額同比增速由16.3%回落至14%,信用擴張節奏明顯放緩。同時,2013年3月至年末,貸款加權平均利率由6.65%回升至7.2%。

(4)大類資產表現:股市震盪,債市走熊

股市震盪行情,小市值、消費、成長表現突出。在流動性收緊的大背景下,風格分化,創業板和中小板表現突出,2013年1月至2014年3月,創業板指和中小板指漲幅分別達88%、26%,高市值企業在經濟過熱期下半場迎來一波行情,之後伴隨廣義流動性收緊,進入下行通道。行業表現分化明顯,消費板塊和成長板塊在流動性週期下半場跑贏市場,漲幅分別達到20%、42%,金融板塊與週期板塊在經濟過熱期迎來小牛市,直至滯脹期來臨,板塊震盪下行,跌幅分別達21%、9%。

債市走熊。伴隨2012年7月狹義流動性收緊,收益率10年國債到期收益率大幅擡升,由3.4%快速攀升至4.5%。長期債券指數受資金面影響,下行幅度較大,短期債券指數在宏觀經濟基本面的支撐下相對穩定。

商品:小幅下行。2013年以來,伴隨着全球經濟緩慢復甦,美聯儲釋放退出QE信號引發全球流動性收緊信號,商品市場商品表現分化,跌多漲少,能化板塊表現較好,工業板塊、金屬板塊跌幅尤甚,農產品板塊弱勢持穩。

房市:一二線城市房價快速上漲。2013年,壓制許久的房地產市場迎來爆發,緊信用、嚴調控難以阻擋房價上漲,全國70個大中城市新建住宅價格指數先後迎來正增長,一線城市房價率先上漲,房價漲幅領跑全國。面對房價漲幅壓力,部分城市拿出“限購限貸、提高二手房首付”的組合拳,遏制購房的短暫需求,房價增速減緩。

2.3 第三輪流動性週期

2.3.1 寬鬆期(2014.4-2016.7):託底經濟,啓動全面寬鬆

(1)觸發因素:經濟下行,觸發流動性寬鬆

2014年起,全球經濟增長動力放緩,我國經濟則面臨增速換擋期、結構調整陣痛期、前期政策消化期的三期疊加的局面,內生增長動力下降,經濟下行壓力加大。金融危機後四萬億的財政刺激計劃導致我國產能過剩問題加劇,供給側結構性改革亟待推進。中國經濟再度於2014年三季度進入下行週期,GDP增速由7.5%下跌至 6.9%,引發“破7”恐慌,消費、出口均有回落,CPI和PPI大幅下降,通縮壓力增大,貨幣政策轉向寬鬆。

(2)政策操作:寬貨幣、寬財政、寬地產,全面寬鬆開啓,

貨幣政策方面,央行多次降息降準,引入新型貨幣政策管理工具。2014年3月,國務院會議首提“穩增長”,2季度貨幣政策開始轉向, 1)自2014年11月實施了6次降息,於2014年4月和6月兩次實施定向降準,幅度爲0.5%-2%;自2015年2月5日起總計實施5次降準,包含4次普遍降準和5次定向降準,1年期存、貸款基準利率分別調降1.5%、1.65%,大型、中小型存款機構存款準備金率調降3%。2)央行自2014年起開始使用常備借貸便利(SLF)、中期借貸便利(MLF)和抵押補充貸款(PSL)等新型貨幣政策工具主動管理流動性。

財政政策方面,加大財政支出力度,政府隱性債務的擴張。1)基於經濟下行壓力,財政赤字規模與以前年度結轉資金規模擴大,2014-2016年中國財政赤字率由2.1%上升至3%,赤字規模破2萬億。2)萬億地方債務置換計劃,提高流動性,改善銀行系統資產質量。3)支持PPP公私合營項目,促進基建發展。

房地產方面,棚改貨幣化,限購放鬆。實施棚改貨幣化,助力投資消費和經濟增長,利好房地產市場。限購放鬆,放鬆房企境內發債。

(3)流動性演繹:2014年4月狹義流動性轉鬆,12個月傳導至廣義流動性,寬鬆持續長達27個月,約1年半GDP企穩

2014年4月,央行陸續開展降息操作,銀行可用資金增加,狹義流動性轉鬆,超儲率自低點明顯上行,於2014年6月的1.7%低點持續攀升至2015年12月的2.7%附近;存款類機構質押式回購利率中樞隨之震盪下行至年內地位的2.8%附近;10年國債收益率也由4.2%附近震盪下行至3.5%附近。

2015年4月,廣義流動性轉鬆,社融存量同比在持續走低至2015年的10.1%後震盪回升,後高位盤整,最高達14%;M2觸底後顯著反彈至14%附近並維持在高位、中長期貸款利率亦由6%明顯下行至5%。2016年12月GDP方纔觸底反彈,距離最初寬鬆週期開啓時隔1年半。

(4)大類資產表現:股市大起大落,債市長牛

股市:大起大落。整體來看,2014年2季度起,股市進入牛市,股指連續上漲,於2015年6月12日達到最頂峯後大幅調整,從高位一路下行後持續震盪。萬得全A、上證50指數和中小板綜指的趨勢變動基本一致。分階段看,2014年4月-2015年3月衰退期間,股市震盪走強,金融、消費板塊領跑;2015年3月-2016年7月復甦間,股市衝高回落後持續震盪,消費板塊維持韌性,成長股波動相對較大。

債市長牛。2014-2016年3季度,貨幣政策大幅寬鬆,債券市場經歷了史上最長牛市。10年國債收益率由2014年4月的4.5%附近一路下行至2016年初的2.7%附近,中短期債券表現亦出色,中債中短期債券指數維持震盪走強態勢。

商品:供給側改革迎商品牛。在寬鬆前期(2014.4-2015.12),商品仍延續下行,南華綜合指數下跌約29%,工業品、農產品、金屬、能化指數分別下跌約34%、18%、33%、34%。隨着2016年供給側改革發力,去產能、環保督察等壓縮供給,大宗商品反彈,2016.1-2016.7南華綜合指數上漲約34%,工業品、農產品、金屬、能化指數分別上漲35%、15%、41%、37%。

房市:一線城市大幅上漲。2015年3月,央行聯合住建部等五部委發佈房市新政策,首套房公積金貸款首付最低下降到2成,而二套房首付下降到4成,個人住房轉讓免徵營業稅的期限由5年下調到2年。在股市回調、貨幣政策寬鬆、房地產政策加持的背景下,房地產需求激增。一、二、三線城市二手住宅價格均有擡升,其中一線城市二手住宅價漲幅明顯。

2.3.2 緊縮期(2016.8-2018.3):爲防風險收緊流動性,雙支柱框架形成

(1)觸發因素:經濟企穩,通縮結束,宏觀槓桿率持續擡升,系統性風險累積。2016年三季度以來,供給側改革成效逐步顯現,國內經濟企穩,由復甦逐步轉向過熱。工業品通縮結束,PPI步入上行通道。2011-2016年,伴隨影子銀行擴張,金融體系無序膨脹,宏觀槓桿率快速擡升,金融風險持續積累。2011-2016年,實體經濟部門槓桿率年均提升12個百分點。影子銀行無序擴張,金融體系鏈條拉長、期限錯配,系統性風險持續積累。這一時期,美聯儲同樣處於貨幣政策正常化階段。伴隨經濟恢復,美聯儲自2014年起退出量化寬鬆政策,2015年末步入加息週期。至2018年末,聯邦基金目標利率由0.5%提至2.5%。

(2)政策操作:貨幣政策轉緊,金融監管去槓桿

政策重心由穩增長向防風險切換,貨幣政策自2016年8月轉緊並持續至2018年1季度。1)2016年8月,央行重啓14天逆回購,公開市場操作鎖短放長,帶動貨幣市場利率上行,成爲貨幣政策由鬆轉緊的重要標誌。2)2016年末,中央經濟工作會議強調把防範金融風險放到更加重要的位置。3)2017年初至2018年3月,央行累計提高逆回購、MLF利率30BP,倒逼金融機構去槓桿,打擊期限錯配。

金融去槓桿防風險的主基調下,宏觀審慎管理加強,新一輪房地產調控開啓。1)2017年3-4月,銀監會開展“三三四十”專項治理行動,整治金融亂象。2)2017年11月發佈資管新規徵求意見稿,2018年4月資管新規正式落地。3)2017年5月,六部委聯合發文,進一步規範地方政府舉債融資行爲。4)2016年四季度以來,房市開啓新一輪嚴調控。 

(3)流動性演繹:2016年8月狹義流動性收斂,15個月傳導緊信用,共持續19個月

2016年8月,貨幣政策轉緊,狹義流動性收斂。自2016年8月貨幣政策轉向以來,DR007水平自低點上行。2016年8月至2018年初,DR007中樞由2.3%波動上行至近2.8%,始終位於7天逆回購政策利率上方。2017年11月,社融增速回落,廣義流動性轉緊。2017年,金融去槓桿帶動M2增速大幅回落、債券利率快速上行,但社融增速相對平穩。但2018年,實體經濟去槓桿到來,非標融資大幅萎縮,社融增速快速回落。

(4)大類資產表現

股市:股市分化,流動性向龍頭集中。主板明顯跑贏創業板,滬深300、創業板指數2017年全年分別漲超20%、跌超10%。但2017年末起,經濟進入實體去槓桿階段,社融增速快速下滑,股市各板塊均呈現大幅調整,2018年滬深300、創業板指數均跌逾20%。分階段看,2016年8月-2017年10月期間,金融、消費表現出色;2017年11月-2018年3月進入緊信用區間,大幅調整,成長股、週期股表現弱勢,金融、消費仍有韌性。

債市走熊。下半場,經濟復甦伴隨貨幣政策轉向,10年國債收益率進入上行通道,2016年末至2017年末,10年國債收益率由2.7%震盪上行至3.9%,相較於長期債券,中短期債券維持韌性,中債中短期債券指數在165-170之間窄幅震盪,2017年12月起進入緊信用區間,債市有所回暖,中短期、長期債券均有反彈。

商品延續牛市行情。下半場,大宗商品整體處於震盪上漲區間,黃金震盪趨弱,南華綜合、工業品、農產品、金屬、能化分別上漲約23%、32%、4%、43%、25%。這一輪商品牛市穿越了流動性緊縮週期,主因全球復甦、中國供給側結構性改革等因素,大宗商品需求擴張。

房市:二三線城市漲幅明顯。整體而言,2016年三季度以來,地產調控趨嚴疊加信用週期下行,房價漲幅由2016年的10%以上回落至2017、2018年的低個位數。結構來看,一線城市嚴監管下需求外溢、棚改貨幣化安置推動庫存去化,二三線房價漲幅跑贏一線,但基本面支撐較弱。

2.4 第四輪流動性週期

2.4.1 寬鬆期(2018.4-2020.4):經濟下行壓力,疊加疫情衝擊,觸發流動性寬鬆

(1)觸發因素:

階段一(2018.4-2019.3):中美貿易摩擦,經濟下行壓力增大。2018年,國內外環境複雜,中美貿易摩擦,疊加去槓桿、去產能、環保限產等政策因素,民營中小企業經營環境惡化,2018年GDP增速6.6%。央行在2018年先後四次定向降準、2019年初全面降準,對衝經濟下行。2019年初,經濟短暫企穩,CPI受豬週期影響從年初1.7%走高至年末4.5%,但PPI持續下行,2019年5月,一方面,央行重提“把好貨幣供給總閘門”,但另一方面包商銀行被接管等外部衝擊,流動性市場分層,亟待貨幣政策紓解,貨幣政策進入糾結期。

階段二(2019.8-2020.4):全球降息潮,疫情衝擊,流動性寬鬆週期再度開啓。2019年下半年,一方面,全球經濟增長乏力,美聯儲啓動三次降息,開啓全球降息潮,另一方面,中國經濟亦面臨壓力,GDP增速逐季回落,三季度跌破6%,穩增長壓力凸顯,儘管CPI仍處高位,流動性寬鬆預期進一步強化。2020年,突如其來的新冠肺炎疫情,生產活動停滯,GDP增速創有史以來新低,流動性寬鬆週期再度全面開啓。

(2)政策操作:寬貨幣、寬財政、控地產。貨幣政策層面,2019年下半年,央行8月啓動LPR改革,以改革的方式降低貸款成本,9月降準,11月降息,LPR年內3次下調;2020年初全面降準,此後爲對衝疫情衝擊,緊急採取定向降準、調降政策利率、創設直達實體創新工具等方式,託底經濟。財政政策層面,擴大赤字規模,赤字率首次突破3%,併發行1萬億特別國債,啓動新基建,減稅降費,重點突出防疫和民生保障。房地產政策方面,堅持“房住不炒”,實施房地產長效機制,因城施策,穩地價、穩房價、穩預期,嚴格控制部分熱點城市炒房行爲。

(3)流動性演繹:

階段一:寬貨幣到寬信用8個月,貨幣政策傳導不暢,此後進入糾結期。狹義流動性層面,央行降準,狹義流動性得以釋放。超儲率自2018年2季度的1.3%回升至2018年末的2.4%,狹義流動性充裕。廣義流動性層面,2019年初,貨幣政策從寬鬆期步入觀察期,5月爲平抑包商銀行接管的負面影響,央行臨時投放流動性,社融和M2增速小幅回升,廣義流動性得到一定程度的釋放。

階段二:外部衝擊下,寬貨幣傳導至寬信用僅2個月。2019年3季度以來,複雜的國內外因素觸發流動性再度寬鬆,疊加爲對衝疫情採取超寬鬆政策。2019年底至2020年初,傳導至狹義流動性層面,超出率從1.8%提升至2.4% ,DR007中樞從2.6%下滑至2020年3月份1.8%。廣義流動性層面,2020年3月寬信用發力, M2增速從年初8.4%大幅擡升至11.1%,社融增速從年初10.7%上升至12%,實體經濟的融資需求進一步得到釋放。

(4)大類資產表現:股市2次小牛市

股市:廣義流動性寬鬆,帶動兩年連續小牛市。

階段一(2018.04-2019.04):2018年,受制於中美貿易摩擦、經濟下行、貨幣政策傳導不暢等原因,股權質押暴雷,股市深度調整。2019年降準,廣義流動性寬鬆,疊加註冊制改革激發市場活力,A股迎來小牛市,年初至4月,上證50、中小板綜指和創業板指數分別上漲25.4%,35.0%,37.8%。金融類、週期類、消費類和成長類板塊的漲幅分別爲33.2%,31.6%,42.4%,36.5%,消費類板塊表現更爲亮眼。

階段二(2019.08-2020.04):自2019年下半年以來開啓的這輪寬鬆週期,在2020年超寬鬆政策的助推下, 2020年上半年,醫藥、消費、科技等板塊龍頭股票快速上漲,而週期類和以銀行股爲代表的金融類板塊則被低估,股市分化。隨着廣義流動性大幅寬鬆,下半年再次啓動小牛市,公募基金抱團行情,推升股市估值。

債市:債市走牛,利好長債。2018年2季度貨幣政策轉向寬鬆,DR007下行明顯,中債國債指數上行,曲線較爲陡峭。在階段一(2018.04-2019.04),中短期和長債的漲幅分別爲11.7%和18.3%。在階段二(2019.08-2020.04)中短期和長債的漲幅分別爲12.5%和21.1%,長期債券相對中短期債券漲幅更大,拉長債券久期可以博得更高的利率下行收益。

商品:商品市場短暫回調,黃金抗跌。在第一波流動性寬鬆時,商品市場保持震盪市行情。流動性二度寬鬆時,商品市場短暫回調,2020年5月重回上升通道。受益於美國經濟下行和美聯儲持續降息的影響,黃金的吸引力提升,避險和保價屬性凸顯。

房市:調控延續,但難掩部分熱點城市上漲壓力。2018-2019年,調控政策的累積效應顯現,房地產市場的投資和銷售增速都維持在個位數,房市增速企穩。在2020年初疫情集中爆發,短暫衝擊房地產市場。但流動性寬鬆,尤其是通過消費貸、信用貸等流入樓市,資產價格泡沫化,上海、深圳、杭州等局部熱點城市房價過快上漲。

2.4.2 緊縮期(2020.5-至今)通脹預期,流動性收緊

(1)觸發因素:通脹預期擡頭,資產泡沫,金融風險暴露,流動性緊縮週期開啓。中國經濟持續復甦,成爲2020年唯一一個實現正增長的主要經濟體,穩經濟壓力縮小。全球經濟復甦共振,供求缺口擴大,疊加流動性氾濫,通脹預期擡頭,PPI大幅上漲。2020年宏觀槓桿率上升23.6個百分點,埋下信用風險隱患。

(2)政策操作:穩貨幣,結構性緊信用,穩政府槓桿,穩房價

貨幣政策層面,“穩”字當頭,“不急轉彎”。2020年5月,央行開啓貨幣政策正常化,央行以公開市場操作爲主,縮量續作MLF、OMO,貨幣淨回籠。財政政策層面,強調財政政策要“提質增效、更可持續”,注重控制地方政府隱性債務風險。房地產政策方面,設置“三條紅線”、房地產貸款集中度管理等政策,嚴控資金流向地產。

(3)流動性演繹:狹義流動性保持寬鬆,廣義流動性收斂

2020年5月狹義流動性率先正常化。5月央行邊際收緊貨幣政策,DR007自低點持續上行,中樞由1.5%上行至2.2%左右,11月受永煤事件衝擊,央行臨時釋放流動性,DR007有所下行,此後維持“穩貨幣”格局。值得注意的是,本輪緊貨幣區間,並未導致狹義流動性大幅收緊,反而保持充裕的態勢,主要因爲宏觀審慎政策配合,約束信用擴張渠道,產生了一定程度流動性淤積。

2020年末廣義流動性拐點出現,社融和M2增速快速回落。10月央行重提“把好貨幣總閘門”,一方面,受去年同期高基數影響,另一方面,反映經濟迴歸潛在增長率,信用擴張節奏放緩,2020年末,社融增速已從10月13.7%高位下降至2021年5月11%。從價上來看,貸款利率從三季度開始,亦從底部上行,金融機構貸款平均利率從2020年底5.03%上行至一季度5.10%。

(4)大類資產表現

股市:小牛市行情延續至年底,此後維持震盪調整。自2020年5月貨幣政策轉向以來,廣義流動性仍處寬鬆,股市小牛市行情延續。從行業來看,股市延續了結構性行情,分化更加明顯。週期類、消費類、成長類、金融類板塊的漲幅分別爲41.0%,40.8%,26.3%,19.1%,週期和消費板塊漲勢領先,科技股行情大漲,金融板塊估值偏低。

債市:廣義流動性收緊後債市走牛。狹義流動性緊縮期(2020.05-2020.10),“穩貨幣+寬信用”,債市整體表現平平,自2020年5月起持續調整,處於“熊平”階段。2020.05-2020.10,中債中短期和長期債券指數的漲幅分別爲-2.5%和-5.8%,長期債券回調力度較中短期更大。廣義流動性緊縮期(2020.11-至今),“穩貨幣+結構性緊信用”,債市走牛。自2020年4季度末,中債中短期和長期債券指數的漲幅分別爲2.7%和6.9%,拉長債券久期可以博得更高收益。

商品:滯漲階段,商品漲幅明顯。全球復甦共振,疫情反覆,形成供求缺口,疊加流動性氾濫,大宗商品價格上漲。2020.5以來,商品市場整體波動上漲。過熱階段(2020.5-2020.10),金屬、工業品、農產品和能化指數分別上漲2.3%,7.8%,13.2%,1.2%。滯漲階段(2020.11-至今),商品市場漲幅更爲顯著。金屬、工業品、農產品和能化指數分別上漲42.4%,38.6%,7.4%,32.7%,金屬板塊表現亮眼。

房市:一線城市領漲。2020.5以來,一線城市的二手住宅價格指數一路上行。“三道紅線”政策倒逼房企去槓桿、降負債,加快銷售資金回籠,加大銷售推盤力度,支撐房地產銷售和投資。

3. 總結和展望

3.1 總結:四大維度梳理流動性來龍去脈

覆盤四次典型流動性週期,經濟週期輪動,驅動貨幣政策調整,觸發狹義、廣義流動性寬鬆與收緊,並反作用於經濟運行和大類資產表現。近年來,基本面和金融風險成爲流動性轉向觸發因素,流動性易鬆難緊,傳導效率和刺激效果邊際遞減。

1、從觸發因素來看,經濟下行和外部衝擊通常是流動性寬鬆的觸發條件,通脹預期和風險暴露多爲流動性收緊條件,且外生因素觸發的政策轉向力度往往更強。

四輪寬鬆週期中第一輪寬鬆始於2008年次貸危機,2020年以來的寬鬆則爲應對疫情爆發,均爲外生突發危機,促使貨幣政策大幅轉向,政策組合全面、力度大、傳導快。第二輪、第三輪寬鬆週期主因國內經濟增速換擋,下行壓力加大等內生因素觸發,政策轉向多次調整、小步快走,力度較弱、傳導鏈條較長。此外,一些突發風險也構成流動性短期轉向因素,例如2019年包商銀行、2020年永煤違約等均是在緊縮週期中,央行爲防範風險,呵護流動性,觸發臨時轉鬆。

四輪緊縮週期中,通脹擡升、槓桿上行往往是觸發貨幣政策收緊的重要條件,而且後者重要性不斷提升。四輪緊縮週期中,只有第一輪是爲防止經濟過熱、管理通脹預期,2009年至2011年,通脹持續上行,持續了21個月,CPI突破6%,PPI突破7%。第二輪緊縮,CPI在2%-3%區間、PPI爲負,第三輪緊縮,PPI雖有上行但CPI保持平穩。相比之下,2012-2016年影子銀行興起,監管層實施宏觀審慎政策,爲打擊資金空轉、監管套利等行爲,收緊流動性,穩槓桿、防風險成爲觸發貨幣政策收緊的主因。本輪流動性收緊,雖然PPI大幅上行,但主因海外大宗商品漲價,國內即使收緊貨幣政策也無濟於事,反而誤傷經濟復甦根基,而疫情以來槓桿率提升、資產價格泡沫、隱性地方政府債務等問題引起重視,成爲本輪流動性緊縮的主要考量。

2、從貨幣政策操作來看,政策操作呈現從全面性轉向結構性、從數量型向價格型轉變。寬鬆期操作,歷次寬鬆週期都離不開降息、降準的支持,同時,2012年起央行數量型貨幣政策開始向價格型轉變,推進LPR等利率市場化改革,現代貨幣政策框架不斷完善。緊縮期操作,僅第一輪收緊週期使用升準升息工具,此後的收緊過程中,多採用上調政策利率、減少公開市場流動性投放等工具,儘量避免大幅收緊流動性給實體經濟帶來衝擊,同時配合宏觀審慎政策,圍堵資金流向房地產、兩高一剩行業。總體來看,貨幣政策工具箱日趨完善,央行操作趨於精細化,以逆回購、MLF等爲代表的貨幣政策工具近兩年來成爲央行主要的價格調控工具。結構性貨幣政策不斷豐富,雙支柱框架建立,宏觀審慎管理制度逐步健全,提高貨幣政策針對性、有效性。

3、從流動性演繹來看,寬鬆期相比緊縮期持續時間短,但近年來寬鬆期有拉長趨勢,反映傳導效率和刺激效果邊際遞減。一輪流動性週期通常持續3-4年,流動性寬鬆期平均持續12個月左右,緊縮期平均持續22個月。但寬鬆期有逐步拉長趨勢,比較典型的第三輪,2014年4月開始放鬆,並一直持續到2016年7月經濟企穩,創下長達27個月的寬鬆期,而緊縮期用了19個月;2018年寬鬆也是如此,2018年4月至2019年3月持續11個月,但貨幣政策轉緊信號僅持續5個多月,但被包商事件和美聯儲降息打斷。這表明,政策刺激對經濟的拉動作用邊際遞減,不得不延長寬鬆期限達到政策目標,以時間換空間。

4、從大類資產表現來看,狹義流動性週期與債市關係密切,廣義流動性週期與股市、不動產、商品關係密切。1)債市對貨幣週期高度敏感,貨幣政策直接作用於狹義流動性,往往在經濟衰退時,貨幣政策寬鬆,狹義流動性充裕,債市迎來牛市,緊貨幣階段,經濟恢復、寬鬆政策退出,債市通常面臨大幅調整。2)股市反映流動性預期,受信用週期、廣義流動性影響大,廣義流動性充裕,一方面反映信用派生力度強,表明實體經濟融資旺盛,盈利向好,另一方面,利率走低,提升估值,股市呈現上漲行情;流動性退潮時,股市面臨調整。3)房地產長期看人口、中期看土地、短期看金融,流動性合房地產調控政策相對寬鬆期,會對房地產價格產生較大影響,典型如第一輪和第三輪週期,均是政策全面寬鬆的背景下,房地產迎來較大幅度上漲。4)對於商品市場而言,商品市場上漲與廣義流動性相關,但滯後性較強。此外還會受供求、地緣、政策等因素影響,因此在第二、第四輪週期中,商品上漲區間與流動性寬鬆區間並不完全一致。

3.2 展望:隨着經濟週期從滯漲轉爲衰退,貨幣政策穩健偏鬆、“以我爲主”,下半年將呈現“穩貨幣,穩信用”格局

我們在年初提出流動性拐點,流動性退潮下,局部領域債務風險、流動性風險、中小企業經營風險逐漸暴露。展望下半年,貨幣政策從“穩貨幣、結構性緊信用”轉向“穩貨幣、穩信用”格局,下半年-明年上半年重啓寬鬆。

我們判斷,今年一季度是經濟頂部,二三四季度邊際放緩,未來的貨幣政策會對經濟和市場逐漸轉向友好,寬鬆週期將來未來。

展望2021下半年,貨幣政策重心轉向防範金融風險和經濟邊際放緩。我們預計未來貨幣政策將保持中性偏鬆,流動性的合理寬裕,加大實體經濟、普惠金融、綠色金融支持力度。

狹義流動性上,7月9日全面降準,可以對衝下半年MLF到期、地方政府債發行的壓力,釋放“穩貨幣、穩信用”信號,緩解市場對於下半年經濟放緩和資金緊張的擔憂。本次降準爲對衝式降準,央行也表明“穩健貨幣政策取向沒有改變”,央行多次強調“珍惜正常貨幣政策空間”,在 “穩貨幣、穩信用”的格局下,央行也不可能採取“大水漫灌”的方式,寬鬆週期將來未來。

廣義流動性上,社融下行最快的時候已經過去,2021年6月存量社融增速11%,與上月持平,新增社融超預期多增,廣義流動性階段性企穩。隨着經濟邊際放緩,通脹擔憂緩解,房地產企業、地方政府融資平臺、影子銀行、殭屍企業等金融風險猶存,需要廣義流動性支持。貨幣政策“穩信用”,繼續發揮結構性作用,將加大對實體經濟、中小企業、綠色金融等領域信用擴張的支持力度,下半年到明年上半年重回寬鬆區間。

從大類資產表現來看,流動性邊際放鬆,利好風險資產。股市是貨幣晴雨表,短期來看,國常會引導貨幣政策寬鬆預期,利好股市,長期來看,隨着中國特色資本市場建設,直接融資佔比提升,重拳整肅市場環境,過去炒殼炒小的時代一去不返,而代表經濟高質量發展的“新經濟”“新基建”領域和有大賽道的龍頭公司將跑出大牛股。債市與狹義流動性緊密相關,降準預期將使下半年狹義流動性仍然延續寬裕局面,促使利率下行,利好債市。商品市場上,大宗商品已經處於高位,未來隨着供給缺口恢復、全球流動性退潮,繼續大漲的可能性不大,預計將保持震盪或下行趨勢。房地產市場,長期看人口、中期看土地、短期看金融,房地產調控仍嚴,即使流動性寬鬆也難有全面行情,但未來人口流入的都市圈城市羣、以及城區核心地段房產仍有潛力。

關注uSMART
FacebookTwitterInstagramYouTube 追蹤我們,查閱更多實時財經市場資訊。想和全球志同道合的人交流和發現投資的樂趣?加入 uSMART投資群 並分享您的獨特觀點!立刻掃碼下載uSMART APP!
重要提示及免責聲明
盈立證券有限公司(「盈立」)在撰冩這篇文章時是基於盈立的內部研究和公開第三方信息來源。儘管盈立在準備這篇文章時已經盡力確保內容為準確,但盈立不保證文章信息的準確性、及時性或完整性,並對本文中的任何觀點不承擔責任。觀點、預測和估計反映了盈立在文章發佈日期的評估,並可能發生變化。盈立無義務通知您或任何人有關任何此類變化。您必須對本文中涉及的任何事項做出獨立分析及判斷。盈立及盈立的董事、高級人員、僱員或代理人將不對任何人因依賴本文中的任何陳述或文章內容中的任何遺漏而遭受的任何損失或損害承擔責任。文章內容只供參考,並不構成任何證券、虛擬資產、金融產品或工具的要約、招攬、建議、意見或保證。監管機構可能會限制與虛擬資產相關的交易所買賣基金僅限符合特定資格要求的投資者進行交易。文章內容當中任何計算部分/圖片僅作舉例說明用途。
投資涉及風險,證券的價值和收益可能會上升或下降。往績數字並非預測未來表現的指標。請審慎考慮個人風險承受能力,如有需要請諮詢獨立專業意見。
uSMART
輕鬆入門 投資財富增值
開戶