您正在浏览的是香港网站,香港证监会BJA907号,投资有风险,交易需谨慎
平安研究:注射剂出口前景广阔,是少数高水平玩家的舞台
格隆汇 09-08 12:02

本文来自格隆汇专栏:平安医药叶寅 作者:叶寅、韩盟盟

摘要

为何要注射剂出口?市场空间大,竞争格局好。以美国为代表的规范市场是我国注射剂出口企业主要目的地,其中美国仿制药注射剂市场接近200亿美元,且相比中国有更好的竞争格局,2020年辉瑞、费森尤斯、Hikma三家占注射剂销量的57%,Top10占比约78%。美国药品短缺整体呈上升趋势,注射剂占比在50%以上,主要归因于FDA严格的GMP要求和原材料外部依赖,给以中国企业为代表的后来者以机会。从国内政策来看,集采大幅压缩注射剂市场空间,部分优秀企业有动力寻求海外市场扩张,同时能享受“中美双报”福利,实现国内市场弯道超车。

注射剂出口壁垒在哪?无菌注射剂产能稀缺,美国药品销售体系复杂。无菌注射剂体系建设是长期工程,目前能通过cGMP认证的国内企业较为稀缺。2019年列入FDA目录的厂区一共4273家,中国占比仅9%,考虑到注射剂相比口服剂型要求更高,则注射剂生产厂区更为稀缺。美国药品销售体系复杂,与我国差异明显,比如美国实行彻底的医药分开,所以零售药店是主要终端;PBMs在美国销售体系中占有重要地位;美国以商业保险为主等等。对注射剂出口企业来说,熟悉美国销售体系,与主流GPO、IDN等机构保持良好合作关系是成功的关键。

我国注射剂企业出口优势如何?原料药等成本优势突出,出口是医药高端制造升级的必由之路。我国原料药/中间体优势突出,增强国内出口企业成本优势。近几年伴随环保高压以及一致性评价政策引领的行业标准提升,国内仿制药质量标准逐步向规范市场看齐,医药行业走上一条高端制造升级之路。而随着综合制造水平的提升,我国仿制药制剂有望迎来继大宗原料药和特色原料药之后新一轮产能转移。2021年7月我国医药工业固定投资累计同比高达19%,2018年之后呈现持续增长,有望持续增强国内仿制药企业的国际竞争力。

投资建议:综上所述,我们认为注射剂出口市场空间广阔,壁垒高,盈利能力好,是高水平玩家的舞台。同时在带量采购等政策以及国内医药高端制造崛起背景下,优秀仿制药企业将逐步开启注射剂出口之路。目前我国注射剂出口第一梯队基本形成,看好产品管线布局丰富,产能充足,且海外渠道优势明显的企业。

风险提示:1)研发风险:以美国为代表的规范市场审评标准高,研发难度较大,存在研发失败或进度不及预期的可能;2)产品质量控制风险:规范市场仿制药注射剂GMP要求高,且采取动态监管模式。监管范围不仅涉及成品药,还延伸包括到原料药在内的药品生产全过程;3)原材料价格上涨风险:若上游原材料价格出现剧烈波动,将对相关企业的成本造成不利影响,降低其出口竞争力。

01

制剂出口前景如何?

1.1美国仿制药注射剂市场空间近200亿美元,竞争格局好

美国药物市场规模约5280亿美元,其中原研药占比80.7%。美国是全球规模最大的药品市场,根据IQVIA数据,其2020年市场规模约5280亿美元,约占全球市场的24%。与我国以仿制药为主不同,美国市场原研药占比高达80.7%。

美国仿制药注射剂市场接近200亿美元,是少数高水平玩家的舞台。根据IQVIA数据,2018年美国仿制药中注射剂占比约18.8%,较2013年提升5.3个pp。假设2020年注射剂占仿制药比例不变,则2020年美国整体仿制药注射剂规模约192亿美元,规模可观。根据米内网数据,2019年我国仿制药注射剂市场规模为6000多亿元。虽然从绝对值上看美国仿制药注射剂规模低于我国,但美国注射剂上市门槛高,仿制药注射剂是少数高水平玩家的舞台。

相比中国,美国仿制药注射剂竞争格局更好。美国仿制药注射剂主要集中于辉瑞、费森尤斯、Viatris、Hikma、梯瓦等龙头。根据Hikma报吿,2020年辉瑞、费森尤斯、Hikma三家占据了仿制药注射剂销售量的57%,Top10占比约78%;销售额Top10占比约为65%。而根据PDB数据,我国样本医院注射剂销售额Top10占比仅26%,若剔除原研企业则该比例预计更低。与我国相比,美国注射剂市场竞争格局更好。另外,从美国仿制药注射剂龙头来看,存在少数大品种占收入比例较高的情况。比如Viatris的前两大品种收入占比60%,Teva的肾上腺素收入占比39%,Hikma前10大品种收入占比42%等等。

1.2美国注射剂短缺频发,给后来者以机会

美国药品短缺数量整体呈上升趋势。根据ASHP数据,2018年后美国药品持续短缺数量明显提升,2018Q4为251个,较2017Q4大幅提升37%。2021Q1美国持续短缺的药品数量为271个,2021Q2为236个。

美国短缺药品以注射剂为主,占比在50%以上。根据ASHP数据,美国每年新发药品短缺中注射剂占比基本在50%以上,2001-2020年美国共新发药品短缺2857起,其中注射剂为1549起,占比54%。美国药品短缺以注射剂品种为主。2021年上半年新发短缺39种,其中注射剂占比47%。

美国药品短缺归因于FDA严格的GMP要求和原材料外部依赖。从美国药品短缺的原因来看,第一大因素是生产质量问题,占比37%,我们认为这主要是由于FDA严格的cGMP要求,尤其是无菌注射剂;第二大原因是延期或产能问题,占比27%,在高标准下产能扩张难度较大;第三大原因是原材料,占比27%,我们认为主要是美国药品生产企业原材料依赖进口所致。

药品短缺TOP5品类分别是抗生素、化疗药物、心血管用药、中枢神经系统、激素药物,我们认为这些品类多为救命药、临床必需药物,患者需求大。

药品短缺给后来者以机会。以健友股份为例,2021H1公司苯磺顺阿曲库铵占美国市场近30%,该品种自2020年4月3日开始为短缺状态,而健友于2019年4月29日获批。我们认为以国内注射剂出海龙头为代表的企业在GMP、产能、销售渠道等方面准备充分,一旦相应产品出现短缺,将快速抢占市场。

1.3集采倒逼企业寻求出海空间,中美/中欧双报助力国内弯道超车

前五批集采平均降价50%以上,大幅压缩市场空间。自2018年首批集采实施以来,共涉及5批243个品种。前5批集采平均降价幅度都在50%以上,大幅压缩集采品种的市场空间。同时,考虑到大品种通常竞争企业较多,降价幅度更大,因此集采前后实际采购金额降幅高于平均降幅。

第五批集采注射剂数量过半,集采后规模下滑78%。2021年6月第五批集采执行,共61个品种集采成功,其中注射剂品种多达31种,占比超过50%。根据我们的统计,注射剂品种集采前总规模约为434亿元,集采后约为97亿元,下滑约78%。且集采前市场规模超10亿元的大品种都有不小的降幅。我们认为在国内带量采购政策倒逼下,部分实力较强的仿制药企业将积极寻求海外市场的扩张。

“中美双报”政策助力出海企业在国内市场弯道超车。早在2016年3月的国务院8号文,即《国务院办公厅关于开展仿制药质量和疗效一致性评价的意见》中就提出,“在中国境内用同一生产线生产上市并在欧盟、美国和日本获批上市的药品,视同通过一致性评价”。意味着在美、欧、日上市的仿制药与国内仿制药相比无需再做药学研究和BE试验,将大幅缩短过评周期,实现弯道超车。以健友股份为例,截至2021年7月底其在国内通过新4类“中美双报”模式已获批5个品种,均处于前3家过评一致性评价(含视同)的企业,且注射用盐酸苯达莫司汀和苯磺顺阿曲库铵注射液两个品种成功中标第五批集采,充分享受了“中美双报”红利。

02

制剂出口壁垒在哪里?

2.1 美国cGMP要求高

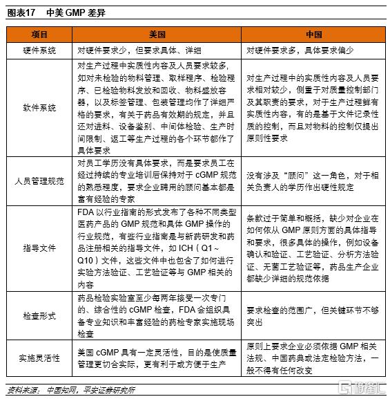
美国拥有全球标准最高的GMP要求之一。20世纪60年代“反应停事件”发生后,各国开始推动药品质量管理立法,美国最早于1962年修订了《联邦食品药品化粧品法案》,并在1963年颁布了世界上第一部GMP。历经FDA数次修订和不断完善后,美国cGMP(Current Good Manufacturing Practices,即动态药品生产管理规范)已经成为全球GMP领域最高水平的代表。而我国首次颁布GMP是在1988年,较FDA晚了20多年,经过1992年、1998年、2010年3次主要修订,2019年12月1日我国新修订《药品管理法》实施后,取消了GMP认证,与规范市场接轨,注重动态监管。尽管我国GMP和美国cGMP涉及的内容大体一致,均针对药品生产过程中的三要素——硬件系统、软件系统、人员管理规范,但侧重点不同,我国与美国仍有较大差距。因此,能通过FDA cGMP认证的国内企业较为稀缺。

中国列入FDA目录的厂区较少,整体GMP得分低于欧美、高于印度和拉美。根据FDA发布的药品质量报吿,2019年列入FDA目录的厂区一共4273家,较2018年下降8.6%。其中生产经FDA批准药品的厂区仅约2510家,占比约59%。按地区来看,中国厂区数量379个,占比仅9%,低于美国、欧盟和印度。2019年FDA一共实施了1258项现场检查,从平均得分来看,发展中国家普遍低于发达国家,我们认为与当地医药制造业发展水平有关,其中欧盟和美国分别为7.7和7.6分,而中国、印度、拉丁美洲分别为7.0、6.8、6.8分,中国好于印度和拉美。

无菌注射剂GMP要求高于口服。相比口服制剂,FDA对无菌注射剂在研发、制造、处方工艺、包装和存储运输等方面要求更为严格。生产过程需要通过厂房布局、设施设备验证、洁净区管理以及运用产品工艺验证、关键工艺控制、过程分析、过程无菌控制等技术把控注射剂质量,同时需要在 FDA 的高压检查下保持体系整体的无菌,产业门槛高。

辉瑞的例子说明无菌注射剂质量体系是系统性工程,建设并非一朝一夕,2020年3月25日, FDA向其印度子公司Pfizer Healthcare India发出警吿信,原因是无菌注射剂的无菌生产、检测以及数据完整性方面的严重质量缺陷。2010年至2020年4月,辉瑞共接受FDA CDER现场检查106次,其中零缺陷(NAI)36次,自愿整改(VAI)59次,强制整改(OAI)11次,强制整改比例约为10.4%,与同期中国药企OAI比例接近。在11次OAI中,美国的子公司Meridian Medical Technologies(6次)和在印度的子公司Pfizer Healthcare India(4次)占了10次,上述两家子公司均为并购而来。我们认为在巨头辉瑞的扶持下,并购企业的整改之路也并不顺利,无菌注射剂质量体系是系统性工程,具有较高的壁垒。

无菌注射剂高壁垒和更好的竞争格局带来更强的盈利能力。无菌注射剂要求严格,企业需要投入大量前期成本和生产运营成本,因此无菌注射剂拥有更高的壁垒和更好的竞争格局,盈利能力高于口服制剂。以HIKMA为例,其注射剂业务毛利率和净利率都显著高于品牌仿制药和仿制药业务。2020年注射剂业务毛利率为57.6%,品牌仿制药和仿制药业务分别为50.1%、45.8%;注射剂业务净利率为38.6%,而品牌仿制药和仿制药业务分别为20.6%、21.6%。

仿制药出口规范市场需获得相应认证,认证路径打通后可复制性强。以美国为例,出口到美国的仿制药需提交ANDA申请,获批后可上市销售。ANDA审评的关键是科学地论述与参比制剂的生物等效性,而不需要提供临床前和临床试验资料。ANDA审评包括生物等效性审评、化学/微生物审评、标签审评和现场检查几方面,是目前世界上最严格和规范的审评体系之一。对仿制药企业而言,一旦打通ANDA申请路径,可快速复制到其他仿制药品种上。

我国获批ANDA数量持续增长,制剂出口进入爆发期。ANDA获批数量是制剂国际化成果的体现,2011年以来我国ANDA数量持续增长, 2016之后快速增加。2020年我国ANDA数量仍高达97个,我国制剂出口已经进入爆发期。其中2011年恒瑞医药的伊立替康注射液在美国获批,成为我国第一个美国上市的注射剂品种。

从近三年美国ANDA获批情况来看,复星医药、健友股份、东阳光、人福医药、齐鲁制药、南通联亚等企业总数靠前。

我国注射剂出口第一梯队已初步形成。从注射剂ANDA数量来看,复星医药以81个ANDA批文位列首位,主要是收购Gland所致,健友股份、恒瑞医药、普利制药、齐鲁制药、南通联亚等均属于注射剂出口第一梯队。

2.2 美国药品销售体系复杂

美国药品销售体系与我国差异明显。从药品流通的角度看,参与者主要有制造商、分销商、零售商(零售药店、医院等)和患者;而从资金端来看,参与者板块PBM(Pharmacy benefit manager,即药品福利管理机构)、商业保险和公立保险(包括Medicare、Medicaid等)。我们认为与我国药品销售体系相比,美国有几点明显不同:1)美国实行彻底的医药分开,不像我国处方权被医院医生垄断,因此在美国零售药店是最重要的销售终端且集中度高;2)PBMs在药品销售体系中占有重要地位,因美国采用纯商业化的医药运作模式,PBM等第三方制衡力量在降低医药费用和维护医疗质量方面效果显著;3)从支付端来看,与我国以社会保险为主不同,美国以商业保险为主,其在医疗机构话语权更高且控费需求更强。熟悉美国药品销售体系对制剂出口企业来说至关重要。

制药企业在处方药流通中留存收入占大头。根据Healthcare Affairs的测试,2016年处方药流通中,制药企业留存收入占比达67%,占了大部分;零售药店和医疗服务提供者(医院/医生等)分别占比15%和7%。

注射剂销售终端主要在GPO、IDN等,与口服制剂终端不同。由于注射剂使用场景通常在医院或诊所,决定了其销售终端与口服制剂不同。根据HSCA统计,96%-98%的医院使用GPO(Group purchasing organization,即集团采购组织)来进行采购。2016年GPO在医院和疗养院的渗透率为59.6%,对应采购规模2262亿美元。GPOs主要通过将下游需求集中起来,跟上游供应商进行谈判,以获取更低的价格。而一些没有加入GPO的医院会自己形成医院联盟,即IDN(Integrated delivery network),具有一定的集团采购功能。因此,注射剂药品的主要下游客户以GPO和IDN等为主。对注射剂出口企业来说,熟悉目标客户结构并建立稳定合作关系是成功的关键。

目前国内制剂企业出口美国主要采取三种形式。美国药品流通市场最大的特点是集中度高,包括3大分销商和3大连锁药店,且流通领域巨头在持续合并和整合,话语权进一步提升。在此背景下,国内制剂出口企业主要采取三种销售模式:一是深度绑定经销商,根据目标市场竞争程度、经销商服务能力等因素选择经销商进行长期合作,代表企业是普利制药;二是成立/收购美国子公司,由当地子公司负责销售,如健友股份、人福医药;三是将品种委托给代理商,由对方进行销售。但考虑到文化不同,无论哪种销售渠道均需要对美国药品流通行业有足够了解且资源深厚。

03

国内制剂出口企业有何优势?

3.1 综合成本优势

对美国市场仿制药来说成本是最大的优势。伴随着美国流通巨头的整合,其在产业链话语权持续提升,仿制药降价压力持续加大。根据IQVIA数据,2014年以来仿制药价格整体呈下降趋势,注射剂已成为延缓价格下降的关键因素。对仿制药来说,低成本是最大的竞争优势。

我国原料药/中间体优势突出。API在仿制药成本中占比最高,因此掌握API资源对仿制药企业来说至关重要。截至2021年3月,FDA批准的仿制药API生产厂区87%位于美国以外,其中中国占比16%,仅次于印度和欧盟。同时我国API规范市场认证数量持续上升,2016年认证数量仅次于印度,体现了特色原料药向新兴市场转移趋势。而印度是我国原料药出口第一大目标国,对我国依赖明显,印度约70%的原料药来自中国,而中间体比例更高。2019年我国出口至印度的原料药产品共80.79万吨,货值56.53亿美元,占我国原料药出口总额的17%。中国凭借完整的基础工业体系、发酵类产品优势以及产品成本优势,有望取代印度成为全球特色原料药生产环节转移首选地,从而增强我国仿制药企业出口优势。

3.2 制剂出口是医药高端制造崛起的必由之路

近几年伴随环保高压以及一致性评价政策引领的行业标准提升,国内仿制药质量标准逐步向规范市场看齐,医药行业走上一条高端制造升级之路。而随着综合制造水平的提升,我国仿制药制剂有望迎来大宗原料药和特色原料药之后新一轮产能转移。

环保高压加速低效产能出清,提升行业壁垒

医药行业,尤其是原料药行业是典型的高污染行业,此前环保投入有限,存在“小散乱”的特点,严重制约了医药行业的健康发展。2012年以后,我国出台多项环保政策、措施,环保态势持续高压,加速医药行业中小企业出清。伴随着行业环保投入持续增加,工艺优化、清洁生产成为共识,也助推行业壁垒逐步提升。

2017年以后受环保行政处罚的原料药和制剂企业数量持续下降。2020年我国受到环保行政处罚的原料药和制剂企业为127家,自2017年后持续下降。我们认为这主要得益于近几年环保持续高压,逼迫企业加大环保投入。环境友好是高端制造的内在要求,也是制剂出口稳定供应的前提。

一致性评价等政策促进我国医药行业标准提升

此前我国审批标准低导致仿制药批文扎堆,质量和疗效参差不齐。一致性评价之前我国仿制药批文众多,鱼龙混杂,产能过剩。2018年我国共有医药企业4441家,远多于美国等发达国家,产能过剩。样本医院市场Top10企业销售额占比仅21.5%,若剔除进口专利药,则比例更低;而美国同期Top10仿制药企业占比高达52.3%。以首批289品种为例,批文数合计高达17740个,其中复方磺胺甲恶唑片批文数量达到895个。

一致性评价提升行业标准。一致性评价主要包括药学等效性(PE)和生物等效性(BE),只有通过了一致性评价,才能认为仿制药和原研药在“质量”和“疗效”上是一致的。而仿制药按照与原研质量、疗效等效性原则审评也是国际规范市场的通行做法,意味着我国仿制药审批与国际接轨,大幅提升行业标准。

历史上,以美国、日本为代表的规范市场也实施过类似一致性评价政策,其中美国始于1968年,而日本则分三次进行,第一次于1971年开始。

医药工业固定投资呈上升趋势

在环保高压、质量标准提升以及新技术布局背景下,医药工业固定资产投资自2018年起持续增长(除2020上半年因疫情原因下滑)。固定资产投资的持续增长将持续加强国内仿制药企业的国际竞争力。

04

投资建议

综上所述,我们认为注射剂出口市场空间广阔,壁垒高,盈利能力好,是高水平玩家的舞台。同时在带量采购等政策以及国内医药高端制造崛起背景下,优秀仿制药企业将逐步开启注射剂出口之路。看好产品管线布局丰富,产能充足,且海外渠道优势明显的注射剂出口企业。

风险提示

1、研发风险

对于仿制药注射剂出口企业来说,持续快速的产品迭代是保持持续增长的关键。而以美国为代表的规范市场审评标准高,研发难度较大;同时产品研发受资金、政策等多种因素影响,存在研发失败或进度不及预期的可能。

2、产品质量控制风险

以美国市场为代表的规范市场仿制药注射剂GMP要求高,且采取动态监管模式。监管范围不仅涉及成品药,还延伸包括到原料药在内的药品生产全过程。因此,相关企业可能出现不符合GMP要求,产品质量控制风险。

3、原材料价格上涨风险

国内注射剂出口企业通常来说具有明显的成本优势,主要来自原料药和中间体资源丰富,但若上游原材料价格出现剧烈波动,将对相关企业的成本造成不利影响,降低其出口竞争力。

关注uSMART
FacebookTwitterInstagramYouTube 追踪我们,查看更多实时财经市场信息。想和全球志同道合的人交流和发现投资的乐趣?加入 uSMART投资群 并分享您的独特观点!立刻扫描下载uSMART APP!
重要提示及免责声明
盈立证券有限公司(「盈立」)在撰写这篇文章时是基于盈立的内部研究和公开第三方信息来源。尽管盈立在准备这篇文章时已经尽力确保内容为准确,但盈立不保证文章信息的准确性、及时性或完整性,并对本文中的任何观点不承担责任。观点、预测和估计反映了盈立在文章发布日期的评估,并可能发生变化。盈立无义务通知您或任何人有关任何此类变化。您必须对本文中涉及的任何事项做出独立分析及判断。盈立及盈立的董事、高级人员、雇员或代理人将不对任何人因依赖本文中的任何陈述或文章内容中的任何遗漏而遭受的任何损失或损害承担责任。文章内容只供参考,并不构成任何证券、虚拟资产、金融产品或工具的要约、招揽、建议、意见或保证。监管机构可能会限制与虚拟资产相关的交易所买卖基金仅限符合特定资格要求的投资者进行交易。文章内容当中任何计算部分/图片仅作举例说明用途。
投资涉及风险,证券的价值和收益可能会上升或下降。往绩数字并非预测未来表现的指标。请审慎考虑个人风险承受能力,如有需要请咨询独立专业意见。
uSMART
轻松入门 投资财富增值
开户