本文来自格隆汇专栏:国君策略陈显顺,作者:陈显顺、方奕、黄维驰
无风险利率是分母端核心要素,受通胀预期见顶、盈利增长压力催化,迎来下行可能,叠加风险评价下降,拉升未完待续。风格上掘金中盘蓝筹,结构上把握成长机遇。
新的力量的出现:无风险利率下行。此前,投资者普遍认为,2021年在国内宏观政策退坡与海外因素下A股市场的投资机会乏善可陈。但我们认为:1)不是政策紧,市场流动性就会紧;中期的趋势无风险利率下降,推动居民增配权益。理财刚兑打破与地产受限,通胀环境下居民对资产的需求反而上升,即政策的退坡与市场流动性充裕的分离。2)从边际的角度看,下半年政策将重新转向偏宽松,将进一步带动无风险利率下行,由此推动股票指数行情,结构上成长更优。
草蛇灰线:长期视角下,无风险利率逐级下行。一方面,资管新规打破刚兑,理财净值化转型加快,随着银行理财产品预期收益率下行且破净,寻找新资产的动力正在酝酿。另一方面,“房住不炒”提出以来,房地产行业在政策层面上受到明显压制,居民端的地产投资收益率同步下行。从各大类资产的投资收益率来看,国内房地产的收益率已过黄金时代,而权益等其他类型的资产则各领风骚。伴随房地产税试点预期提升,从大类资产配置角度看,股票市场有望迎来更多增量资金。
珠联璧合:战略判断下半年无风险利率的下行可能。1)国内5月PPI在低基数影响下同比高增9.0%如期见顶,四季度可能出现的次高点难超5月;5月CPI同比上涨1.3%并未及预期,央行对CPI全年2%以下的判断亦显示通胀无忧。通胀高点过后,信用收紧的幅度有望缓和,利率下行的核心制约显著缓解。2)21Q4盈利负增长压力凸显。历次盈利负增长拐点出现时,实际GDP同比增速在当季与前一季均呈明显下滑态势,经济增长压力较大。但压力之下,流动性越是易松难紧。3)中低收入群体资产负债表尚待修复,社零中乡村受损尤为严重,叠加收入差距拉大,社会消费倾向有所下降,货币政策“稳”的必要性更强。4)其他边际:存款利率定价方式改革、现金类理财管理办法的推出,带动市场无风险利率下行,边际上将驱动部分资金进入权益市场。
后市展望:拉升未完待续,掘金中盘蓝筹,把握券商与成长机遇。近期不确定性逐步落地推动风险评价下行,叠加无风险利率下降的可能,悲观预期逐步修正。总量层面,尽管Q4盈利承压,但无风险利率下行空间的打开,为权益市场的拉升提供了驱动。结构层面,考虑到增长和盈利的全局性放缓、PPI通胀见顶回落以及信用政策易松难紧,从投资的角度来看,公司成长性将成为下一个阶段投资的核心。以史为鉴,复盘盈利承压+无风险利率下行的宏观组合下,行业风格层面上,券商与成长风格占优;大小风格上,中小盘表现不俗。
行业配置上,核心驱动在于分母。风险评价逐步下行的背景下,叠加无风险利率下降的可能,行业配置重点推荐:1)首推券商;2)科技成长起点:新能源/电子/军工/医药;3)后疫情时代复苏加速:国货消费/新兴消费/高端消费;4)碳中和下周期新机遇:建材/钢铁/有色;5)成本受制预期边际缓和下中游制造超跌反攻:汽车。
此前,投资者普遍认为,2021年在国内宏观政策退坡与海外因素(如通胀、美联储Taper)下A股市场的投资机会乏善可陈。其主要的担忧在于:1)在通胀高企与信用收缩的环境下,股票市场估值扩张困难且易杀估值。2)全球流动性宽松即将退潮,国内货币政策难以超预期转松。3)近期央行净投放仅是阶段性的跨季平稳操作,后期的持续性存疑。这些担忧的背后,均指向的是投资者对市场流动性的预期较为悲观。
没有预期内的“紧”,但有预期之外的“松”。我们看到的是,2021年H1在投资者普遍对宏观政策“紧”的预期下,从成交规模和换手维度看A股市场流动性意外的充裕。这其中有一个重要的微观基础在于,理财刚兑的打破以及地产市场的限制,使得居民已缺乏易获得性的高收益的资产,而在通胀的压力下居民的持币意愿也在减弱,对资产的需求在提升,尤其是我们能够看到权益类的资产获得了较大的净流入。这是一个中期变化的趋势,无风险利率的下行,推动了居民增配股票资产。进而,使我们看到了宏观政策与股票市场微观流动性之间的一个分离。
此外,我们认为随着时间窗口向后移动,宏观政策尤其是货币信用将从当前偏紧的周期,重新转向偏宽松的周期,将进一步推动无风险利率在短周期中的下行。与市场共识较大的不同在于,我们认为随着时间窗口向后移动,三、四季度以及2022年,货币信用政策的倾向将重新转向偏宽松的周期,至少不会比2021年H1更紧,这将推动无风险利率的进一步下行:1)PPI环比上行斜率最陡峭的时候均过去,随着通胀的高峰已过,政策制约相对减弱。2)2021Q4与2022H1,经济放缓的压力将增大,全A非金融盈利将面临较大的负增长挑战,而从历史上看当盈利负增长出现,货币金融条件M2便开始企稳回升,即货政的倾向宽松。3)在2020年5月,中国央行已前瞻性的退出超常态的宽松政策,长端收益已回到正常水平。这意味着我们已领先于海外流动性的退潮,而不是跟随,将更多的聚焦内部问题。4)本轮疫情冲击以来,中低收入群体资产负债表尚未完全修复,政策“稳”的必要性尤其突出。
新的力量:风险评价下降之后,无风险利率下降将推动股票指数行情,结构上成长更优。事实上,无风险利率下降带来的股票行情2020年演绎过两次,分别是6月理财破净、11月“永煤事件”带来的无风险利率下行以及对应期间的指数行情。我们认为,下半年随通胀容忍度提升、稳增长压力以及可能出现的信用问题,越向后越是易松难紧的状态,宏观流动性的改善将进一步驱动无风险利率下行,以及带来股票的投资机会窗口,结构上看多科技成长板块。
本文将重点探讨无风险利率的演化与下行可能,以及由此带来的投资机会。
从DDM模型来看,无风险利率是分母端的核心要素之一。无风险利率是指投资者在其他市场上能够获取的无风险收益,是股票投资的机会成本,人们心中无风险利率的下行会推动资金向股票流动。传统意义上,十年期国债收益率可作为无风险利率的代表;但实际意义上,对于不同的投资者以及不同的市场环境,无风险利率的“锚”有所区别。
无风险利率具有时空维度下的差异性。对于市场整体而言,从时间维度来看,无风险利率的“锚”一直在变化。2013-2014年无风险利率的锚定物为信托产品收益率,而在2014年打破刚兑之后锚定物逐步转换成为城投债收益率,随着2018年之后逐步转化为银行理财产品收益率。值得注意的是,2020年疫情后银行理财产品预期收益率的下滑以及跌破净值是无风险利率下行的客观表征。对于不同的投资者,其无风险利率不一样,当前来看,1)内资机构:10年期国债收益率;2)国内个人投资者:银行理财产品收益率以及房价增速等;3)境外投资者:10年期美债收益率。考虑到居民资金通过基金入市的现象以及机构化趋势,理财产品收益率日益成为“广义无风险利率”。


2.1. 打破刚兑,理财收益率持续下行
资管新规打破刚兑背景下,银行理财跌破净值带动无风险利率下行。2018年以来,无风险利率的锚定转化为银行理财产品的预期收益率,而2020年疫情后银行理财产品出现了预期收益率下行且破净的情况,寻找新资产的动力正在酝酿。2020年7月,1年期银行理财产品预期年收益率下降至3.92%,突破2016年中的低位。2020年12月,永煤事件冲击下信用利差扩大,银行理财产品预期收益率进一步下降,带动无风险利率下行。





2.2. 房住不炒,地产已过黄金时代
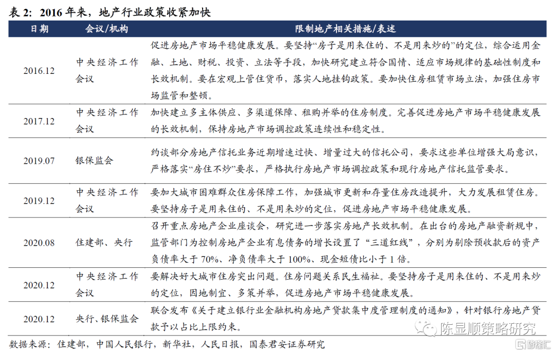
“房住不炒”提出以来,房地产行业在政策层面上受到明显压制。2016年底,中央经济工作会议首次提出,“房子是用来住的,不是用来炒的”。此后,相关部门陆续出台与之相配套政策,涉及到房企融资、购房信贷等诸多领域。一方面,地产企业在融资端表现为持续收紧,如2019年7月银保监会约谈房地产相关的信托平台。另一方面,居民购房端限制提升,除了一系列限购之外,信贷投放亦显著收紧。其中,2020年12月31日,央行联合银保监会发布《关于建立银行业金融机构房地产贷款集中度管理制度的通知》,针对银行房地产贷款予以占比上限约束。
与房地产行业受到限制的同时,居民端的地产投资收益率同步下行。数据层面,70个大中城市二手住宅价格指数同比增速整体放缓。“全民炒房”一去不复返。此外,从各大类资产的投资收益率来看,国内房地产的收益率已过黄金时代,而权益等其他类型的资产则各领风骚。随着房地产税试点预期提升,从大类资产配置角度看,股票市场有望迎来更多增量资金。
信贷的结构上,新增居民贷款当中的中长期贷款占比下滑侧面说明了地产的“虹吸效应”逐步削弱。从当前新增信贷的结构来看,居民端中长期新增信贷金额2017年来持续下滑,中长期信贷占居民贷款比例由91%下滑至74%,新增居民中长期贷款占全部新增贷款比例由59%下滑至39%,且仍有持续下滑趋势,反映了更多中长期资金从“地产信贷”当中转移至实体企业当中,以往地产的“虹吸效应”在本轮信用扩张周期当中减弱,地产在信用周期中的低位逐步下行。
从扩表进程来看,地产放慢,实体制造业加快。用带息负债同比增速代表企业资产负债表的扩表进度,在信用扩张时期企业有息负债同比往往呈现高增长。2010年末、2016年初房地产有息负债增速超过50%,但2019-2020年有息负债同比增速仅不到10%;而实体制造业则在疫情后扩表进程呈现低位回升的特征,尤其加工制造业扩表增速已显著跑赢地产。这反映了,随着房地产对信贷资源虹吸效应的减弱,信贷结构逐步优化,由此带来的融资成本下行已成为新的边际亮点。





3.1. 通胀走出最险时刻
通胀高峰已过,信用收缩走出最快时刻。复盘历史上的信用收缩,往往是发生在通胀水平引起决策层关注之后,经济表现出过热或者滞胀的特征,决策层开始进行调控而造成信用进一步回落。3月以来随着PPI快速走高,市场走入通胀迷雾,不确定性高企下行情走不出震荡格局。至5月下旬,市场关心的通胀、流动性等问题不确定性逐渐收敛。其中,国内5月PPI在低基数影响下同比高增9.0%如期见顶,四季度可能出现的次高点难超5月,年内高点已现。从CPI来看,5月同比上涨1.3%未及预期,央行对CPI全年2%以下的判断亦显示通胀无忧。此外,5月社融增速较上月回落0.7个点,最快的下行阶段基本结束。随着通胀高点已现,信用收缩的幅度有望逐步缓和,利率下行的核心制约显著缓解。



3.2. 四季度盈利负增长压力凸显
根据最新的Q1实际盈利数据与宏观数据,以及2021Q2-Q4最新的宏观预测,2021Q4面临负增长的局面:
1)净利润增速节奏:Q1-Q2维持高增长,Q3-Q4回落明显。2021年Q2-Q4各季度全A板块/全A非金融板块净利润增速分别为44.1%/-6.7%/-5.0%、45.8%/-12.1%/-5.1%,全年分别为19.9%和29.3%。
2)盈利能力节奏:单季ROE高点在Q2。2021年Q2-Q4各季度全A/全A非金融板块ROE分别为3.0%/2.4%/1.6%、3.1%/2.3%/1.3%,全年分别为9.6%和9.1%。


盈利出现负增长拐点时,同期经济增长压力亦较大。我们观察到历次盈利负增长拐点出现时,实际GDP同比增速在当季与前一季均呈明显下滑态势,经济增长压力较大。但压力之下,流动性越是易松难紧。
1)量方面:在负增长拐点的前一季度,M2同比增速已基本温和触底,往后看均处于温和上行的过程中。此外在过去负增长时期,存款准备金率与存款基准利率均易降难升。2)价方面:从10年期国债利率来看,负增长时期边际下行幅度较大,从银行间市场利率来看,负增长拐点前后易处于下行趋势中。




3.3. 中低收入群体资产负债表尚待修复,政策“稳”的必要性更强
本轮疫情中低收入群体资产负债表受冲击,政策以“稳”为主。从消费端来看,当前消费增速整体较缓慢、中低收入群体消费低迷。具体来看:
1)就业市场尚未完全修复。尽管5月城镇调查失业率为5.0%,与疫情前相近,但中低收入群体的就业情况与疫情前差距仍大,其中2021Q1农村外出务工人数不及2019年同期水平。
2)经济景气不足,叠加收入差距增大,社会消费倾向有所下降。具体来看:疫情之下,2020年城乡恩格尔系数均有所上行,且差距小幅扩大,其中农村居民家庭恩格尔系数由30.0%上升至32.7%,城镇居民家庭恩格尔系数由27.6%上升至29.2%。




3.4. 其他边际:存款利率定价方式改革、现金类理财管理办法
近期存款报价方式将从“基准利率×倍数”改为“基准利率+基点”,定期存款利率面临向下调整。针对存款利率的调降,一方面,有利于央行达成促进实体经济“降成本”的目标;另一方面,新的报价方式与LPR加点的计价方式一致,有利于存款利率随行就市变动,进一步推进利率市场化。对于权益市场而言,存款利率调降意味着一类重要的无风险利率下行,边际上将驱动部分资金进入权益市场。
现金类理财管理办法正式稿的出台,现金类理财收益率有望下降。6月11日,银保监会和央行联合发布《关于规范现金管理类理财产品管理有关事项的通知》,对类货基的监管正式落地。新规之下,对标货币基金管理办法,类货基的收益率将显著回落。事实上,在正式稿落地前,存量产品转型整改已在逐步进行中,现金管理类理财产品资产配置中二级资本工具以及非标性质的同业借款的规模已经出现回落。


4.1. 站在当下,入局未晚
近期市场最大的边际变化在于美联储偏鹰表态,但由此带来的美债利率上行对股市的指引逐步弱化。6月FOMC会议上,美联储大幅上修经济预期或令美债利率触底,Taper脚步逐渐临近,叠加就业数据的修复以及财政刺激法案落地,下半年美债利率将重回上行通道。值得注意的是,年初时美债利率在通胀预期与实际利率的拉升下快速上行,彼时对于权益市场产生了较大波动;而4月以来美债在突破1.7%后回落震荡,在为中债利率打开下行空间的同时,亦在一定程度上抬升国内权益市场估值。随着边际上的预期引导,市场已由年初的关注度不足切换至充分关注,后续尽管美债重回上行通道,其对股市的指引将逐步弱化。相较于担忧美债利率上行带来估值压力,我们更需要关注到行政调控商品价格+需求不及预期且提升通胀容忍度下,胀的问题弱化;5月经济数据整体偏弱,滞的问题凸显。
不确定性逐步落地推动风险评价下行,叠加无风险利率下降的可能,悲观预期逐步修正。随着市场最为关心的通胀与信用收缩走向确定,两者对估值影响将从前期的负向束缚向平稳过渡。总量层面,无风险利率下行空间的打开,为权益市场的拉升提供了驱动。结构层面,考虑到增长和盈利的全局性放缓、PPI通胀见顶回落以及信用政策易松难紧,从投资的角度“公司成长性g”将成为下一个阶段投资的核心。
4.2. 以史为鉴:掘金中盘蓝筹,把握券商与成长机遇
复盘盈利承压+无风险利率下行的宏观组合。前文所述,我们认为本轮经济修复的节奏是,越往后压力会越大。考虑到盈利承压以及由此可能的无风险利率下行的宏观组合,以全A归母净利润单季度同比作为盈利增速观测指标,以月度平均的十年期国债利率+银行间质押式回购利率(7天)作为无风险利率观测指标,我们选取了历史上最近的五段区间:
1)区间1(2008/07~2008/12):盈利增速(13.19%→-12.32%→-88.24%),无风险利率(10y国债:4.46%→2.85%,R007:3.26%→2.39%);
2)区间2(2011/10~2012/06):盈利增速(13.19%→-6.54%→-1.32%),无风险利率(10y国债:3.78%→3.37%,R007:4.45%→3.28%);
3)区间3(2014/07~2015/03):盈利增速(11.42%→-4.85%→2.70%),无风险利率(10y国债:4.21%→3.50%,R007:3.48%→3.89%);
4)区间4(2018/10~2019/03):盈利增速(3.91%→-46.03%→9.92%),无风险利率(10y国债:3.64%→3.13%,R007:2.67%→2.66%);
5)区间5(2019/10~2020/04):盈利增速(6.91%→-11.65%,无风险利率(10y国债:3.20%→2.54%,R007:2.76%→1.98%)
整体来看,盈利承压+无风险利率下行的宏观组合下,市场具备较高的上行可能,且创业板表现突出。2010年以来,主要指数在上述宏观组合下,上涨概率接近75%。从绝对收益表现来看,创业板指在区间3/4/5的收益率分别为66%、20%和27%,其因盈利成长属性高、估值弹性大的特征,在市场拉升的背景下,上行动能更强。

行业风格层面上,券商与成长风格占优;大小风格上,中小盘表现不俗。具体来看,行业层面:1)相对表现的胜率上,成长风格录得正向超额收益的概率达80%。2)相对表现的数值上,成长与金融的中位值分别为7.77%与7.70%;其中,金融中的券商行业表现尤其突出,在相对胜率100%的情形下,相对表现的均值与中值分别为35.00%和13.98%,成为引领资本市场的龙头板块。大小层面:中小盘表现不俗,相对表现的均值分别为3.53%和4.98%,尤其是2014年以来的三轮行情中,中盘风格更为优异。


