本文来自:一棵大松树,作者:天风证券医药团队
报告摘要
中国疫情:全国疫情处于攻坚阶段,疫情防控形势仍然严峻
根据2022年3月25日国务院联防联控发布会,3月1~24日,全国累计报告本土感染者已超过56000例,波及28个省。其中吉林疫情仍处于高位水平和持续发展阶段。上海、河北、福建、辽宁疫情近日快速增长,疫情发生地的社区传播风险持续存在;山东、广东等地疫情已得到初步控制;北京、重庆、浙江等地疫情形势趋于平稳。
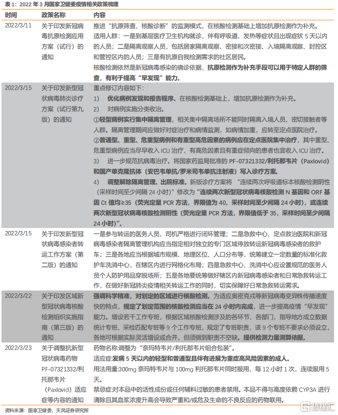
国家卫健委2022年3月发布系列政策,仍为“动态清零”,但更加精准,包括:1)强调科学精准,对划定区域进行核酸检测;增加抗原检测作为补充;2)对病例分类收治,轻型病例实行集中隔离管理(在方舱等),普通型、重型以及有高风险因素的患者集中收治到定点医院救治;3)奈玛特韦片/利托那韦片组合包装和国产单克隆抗体(安巴韦单抗/罗米司韦单抗注射液)写入诊疗方案;4)新增核酸检测Ct值≥35作为解除隔离和出院标准。
上海疫情:新冠新增确诊和无症状感染者仍处于较高水平,核酸检测、方舱建设等加强,新冠药开始投入使用
2022年3月27日,上海市新增本土新冠肺炎确诊病例50例和无症状感染者3450例,新增仍处于较高水平。
1)加强核酸检测:3月28日起,以黄浦江为界分区分批实施核酸筛查。第一批,浦东、浦南及毗邻区域先行实施封控,开展核酸筛查,4月1日解封。同时,浦西地区重点区域继续实施封控管理。第二批,4月1日起按照压茬推进的原则,对浦西地区实施封控,开展核酸筛查,4月5日解封。
2)加强方舱建设:对于新冠肺炎轻型病例和无症状感染者集中隔离管理,场所不限于传统的医疗机构。根据上海3月26日联防联控发布会,目前已在瑞金医院嘉定院区、华山医院宝山院区、周浦医院、长兴人民医院、闵行体育馆、嘉定体育馆、嘉定嘉荷新苑人才公寓等7个场所完成改建,用于无症状感染者和轻型病例的集中隔离。
3)新冠药开始投入使用。3月20日晚,1000盒辉瑞的Paxlovid由专人专车运达上海市抗击新冠肺炎医疗物资保障基地入库验收之后,上药控股将药品送往上海市公共卫生临床中心,完成了Paxlovid全国首张医院销售单。
投资观点
我们认为当前“动态清零”防控策略下,可能通过“饱和式储备”预防医疗资源挤兑,包括新冠治疗药物、医疗资源(医院/方舱/隔离点等)、抗原/核酸检测、新冠疫苗等相关环节。
1、新冠药:重点关注效果好且有望较早获批上市的国产制剂,以及新冠药产业链相关标的。建议关注君实生物、以岭药业、歌礼药业、先声药业等新冠制剂企业,以及药明康德、凯莱英、博腾股份等CDMO企业。
2、医疗“新基建”:应对疫情治疗的相关感染控制类设备、医疗净化集成系统、生命信息支持类设备等有望加速配置,包括华康医疗,新华医疗,迈瑞医疗等。
3、新冠疫苗:仍是重要疫情防控手段,尤其是老年人接种。建议关注:智飞生物、康希诺、康泰生物等疫苗企业。
4、抗原/核酸检测。建议关注竞争格局较优和传统业务具备估值一定支撑的,如万孚生物、诺唯赞等。
风险提示
新冠病毒变异的风险,疫情反复风险,政策落地不及预期的风险,竞争加剧的风险,新冠药物研发不及预期,医院基础建设不及预期
正文
根据2022年3月25日,国务院联防联控发布会,3月1~24日,全国累计报告本土感染者已超过56000例,波及28个省。其中吉林省疫情仍处于高位水平,3月1~24日,累计报告感染者超过29000例,连续多日每天新增感染人数超过1000例,吉林市和长春市的疫情处于持续发展阶段。上海市、河北省、福建省、辽宁省疫情近日快速增长,疫情发生地的社区传播风险持续存在;山东省青岛、威海、淄博,广东省深圳、东莞等地疫情已得到初步控制;北京市、重庆市、浙江省等地疫情形势趋于平稳。

2.1. 国家卫健委22年3月密集发布系列政策,疫情防控更加精准
国家卫健委2022年3月,针对疫情防控密集发布系列政策,包括:1)强调科学精准,对划定区域进行核酸检测;增加抗原检测作为补充;2)对病例分类收治,轻型病例实行集中隔离管理(在方舱等),普通型、重型以及有高风险因素的患者集中收治到定点医院救治;3)奈玛特韦片/利托那韦片组合包装和国产单克隆抗体(安巴韦单抗/罗米司韦单抗注射液)写入诊疗方案;4)新增核酸检测Ct值≥35作为解除隔离和出院标准。

2.2. 目前防控策略仍是“动态清零”

根据2022年3月28日上海市疫情联防联控工作新闻发布会,3月27日,上海市新增50例新冠肺炎本土确诊病例和3450例本土无症状感染者。50例确诊病例中,17例在闭环隔离管控中发现,33例在相关风险人群核酸筛查中发现。3450例无症状感染者中,2833例在闭环隔离管控中发现,617例在相关风险人群核酸筛查中发现。
截至3月27日9时,这次疫情上海市已累计排查到在沪密切接触者32595人,均已落实管控,其中26567人核酸检测结果为阴性,其余正在检测中。已排查到在沪密接的密接67278人,均已落实管控,其中60180人核酸检测结果为阴性,其余正在检测中。



上海新冠肺炎检测加强:从16-17日对重点地区核酸筛查到18-20日针对部分地区核酸筛查和非重点区域人员1次核酸筛查;3月25日增加抗原检测,“重点区域与非重点区域相结合、核酸检测与抗原检测相结合”,重点区域核酸检测1次,非重点区域抗原检测1次(抗原阳性再核酸检测1次);3月28日起,以黄浦江为界分区分批实施核酸筛查。
加强方舱等建设,新冠药目前仍处于供不应求的状态。对于轻型病例和无症状感染者可实行集中隔离管理,隔离场所不限于传统的医疗机构。按照国家有关要求,经过改建的符合要求的场所,如体育馆、会展中心等,也可临时搭建,作为这类阳性感染者的集中隔离管理场所。3月20日晚,上药控股将1000盒Paxlovid送往上海市公共卫生临床中心。

