本文来自:招商策略研究,作者:张夏 陈刚
发展氢能是中国21世纪能源战略的重要一环,也是实现“3060”双碳目标的必经之路,“十四五”规划明确了中国氢能的发展方向和战略目标,政策继续加码预期会推动氢能渗透率持续提升。回顾中国新能源的发展史,我们认为氢能目前所处的时间点类似于2010年锂电爆发的前夜,未来中国有望在氢能领域继续复制锂电产业链成功的路径,踏上清洁能源革命的新台阶。
核心观点
“双碳”目标下,氢能迎来新的机遇。氢能作为清洁零碳的二次能源,在未来能源变革中占有重要地位,发展氢能已经成为国际上的共识,对我国实现“3060”双碳目标具有重要意义。
国家政策与地方政策齐发力,加大氢能推广力度。2021年初氢能被正式写入“十四五”规划,中央及地方各级政府频繁出台有关氢能的各项政策,明确了氢能在“十四五”期间以及更长期的发展规划与战略目标。
电解水制氢渗透率预期2050年有望提升至70%。现阶段制氢以化石燃料制氢为主,电解水制氢是未来的发展方向,制约电解水制氢渗透率进一步提升的关键因素是成本因素,随着光伏和风电等可再生能源发电成本的大幅下降,电解系统技术的进步以及电解槽设备成本的国产化和规模化,电解水制氢的成本有望大幅降低。预期电解水制氢占比有望从目前的不到1%提升至2050年的70%,电解系统市场规模预期可以超过7000亿。
液氢储运成本在2050年预期下降50%,满足大规模长距离氢储运需求。现阶段储运氢普遍采用高压气态储运,液氢储运在大规模长距离储运中成本优势明显,液氢储运技术的发展将使得液氢储运成本持续下降,预期2050年液氢储运成本有望下降至目前的50%,大规模液氢储运实现民用化。
加氢站规模预期存在百倍增长空间创造千亿市场规模。目前中国加氢站建设技术趋于成熟,实现了国产化,国内现有加氢站141座,2050年加氢站数量将达到1.2万座,市场规模达到千亿元,加氢站发展初期的政策补贴以及技术进步与规模效应带来的加氢站成本下降是提升加氢站渗透率的关键性驱动因素。
氢燃料电池整车未来五年预期年复合增长率有望达68%。现阶段氢燃料电池汽车处于起步阶段,以氢燃料电池商用车为主,氢燃料电池乘用车占比不到0.1%。预期中国氢燃料电池汽车保有量将由2020年的7352辆增长至2025年的10万辆,年复合增长率有望达到68%,预期市场规模有望达到800亿元。氢燃料电池汽车的全生命周期成本总拥有成本(TCO)与纯电动汽车等竞争产品的成本在未来达到平衡是氢燃料电池汽车在各细分领域市场渗透率提升的重要转折点;政策补贴的发力将在整车市场的发展过程中起到巨大的激励作用。
氢燃料电池汽车的发展阶段与2010年的纯电汽车类似程度较高。在政策层面,国家级技术标准的制定,中央与地方的相关产业政策与规划的出台以及在试点城市实行的补贴政策;在渗透率层面,氢燃料电池汽车与纯电汽车年销量占汽车总销量的比例比较接近,位于同一数量级;在技术层面,优先推广商用车,以商用车领域的推广应用进一步带动乘用车领域的规模化应用。
【投资建议】长期投资的角度,建议积极关注氢能产业链上电解水制氢与相关电解系统设备制造以及液氢储运等技术路线发展方向明确的环节。中期投资的角度,建议积极关注产业链上游加氢站建设与产业链下游氢燃料电池汽车整车环节,预期政策补贴的持续发力将会使得这些环节短期内业绩释放。
【风险提示】成本下降、技术进步、政策推广与补贴力度等不及预期。
1.国际氢能形势
氢能已经成为当前国际议程的新焦点:据中国氢能联盟研究院统计,占全球GDP 44%的20多个国家中,有9个国家已经制定了完整的国家级氢能战略,有11个国家正在制定国家级氢能战略。除此之外,另有占全球GDP 38%的14个国家尽管尚未出台氢能发展战略,但是已经在支持氢能试点和示范项目,还有17个国家的政府和/ 或利益相关者正在就氢能进行首次讨论。

2.中国氢能发展现状
中国作为世界第一大产氢国,氢能产业正在迅速发展,2019年两会期间氢能及燃料电池首次被写入政府工作报告中,2021年氢能被正式写入“十四五”规划中,中央政府及地方地方各级政府推广氢能的政策密集出台,补贴力度进一步加大,截至2021年底,全国范围内省及直辖市级的氢能产业规划超过10个,地级市及区县级的氢能专项规划超过30个。预期在未来,氢能在我国将会有巨大的发展空间。
在北京冬奥会中,氢能发挥了“科技名片”的作用,向全世界展示了中国在氢能领域的发展成果。北京冬奥会的奥运火炬燃料全部采用氢能,在开幕式上将点燃冬奥赛场的氢能主火炬。此外,北京冬奥会将示范运营1000多辆氢燃料电池车和30多个加氢站。冬奥会和冬残奥会期间,延庆赛区和张家口赛区将有700余辆氢燃料大巴车投入使用,场馆之间提供接驳服务的车辆将全部采用氢燃料电池客车,包含大巴车、中巴车等多个车型,为赛事提供交通保障服务。
3.“双碳”目标下,氢能迎来新的机遇
2020年9月,中国明确提出了2030年“碳达峰”与2060年“碳中和”的目标。目前,中国每年的二氧化碳排放量达100亿吨以上,位于全球第一位,高于第二、三、四位国家碳排放量的总和。据统计,我国二氧化碳的主要排放来源,第一是工业领域,即终端用能和生产过程用能领域,年排放量在50亿吨以上;其次是发电领域,年排放量在40亿吨以上;建筑领域和交通领域,年排放量都在10亿吨左右。随着工业生产的进一步发展,预计2030年中国二氧化碳排放量将在130亿吨以上。实现“双碳”目标,主要有两条路径:一是转变终端用能的生产工艺,从技术上、源头上减少甚至消除二氧化碳的排放;二是大幅提高可再生能源在一次能源中的占比。氢能作为完全零碳排放的清洁能源,将承担这一历史使命,氢能可以帮助人类脱碳、固碳,甚至实现负碳。对于终端用能来说,可以把氢能作为主要能源,通过氢电互补体系实现工业用能领域二氧化碳排放量的减少甚至消除。在交通等方面,以氢能代替柴油、汽油等能源,也可以实现碳减排。
1.中国早期氢能发展历程与相关政策
中国氢能与燃料电池的研究可以追溯到20世纪50年代,20世纪80年代以来,中国相继启动了“863”计划和“973 ”计划,加速推动以研究为基础的氢能技术商业化项目进程,氢能和燃料电池项目均被纳入其中。

2.“十三五”以来的氢能政策:地方政策配套国家政策持续加码,政府补贴发力
■ 国家级氢能政策
“十三五”期间,氢能与燃料电池开始快速发展,2016年以来中国政府相继发布了《能源技术革命创新行动计划(2016~2030年)》、《节能与新能源汽车产业发展规划(2012~2020 年)》、《中国制造2025》等顶层规划;2019年两会期间,氢能首次被写入政府工作报告;2020年4月,氢能被写入《中华人民共和国能源法》(征求意见稿);2020年9月,五部委联合发布《关于开展燃料电池汽车示范应用的通知》,采取“以奖代补”方式,对入围示范的城市群,按照其目标完成情况核定并拨付奖励资金,鼓励并引导氢能及燃料电池技术研发;2021年3月,氢能正式被纳入“十四五”规划纲要草案。截至2021年,我国政府累计支持氢能及燃料电池研发经费超过20亿元。


■ 地方级氢能政策
根据《“十四五”规划纲要和2035远景目标纲要》,“十四五”期间,我国将实施氢能产业孵化与加速计划,谋划布局一批氢能产业。目前,我国各省市大量氢能相关政策主要以新能源汽车政策与环保政策的形式发布,北京、天津、山东、四川等地正在或已经制定氢能产业专项政策和规划。




截至2021年底,全国已有16个省市制定了氢能发展规划:北京、山东、河北、天津、四川、浙江和宁夏等省市发布了氢能相关专项政策或规划,明确了氢能产业的发展目标;其余省市则通过氢燃料汽车等相关政策规划发布氢能产业建设目标。

3.中国未来氢能发展方向与战略目标 :供应体系与应用体系同步发展
中国氢能联盟的测算,到2030年,中国氢气需求将有目前的2000多万吨达到3,500万吨,在终端能源体系中占比由不到3%提升至5%;到2050年,氢能将在中国终端能源体系中占比至少达到10%,氢气需求接近6,000万吨,产业链年产值约12万亿元。

■ 氢能供应体系目标:建立绿色、经济、高效、便捷的氢能供应体系
中国将力争在氢制取,氢储运和氢加注各环节上逐渐突破,通过上游产业链制氢、储运、加氢各环节的整合降低氢气的终端价格,寻找更绿色经济的氢气来源、采用更高效的氢气制取方式和更安全的氢气运输方式。长期来看,随着用氢需求的扩大,凸显了大规模绿色制氢的需求性,因此结合可再生能源的分布式制氢加氢一体站、经济高效的集中式制氢、液氢等多种储运路径并行的方案将会是未来的主要发展方向。

■ 氢能应用体系目标:以交通运输领域作为应用市场发展的突破口,逐渐向储能、工业、建筑领域拓展
中国的氢燃料电池商用车将率先实现产业化应用与运行,氢燃料电池客车、物流车、重卡等车型将在2030年前取得与纯电动车型相当的全生命周期经济性,在市场需求端形成一定的竞争力。

1.氢能产业链划分
根据所处的产业链环节,可以将氢能产业链划分为由氢制取,氢储运,氢加注组成的上游,由燃料电池系统及电堆组成的中游和由氢燃料电池汽车的下游。

2.上游·氢的制取
■ 发展现状
氢气的制取主要有三种主流的技术路线:以煤炭、石油、天然气为代表的化石能源重整制氢(灰氢),以焦炉煤气、氯碱尾气、丙烷脱氢为代表的工业副产物提纯制氢(蓝氢);以电解水制氢为代表的可再生能源制氢(绿氢)。未来可能发展的制氢技术路线还包括热化学制氢、光催化制氢、光电化学制氢、太阳能直接制氢技术等。灰氢成本低、碳排放量高,是世界主要制氢来源。蓝氢成本较低、碳排放量低,产量有限。绿氢能源转化率低、成本高,随着电力成本下降,是未来制氢的主流技术。

目前全球制氢结构以天然气制氢为主,灰氢和蓝氢所占比例在95%以上,其余为绿氢。中国作为世界第一大产氢国,具有发展氢能产业的良好基础,近年来中国氢气产量呈逐年增长趋势,2020年氢气产量达2050万吨,同比增长1.49%,中国制氢结构以煤制氢为主,约占62%左右,基本为灰氢和蓝氢,绿氢仅占1%左右。

■ 渗透率空间:2060年需求量由目前的3000万吨增至1.3亿吨,终端能源消费占比达20%
随着我国氢能产业加速发展,氢气的应用将会越来越广泛,在此背景下,我国氢气需求与产量预期将会持续增长。2017年中国氢气产量为1915万吨,2018年氢气产量为2100万吨,增加185万吨。中商产业研究院预测,2021年我国氢气产量将超2600万吨。根据中国氢能联盟测算,在2060年碳中和目标下,到2030年,我国氢气的年需求量将达到3715万吨,在终端能源消费中占比约为5%。到2060年,我国氢气的年需求量将增至1.3亿吨左右,在终端能源消费中的占比约为20%。其中,工业领域用氢占比仍然最大,占总需求量的60%,其次分别为交通运输领域、新工业原料、工业燃料等。

■ 不同制氢路线对比
从各制氢技术路线的特点来看,传统制氢工业中以煤、天然气等化石燃料为原料,制氢过程排放大量CO2,并且制得的氢气中含有的硫、磷等杂质会危害燃料电池,因此对提纯技术有着较高的要求。焦炉煤气、氯碱尾气等工业副产制氢,能够避免尾气中的氢气浪费,实现氢气的高效利用,但因其分散制氢的特点,长远看无法作为大规模集中化的氢能供应来源;电解水制氢纯度等级高,杂质气体少,易与可再生能源结合,被认为是未来最有发展潜力的绿色氢能供应方式。

2.1.煤制氢:适合大规模集中制氢,不满足低碳化
■ 发展现状
煤制氢的主要技术路线是煤的气化,是指煤在高温常压或加压下,与气化剂反应转化成气体产物,气化剂为水蒸气或氧气(空气),气体产物中含有氢气等成分,其含量随不同气化方法而异,利用变压吸附(PSA) 技术可将其提纯到燃料电池用氢要求。传统的煤制氢过程会排放大量的二氧化碳,不符合低碳化要求,并且制取的氢气中还有硫磷等吸附性杂质,检测难度较高。

■ 渗透率驱动因素:大规模集中制氢降低成本,超临界水煤气化技术
煤制氢需要使用大型气化设备,前期设备投资成本较高,单位投资成本在1~1.7万元/(Nm3/h),因此只有通过大规模集中制氢才能降低生产成本;此外,煤制氢成本还受煤炭价格影响,在煤炭价格为200~1000元/吨时,煤制氢成本约为6.77~12.14元/kg;因此煤制氢只适合中央工厂集中制氢,不适合分布式制氢。

传统的煤制氢采用固定床、流化床、气流床等工艺,合成气体中一氧化碳,二氧化碳等体积分数高达45~70%。新型的煤制氢技术以超临界水煤气化技术为代表,利用超临界水(温度>=374℃,压力>=MPa)作为均相反应媒介,具有氢气组分高,气化效率高,污染少等优点,但是目前尚未实现产业化。

2.2.天然气制氢:天然气资源有限且工艺复杂,经济性低
天然气制氢以蒸汽重整制氢(SMR)技术应用最为广泛,发展最为成熟。天然气制氢的成本主要由天然气价格决定,天然气原料成本占比高达70-90%。为了防止重整催化剂中毒,天然气制氢的生产过程需要将原料气的硫含量降至1ppm以下,因此制得氢气的杂质浓度相对较低。中国天然气资源供给有限且含硫量较高,预处理工艺复杂,导致国内天然气制氢的经济性远低于国外。

2.3.工业副产制氢:适合分布式制氢,供应潜力巨大
■ 发展现状
工业副产制氢是指在生产化工产品的同时得到副产品氢气,主要有焦炉煤气,氯碱化工、轻烃利用(丙烷脱氢、乙烷裂解)、合成氨合成甲醇等不同技术路线:
(1)焦炉煤气:焦炭是中国炼钢行业的主要原材料,煤焦化过程中每1吨焦炭可产生约400Nm3的焦炉煤气,其中氢气含量约44%,氢气中有40%-50%供焦炉自身加热,有一小部分作为合成氨与合成甲醇的原料,剩下的约39%几乎全部放空。若这部分放空量被回收利用,按2018年焦炭产量计算,则理论上全国焦化行业可以提供约271万吨副产氢。焦炉煤气制氢综合成本约为0.83~1.33元/Nm3。
(2)氯碱化工:氯碱化工行业的离子膜烧碱装置每生产1吨烧碱可副产280Nm3氢气,目前大型氯碱装置多数已经配套盐酸和聚氯乙烯装置,以平衡氯气并回收利用副产氢气,但是副产氢气中仅有60%左右得到回收用以生产盐酸、氯乙烯单体和双氧水等,其余氢气大部分都被用作锅炉燃料或者直接放空,因此40%左右的氯碱副产氢被低水平利用或直接浪费。理论上2018年全国氯碱行业可以提供33万吨副产氢气用来供应氢能需求。单个氯碱化工企业可利用放空副产氢量较小,且产能比较分散,但其比较接近氢能应用下游市场,氯碱工业副产氢更适合用于短距离、小规模的分布式氢源供应。氯碱化工的副产氢纯度一般在99.99%以上,CO含量较低且不含有机硫和无机硫,但是含有微量的氯和少量氧,对燃料电池有毒害作用,使膜电极导电率降低,影响发电效率,且易造成管道、设备腐蚀发生安全事故。氯碱化工的副产氢还含有惰性气体氮、氨等杂质,长时间使用将造成燃料电池惰性气体累积,对燃料电池发电效率有一定影响。氯碱化工制氢的生产成本约1.1~1.4元/Nm3,提纯成本约为0.1~0.4元/Nm3,综合成本约为1.2~1.8元/Nm3。
(3)丙烷脱氢:丙烷脱氢制丙烯装置(PDH)对原料丙烷的纯度要求非常高,由于国内的丙烷基本为炼油副产品,纯度难以满足要求,因此国内建设的丙烷脱氢制丙烯装置(PDH)通常采用进口的高纯度液化丙烷。据统计,2014~2017年,中国80%~95%的丙烷进口量来自中东和北美地区。截至2020年,国内在运行以及在建的丙烷脱氢项目的氢气供应潜力达30万吨/年,预期到2023年,丙烷脱氢的副产氢规模可达44.54万吨/年。丙烷脱氢制取的粗氢纯度可达99.8%,通过进一步的变压吸附(PSA)提纯后可达99.999%,其中氧气,水,一氧化碳和二氧化碳的含量基本满足了燃料电池用氢的标准要求,仅有硫含量超标。丙烷脱氢制氢的生产成本约1.0~1.3元/Nm3 ,提纯成本约为0.25~0.5元/Nm3 ,综合成本约为1.25~1.8元/Nm3。
(4)乙烷裂解:乙烷裂解目前的国内项目基本处于在建或在规划的状态,暂未释放氢气供应的潜力。乙烷裂解制乙烯工艺的优势包括项目投资低,原料成本低,乙烯回收率高,乙烯纯度高等。用乙烷裂解生产乙烯,每生产1吨乙烯大约产生107.25kg氢气,乙烷裂解产生的氢气纯度为95%以上,采取PSA提纯后可以满足燃料电池的用氢标准。乙烷裂解制氢的生产成本约1.1~1.3元/Nm3 ,提纯成本约为0.25~0.5元/Nm3,综合成本约为1.35~1.8元/Nm3。
(5)合成氨与合成甲醇:合成氨与合成甲醇是传统的煤化工产品,目前我国氢气消耗结构中的50%用于合成氨与合成甲醇。合成氨与合成甲醇的生产过程中会有合成放空气及驰放气排出,其中氢气含量在18%~55%之间,合成氨与合成甲醇的企业可以通过回收利用现有合成放空气及驰放气,调整下游产品结构等途径实现氢气的外供。按照2018年合成氨与合成甲醇的产量,全国的放空气驰放气回收利用的副产氢供应潜力达到118万吨。合成氨与合成甲醇制氢的生产成本约0.8~1.5元/Nm3 ,提纯成本约为0.5元/ Nm3,综合成本约为1.3~2元/Nm3。

■ 渗透率空间:丙烷脱氢和乙烷裂解产能提升
工业副产氢是我国氢能发展初期的重要过渡性氢气来源,基于环保限产,提纯成本以及可获得性等方面的考虑,应当重点利用丙烷脱氢和乙烷裂解的工业副产氢,预期未来产能有所提升;焦炭和氯碱行业属于过剩产能行业,面临淘汰落后产能的问题,预期未来产能维持平稳。

■ 渗透率提升驱动因素
(1)采取生产企业直接供应副产氢的模式:销售公司的供应模式容易造成销售公司为追求利润最大化随意更换副产氢生产厂家,导致氢源质量不稳定的问题。由生产企业直接供应副产氢能够保证供应质量与数量的稳定,并有助于副产氢生产企业的长期战略调整。
(2)将分散的副产氢集中提纯处理,减小单位氢气的提纯成本。不断优化氢气分离装置工艺,减少氢气分离装置建设成本。
(3)建立副产氢生产企业与下游储运行业与加氢站的联动机制,提供低成本、稳定的氢源,是氢能产业发展初期的理想供应源。在加氢站的选址时充分考虑周边工业副产氢源的分布情况,制定最佳的运输路径,最大化的减少运输成本等。
(4)完善氢燃料检测标准,建立第三方氢燃料检测中心,健全氢能管理体制
2.4.电解水制氢
■ 发展现状
以煤、天然气等化石燃料为原料的传统煤制氢技术路线在制氢过程中会排放大量的CO2,并且制得的氢气中含有的硫、磷等杂质会对燃料电池系统组件造成腐蚀,因此对提纯技术有着较高的要求。相比之下,电解水制氢纯度等级高,杂质气体少,易与可再生能源结合,被认为是未来最有发展潜力的绿色氢能供应方式。

目前国内电解水制氢主要有碱性电解,质子交换膜(PEM)电解和固体氧化物(SOEC)电解三条技术路线:
(1)碱性电解技术已实现大规模工业应用,国内关键设备主要性能指标接近国际先进水平,设备成本较低,单槽电解制氢产量较大,适用于电网电解制氢。
(2)PEM电解技术在技术成熟度、装置规模、使用寿命、经济性等方面与国际先进水平差距较大,在国外已有通过多模块集成实现百兆瓦级PEM电解水制氢系统应用的项目案例。PEM电解技术运行灵活性,反应效率较高,能够以最低功率保持待机模式,因此与波动性和随机性较大的风电和光伏具有良好的匹配性。
(3)SOEC电解技术的电耗低于碱性和PEM电解技术,但尚未广泛商业化,国内仅在实验室规模上完成验证示范。由于SOEC电解水制氢需要高温环境,其较为适合产生高温、高压蒸汽的光热发电等系统。

■ 渗透率空间:2050年电解水制氢达70%,电解槽系统市场规模破7000亿
根据相关研究,中国氢能需求到2030年将超过3500万吨,到2050年将接近6000万吨,可再生能源电解水制氢将逐步作为中国氢能供应的主体,在氢能供给结构的占比将在2040、2050年分别达到45%、70%。中国电解水制氢的生产环节中,电解设备将是千亿级的市场。随着氢能供需量的提升,制氢系统装机规模将大幅提高,规模经济将有效降低单位投资,设备折旧在成本中的比例降低,因此可以通过减少设备的满负荷利用小时数以降低平均用电成本,从而降低制氢成本,促进氢燃料电池应用的经济性。至2050年,中国电解槽系统的装机量达到500GW,预期市场规模将会突破7000亿。

■ 渗透率提升驱动因素:可再生能源发电成本大幅下降,电解槽技术革新与国产化
电解水制氢成本主要包括电力成本和设备成本两部分,其中,电力成本占比最大,一般为40~80%。设备成本中电解槽成本占比约40~50%,系统辅机占比约50~60%。对比碱性制氢和PEM制氢两种已经商业化的制氢技术,碱性电解制氢成本更低:在两种电解水制氢路线中,电解槽成本分别占制氢系统设备成本的50%和60%;假设年均全负荷运行时间为7500小时,使用电价为0.3元/kWh,则碱性电解与PEM电解的制氢成本分别约为21.6元/kg和31.7元/kg,其中电费成本是电解水制氢成本构成的主要部分,占比分别为86%和53%。碱性电解与PEM电解制氢的成本存在差异的原因有两点:一是商业化发展阶段不同,碱性电解槽基本实现国产化,设备成本为2000~3000元/kW;PEM电解槽由于关键材料与技术仍需依赖进口,设备成本为7000-12000元/kW;二是制氢规模不同,国内碱性电解槽单槽产能已达到1000Nm3/h,国内已有兆瓦级制氢应用;PEM电解槽单槽制氢规模约200Nm3/h,但国内还未有大规模制氢应用的案例,规模化使得碱性电解在设备折旧,土建折旧,运维成本上低于PEM电解。

电解水制氢的规模在中国仍处于兆瓦级,尚未发挥规模效应。目前电价很难达到0.3元/kWh的价格,即当前电解水制氢尚未体现经济性。通过可再生能源发电电解水制氢是未来制氢的发展方向,也是实现绿氢的最好途径。目前通过可再生能源发电电解水制氢主要面临成本高的问题:一方面,光伏、风电等可再生能源发电成本较高;另一方面,电解槽的能耗和初始投资成本较高,规模较小。随着可再生能源发电成本下降,电解槽能耗和投资成本下降以及碳税等政策的引导,电解水制氢的经济性将会不断提高。5-10年内,电解水制氢成本将降至20元/kg以内,具备极高经济性,推动渗透率显著提升,驱动因素主要来自两方面:
(1)光伏、风电等可再生能源发电成本的大幅下降。未来可再生能源将成为一次能源消费中的主体,到2050年,可再生能源在一次能源需求中的占比预计将达到61%,其中风电和光伏在可再生能源中的合计占比将超过70%。可再生能源电价将大幅下降,到2025年可降至0.3元/kWh,到2035年可降至0.2元/kWh。

(2)电解槽设备成本随着技术进步和规模化将在2030年前下降60%-80% ,电解水制氢系统的耗电量和运维成本降低。电解槽是利用可再生能源生产绿氢的关键设备。其技术路线、性能水平、成本的发展是影响绿氢市场趋势的重要因素。PEM电解水和碱性电解水技术目前已商业化推广,未来具备较强的商业价值。目前来看,碱性电解槽成本较低,经济性较好,市场份额较PEM电解槽高一些。不过随着燃料电池技术的不断成熟,质子交换膜国产化的不断加速突破,长期来看,PEM电解槽的成本和市场份额将逐渐提高,与碱性电解槽接近持平,并根据各自与可再生能源电力系统的适配性应用在光伏、风电领域。

3.上游·氢的储运
3.1.氢的储存:普遍采用高压气态储氢
■ 发展现状
根据氢的物理特性与储存行为特点,可将储氢方式分为:压缩气态储氢、低温液态储氢、液氨/甲醇储氢、吸附储氢(氢化物/液体有机氢载体(LOHC) ) 等。压缩气态储氢以其初始投资成本低,匹配当前氢能产业发展,技术难度低等优势在国内外得到广泛应用。低温液态储氢在国内主要应用于航空领域,民用领域有待进一步推广。液氨/甲醇储氢和吸附储氢在国内尚处于实验室阶段。中国的氢储存技术尚未完全解决能效性、安全性等问题,目前普遍采用高压气态储氢方式,存在储氢密度低、压缩能耗高,储氢罐材料成本较高等缺点。

3.2.氢的运输:现阶段以高压气氢拖车为主,液氢槽车是未来发展方向
■ 发展现状
氢的运输按形态主要可以分为三种:气态运输、液态运输和固体运输;按运输方式可以分为三种:即陆运、海运和管网运输。目前,气态运输和液态运输是主流的运氢方式,高压气态氢运输主要有长管拖车和管道运输两种方式。全球范围内,韩国主要采用了“高压气态+管道”的运输方式,日本正探索通过液氢船将澳大利亚褐煤制氢气通过海运运回国。由于与远距离(1500公里以上)输电相比,直接输氢更具经济性,全球范围内输氢管道长度有限,不到4500公里。其中,美国和欧洲分别有2500公里和1569公里,我国目前仅有100公里。
现阶段中国氢的运输方式以20MPa高压气氢拖车为主,在加氢站日需求量500kg以下以及短距离运输的情况下,气氢拖车节省了液化成本与管道建设的前期投资成本。在用氢规模较大,长距离运输的情况下,采用液态槽车和管道气氢的运输方式可以满足高效经济的要求,液态槽车运氢在大规模长距离运氢上相较于20MPa高压气氢拖车储运有着显著的成本优势,随着氢能产业的发展,液态运氢是大规模长距离运氢的方向之一。目前我国在液氢产业链各环节包括氢液化装置、储罐、罐车和加注系统等均已基本具备自主国产化的技术和产品。

■ 渗透率提升驱动因素:液氢技术水平的进步
液氢工艺技术水平的提升将会驱动液氢渗透率在未来的进一步提升,在解决氢液化系统效率低、投资大的主要问题以及相关法规标准体系建设完善后,国内液氢的生产与运输将实现民用化,液氢的生产与储运成本将会快速下降,以满足大规模的液氢生产需求。


4.上游·氢的加注
■ 发展现状:加氢站建设技术成熟,国产化程度高
根据氢气的存储方式可以把加氢站分为高压气氢站和液氢站。相比气氢储运加氢站,液氢储运加氢站占地面积更小、存储量更大、成本更低,但是建设难度也相对更高,适合满足大规模加氢需求。根据《全球氢能产业发展的现状与趋势》统计,全球约30%加氢站为液氢储运加氢站,主要分布在美国和日本,中国现阶段的加氢站主要为高压气氢站。
中国的加氢站建设技术趋于成熟,实现了国产化。在加氢站技术方面,中国的35MPa加氢站技术已经趋于成熟,在加氢站的设计、建设以及三大关键设备:45MPa大容积储氢罐、35MPa加氢机和45MPa隔膜式压缩机全部实现国产化。目前,中国已经开始主攻70MPa加氢站技术,2016年中国首座利用风光互补发电制氢的70MPa加氢站(同济-新源加氢站) 在大连建成,集成了可再生能源现场制氢技术、90MPa超高压氢气压缩和存储技术、70MPa加注技术以及70MPa加氢站集成技术。
中国加氢站成本较高,其中设备成本约占 70%。中国氢能联盟数据显示,建设一座日加氢能力 500 公斤,加注压力为 35 MPa 的加氢站投资成本达 1200 万元(不含土地费用),约相当于传统加油站的 3 倍。考虑设备维护、运营、人工、税收等费用折合加注成本约 13-18 元/公斤。
截至2021年上半年,中国累计建成141座加氢站(不含3座已拆除加氢站),从加氢站建设参与主体来看,中国加氢站建设前期以行业标杆企业为主,随着近年氢能行业发展逐渐加快,加氢站建设参与主体呈现多样化发展,氢能产业各环节的企业都有参与加氢站建设的案例,包括上游的能源、化工和气体公司以及专业的加氢站建设运营商和设备供应商,中游的燃料电池电堆和系统企业,下游的整车企业和车辆运营企业。大型能源化工企业大都是从2018年开始有实质性动作,凭借自身强大的资源背景,参与加氢站建设的进程明显快于其他参与者。

■ 渗透率空间:2050年加氢站数量达到1.2万座,市场规模达到千亿元
中国加氢站将于2050年达到1.2万座,随着加氢设备的国产化与规模化生产,加氢站建设成本将大幅下降,至2050年,单座加氢站的平均建设成本将下降到800万元(不含土地成本)。中国未来加氢基础设施的市场规模在 2030-2050年间将突破千亿规模,于2050年达到千亿元的市场规模。

■ 渗透率提升驱动因素一:政策补贴
2014年起,财政部、科技部、工信部和国家发改委等部门相继出台了一系列相关政策推动加氢站行业的发展。

在氢能发展初期,尤其是2020-2030十年期间,加氢站市场规模较小,单纯依靠市场资本,加氢站建设与运营的盈利空间较小,政府补贴将起到很大的激励作用,预期中国政府将会进一步加大对加氢站的补贴。

■ 渗透率提升驱动因素二:技术进步及规模效应导致加氢站成本下降
加氢站成本下降的空间主要取决于于加氢站设备成本的下降以及对加氢站系统设备进行优化配置和选型包括采用站内制氢方式,集中在固定时间段进行加氢、加氢站用设备的国产化等方面。在技术进步及规模效应下,压缩机、储氢罐等设备的单位投资成本将大幅下降。

5.中游·燃料电池
氢燃料电池的工作方式是通过化学反应产生电能来推动汽车,而内燃机车则是通过燃烧产生热能来推动汽车。使用氢燃料电池,汽车的工作过程不涉及燃烧, 因此无机械损耗及腐蚀,氢燃料电池所产生的电能可以直接被用在推动汽车的四轮上,从而省略了机械传动装置。各发达国家的研究者都已强烈意识到氢燃料电池将结束内燃机时代这一必然趋势。使用氢燃料电池发电,是将燃料的化学能直接转换为电能,不需要进行燃烧,能量转换率为60% ~80%,污染少、噪声小,装置可大可小,灵活高效。

氢燃料电池主要由电堆和系统部件(空压机、增湿器、氢循环泵、氢瓶)组成:
● 电堆是整个电池系统的核心,包括由膜电极、双极板构成的各电池单元以及集流板、端板、密封圈等。
● 膜电极的关键材料是质子交换膜、催化剂、气体扩散层,这些部件及材料的耐久性(与其他性能)决定了电堆的使用寿命和工况适应性。
近年来,氢燃料电池技术研究集中在电堆、双极板、控制技术等方面。

5.1.燃料电池系统
■ 发展现状
燃料电池系统包括氢气供给循环系统、空气供给系统、水热管理系统、电控系统和数据采集系统。商用车用燃料电池发动机和乘用车用燃料电池发动机是主流燃料电池系统。商用车用燃料电池发动机前沿技术指标如下:额定功率100kW,冷启动温度零下40°C,寿命20000小时以上,功率密度0.6kW/L。国内商用车用燃料电池发动机的额定功率有逐步向大功率发展的趋势,工信部发布的《新能源汽车推广应用推荐车型目录》中,氢燃料电池商用车系统功率基本在40~100kW,目前由大同氢雄研发的130kW大功率燃料电池发动机已经进入量产程序。

5.2.电堆
■ 发展现状
电堆是氢燃料电池的核心部件,是氢气与氧气发生化学反应产生电能的场所。电堆由膜电极和双极板两大部分组成,膜电极的构成包括催化剂、质子交换膜和碳布/碳纸。全球范围内氢燃料电池电堆技术领先的企业是日本的丰田和本田两家公司,生产的电堆峰值功率在110kW左右,电堆比功率为3.1kW/L,乘用车用电堆寿命为5000h,商用车用电堆寿命为10000h,最高效率在65%以上。目前国内氢燃料电池电堆类型有石墨板电堆、复合板电堆、金属板电堆,电堆供应商主要有捷氢、新源动力等,其中捷氢于2020年8月发布的燃料电池金属板电堆,功率密度达到3.8kW/L,双极板和膜电极均已实现100%自主化与国产化,可在-30℃低温环境下实现30s无辅热自启动,完成6000h实车工况的耐久性测试。

■ 渗透率空间
2020年我国车用燃料电池电堆出货量为320MW,同比增长77.8%。预计到2022年,我国车用燃料电池电堆出货量将达到506MW。

6.下游·氢氢燃料电池汽车
■ 发展现状
氢燃料电池汽车的交通领域的应用主要有氢燃料电池物流车,氢燃料电池客车,氢燃料电池重卡和氢燃料电池乘用车。目前氢燃料电池汽车在我国的应用主要集中在客车,物流车和客车等商用车领域,乘用车尚未实现商业化。根据新能源汽车国家监测与管理平台的统计数据,截至2019年底,国内已接入平台的氢燃料电池物流车占比为60.5%,氢燃料电池客车占比为9.4%,氢燃料电池乘用车只用于租赁,占比仅为0.1%。2016至2019年,中国氢燃料电池汽车销量及保有量均实现大幅增长,分别由2016年的629辆和639辆上升至2019年的2737辆和6175辆,年复合增长率分别为63%和114%;2020年因受疫情等因素影响,中国氢燃料电池汽车的销量大幅下降,仅为1177辆,同比下降57%,2021年氢燃料电池汽车销量为2000辆。

■ 渗透率空间:未来5年预期年复合增长率有望达到68%,2025年预期市场规模有望达到800亿元
根据《中国氢能产业发展报告2020》测算,中国氢燃料电池汽车保有量将由2020年的7352辆增长至2025年的10万辆,未来五年预期年复合增长率有望达到68%,至2025年氢燃料电池汽车市场规模有望达到800亿元。根据2016年发布的《节能与新能源汽车技术路线图》,2030年中国氢燃料电池汽车的保有量将达到100万辆。氢燃料电池客车的市场渗透率有望在2025、2035、2050年分别达到5%、25%、40%;氢燃料电池物流车的市场渗透率有望在2030年、2050年分别达到 5%、10%。氢燃料电池重卡的市场渗透率有望在2025、2035、2050年分别达到0.2%、15%、75%。氢燃料电池乘用车的市场渗透率有望在2025、2035、2050年分别达到0.08%、2.0%、12.0%。


■ 渗透率提升驱动因素一:商用车用氢燃料电池系统和储氢系统价格的下降
目前制约氢燃料汽车大规模商用的因素主要在于燃料电池系统和储氢系统的价格,随着生产规模的不断扩大,燃料电池系统和储氢系统的价格已有大幅下降。目前国内商用车用燃料电池系统的价格约为1万元/kW,商用车用储氢系统的价格约为5000元/kg。随着氢燃料电池汽车应用的范围与规模扩大,核心零部件及系统价格的规模效应逐步显现,商用车用燃料电池系统的价格预计在2025、2035、2050年分别降至3500、1000、500元/kW, 商用车用储氢系统的价格预计在2025、2035、2050年分别降至3500、2000、1200 元/kg。

■ 渗透率提升驱动因素二:全生命周期总拥有成本与竞争产品的平衡点
氢燃料电池汽车的全生命周期成本总拥有成本(TCO)与纯电动汽车等竞争产品的成本平衡点,是氢燃料电池汽车在各细分领域市场渗透率提升的重要转折点。下面从面向消费者的全生命周期总拥有成本(TCO)角度分析,研究氢燃料电池汽车未来的TCO发展趋势,研判各车型的产业化途径。
(1)氢燃料电池客车
氢燃料电池客车中公交客车占比达到60%以上,较长续航里程的氢燃料电池客车将于2030年左右TCO成本经济性优于纯电动车型,氢燃料电池客车的每公里TCO成本2025年将降低至3.72元/km,相比2020 年的降幅达到42.3%,到2035年、2050年分别降到2.73元/km、1.62元/km。

(2)氢燃料电池物流车
氢燃料电池物流车是氢能在城市或城际中长距离货运领域的应用场景,载荷能力>=3吨、续航里程〉400km的氢燃料电池物流车将于2025-2030年间TCO成本经济性优于纯电动车型。氢燃料电池物流车的每公里TCO成本2025年将降低至2.20元/km, 相比2020年的降幅达到40.5%,到2035年、2050年分别降到1.51元/km、1.03 元/km。

(3)氢燃料电池重卡
氢燃料电池重卡是重卡领域减排脱碳的重要替代方案,目前国内已推出多款车型,并已展开小范围小批量的试运营。对于载荷能力>=35吨的重卡,在城际干线或支线物流等长距离运输场景(续航里程500km)下,氢燃料电池重卡的TCO将在2030年左右超过纯电动车型。从消费者角度看,氢燃料电池重卡的每公里TCO 成本2025年将降低至5.60元/km,相比2020年的降幅达到43.3%,到2035 年、2050年分别降到3.21元/km、1.94元/km。

(4)氢燃料电池乘用车
目前,国内氢燃料电池乘用车尚未量产,整车处于样车试制阶段,整车购置成本约接近150万元。续航里程在500km以上的乘用车将于2040年后达到与同等续航能力的纯电动车型相当的全生命周期成本经济性。由于小型纯电动乘用车的发展较为成熟且TCO成本经济性更优,氢燃料电池在SUV、大型乘用车等领域更具商业化推广的潜力,预计2035年以后氢燃料电池乘用车的每公里TCO成本与同等续航里程的纯电动乘用车差距小于0.1元/km。

■ 渗透率提升驱动因素三:政策补贴
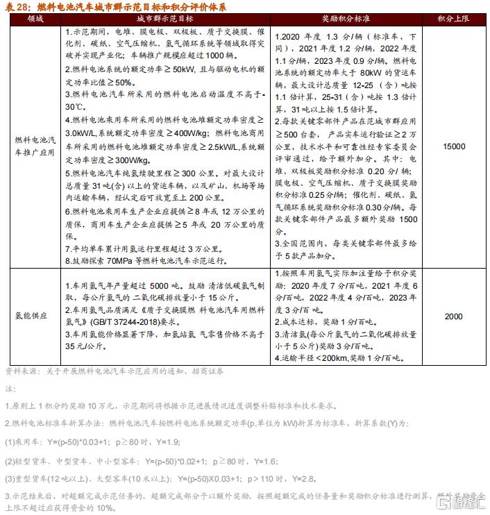
中国政府优先选择有条件的城市作为氢能示范试点并采取“以奖代补”的方式奖励示范城市。根据财政部2020年4月发布的《关于完善新能源汽车推广应用财政补贴政策的通知》,将当前对燃料电池汽车的购置补贴,调整为选择有基础、有积极性、有特色的城市或区域,重点围绕关键零部件的技术攻关和产业化应用开展示范,将采取“以奖代补”方式对示范城市给予奖励。2020年9月,财政部发布《关于开展燃料电池汽车示范应用的通知》,根据示范城市在燃料电池汽车推广应用、氢能供应等方面的实际情况给予奖励。

目前我国氢燃料电池汽车尚处于起步阶段,整车的TCO与同类竞争产品相比劣势明显,政府补贴能够有效弥补这一劣势。通过政府补贴,促进燃料电池汽车销量的提高,提升氢燃料电池汽车渗透率,进一步带动产业链中游和上游的规模扩张。目前氢燃料电池汽车的推广对政府补贴的敏感度极高,预期2035年前政府补贴都将在整车市场发挥巨大的激励作用。

04
氢燃料电池与纯电动汽车发展历程对比
1.中国纯电汽车发展历程
2009年的“十城千辆”工程标志着中国正式开始大力推广纯电动汽车,在政策推动和产业发展双重因素驱动之下,经过12年的时间,中国已经发展成为全球最大的电动汽车市场:电动乘用轿车销量占全球销量的50%,电动公交车和电动卡车的销量占全球销量的90%以上,截至2021年,中国电动汽车的渗透率突破了15%。氢燃料电池汽车与纯电汽车同属于新能源汽车,纯电汽车在中国的发展历程对氢燃料电池汽车的发展具有重要的指导和参考意义。回顾纯电汽车在中国的发展历程,可以划分为四个主要阶段,即探索发展阶段,标准和战略确立阶段,市场完善阶段和市场成熟阶段,以时间为结点可以划分为2009年以前,2009-2012年,2013-2017年和2018年以后四个时期。

(1)探索发展阶段(2009年之前):探索纯电汽车技术发展方向与路线
2001年开始的“十五”规划和“863计划”启动了电动汽车重大专项,并首次确立了“三纵三横”的技术研发布局:即以混合动力汽车、纯电动汽车、燃料电池汽车为三纵的整车技术路线和以多能源动力总成控制系统、电机及其控制系统和电池及其管理系统为三横的系统技术路线来构建中国电动汽车自主开发的技术平台。
2007年10月,发改委发布《新能源汽车生产准入管理规则》,规定了新能源汽车产品量产的门槛和技术标准,为新能源汽车投放市场奠定了基础。
2008年8月,北京奥运会期间,中国自主生产的500辆新能源汽车首次亮相。
(2)标准和战略确立阶段(2009-2012年):制定纯电汽车政策规划与补贴标准
2009年1月,财政部、发改委、工信部、科技部四部门共同启动了“十城千辆”节能与新能源汽车示范推广应用工程:计划通过提供财政补贴形式,用3年左右的时间,每年发展10个城市,每个城市推出1000辆新能源汽车开展示范运行,力争使全国新能源汽车的运营规模到2012年占到汽车市场份额的10%。北京、上海、深圳、武汉、杭州、重庆、长春、大连、济南、合肥、长沙、昆明、南昌被列入第一阶段试点城市名单。“十城千辆”计划为示范城市设定了新能源汽车推广的目标。一些地方政府并不满足于这些目标,而是制定了更高的发展目标。例如,深圳、北京、上海和广州计划在其市政公交车队中推广9000、5000、4150和2600辆新能源汽车。按这些城市级的目标,到2012年底,中国公共服务领域新能源汽车总量将达到5万辆,除了上述公共服务领域的目标外,5个私人新能源汽车示范城市(上海、长春、深圳、杭州和合肥)提出在三年内推广12.9万辆新能源私家车的目标。
2009年2月,财政部发布《关于实施节能与新能源汽车试点的通知》,详细规定了符合国家补贴要求的汽车技术类型、技术标准以及补贴标准。除国家补贴外,示范城市还需要为消费者购买新能源汽车提供配套补贴,以及为充电基础设施的建设和维护提供配套资金。补贴额度的设计原则是为了抵消新能源汽车和传统燃油汽车之间的前期成本差异,因此, 根据车辆类型、技术路线和性能参数的差异新能源汽车获得的补贴也不同。一般来说,车型越大、技术越复杂获得的补贴就越多。比如在这一时期的补贴政策中,纯电动公交车能获得最高50万元/车的中央补贴,燃料电池公交车可以获得最高60万元/车的中央补贴。
2009年3月,国务院发布《汽车产业调整与振兴规划》,首次提出大规模发展新能源汽车的目标,即到2012年实现50万辆混合动力、插电式混合动力汽车和纯电动汽车的产能目标,届时,新能源汽车将占乘用车销量5%的市场份额。政府为此计划拨款100亿元并提供了大额的低息贷款,以刺激新能源汽车和其他清洁能源产业的投资
2010年10月,国务院发布《国务院关于加快培育和发展战略性新兴产业的决定》,新能源汽车产业被确定为中国七大战略重点新兴产业之一。
2010年国家发改委、工信部、财政部和科技部联合批准了第二阶段七个试点城市:天津、海口、郑州、厦门、苏州、唐山和第三阶段五个试点城市:沈阳、呼和浩特、成都、南通和襄阳。
2012年6月,国务院发布《节能与新能源汽车发展规划(2012 - 2020年)》,明确了以插电式电动汽车(即插电式混合动力、纯电动和燃料电池汽车)为主,传统混合动力汽车为辅的技术路线。根据这一中期规划,到2015年中国将生产50万辆插电式电动车,2020年这一目标提升到200万,累计新能源汽车数量达到500万辆。中央财政安排40亿元专项资金支持实施这一规划,侧重研发新能源汽车车型及关键零部件。
2012年,财政部和税务总局免去了新能源汽车的车船税和新能源公交车的购置税。

(3)市场完善阶段(2013-2017年):修正与完善纯电汽车标准和补贴政策,调整规划目标
2013年,国家对新能源汽车的补贴政策进行了调整,纳入相关条款以打破地方保护,并明确各级政府在采购公务车队时优先考虑新能源汽车。
2013年10月,北京市政府发布《北京市空气重污染应急预案(试行)》,预案明确规定,当空气重污染预警为红色,即预测未来持续3天出现严重污染,全市范围内按规定实施机动车单双号行驶,但是零尾气排放的纯电动汽车则不受这一限制。
2013年11月,北京市政府发布《北京市2013-2017年机动车排放污染控制工作方案》任务分解表,从2014年起,每年24万个的小汽车摇号指标将缩水近4成,配置机动车指标变为15万辆,而且不同类型机动车配比额度会有变化。其中新能源车的配比率逐年递增,从最初的每年2万个逐渐增加到每年6万个。普通小汽车的“限购令”则将逐年收紧,到2017年每年非新能源车的配比量仅为9万辆。
2014年,天津和杭州紧随北京之后,为新能源汽车提供了上牌和限行政策方面的优惠。
2014年7月,国务院发布《关于加快新能源汽车推广应用的指导意见》,从六个方面构建了一套较为完整的新能源汽车发展的生态环境:即建立充电基础设施以满足电动汽车的增长需求;培育新能源汽车共享、分时租赁等创新商业模式;提供补贴以刺激电动汽车消费;扩大新能源汽车在公共、市政和企业车队的应用;打击地方保护主义;提高消费者意识。为配合《指导意见》的实施,政府先后出台了免征新能源汽车购置税,政府及公共车队对新能源汽车采购要求和充电基础设施奖励措施等政策。
2015年,财政部进一步稳定和调整了新能源汽车补贴政策,宣布补贴将会延续至2020年,但也释放了补贴将逐年退坡的信号。2013-2015年的短短两年间,中国新能源汽车年销量实现了从1.8万辆到33万辆的爆发性增长,成为全球最大的新能源汽车市场。
2015年,政府开始致力于解决充电设施不足这一限制纯电汽车渗透率进一步提升的主要障碍,10月国务院发布《关于加快电动汽车充电基础设施建设的指导意见》,11月发改委发布《电动汽车充电基础设施发展指南(2015-2020年)》,设定了2020年建成1.2万个集中式充、换电站和480万个分散式充电桩的目标以满足500万辆新能源车辆的充电需求,并对全国城际快充网络进行了规划。为配合这些目标和规划,2016年财政部发布了充电基础设施建设奖励政策,城市最高可申请1.2亿元人民币资金用于的充电基础设施建设。
2016年,新能源汽车骗补事件曝光,五家新能源公交车生产企业存在典型骗补行为,涉及超过十亿人民币的补贴金额。中国财政部等四部委开展了官方的审查行动,揭露了投机者套取国家财政补贴的种种手段:包括申报补贴车辆并未完成生产、伪造销售数据、通过非法渠道进行车辆注册、使用不符合补贴规定的电池,以及将电池在车体上重复使用等。骗补事件使得中国政府对新能源汽车的补贴政策进行了更加彻底的变革,有针对性地将补贴投放到真正的先进技术,奖励续航里程更长、能耗更低的车辆,同时进一步明确了补贴逐步减少,到2020年后完全退坡的计划。修正后的补贴政策还增加了实施监管方面的条款,如商用新能源汽车必须达到至少3万公里的累计里程才能获得补贴,监管部门会开展随机检查,严惩欺诈行为等措施。同时,中国政府明确并加严了新能源汽车产品市场准入的的技术门槛,出台了超过40个详细的技术标准——包括7个电池标准,2个电动驱动电机标准,4个整车安全标准和3个能效标准。
2017年4月,工信部,科技部和发改委联合发布《汽车产业中长期发展规划》,引导汽车产业逐步向新能源化过渡,《规划》提出到2020年,新能源汽车年产量将达到200万辆,到2025年,新能源汽车占到新车产量的20%以上。这一目标放在中国汽车市场规模的背景下意味着,2025年将有约700万辆新能源汽车投放市场,数量上甚至超过了2010到2019年全球新能源汽车销量的总和。
2017年9月,工信部,财政部、商务部、海关总署、质检总局五部委发布《乘用车企业平均燃料消耗量与新能源汽车积分并行管理办法》,这项称之为“双积分”的法规既要求汽车生产企业达到其传统燃油车辆的油耗标准,又规定其必须生产一定比例的新能源汽车,年产销量超过3万辆的生产(和进口)企业除了满足油耗标准外还需要在2019和2020年分别满足相当于其总产量(或进口量)10%-12%的新能源汽车积分要求。油耗标准或新能源汽车积分不达标的企业可以从拥有更清洁的车辆技术的竞争对手那里购买积分。

(4)市场成熟阶段(2018年至今):政策补贴退坡,国产纯电汽车快速发展
■ 政策梳理
2018年中国新能源汽车销量再创新高,年产量突破了100万辆大关,占当年全球销量的一半以上。政策补贴退坡在2018年后进一步提速:在2018年,纯电动乘用车只有达到150公里续航里程才有资格获得补贴,这一门槛在2019被提高到250公里。中国政府逐渐将财政支持的重心从车辆生产和销售转向使用阶段的充电设施建设,并提供了多重经济激励,在这些激励措施下,在2018年底已建成77万个充电桩。
2018年6月,发改委和商务部发布《外商投资准入特别管理措施(负面清单)(2018年版)》,宣布取消专用车、新能源汽车整车制造外资股比限制。这一政策迅速掀起了全球汽车企业在华进行新能源汽车投资建厂的浪潮:新规发布仅一个月后,特斯拉即宣布在上海临港自由贸易区建设超级工厂;宝马与长城汽车将联手在中国生产Mini品牌的电动汽车;大众计划于2020年在中国投资40亿欧元,其中约40%用于电动化出行相关研发,并计划到2028年将其全球400万辆电动汽车年产量的一半投产到中国;丰田与比亚迪、宁德时代和滴滴建立了合作伙伴关系。全球汽车企业在中国加大新能源汽车投资的发展趋势已经明显地展露出来:全球对电动汽车产业的投资共约3000亿美金,其中1370亿流向了中国,这其中约半数来自于欧洲汽车生产企业。
这一时期,中国国内的电动汽车企业也开始快速发展:2018年,蔚来汽车成为第一家在纽约证券交易所上市的中国电动汽车生产企业,2020年,理想汽车和小鹏汽车在纽约证券交易所上市,比亚迪、蔚来、理想、小鹏等汽车企业越来越受到全球汽车行业的关注。同时,新的合作和商业模式也在不断涌现:互联网巨头百度和腾讯对蔚来汽车进行投资,阿里巴巴对小鹏汽车进行投资,上汽集团和阿里巴巴在汽车信息娱乐系统方面开展合作,这些合作模式推动了电动汽车智能化,为电动汽车用户提供革命性的服务解决方案。

2.氢燃料电池汽车与纯电汽车发展阶段对比
本节主要从政策,渗透率,技术三个层面将当前氢燃料电池汽车的发展阶段与纯电汽车的发展阶段对比。
■ 政策层面:与纯电汽车 标准和战略确立阶段高度相似
政策层面,氢燃料电池汽车产业所处的阶段与纯电汽车产业在2009-2012年的标准和战略确立阶段初期高度吻合,相似之处主要表现在三个方面:
(1)确立国家级技术标准:2020年11月,燃料电池汽车国家标准《燃料电池电动汽车安全要求》正式发布,规定了燃料电池电动汽车整车、关键系统等方面的安全及手册要求。
(2)确立首批试点补贴城市:2020年9月,财政部等五部委联合发布《关于开展燃料电池汽车示范应用的通知》,根据示范城市在燃料电池汽车推广应用、氢能供应等方面的实际情况给予补贴,示范期暂定为四年。示范期间,五部门将采取“以奖代补”方式,对入围示范的城市群按照其目标完成情况给予奖励。奖励资金由地方和企业统筹用于燃料电池汽车关键核心技术产业化,人才引进及团队建设,以及新车型、新技术的示范应用等,不得用于支持燃料电池汽车整车生产投资项目和加氢基础设施建设。此政策被解读为燃料电池版“十城千辆”政策。
(3)各省市出台明确的目标规划:2021年各省市相继出台氢能源具体规划与目标,国已有16个省市制定了氢能源发展规划:北京、山东、河北、天津、四川、浙江和宁夏等省市发布了氢能源相关专项政策或规划,明确了氢能源产业的发展目标。
■ 渗透率层面
2016年至2021年,中国氢燃料电池汽车销量分别占当年汽车总销量的0.22‱、0.44‱ 、0.54 ‱、1.06 ‱、0.47 ‱、0.76‱,这一比例接近纯电汽车在2009和2010年的水平,2009和2010年,中国纯电汽车销量分别占当年汽车总销量的0.35‱和0.60‱。纯电汽车销量占比在2012年迎来爆发式增长,当年同比增长5倍,2022年氢燃料电池汽车的销量占比能否实现历史性突破尚待观察。

■ 技术层面
目前中国氢燃料电池汽车主要应用在商用车领域,包括物流车,重卡和客车,乘用车领域由于单车成交较高等因素还没有实现量产。政策层面的推广主要以商用领域为主,这一点与我国纯电汽车发展初期的政策推广路线高度相似,2009年出台的纯电汽车政策,重点推广纯电汽车在公交车,出租车等方向的应用并给予极大的政策补贴。
3.结论:氢燃料电池汽车目前所处阶段与2010年的纯电汽车比较相似
我们分别从政策,渗透率以及技术三个不同的层面比较氢燃料电池汽车与纯电汽车所处的发展阶段:在政策层面,氢燃料电池汽车处于行业标准确定,政策与规划出台,政府补贴开始发力阶段,与纯电汽车2010年所处的阶段高度类似;在渗透率层面,氢燃料电池汽车在2021年的销量占当年汽车总销量的比例(0.76‱)与纯电汽车在2010年的销量占当年汽车总销量的比例(0.60‱)比较接近,不同之处在于,纯电汽车的销量占比逐年稳定提升,氢燃料电池汽车的销量占比有所波动,除此之外,纯电汽车在2011年的销量占比增加了400%,渗透率实现了突破式进展,因此需要进一步观察2022年氢燃料电池汽车的销量情况来判断渗透率是否会有类似的突破;技术层面,目前中国氢燃料电池汽车以商用车为主,乘用车暂时没有实现市场化和量产化,政策的推广优先发力于公交车,重卡和物流车等商用车应用领域,这一发展模式与纯电汽车在2010年前后的时间点比较类似,即优先发展纯电商用车。综上所述,可以得出结论,氢燃料电池汽车目前所处的发展阶段与纯电汽车在2010年所处的发展阶段相似程度比较高。
05
氢能源产业链相关公司*整理





1.国家政策与地方政策齐发力,加大氢能推广力度
自2021年年初氢能被正式写入“十四五”规划以来,中央及地方各级政府频繁出台有关氢能的各项政策,明确了氢能在“十四五”期间以及更长期的规划与发展战略,具体规划与目标的出台使得氢能的发展方向更加明确,高效、绿色、低污染、低碳排放的氢能必将在未来迎来无限的发展空间。
2.中国氢能产业链各环节发展潜力巨大,渗透率具有极大的提升空间
(1)可再生能源发电成本下降与电解水系统技术进步和国产化推进电解水渗透率提升:2060年中国氢气需求量将由目前的每年3000万吨增至每年1.3亿吨,在终端能源消费中占比从不到3%提升至20%。我国现阶段制氢以化石燃料制氢为主,污染大,氢气纯度低,电解水制氢是未来制氢的主要发展方向,当前制约电解水制氢渗透率进一步提升的因素主要是成本因素,随着光伏和 风电等可再生能源发电成本的大幅下降以及电解系统技术的进步与电解槽设备成本的国产化,规模化,电解水制氢的成本将大幅降低。预期电解水制氢占比将从目前的不到1%提升至2050年的70%,电解系统市场规模将超过7000亿。
(2)液氢储运在长距离规模化氢储运的成本优势凸显:中国现阶段储运氢普遍采用高压气态储运,液氢储运是未来的发展方向,液氢储运技术的进步将使得液氢储运成本持续下降,预期2050年液氢储运成本下降至目前的50%。
(3)政策补贴与规模效应推动加氢站数量百倍增长空间和千亿市场规模:目前中国加氢站建设技术趋于成熟,实现了国产化。目前中国具有加氢站141座,2050年加氢站数量将达到1.2万座,市场规模达到千亿元,加氢站发展初期的政策补贴以及技术进步与规模效应带来的加氢站成本下降是提升加氢站渗透率的关键性驱动因素。
(4)燃料电池电堆等关键部件实现国产与量产化:氢燃料电池具有能量转换率高,污染少、噪声小,装置可大可小,灵活高效等特点,国内商用车用燃料电池发动机的额定功率有逐步向大功率发展的趋势,中国的大功率燃料电池已经实现量产化。
(5)全生命周期成本总拥有成本的平衡点叠加政策补贴带动氢燃料电池汽车渗透率迎来关键转折点:中国现阶段燃料电池汽车处于起步阶段,以燃料电池商用车为主,燃料电池乘用车占比不到0.1%。预期中国氢燃料电池汽车保有量将由2020年的7352辆增长至2025年的10万辆,年复合增长率有望达到68%,预期市场规模有望达到800亿元;氢燃料电池客车的市场渗透率预期在2025、2035、2050年分别达到5%、25%、40%;氢燃料电池物流车的市场渗透率预期在2030年、2050年分别达到 5%、10%。氢燃料电池重卡的市场渗透率预期在2025、2035、2050年分别达到0.2%、15%、75%。氢燃料电池乘用车的市场渗透率预期在2025、2035、2050年分别达到0.08%、2.0%、12.0%。生产规模的不断扩大使得燃料电池系统和储氢系统的价格大幅下降,促进氢燃料电池商用化程度的不断提升。氢燃料电池汽车的全生命周期成本总拥有成本(TCO)与纯电动汽车等竞争产品的成本在未来达到平衡则是氢燃料电池汽车在各细分领域市场渗透率提升的重要转折点。政策补贴的发力将在整车市场发挥巨大的激励作用,促进燃料电池汽车销量的提高,提升氢燃料电池汽车渗透率并且进一步带动产业链中游和上游的规模扩张。
3.氢燃料电池汽车目前所处阶段与纯电汽车2010年前后所处阶段相似程度较高。
目前氢燃料电池汽车所处的发展阶段与纯电汽车发展历程中的标准与战略完善阶段相似程度比较高,时间节点上类似于纯电汽车在2010年左右:政策层面,在这一阶段,国家级技术标准的出台规定了氢能产业的各项技术标准与指标;中央与地方政府密集出台的氢能政策,明确了氢燃料电池汽车的发展方向与战略规划;随之配套的在首批试点城市实行的政策补贴弥补了氢燃料电池汽车在发展初期相对于竞争产品的成本劣势。渗透率层面,氢燃料电池汽车目前销量占当年汽车总销量的比例与2010年左右纯电汽车占当年汽车总销量的比例为同一数量级。技术层面,纯电汽车初期的推广以公交车等商用领域为主,与目前氢燃料电池汽车客车,物流车和重卡优先的推广方向比较相似。
4.投资建议:长期投资的角度,建议积极关注氢能产业链上游电解水制氢与相关电解系统设备制造以及液氢储运等技术路线发展方向明确的环节。中期投资的角度,建议积极关注产业链上游加氢站建设与产业链下游氢燃料电池汽车整车环节,预期政策补贴的持续发力将会使得这些环节短期内业绩释放。
风险提示
1.成本下降不及预期:目前氢能源产业链上中下游的成本仍然处于较高水平,氢能源的性价比明显低于传统能源,成本因素已经成为制约氢能源产业链渗透率进一步提升的关键性性因素,如果在未来各环节成本下降无法达到预期,将会严重压缩产业利润,制约氢能源产业的进一步发展,延缓氢能源的进一步发展。
2.技术进步不及预期:目前氢能源产业链各环节的技术处于较为落后的状态,急需技术升级进步推动细分产业进一步发展,如果技术水平进步不及预期,会延缓整个行业空间释放。
3.政策推广与补贴不及预期:目前氢能源产业的发展主要依赖于政策推广和政府补贴的力度,推广政策的执行力度是否达到预期,以及补贴的可持续性以及未来可能存在的退补滑坡,将会大大影响氢能源渗透率的进一步提升。
