本文來自格隆匯專欄:樑中華宏觀研究 作者:樑中華、侯歡
概 要
2021年10月12日,在《生物多樣性公約》第十五次締約方大會領導人峯會上,總書記指出,中國將陸續發佈重點領域和行業碳達峯實施方案和一系列支撐保障措施,構建起碳達峯、碳中和“1+N”政策體系。10月24日,《中共中央國務院關於完整準確全面貫徹新發展理念做好碳達峯碳中和工作的意見》發佈,該《意見》作爲“1+N”政策體系中的“1”發揮統領作用。緊接着《2030年前碳達峯行動方案》印發,它將和《意見》共同構成貫穿碳達峯、碳中和兩個階段的頂層設計。那麼這兩個文件對我國碳達峯工作作出哪些部署?這將對我國哪些行業帶來什麼影響?本篇報告對此進行解讀。
做好碳達峯、碳中和工作是今年我國重點推進的工作任務。2021年10月12日,在《生物多樣性公約》第十五次締約方大會領導人峯會上,總書記指出,中國將陸續發佈重點領域和行業碳達峯實施方案和一系列支撐保障措施,構建起碳達峯、碳中和“1+N”政策體系。
10月24日,《中共中央國務院關於完整準確全面貫徹新發展理念做好碳達峯碳中和工作的意見》發佈,這意味着我國雙碳“1+N”政策體系中的“1”正式出臺。它主要在該政策體系中發揮統領作用。
而“1+N”政策體系中的“N”主要有兩部分構成:一是重點領域和行業實施方案。該《意見》提出,要制定能源、鋼鐵、有色金屬、石化化工、建材、交通、建築等行業和領域碳達峯實施方案。我們認爲,接下來圍繞這些碳排放較高行業的減碳方案會陸續推出。二是雙碳保障方案。這主要包括科技支撐、能源保障、財政金融價格政策等。

該《意見》提出了我國雙碳工作的三個目標:首先,2025年爲實現碳達峯、碳中和奠定堅實基礎。隨後,2030年碳排放達峯後穩中有降。最後,2060年碳中和目標順利實現。
爲此,《意見》進一步提出了具體的階段性目標。一方面,爲新型能源利用做加法。比如,在非化石能源消費比重方面,從2025年的20%提升至2030年的25%,並最終在2060年大幅提高到80%以上。在能源利用效率方面,2025年重點行業大幅提升,隨後2030年重點耗能行業達到國際先進水平,並在2060年使全體行業實現這一標準。
另一方面,爲傳統能源消耗做減法。比如,相比2020年,單位GDP能耗和單位GDP二氧化碳排放到2025年要分別下降13.5%、18%。尤其是到2030年,後者要相比2005年下降65%以上。


值得一提的是,《意見》還對我國綠色發展提出了明確目標:綠色低碳循環發展的經濟體系由2025年的“初步形成”到2060年的“全面建立”。除此之外,在2060年,我國還將全面建立清潔低碳安全高效的能源體系。

圍繞着上述目標,《意見》明確提出了五項工作原則:第一,全國統籌。在全國一盤棋的基礎上,根據各地實際分類施策,鼓勵主動作爲、率先達峯。第二,節約優先。把節約能源資源放在首位,從源頭和入口形成有效的碳排放控制閥門。第三,雙輪驅動。這主要強調政府和市場兩手發力。第四,內外暢通。立足國情實際,統籌國內國際能源資源。第五,防範風險。處理好減污降碳和能源安全、產業鏈供應鏈安全等關係,防止過度反應,確保安全降碳。

總體來說,《意見》在碳達峯碳中和“1+N”政策體系中發揮統領作用,明確了我國雙碳建設的路線圖、施工圖。值得一提的是,其中的工作原則也是我國《2030年前碳達峯行動方案》的總方針。

在《意見》發佈後,國務院緊接着在10月26日印發《2030年前碳達峯行動方案》。這兩個文件共同構成了貫穿我國碳達峯、碳中和的頂層設計。
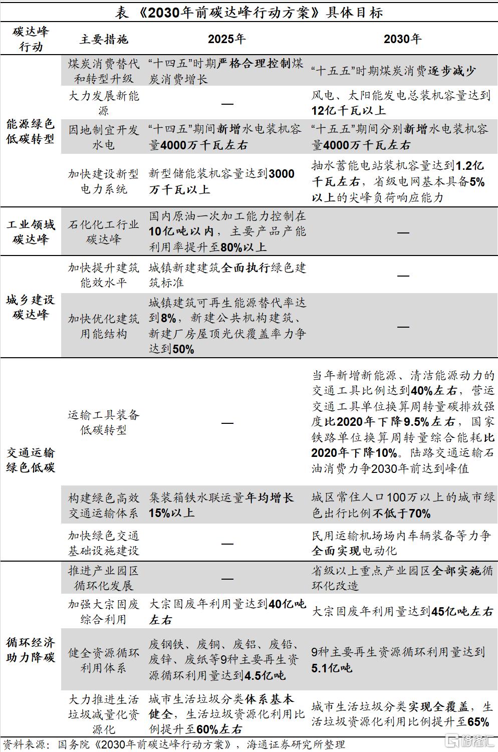
《2030年前碳達峯行動方案》主要聚焦於2030年前碳達峯目標,對推進碳達峯工作進行總體部署。值得關注的是,該方案針對不同的領域提出了碳達峯十大行動,使得我國碳達峯的路線圖更加清晰。總體而言,碳達峯十大行動主要可以分爲兩部分:第一部分,是針對重點領域和行業的碳達峯實施方案。第二部分,是碳達峯保障體系。其中,前者針對我國能源、工業、交通運輸、城鄉建設等領域做出了諸多部署。

首先,在能源領域,碳達峯行動主要從兩方面出發:一方面,推動重點用煤行業減煤限煤。回看我國碳排放較高的原因,主要在於化石燃料的大量消耗,其中煤炭的比重位居首位。因此,碳達峯行動明確提出,加快煤炭減量步伐,“十四五”時期嚴格合理控制煤炭消費增長,“十五五”時期逐步減少。就具體措施而言,嚴格控制新增煤電項目,有序淘汰煤電落後產能,嚴控跨區外送可再生能源電力配套煤電規模。推動重點用煤行業減煤限煤。
另一方面,鼓勵清潔能源發展。對於風電、太陽能等新能源,加快建設風電和光伏發電基地。到2030年,風電、太陽能發電總裝機容量達到12億千瓦以上。對於水電,“十四五”、“十五五”期間分別新增水電裝機容量4000萬千瓦左右,西南地區以水電爲主的可再生能源體系基本建立。對於核電,積極推動高溫氣冷堆、快堆、模塊化小型堆、海上浮動堆等先進堆型示範工程。加快建設新型電力系統。
其次,在工業領域,針對兩高行業限產是重要舉措。比如在鋼鐵行業,以京津冀及周邊地區爲重點,繼續壓減鋼鐵產能。在有色行業,嚴格執行產能置換,嚴控新增產能。在建材行業,嚴禁新增水泥熟料、平板玻璃產能,推動水泥錯峯生產常態化。在石化化工行業,嚴控新增煉油和傳統煤化工生產能力。此外,對“兩高”項目,全面排查在建項目,對能效水平低於本行業能耗限額準入值的,按有關規定停工整改。
我們認爲,兩高限產主要偏向短期,而長期來看,加快節能改造必不可少。比如,在鋼鐵行業,推廣先進適用技術,深挖節能降碳潛力,探索開展氫冶金、二氧化碳捕集利用一體化等試點示範。在有色行業,加快推廣應用先進適用綠色低碳技術,提升有色金屬生產過程餘熱回收水平,推動單位產品能耗持續下降。在石化化工行業,鼓勵企業節能升級改造,推動能量梯級利用、物料循環利用。
再者,在交通運輸領域,主要行動包括推動運輸工具裝備低碳轉型、綠色高效交通運輸體系和綠色交通基礎設施建設等。其中,主要的舉措在於大力推廣新能源汽車,逐步降低傳統燃油汽車在新車產銷和汽車保有量中的佔比。碳達峯行動提出,到2030年,當年新增新能源、清潔能源動力的交通工具比例達到40%左右。陸路交通運輸石油消費力爭2030年前達到峯值。除此之外,加快綠色高效交通運輸體系和綠色交通基礎設施建設。
最後,在城鄉建設領域,一要加快提升建築能效水平。推動超低能耗建築、低碳建築規模化發展。二要加快優化建築用能結構。推廣綠色低碳建材和綠色建造方式,加快推進新型建築工業化。到2025年,城鎮建築可再生能源替代率達到8%,新建公共機構建築、新建廠房屋頂光伏覆蓋率力爭達到50%。在農村地區,推進綠色農房建設,持續推進農村地區清潔取暖,發展節能低碳農業大棚等。
此外,《方案》明確提出,各地區梯次有序實施碳達峯行動,其中上下聯動制定地方達峯方案尤其值得關注。今年上半年,我國部分省市能耗雙控目標完成進度不及預期,下半年針對“兩高”行業陸續出臺限產限電措施。在供給受限疊加預期因素的影響下,上遊原材料價格大幅上漲,進而使得中下遊企業經營承壓。近期決策層多措並舉全力保供穩價,供給端壓力纔有所緩解。此次方案明確提出,各地區要“堅持全國一盤棋,不搶跑”,強調避免“一刀切”限電限產或運動式“減碳”。我們認爲,對於下一階段的減碳過程,在節奏上將更加有序。


在雙碳“1+N”政策體系中,“N”除了重點領域和行業的實施方案,還包括保障措施。
在政策保障上,我們認爲主要有以下方面值得關注。第一,完善經濟政策,其中綠色金融的政策扶持是重要構成。比如,在綠色債券方面,2月9日,我國首批6只碳中和債券成功發行,募集資金專項用於清潔能源、清潔交通、綠色建築等低碳減排領域。在綠色信貸方面,引導金融機構爲綠色低碳項目提供長期限、低成本資金。本次行動方案還指出,研究設立國家低碳轉型基金,支持傳統產業和資源富集地區綠色轉型。此外,保障碳達峯的經濟政策還包括落實和完善節能節水、資源綜合利用等稅收優惠政策、健全居民階梯電價制度和分時電價等綠色電價政策。
第二,建立健全市場化機制,其中完善碳市場的建設是主要舉措。儘管控制企業耗能可以有效降低碳排放,但是也一定程度上對企業的生產經營產生影響。在兼顧經濟增長和低碳建設的雙重考慮下,碳市場的建設愈發重要。7月16日,全國碳市場正式開市,發電行業成首個納入該市場的行業。截至10月26日,全國碳市場碳排放配額累計成交量1921.1萬噸,累計成交8.67億元。本次行動方案提出,逐步擴大交易行業範圍,我們預計未來水泥、鋼鐵等兩高行業會陸續納入全國碳交易市場。
不容忽視的是,碳達峯行動提出,建設全國用能權交易市場,完善用能權有償使用和交易制度,做好與能耗雙控制度的銜接。未來,碳交易市場、用能權交易市場都將是市場化減碳的重要平臺。


在碳匯能力保障上,提升生態系統碳匯增量。2010-2016年,我國陸地生態系統年均吸收約11.1億噸碳,吸收了同時期人爲碳排放的45%。生態碳匯對碳吸收起着舉足輕重的作用,那麼如何增強生態碳匯強度?本次行動方案指出,實施生態保護修復重大工程。深入推進大規模國土綠化行動,鞏固退耕還林還草成果,擴大林草資源總量。加強生態系統碳匯基礎支撐,建立生態系統碳匯監測覈算體系。在農村領域,大力發展綠色低碳循環農業,推進農光互補、“光伏+設施農業”、“海上風電+海洋牧場”等低碳農業模式。
整體來看,我們認爲在“十四五”期間,碳達峯、碳中和工作會持續、深入推進,無論是從供給端還是需求端都會對我國經濟帶來深刻的影響。一方面,碳排放較高的傳統行業短期供給受限,並將接受節能改造和轉型。另一方面,新能源的發展將會得到更多支持。我們預計,在能源供給端,對於光伏、風電等可再生能源的投資將進一步提高。在能源消費端,新能源汽車的購置稅費減免力度、充電樁基礎設施的投資或將增強。
從長期看,新能源相關行業的就業也會得到帶動。根據國際可再生能源署(IRENA)的統計,2019年我國可再生能源就業人數達436萬,佔全球的比重爲38%,其中光伏領域佔比超過50%。IRENA預計,到2050年全球可再生能源就業人數將達4200萬人,我們認爲隨着“雙碳”建設的深入推進,我國在這一領域的就業也將迎來較快增長。

