您正在浏览的是香港网站,香港证监会BJA907号,投资有风险,交易需谨慎
货币政策视角下的碳中和
格隆汇 05-25 09:29

本文来自: 钟正生经济分析 作者: 钟正生、张璐

1. “碳中和”目标下的转型风险。本文简要阐释了“碳中和”对金融稳定的若干潜在影响。1)高碳资产搁浅。根据国际能源署(IEA)和国际可再生能源署(IERNA)2017年的测算,若从2015年开始,走可再生能源代替化石能源的路线,那么2015-2050年全球将有10万亿美元的资产搁浅,若延迟采取行动的时间至2030年,将有20万亿美元的资产搁浅。2)化石能源领域融资受阻。根据IRENA的测算,截至2050年,化石能源领域所需年投资额需较2015-2018年减少七成左右。目前已有30多家全球性银行和保险机构宣布将停止为煤电项目提供融资和保险服务,金融资源的预先撤出蕴藏金融风险。3)能源供给和价格冲击。暗藏“类滞胀”风险。

2. 中国低碳转型风险不容小觑。我国面临的资产搁浅问题更为严峻:1)2020年我国煤电厂产能仍在净增加,而全球除中国外已经达到负净增水平;2)煤电设备整体偏“年轻”,2020年我国运行状态的煤电设备使用年限低于在10年以内的产能占比46%,20年以内的产能占比89%,全球除中国外,20年以下的煤电设备产能占比仅为45%;3)火电装机分散,2017年我国使用火力发电设备的2597家企业中,有647家企业装机量不足20MW,1470家企业装机量不足100MW,发电产能置换涉及的领域更分散。4)我国火电行业高杠杆运行的特征突出,容易在低碳转型过程中承压并带来金融风险。

3.货币政策视角下的“碳中和”。中国在推进碳中和过程中,货币政策将主要在两个方面发挥积极作用:一是,防范转型风险。主要通过开展气候风险压力测试和完善宏观审慎管理框架,增强金融体系的风险管理能力。二者需要以完善信息披露机制、统一绿色金融标准、并向国际对标为前提。二是,调动金融资源,对于是否降低绿色资产的风险权重仍有待研究(国际实践中暂无央行调降绿色信贷的风险权重的做法,但绿色权重因子、逆周期资本缓冲工具等做法已进入探索研究阶段),对于建立有效运转的碳排放交易市场、强化碳市场的金融属性,欧美国家提供了不少可资借鉴的经验。此外,“碳中和”推进过程中可能发生的供给冲击,将给货币政策应对通胀(尤其是“类滞胀”)和经济增长(主要是结构分化)带来难度,2016年供给侧结构性改革的情景可资对照。短期内有望推出的货币政策工具有二:一是,再贷款、再贴现政策的“绿色化”改进;二是,将更多优质绿色资产纳入央行合格抵押品范畴。

碳达峰碳中和“30.60”目标是中国制定政策时的硬约束,对经济和市场都有深远影响,我们将通过“宏观视角下的碳中和”系列专题报告加以研究。本文是系列第三篇,聚焦于“碳中和”目标下的货币政策框架展望。

本文做了以下工作:1)简要阐释了“碳中和”对金融稳定的若干潜在影响。包括高碳资产搁浅,化石能源及其上下游行业融资受阻,能源供给和价格冲击。2)聚焦中国实现“碳中和”过程中所面临的潜在金融风险。由于我国煤电装机容量仍在增加、煤电设备整体偏“年轻”、且火电装机分散,我国面临的资产搁浅问题更为严峻。且我国火电行业高杠杆运行的特征突出,容易在低碳转型过程中带来金融风险。3)延续“碳中和”目标下转型风险的框架思路,并结合海外央行已有的研究实践,我们认为中国在推进碳中和过程中,货币政策将主要在两个方面发挥积极作用:一是,防范转型风险。主要通过开展气候风险压力测试和完善宏观审慎管理框架,增强中国金融体系的风险管理能力。而二者需要以完善信息披露机制、统一绿色金融标准、并向国际对标为前提。二是,调动金融资源。对于是否降低绿色资产的风险权重,如何建立有效运转的碳排放交易市场,如何强化碳市场的金融属性,仍然有待研究探索,国外央行对此提供了不少可资借鉴的经验。此外,“碳中和”过程中可能发生的供给冲击,将给货币政策应对通胀(尤其是“类滞胀”)和经济增长(主要是结构分化)带来难度,2016年供给侧结构性改革的情景可资对照。

“碳中和”目标下的转型风险

气候变化给金融系统带来两大风险,物理风险(Physical risks)和转型风险(Transition risks)。物理风险指异常天气事件损害企业、家庭、银行和保险公司的资产负债表,进而造成金融和经济不稳定;转型风险指经济体在向低碳经济转型过程中,气候政策等发生变化导致资产价格变动甚至引起经济危机。若对碳排放问题不加以控制,虽然经济体不会受到低碳转型带来的资产价格冲击,但极端天气、全球变暖等气候问题将会带来更为严峻的物理风险(即高碳场景下的高物理风险、低转型风险);而若采用严格的低碳政策控制碳排放,则会降低物理风险的威胁,而增加经济转型过程的风险(即低碳场景下的低物理风险、高转型风险)。在不同严格程度的低碳政策约束下,全球碳排放情况会有很大差异(图表1)。当前,采取低碳转型手段控制碳排放成为全球共识,因此转型风险成为社会关注的重点。

目前对转型风险的研究多集中于“搁浅资产”(Stranded Asset),即由于碳排放监管趋紧和可再生能源价格竞争激烈,相关基础设施等大量高碳资产将人为加快折旧速度,或在使用周期中提前冲销。这正对应着约瑟夫·熊彼特所提出的“创造性破坏”这一概念。资产搁浅将导致资产拥有者资本和收入双重损失,同时提高了投资者和债权方的市场风险及信用风险。而且,化石能源及其上下游的大部分企业也都属于高碳类型,将搁浅资产从这类企业的资产负债表中冲销时,不仅会对实业造成经济损失,提高失业率,还会影响其从金融体系进一步获得融资的能力(Olovsson,2018)。

此外,政策的不稳定亦可能加剧转型风险。Carney(2015)指出,若环境政策较早规划,并按预期路径前进,则有助于形成稳定的市场预期,降低金融市场不确定性;反之,若没有长期的规划安排(例如未加大对新能源的投入时就收紧碳排放政策),可能导致碳密集资产无序重新定价,冲击化石能源的价格,使得高碳企业面临价值重估,增加金融体系的风险,同时给下游行业带来通胀压力。

关于转型风险对金融稳定性的影响渠道,目前已有观点可以归纳为:1)高碳资产搁浅;2)化石能源及其上下游行业融资受阻;3)能源供给和价格冲击。

1.1 高碳资产搁浅

能源领域拥有全球最大的建成资产基础设施,建设成本高达25万亿美元,包括开采(13.2万亿)、下游(4.5万亿)、发电(3.6万亿)和其他(3.6万亿)(图表2)。当可再生能源发电成本低于化石能源时,传统化石能源市场竞争力下降,关停化石燃料电厂即成合理行为。随着能源转型的不断推进,现有能源领域将出现大量潜在搁浅资产。根据国际能源署(IEA)和国际可再生能源署(IERNA)2017年的测算,当仅考虑转型对部分高耗能行业的影响时,若从2015年开始,走可再生能源代替化石能源的路线,那么2015-2050年全球将有10万亿美元的资产搁浅;若延迟采取行动的时间至2030年,将有20万亿美元的资产搁浅(图表3)。

从原材料方面看,根据Financial Times在2020年的测算,若到2100年将升温目标控制在2℃时,全球将有59%左右的煤炭储备成为搁浅资产;将升温目标控制在1.5℃时,这一比例达到84%,即仅有16%的煤炭能够被开采使用(图表4)。

1.2 化石能源领域融资受阻

目前已有30多家全球性银行和保险机构宣布将停止为煤电项目提供融资和保险服务,众多机构投资者承诺将从化石燃料领域撤资。根据IRENA公布的《2020年全球可再生能源融资前景》,截至2050年,化石能源领域所需年投资额需降至5500亿美元,而2015-2018年形成的投资量分别为11310、9410、9280和9330亿美元,投资减少量显著(图表5)。考虑到银行对这些企业融资的预防性收紧,那么该领域融资成本将会提高,从而影响该领域内企业的估值,并进一步给有权益关系或债务关系的相关方带来资金压力,从而压低上下游行业的整体估值,扰乱金融市场价格信号。同时,融资带来的信用风险容易引发金融风险,单个金融机构风险指标的变化会传导转化成系统性监管指标的变化。因此,转型风险有升级为系统性金融风险的可能性。

1.3 能源供给与价格冲击

低碳政策对能源供给和价格的冲击可以从短期和长期分别来看。在短期,低碳政策刚性约束下,化石能源限产产生供需缺口,推高化石能源价格,并传导到下游形成通胀;长期而言,预计供给和需求均将逐渐收缩,能源价格可能进入下行通道。若应对气候变化的政策措施未能实现平稳过渡,而是引发了非线性调整,则经济产出的波动性和水平也会受到影响。

综上,能源转型风险对宏观经济和金融稳定的影响路径可以总结如图表6。 

中国低碳转型风险不容小觑

2020年9月,中国首次提出碳达峰、碳中和的“30.60”目标。在政策约束下,我国面临的低碳转型风险不容忽视。本节重点关注当前我国面临的转型风险问题,按照上一节的逻辑顺序主要从资产搁浅问题、高碳行业融资问题两个方面加以考察。

2.1 我国面临的资产搁浅成本较高

根据国际能源署(IEA)数据,我国碳排放的主力是煤(占79.9%)。而煤消费中又以电热气水供应业占半壁江山(占48.7%),且电供应主要是煤电(占49.1%)。因此,衡量我国面临的转型风险问题,首要是衡量煤电领域的转型风险。

首先,我国煤电装机容量仍在增加。2020年,我国煤电厂产能新增量和退出量分别为38,390MW和8,628MW,新增量远大于退出量,净增加量为29,762MW。而全球除中国外已经达到负净增水平,净退出量为17,230MW(图表7)。因此,相较于全球其他国家,我国需要承担较高的高碳产能退出的搁浅成本。

其次,我国煤电设备整体偏“年轻”。2020年,我国运行状态的煤电设备使用年限在10年以内的产能为475,805.5MW(占比46%),20年以内的产能为1,331,632.24MW(占比89%)。全球除中国外,20年以下的煤电设备产能占比仅为45%(图表8)。

第三,火电装机分散。根据全国火电排放数据库(CEAP)数据,2017年我国使用火力发电设备的2597家企业中,有647家企业装机量不足20MW,1470家企业装机量不足100MW。可见,我国火电装机呈现分散化局面,发电产能置换涉及的领域更分散(图表9)。

基于上述三个方面,我国煤电领域面临的资产搁浅问题较全球其他国家更为严峻。据牛津大学和华北电力大学的估计,我国煤电搁浅资产规模或达到30,860-72,010亿元。此外,产能置换的转型成本除了资产搁浅的成本之外,还需要新增大量低碳设备、清洁能源的投资。以制造业设备为例,根据我们在报告《投资视角下的碳中和》中的测算,碳达峰、碳中和每年将产生5500亿元以上的制造业设备更新需求。因此,我国产能置换的转型成本高昂,低碳政策下的资产搁浅问题严峻。

2.2 高碳企业融资暗藏金融风险

在低碳政策下,高碳行业的收入和成本水平发生改变,把宏观经济和行业层面的影响进一步转化到微观企业财务指标上,从而影响与其融资业务有关的金融机构的风险,单个金融机构风险指标的变化可能传导转化成系统性监管指标的变化。因此,转型风险有引发系统性金融风险的可能性。

我国高碳行业的信贷获取已趋势性下降。根据IEA数据,我国碳排放结构趋于集中,2018年的碳排放中有89%来自工业和交通业,其中电力热力行业占据半壁江山(达51.4%),比1990年高出21个百分点(图表10)。而在我国的贷款结构中,工业和交通业贷款获得量占比趋于下行,2018年这一比重为43.4%,其中电热水行业总计占比仅为7.2%(图表11)。

高碳行业高杠杆运行的特征容易在低碳转型过程中带来金融风险。碳排放占比最大、并持续上升的电力行业首当其冲。电力行业具有重资产属性,资产负债率较高。根据Wind数据,2019年,我国上市火电企业的总负债为16310亿元,资产负债率达到65.1%,虽已较2012年下降超过10个百分点,但仍处于较高水平。截至2019年末,火电企业流动负债占总负债比重为56.1%,流动比率0.58倍,显著低于2倍的一般标准,存在一定短期流动性风险(图表12)。

按照证监会行业分类,电力所在一级行业(电力、热力、燃气及水生产和供应业)资产负债率为63.9%,仅次于金融业(91%)、房地产业(76.5%)、建筑业(73.4%)以及住宿和餐饮业(64.2%),属于较高杠杆运营的行业(图表13)。电力所在二级行业(电力、热力供应业)的资产负债水平,在所有二级行业中的分位数达到90.2%;制造业的四大高耗能子行业(非金属矿物制品业、有色金属冶炼及压延加工、化学原料及化学制品制造业、黑色金属冶炼及压延加工)也处于所有行业的“上半区”。但2017年以来除有色行业之外的三大高耗能制造业资产负债率均已趋于下降,而电力行业去杠杆尚不明显(图表14)。

目前我国高碳行业信用等级尚且较高,但在低碳转型过程中或将承压。火电行业方面,2019年进行债券融资的火电企业有118家,发债主体均为央企及地方国企,主体信用级别为AAA的占比为95%;高耗能制造业方面,2019年化工原料、基本金属、贵金属、钢铁等高耗能行业的106个债券融资记录中,发行主体信用评级为AAA级占比为61%、AA+为31%,信用等级也比较高(图表15)。

但根据中国工商银行在2016年公布的《环境因素对商业银行信用风险的影响》(即气候风险压力测试结果),对于火电行业,轻度、中度、重度压力情景下, AA 级(含)以上的客户的信用等级向下迁移率分别达到68%、75%、81%。工商银行在报告中同时指出,环保标准提高将对火电行业产生结构性影响,尤其是对中小型企业形成较为明显的财务压力。作为对比,水泥行业在轻度、中度、重度压力情景下, AA 级(含)以上的客户的信用等级向下迁移率分别为48%、62%、81%(图表16)。也就是说,火电行业承受气候风险压力的能力相对较弱。

彭博新能源估计,随着新能源技术发展,可再生能源发电综合成本不断降低,2030年我国太阳能和风电等清洁型替代性能源的综合发电成本要比煤电发电成本低一半。再叠加监管部门可能提高棕色资产的风险权重,从而提高高碳企业的融资成本,高碳企业面临财务状况恶化、违约率提高的风险。2020年我国主要煤电企业的年度违约概率低于3%。但根据马骏和孙天印(2020)测算,在2℃情景要求下,由于需求下降、新能源发电成本持续下降带来的价格竞争加剧、融资成本上升,到2030年我国主要煤电企业违约概率将上升到24%左右(图表17)。若事实如此,将对我国金融体系的资产质量和稳定性构成威胁。

需要指出的是,关于能源转型风险会在多大程度上引致金融风险,目前多数机构的研究仅停留在定性讨论或主观性较强的量化测算上,需要更为精准的定量分析才能进一步考察。从这个意义上,如央行前行长周小川所指出的,“夯实应对气候变化的数据与计量基础”大有可为,要“使总量目标清晰化,建立一套有关碳金融和绿色金融中的参数、指标体系及计量、测算的框架”,才能使货币政策在碳中和过程中更好地防范转型风险。

货币政策视角下的“碳中和”

延续“碳中和”目标下转型风险的框架思路,并结合海外央行已有的研究实践,我们认为中国在推进碳中和过程中,货币政策主要在两个方面发挥积极作用:一是,防范转型风险。主要通过开展气候风险压力测试和完善宏观审慎管理框架,增强金融体系的风险管理能力。而二者需要以完善信息披露机制、统一绿色金融标准、并向国际对标为前提。二是,调动金融资源。对于是否降低绿色资产的风险权重,如何建立有效运转的碳排放交易市场,如何强化碳市场的金融属性,仍然有待研究探索,海外央行对此提供了不少可借鉴的经验。此外,“碳中和”过程中可能发生的供给冲击,将给货币政策应对通胀(尤其是“类滞胀”)和经济增长(主要是结构分化)带来难度,2016年供给侧结构性改革的情景可资对照。

3.1职能一:防范转型风险

1、气候风险压力测试:需要完善信息披露机制

应对转型风险,首先需要了解转型风险在实际发生时会带来多大冲击,也就是需要进行“气候风险压力测试”。气候风险压力测试依赖于量化的信息体系,以信息披露为必要前提。目前,英格兰银行、欧洲央行以及央行绿色金融网络(NGFS)都不断强调气候风险压力测试的重要性,并不断开展相关工作。在碳排放交易过程中,监测和报告的主体为控排企业,为避免相关利益方的干扰,核查通常由具有专业资质的第三方核查机构完成。目前,中国的省级政府部门有各自认可的碳核查认证机构,但尚未有全国统一的名单,也没有全国统一的标准和体系。此外,尽管对重点行业、企业的碳核算工作进行多年,但相关数据仍不容易被金融机构和监管部门获得,信息披露机制尚不完善,给进一步开展气候风险压力测试工作带来难度。

信息披露是制定减排总量目标的基础。目前,我国制定的减排目标只有相对量(到2030年碳排放强度比2005年减少65%以上),尚没有绝对量指标(排放总量究竟是多少尚不清晰),碳排放的总量目标规划尚不清晰。例如,2020年多数机构认可并使用的中国碳排放数据约为100亿吨,而2005年并没有官方或权威的碳排放数字公布,对未来10年中国GDP的平均增长率也需要依赖不同的假设,因此,对2030年碳达峰所需的绝对排放量尚无清晰规划。

信息披露需要完善披露标准,并向国际靠拢。以中英金融机构气候与环境信息披露试点为例,其环境信息披露原则的第一条为“指标可比”,即各金融机构所披露的信息应参照较为一致的框架、计算方法和工具,使结果具有可比性。目前,国际上绿色金融信息披露框架较多,包括气候相关财务信息披露工作组(TCFD)、气候披露标准委员会(CDSB)、碳信息披露项目(CDP)、全球报告倡议组织(GRI)等,此外还有ESG信息披露的通用准则,联合国可持续发展目标(SDGs)等。其中,中英金融机构气候与环境信息披露试点所参考的标准是TCFD标准,也是国际上被采用较多的准则。

2、将绿色金融纳入宏观审慎管理框架

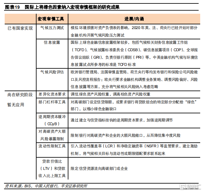
根据“丁伯根法则”,央行若将有限工具用于应对气候变化,就可能难以保障通胀等货币政策基本目标的实现。因此,货币政策操作是否应该考虑绿色金融问题,目前各国仍存争议。但是普遍形成共识的是,绿色金融可以纳入到央行的职能体系中,通过完善宏观审慎评估体系(MPA),加强对绿色金融的支持力度。从全球各国的实践来看,将绿色因素纳入货币政策考量、进而对央行职能进行扩充的方式主要有4类,按央行职能“扩充幅度”的大小依次为:1)将气候相关风险纳入传统货币政策框架,如印度和孟加拉国央行等;2)量化宽松政策向环保项目倾斜,如欧央行;3)将绿色因素纳入金融监管范畴,如巴西央行;4)在宏观审慎管理方面加入气候变化带来的金融风险,如中国人民银行和黎巴嫩央行等(图表18)。

近一年来,各央行(及金融监管机构)主要从微观审慎监管和宏观审慎监管的角度表明态度。例如,英、法、荷央行正在对部分金融机构开展气候风险压力测试;欧央行提出气候相关风险的期望监管标准,内容涉及要求金融机构调整业务策略、调整风险偏好、风险信息披露等方面,充分将气候相关风险纳入考虑范畴等(图表19)。

目前,我国将绿色金融纳入MPA的做法是,央行按季对银行开展绿色信贷评价。2020年,央行发布了《银行业存款类金融机构绿色金融业绩评价方案》(征求意见稿),从定量(权重80%)和定性(权重20%)两个角度评价绿色金融业绩情况。目前,央行将评价结果用于内部评级,未来还可以进一步拓宽评价结果使用范围。总体来看,我国将绿色金融业务扩充进MPA的推进速度较慢,关键制约因素在于绿色标准还不够清晰。

一是,绿色信贷、绿色债券的标准体系欠统一。2015年12月,人民银行和发展改革委相继发布《绿色债券支持项目目录(2015年版)》和《绿色债券发行指引》,为界定绿色债券支持项目范围、规范绿色债券市场发展发挥了重要作用。但是,不同部门公布的绿色标准有差异,例如核电未纳入人行绿色债券及绿色贷款、银保监会绿色信贷范围,但纳入了发改委绿色债券范围。2021年4月21日,人民银行公布《绿色债券支持项目目录(2021年版)》,标志着绿色标准制定的进一步发展。该目录适用范围包括境内所有类型的绿色债券:绿色金融债券、绿色企业债券、绿色公司债券、绿色债务融资工具和绿色资产支持证券,并对绿色支持项目做了进一步完善(例如将煤炭清洁利用项目删除)。2021版绿债目录有望结束原来不同绿色债券标准共存的情况。

二是,第三方评估认证机制有待完善。国家鼓励倡导第三方认证,但尚未建立强制的第三方认证体系,以及对第三方认证资质的统一管理规定,不同绿色评估认证机构所采取的方法、标准、程序、结果存在差异。

三是,有待在更高水平上对接国际标准。中欧正在积极推动绿色分类标准趋同工作,但是涉及的技术标准有着复杂的差异:中国《绿债目录》的技术标准主要参照发改委《产业目录》,对经济活动所采用的技术、呈现的性能设定标准,与国家标准或行业规定相关联;而欧盟则遵循“技术中性”原则,只要满足减排目标的技术即可使用。

3.2职能二:调动金融资源

1、信贷政策:是否应该降低绿色资产的风险权重?

国际清算银行(BIS)、央行绿色金融网络(NGFS)等国际监管机构提出,可在巴塞尔协议Ⅲ的第一大支柱“最低资本要求”下,根据绿色标准区分资产类别,调整不同资产的风险权重,从而使银行对绿色项目的贷款成本普遍下降。具体做法为,运用资本充足率等监管指标,在计算中调低绿色资产的风险权重、调高棕色资产(即污染性和高碳资产)的风险权重,达到激励银行开展绿色信贷业务的效果。人民银行在2020年四季度货币政策报告中曾提到,调整绿色资产和棕色资产的风险权重,以缓解银行受到的资本充足率约束。

事实上,关于降低绿色资产风险权重的说法流传已久,市场上较为一致的声音是绿色信贷的不良率较低。虽然目前各金融机构尚未披露绿色信贷不良率的数据,但根据原银监会新闻发布会中提到的数据,截至2016年6月末和2017年6月末,21家银行业金融机构的绿色信贷不良贷款余额分别为220亿元和242亿元左右,不良率分别为0.41%和0.37%,分别低于同期各项贷款不良率1.35%和1.32%。

但值得思考的是,如果绿色信贷不良率低、银行绿色资产风险小,那么商业银行应该有更大的主动性为绿色项目发放贷款,为何还需要依靠“降低绿色资产风险权重”给银行提供激励?一方面,由于目前绿色项目有“国家队”在带头推进,国字头企业有政府背书,同时还有产业政策助力,因此投向绿色领域的贷款信用水平更好;另一方面,我们不能仅看当前的不良率指标,从现金流来看,新能源发电企业的现金流(尤其是经营现金流)波动较大,而火电企业的现金流则基本稳定(图表20、图表21);从利润指标来看,2015年新能源发电企业毛利率近30%,但是2017-2019年减少了近一半,而火电企业近五年利润水平稳定在35-40%水平,稳定性和营利性均好于新能源企业(图表22)。因此,相较于高碳行业,绿色行业未必是银行的偏好所在,更需要货币政策给予激励。

在国际实践中,暂无央行调降绿色信贷的风险权重的做法。原因在于:一是,绿色信贷的违约风险是否显著低于其他信贷,还需更多数据支持。二是,许多国家(尤其是中国和欧盟之外的国家)尚未正式出台绿色金融分类标准,没有对绿色信贷的范围进行界定,此时降低绿色信贷的风险权重,可能造成其他信贷资产“漂绿”、“洗绿”的风险。但部分金融机构已开始探索调整自身的绿色资产风险权重。法国外贸银行(Natixis)于2017年提出设立“绿色权重因子(Green Weighting Factor)”,并于2019年9月正式推出,成为全球第一家调整绿色资产风险权重的银行。Natixis评估每笔融资交易的环境友好程度,得到7个等级,对应不同的权重因子。对于具有同等信用风险的交易而言,Natixis将倾向于向绿色等级较高的项目融资。另一个降低银行对绿色项目贷款成本的可行性政策为逆周期资本缓冲工具(CCyB)。即在高碳信贷业务增速较快的周期内计提银行的缓冲资本,确保当高碳信贷业务因经济低碳转型而发生大规模违约时,银行有足够的资本应对损失。但目前绿色相关的逆周期资本缓冲工具同样暂未在实践层面展开。

从我国情况来看,根据马骏(2018)的测算,如果将绿色信贷的风险权重从100%降低为50%,就可以将我国所有绿色信贷支持项目的融资成本平均降低0.5个百分点。加之银行贷款目前是绿色项目的主要资金来源,因此这项措施对我国绿色金融和绿色转型的促进作用,可能远大于其他绿色金融激励措施的总和效果。但在实践中是否引入此项政策,还有待审慎评估绿色信贷的实际风险。

此外,货币政策的绿色信贷激励需要平衡短期和长期利弊。在短期:一是,银行投资于绿色产业的风险收益情况存在一定的不确定性;二是,如果强制压减高碳领域信贷,可能造成高碳企业的违约问题。在长期:高碳企业经营情况恶化导致的产能不足,严重时可能导致能源安全问题。目前,我国能源自给率在80%以上,但已较前期水平有所下降(图表23)。

2、碳定价:完善碳排放交易市场

碳排放交易市场以价格发现为核心,在形成市场化的碳排放价格基础上,金融机构才能准确衡量绿色金融的风险收益特征,在支持碳中和与防范金融风险之间取得良好平衡。碳排放交易市场的本质在于,通过碳配额交易让高碳企业交出一部分资金来支持减排投资,并在市场化交易过程中形成碳排放价格。

对标欧盟来看,欧盟碳排放交易体系(EU ETS)成立于2005年,其发展经历了4个阶段(2005-2007年、2008-2012年、2013-2020年、2021-2030年),前两个阶段的总量控制采用自下而上的方式(配额分配到各部门后加总),后两个阶段采用自上而下的方式(设定总额后分配),配额的分配从免费发放逐渐向拍卖转变(图表24)。

我国碳排放交易市场的定价功能缺失,问题在于碳排放交易市场不够“活”、成交量不足。可以从两个视角看待我国碳交易市场不“活”的现象:配额发放和流动性问题。在配额发放上,根据《2019-2020年全国碳排放权交易配额总量设定与分配实施方案(发电行业)》,中国没有采用世界上大多数国家和地区(如欧盟第三、四阶段)采取的排放总量上限政策,而是采取自下而上的“预分配、后调整”的方式(类似欧盟第一、二阶段)。即在履约期开始时,先预先向重点排放企业(主要是发电企业)分配一部分配额,等到履约期结束时根据周期内的实际排放量进行调整(履约也称配额清缴,各试点地区的重要排放单位须在当地主管部门规定的期限内,按实际年度排放指标完成碳配额清缴),多退少补。这就导致企业减排压力不大,减排改造激励不足。在市场流动性上,许多配额企业也缺乏交易意愿,其履约的主要激励是避免罚款,从而被迫购买或放弃相关碳排放配额。未履约企业面临最高30,000元人民币罚款,若经核查其碳排放量以及被注销配额有出入,可能导致未来配额减少,因此许多企业属于“为了获得配额而获得配额,为了履约而履约”。

另外,目前我国全国统一的碳交易市场暂未正式落地,碳市场存在分割,也给碳定价带来阻力。2021年4月15日,中国人民银行与国际货币基金组织联合召开“绿色金融和气候政策”高级别研讨会中,央行行长易纲表示,预计今年6月底,中国全国性碳排放权交易市场将启动运营。全国性碳市场的“开门营业”将减少碳交易市场定价中的阻力。

3、产品创新:碳市场的金融属性有待强化

绿色金融产品创新任重道远,但有路可循,发达国家提供了丰富借鉴。例如,绿色基金、绿色保险等在欧美国家发展较早;国际绿色股票指数及强制 ESG信息披露制度已经是国际绿色股权投资中非常重要的两个部分;碳金融方面,欧美国家推出了碳期货、碳期权、碳远期、碳掉期等碳金融衍生交易品,以及碳基金和碳保险等碳金融工具及服务。

目前,我国绿色金融体系以绿色信贷和绿色债券为主。绿色贷款余额近12万亿元,存量规模世界第一;绿色债券存量8132亿元,居世界第二。但我国其他绿色产品的发展较发达国家仍有一定差距。

绿色保险方面:目前我国的绿色保险主要是环境污染责任险,产品类别单一,所涉及的范畴主要集中在污染防治领域。绿色发展、低碳技术等领域的保险起步较晚,产品较少,较有代表性有两个碳保险产品:一是,2016年湖北碳排放权交易中心推出的首单碳保险,旨在为企业在减排中由于意外情况而未能完成减排目标提供保障;二是,2018年广州碳排放权交易所推出的国内首笔针对碳排放权抵押贷款的保证保险。

绿色基金方面:目前,社会各界将扶持绿色经济、绿色产业发展的基金统称为绿色基金,对于绿色基金的定义缺乏统一明确的共识。根据Wind数据统计,截至2021年4月底,在所有公开发行的基金中,基金名称中含有“绿色”、“可持续”、“低碳”等关键词的公募基金共计有94只,总规模为1580亿元(图表27)。相较于我国20万亿的公募基金规模,绿色基金规模仍然较小。另外,由于绿色标准界定统一的问题,我国绿色基金投资标的并未严格限定在环保行业。

我国碳市场的金融属性有待强化。碳金融指围绕碳排放权及其交易,金融机构引入融资、保理、资产管理、基金等金融产品,并形成旨在减少温室气体排放的各种金融制度安排和金融交易活动。碳排放权质押融资是目前国内碳金融领域落地相对较多的产品,而其他金融产品,例如兴业银行、中国农业银行、上海浦东发展银行等推出的碳资产质押授信、碳交易财务顾问、碳交付保函、碳保理融资等产品交易规模较小。2021年广州期货交易所正式批准落地,在未来将会涵盖科技、绿色、金融、环保等新兴产业,碳排放权期货产品可能也“正在路上”。

3.3 职能三:应对供给冲击?

1、如何应对可能的通胀压力?

碳中和政策实施期间,可能出现类似于2016年供给侧结构性改革期间的通胀压力。这类通胀压力可能源于:1)传统能源使用成本上升,并向下游传导较多,或2)新能源与传统能源青黄不接,导致出现阶段性的“供给冲击”。而通胀是货币政策的核心目标之一,从而会给货币政策的应对带来挑战。低碳政策的供给冲击可以与2016-2017年供给侧结构性改革时期对标。2015年中央经济工作会议首提“三去一降一补”,并将其作为2016年中国经济发展的主要任务,其中“去产能”就是积极稳妥化解煤炭、钢铁高排放行业的产能过剩问题。2016年伴随“去产能”毅然落实,我国PPI大举回升,PPI同比从2015年底的-5.9%一直涨到2017年2月的峰值7.8%,其中,煤炭及炼焦工业、石油工业PPI涨幅最为明显,2016年全年涨幅分别达到61.6%和39.9%(图表28)。大宗商品价格从2016年初的低点开启一波大幅上涨(图表29)。

上轮供给侧结构性改革时期,我国PPI虽大幅提高,但CPI保持平稳,始终在1.3-2.3%之间波动,与2021年以来的情况相似。这两次CPI的平稳都主要得益于猪周期行至下半场,权重项猪肉价格同比大幅下滑,帮助平抑了CPI波动。当然,中国经济本身没有过热,货币供应得到合理控制,也是重要原因(图表31)。

如果在推进碳中和过程中再度出现类似的供给冲击,届时猪价未必会再度“配合”走低,从而未必会再次形成PPI高增、CPI平稳的局面,这就会给货币政策操作带来难度。2016年PPI上行过程中,货币政策出现边际收紧,标志是当年9月14日央行重启28天逆回购,意图通过“锁短放长”提高货币市场融资成本。但当时政策主要聚焦债市微观杠杆率的上升,且2016年中国经济在房地产去库存政策驱动下景气显著提升,与目前政策坚持“房住不炒”和防范化解地方政府隐性债务风险的形势有很大差别。因此,一旦形成“类滞胀”的局面,货币政策操作难度加大,可能需要更多回归供给层面寻找方案。这就对低碳转型政策的清晰规划和有序推进提出了更高要求。

2、如何应对经济增长的结构分化?

如果在碳中和过程中转型风险暴露,导致高碳排放部门的资产价格显著下跌,则可能冲击相关产业链的产出增长,形成经济增长的结构分化,这会给评估货币政策立场带来难度。这一点2016年供给侧结构性改革期间同样提供了参照。以工业增加值当月同比表示产业增长情况,在改革之前的10年左右时间内,供给侧改革所要求限产的行业均与全部行业的增长保持一致趋势。但是从2016下半年开始,限产行业的产出同比出现大幅下滑,而全部行业的产出同比保持平稳,也就是说非限产行业增长是向好的(图表32)。这种经济增长的结构分化一直持续到2017年底。当时,货币政策正常进入“紧信用”过程,并伴随金融监管风暴而呈现“紧货币”格局(图表33)。也就是说,在上一轮供给冲击导致经济增长结构分化时,货币政策对受冲击行业的“关照”相对较少(这本就是去产能政策初衷所在),而更多作为总量政策发挥宏观调控作用。

本轮绿色转型中,结构性货币政策将“挑大梁”。央行在2020年第四季度货币政策执行报告中特辟专栏《发展绿色金融推动实现碳达峰和碳中和目标》,阐释绿色金融的三大功能(资源配置、风险管理、碳价格发现)和五大支柱(健全绿色金融标准体系、完善监管和信息披露、构建激励约束体系、完善产品和市场体系、加强国际合作),并最终落脚于“用好结构性货币政策工具,引导金融机构按照市场化原则支持绿色低碳发展,推动实现碳中和目标”。短期内有望推出的货币政策工具有二:一是,再贷款、再贴现政策的“绿色化”改进。央行行长易纲在中国发展高层论坛圆桌会上透露,目前央行正在研究通过优惠利率、绿色专项再贷款等支持工具,激励金融机构为碳减排提供资金支持。二是,将更多优质绿色资产纳入央行合格抵押品范畴。2018年央行将不低于AA级的小微企业、绿色和三农金融债券,AA+、AA级公司信用类债券,优质的小微企业贷款和绿色贷款新纳入中期借贷便利(MLF)的担保品范围,引导金融机构加大对绿色经济等领域的支持力度。未来随着对绿色产品的丰富以及绿色分类标准的明晰,可能有更多优质绿色资产纳入合格抵押品框架中。

不过,在“当前经济恢复不均衡、基础不稳固”(4月中央政治局会议的定调)的情况下,监管层在加大支持绿色低碳发展的同时,对于高碳行业的转型风险(包括传统产业链的产出冲击、对工业品价格的推波助澜作用、以及所涉企业违约风险的增加等)亦需做好预案、留足缓冲。

关注uSMART
FacebookTwitterInstagramYouTube 追踪我们,查看更多实时财经市场信息。想和全球志同道合的人交流和发现投资的乐趣?加入 uSMART投资群 并分享您的独特观点!立刻扫描下载uSMART APP!
重要提示及免责声明
盈立证券有限公司(「盈立」)在撰写这篇文章时是基于盈立的内部研究和公开第三方信息来源。尽管盈立在准备这篇文章时已经尽力确保内容为准确,但盈立不保证文章信息的准确性、及时性或完整性,并对本文中的任何观点不承担责任。观点、预测和估计反映了盈立在文章发布日期的评估,并可能发生变化。盈立无义务通知您或任何人有关任何此类变化。您必须对本文中涉及的任何事项做出独立分析及判断。盈立及盈立的董事、高级人员、雇员或代理人将不对任何人因依赖本文中的任何陈述或文章内容中的任何遗漏而遭受的任何损失或损害承担责任。文章内容只供参考,并不构成任何证券、虚拟资产、金融产品或工具的要约、招揽、建议、意见或保证。监管机构可能会限制与虚拟资产相关的交易所买卖基金仅限符合特定资格要求的投资者进行交易。文章内容当中任何计算部分/图片仅作举例说明用途。
投资涉及风险,证券的价值和收益可能会上升或下降。往绩数字并非预测未来表现的指标。请审慎考虑个人风险承受能力,如有需要请咨询独立专业意见。
uSMART
轻松入门 投资财富增值
开户