本文來自格隆匯專欄:開源證券研究所,作者:方光照
近兩年,得益於人工智能技術的突破,虛擬人頻繁出現在大衆視野中。進入2022年,一衆虛擬人如雨後春筍般出現,虛擬人的應用已逐步蔓延至日常生活中,與此同時,在B站、抖音、小紅書等社交軟件上,本土虛擬人IP已經強勢崛起。
伴隨着越來越多的公司開始打造頭部虛擬人IP,虛擬人是否能成爲元宇宙的“船票”,又將如何顛覆現有IP賽道?發展虛擬人產業長期競爭力的關鍵因素是什麼?
1、供給側:技術難題或已基本解決,大規模虛擬人制作具備條件
虛擬人爲多方面高度擬人化的多技術綜合產物。根據頭豹研究院的定義,虛擬人是指通過計算機圖形學、圖形渲染、動作捕捉、深度學習、語音合成等技術,打造出的具備數字化外形的虛擬人物。其存在於非物理世界中,依託顯示設備呈現形象。根據《2020虛擬數字人白皮書》,與機器人不同的是,虛擬人擁有人的外觀(具有特定的性別、性格等人物特徵)、人的行爲(具有用語言、面部表情和肢體動作表達的能力)和人的思想(具有識別外界環境、並能與人交流互動的能力)。
虛擬人依託技術而存在,存在於非物理世界,且在多方面高度擬人化

資料來源:頭豹研究院、開源證券研究所
虛擬人已發展至以“AI驅動、超寫實展現”爲特徵的成長期。虛擬人自20世紀80年代開始發展,當時技術以手繪爲主;隨後,傳統手繪逐漸被CG、動作捕捉等技術取代,且深度學習算法得到突破,虛擬人的製作過程得以簡化,並朝着智能化、便捷化、精細化、多樣化的方向演進。如今,虛擬人產業已邁入成長階段,技術或不再是行業重要壁壘,應用場景逐漸拓寬,廠商蜂擁而至,黃金時代或將來臨。
虛擬人已歷經多年迭代發展,如今能實現精細化超現實形象製作

資料來源:《2020虛擬數字人白皮書》、開源證券研究所
現階段虛擬人制作主要涉及建模、驅動和渲染三大技術。首先,3D建模爲構建虛擬人形象的基礎,重點在於實現細節的精細還原;其次,通過將捕捉採集的動作遷移至虛擬人是目前3D虛擬人動作生成的主要方式,核心技術是動作捕捉;最後,渲染技術用於提升虛擬人的逼真程度,實時互動亦需要實現實時渲染。根據Unity技術開放日公佈的流程,Unity製作虛擬人先要根據FaceCode標準掃描真人的極限表情,接着要進行模型清理、BlendShap拆分,並修補細節、修貼圖和血流圖等,之後繼續進行Rigiging(包括重定位等)和模型捕捉(使用第三方提供的高精度結果來驅動模型或者真人驅動等),最終渲染完成,形成虛擬人。
得到高分辨率的模型之後仍需要進行修補

資料來源:Unity技術開放日
優秀的真人貼圖需要滿足多項要求

資料來源:Unity技術開放日
虛擬人的交互分爲真人驅動型和智能驅動型。根據《2020虛擬數字人白皮書》,虛擬人的通用系統框架可概況爲五個模塊,其中交互模塊爲拓展項,根據其有無可分爲交互型虛擬人(再細分爲智能驅動型和真人驅動型)和非交互型虛擬人。真人驅動型虛擬人的製作存在表演捕捉環節,需要利用動補設備捕捉真人的動作關鍵點變化,接着真人演員再進行相應表演,從而實施驅動虛擬人表演。而智能驅動型虛擬人則是利用深度學習,學習模特語音、脣形、表情參數間的潛在映射關係,形成各自的驅動模型和方式,最終通過高精度的驅動模型還原真人的動作變換。
智能驅動型和真人驅動型虛擬人的技術流程存在一定差異

資料來源:《2020虛擬數字人白皮書》、開源證券研究所
引擎升級和技術突破大幅降低虛擬人制作難度。2021年初,虛幻引擎締造者Epic Games發佈超逼真角色創建工具MetaHuman Creator,可以製作高度逼真的人臉並支持人體動作和麪部動畫,大幅縮短虛擬人的製作時間;2021年11月,英偉達亦推出Omniverse Avatar平臺,用於創建交互式 AI 化身;2021年12月27日,百度正式推出“百度智能雲曦靈”智能數字人平臺,提供一站式的虛擬人的創建與運營服務,實現AI技術賦能。此外,新型渲染技術的出現使虛擬人皮膚紋理變得真實,突破了恐怖谷效應,虛擬人的真實性和實時性實現大幅提升。各方技術的突破和優質引擎的推出均爲虛擬人產業提供堅實的底層技術支持,虛擬人產品持續豐富。我們認爲,2021年AYAYI、柳夜熙等超寫實虛擬人的火熱或表明通過引擎建模、渲染、動捕、真人CG等技術已能完成高度仿真的虛擬人創建,技術端難關或已攻克,製作門檻大幅下降。
虛擬人賽道一級市場融資火熱,爲虛擬人制作提供重要資金支持。2021年下半年以來,一級市場針對虛擬人賽道的投融資交易頻繁,主要涉及虛擬人生態、AI內容生成、數字資產綜合服務等業務領域,提升了虛擬人相關公司的資金實力。頭部互聯網廠商也紛紛入場,2021年10月,網易資本領投虛擬人生態公司次世文化,該公司於2018年正式切入虛擬人賽道,2020年推出中國首位超寫實KOL翎Ling;2022年1月,字節跳動關聯公司北京量子躍動投資杭州李未可科技,以20%的持股比例成爲第二大股東,李未可爲該公司的AI虛擬人,且公司正積極佈局 XR 賽道。
2021年下半年起,虛擬人賽道的投資景氣度較高

資料來源:商業數據派、開源證券研究所
2、需求端:降本增效、規避真人偶像風險、元宇宙賦能,多因素拉動需求增長
虛擬人可分成服務型和身份型。服務型虛擬人主要用於代替真人服務,是現實世界中服務型角色的虛擬代表。身份型虛擬人多爲虛擬IP/偶像,意在推動虛擬內容的生產,亦可是虛擬世界裏用戶的第二分身。
服務型虛擬人主要爲了提供服務,身份型虛擬人多用於娛樂/社交

資料來源:《量子位硬科技深度產業報告——虛擬人》、開源證券研究所
需求驅動因素之一:虛擬人的邊際成本或持續下降,或部分替代真人,助企業降本增效。根據頭豹研究院的數據,以虛擬偶像爲例,其成本主要集中於前期的製作方面,佔比可達60%,後期的規劃運營和商務成本僅爲40%。相比真人明星而言,虛擬人或只需前期投入一定的製作成本,後續可以持續使用,且其規模化或帶來邊際成本持續下降。同時,虛擬人無需考慮時間、精力等因素,可高頻次出席品牌活動、不間斷參與影視劇製作,影視片酬和代言成本等均可能大幅降低,整體成本或遠低於真人偶像。此外,服務型虛擬人主要應用於企業,如虛擬主播、虛擬博物館講解員等。根據職友集對於105份樣本的統計,2021年博物館講解員的平均工資爲5100元,若使用虛擬人替代真人服務,或能有效節約人員成本,也爲用戶提供更爲沉浸式的體驗。
虛擬偶像的成本主要分爲製作成本、規劃運營成本和商務成本

資料來源:頭豹研究院、開源證券研究所
需求驅動因素之二:虛擬偶像或有效降低負面新聞風險,潛在需求較大。2021年以來真人偶像/頭部KOL的人設崩塌事件頻發,逐步消耗粉絲信任,品牌方亦存在選擇風險。而虛擬人爲虛擬構建的人物,多爲按需定製,人設亦可以事先設定,基本不存在“塌房”風險,根據頭豹研究院的調研,2021年62.6%的用戶喜歡虛擬偶像是因爲其永遠不會有負面新聞、永遠保持完美狀態。各大娛樂公司早已開始積極佈局虛擬偶像,如樂華娛樂在2020年推出虛擬偶像女團A-Soul,2021年12月再次推出虛擬偶像男團量子少年。根據艾媒諮詢的數據,2021年中國虛擬偶像核心產業規模預計達62.2億元,帶動產業規模1074.9億元;根據量子位的報告,預計至2030年中國虛擬人市場規模將達到2703億元,市場需求將持續擴大。
預計2021年中國虛擬偶像核心產業規模達62億元

數據來源:艾媒諮詢、開源證券研究所
需求驅動因素之三:虛擬人或代表元宇宙八大要素中的“身份”,是元宇宙的構成要素和交互載體,二者相互賦能。在Roblox招股書提出的元宇宙八大要素中,身份爲其中一個重要元素。每一個進入元宇宙世界的用戶都需要有一個虛擬身份,那麼虛擬人則可作爲人類的第二身份,讓每個用戶都擁有一個自己的虛擬形象、完成新的虛擬人生。同時,元宇宙亦賦予虛擬人更多意義,或在未來讓用戶和虛擬人實現同一世界內的實時互動。
Roblox提出元宇宙具備八大要素,其中一個爲身份

資料來源:Roblox招股書、開源證券研究所
我們認爲,隨着引擎的快速迭代發展,高度寫實的數字虛擬人技術難題或已攻克,製作門檻大幅降低,疊加品牌方、營銷公司及粉絲用戶對於其需求的不斷增長,供需兩端共振或驅動虛擬人迎來產業化高峯期。
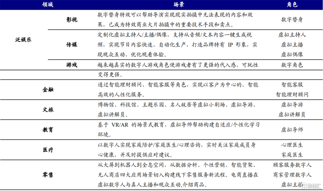
產業鏈內基礎層和平臺層格局相對穩定,應用層仍有較大拓展空間。基礎層主要包括製作虛擬人所需的硬件(顯示設備、光學器件和傳感器等)和軟件(建模軟件和渲染引擎等),平臺層主要包括相關技術(動補系統、AI能力平臺等),目前或已形成相對較爲穩定的競爭格局。應用層方面,主要包括影視(數字替身等)、傳媒(虛擬主播/主持人等)、遊戲(數字角色等)、金融(數字員工等)、文旅(虛擬導遊/講解員等)等領域,目前虛擬人仍未實現大面積應用,未來應用層內的公司發展空間廣大。
虛擬人的產業鏈從上至下可分成基礎層、平臺層和應用層

資料來源:《2020虛擬數字人白皮書》、開源證券研究所
虛擬人有望賦能衆多領域。虛擬人從變現模式可分爲To B和To C。To B端主要應用於影視、金融、文旅等領域,變現模式主要爲需求方採購服務型虛擬人,以替代真人。To C端針對遊戲、傳媒等領域,變現模式主要爲打造虛擬偶像或虛擬IP,先擴大C端的粉絲流量,再通過流量變現。
虛擬人可以運用至泛娛樂、金融、文旅等領域

資料來源:《2020虛擬數字人白皮書》、開源證券研究所
現象級虛擬人IP商業化能力凸顯。燃麥科技推出的超寫實虛擬人AYAYI僅於小紅書亮相1個月後,商業邀約接踵而至,相繼與嬌蘭、保時捷等國際大牌達成合作,2021年9月亦成爲阿裏巴巴的首個數字人員工,擔任天貓超級品牌日的數字主理人。無獨有偶,2020年魔琺科技和次世文化共同策劃推出的虛擬人翎Ling亦成爲商業寵兒,與VOGUE、奈雪的茶、特斯拉、樂町、KEEP等品牌進行了跨界合作。頭部虛擬人不僅關注度高漲,商業價值也在不斷增長,廣受品牌方和廣告主的歡迎,變現潛力十足。
超寫實虛擬人AYAYI與保時捷達成合作

資料來源:保時捷微信視頻號
依託粉絲經濟,直播帶貨、廣告代言等或爲虛擬人IP主要的變現方式。(1)直播帶貨:目前達人直播帶貨行業仍不夠規範,近期頭部主播薇婭、雪梨等相繼出現稅務問題,對於品牌商和消費者均產生一定影響。而虛擬人不存在相應問題,或爲較爲優質的替代選擇。2020年,虛擬偶像洛天依已經與李佳琦聯手爲歐舒丹進行跨次元的直播帶貨,未來持續拓展值得期待。(2)廣告代言:虛擬人可成爲不會“翻車”的代言人,目前頭部虛擬人已接到相關代言活動,且廣告代言的表現形式多爲靜態或視頻,對於虛擬人精度和技術的要求低於直播形式,或更容易實現。服務型虛擬人也可以通過打造IP,實現流量變現,如湖南衛視《你好,星期六》的虛擬主持人小漾,若後續隨着節目的熱播,人氣持續提升,亦可成爲虛擬偶像,通過直播帶貨、廣告代言等方式變現。
我們預計,即使在總傭金包5%的比例下,虛擬人的單場帶貨收入仍較爲可觀

數據來源:開源證券研究所
基於中性假設,虛擬人帶貨總傭金包的比例爲10%,那麼至2025年,中性預期下,我們預計虛擬人全年直播帶貨爲MCN公司帶來1591億元的收入。
預計至2025年,在中性直播電商滲透率、中性總傭金比例假設下,虛擬人全年爲MCN公司帶來1591億元收入

數據來源:開源證券研究所
1、他山之石:迪士尼IP塑造成功經驗爲“優質內容放大IP價值,多維度運營擴大變現規模”
迪士尼是好萊塢的巨頭影業之一,也是全球著名的IP孵化工廠,源源不斷地締造出經久不衰的動畫電影IP。我們以其知名IP《冰雪奇緣》爲例進行分析後認爲,迪士尼虛擬IP的成功主要繫結合當下的時代背景賦予動畫電影更強的內涵、塑造更具生命力的人物,與時俱進貼近用戶,持續輸出優質內容放大IP價值,且後續多維度運維擴大變現規模。
《冰雪奇緣》和《冰雪奇緣2》分別爲全球動畫電影票房第三和第二名

資料來源:豆瓣、開源證券研究所
後續運營:遊戲、音樂劇、衍生品等齊上陣,締造冰雪商業帝國。在首部電影下映之後,爲了維持消費者對於冰雪奇緣IP的熱情,迪士尼各業務部門打出一套組合拳,陸續推出《冰雪奇緣:冰紛樂》三消手遊、《冰雪奇緣》音樂劇等,也在迪士尼樂園內加入了冰雪奇緣的相關元素、時常舉行冰雪奇緣主題活動,多維度延伸IP價值並進行變現。與此同時,迪士尼實現全產業授權開發,持續推出相關衍生品,包括圖書、公主娃娃玩具、公主裙等,並邀請全球衆多國家的明星宣傳,保持一定的IP曝光量和相關產品輸出節奏,最終實現多渠道的變現,也爲迪士尼的消費業務做出較大貢獻,《冰雪奇緣》或成爲21世紀迪士尼最成功的公主IP。
2、柳夜熙:基於人設的打造、賦予的內涵和後續的運營,或具備虛擬人頭部IP潛力
從迪士尼的IP塑造成功之路我們可以發現,對虛擬IP所賦予的內容是基石,後續的運營管理是核心。2021年,由創壹科技推出的超寫實虛擬人柳夜熙在抖音上迅速走紅,我們認爲基於新穎的人設定位、強大的內容創作以及團隊的運營能力,柳夜熙有潛力成爲虛擬人頭部IP。
柳夜熙賬號的短視頻製作主要涉及選題、PPM、拍攝、後期、成片五大流程

資料來源:創壹視頻
頭部營銷/影視上市公司具備較強的內容創作、流量運營等能力,或擁有更高概率打造出虛擬人頭部IP,併成功實現商業化。(1)芒果超媒:公司旗下的芒果TV深耕年輕女性用戶羣體,或與虛擬人的受衆更爲類似,對於目標羣體的研究更深入、營銷打法更擅長。同時,芒果TV擁有較強的內容創造和把控能力,持續推出《明星大偵探》、《乘風破浪的姐姐》等經典自制綜藝,或可複製至虛擬人打造。根據QuestMobile的數據,2021年下半年以來芒果TV的MAU已穩定超過2億,且在2021年6-9月的暑期檔超越優酷,成爲第三大在線視頻平臺;芒果超媒的自有平臺流量或將助力虛擬人IP的孵化和傳播。(2)風語築:公司是數字化體驗服務商,曾打造迪拜世博會中國館、廣州TeamLab沉浸式新媒體大展等,積累了豐富的數字內容創意資源、技術人才和落地場景,相關經驗或能應用至虛擬人業務。子公司風語宙已配備虛擬人開發團隊,與安徽衛視合作打造虛擬人“安小豚”,商業化落地值得期待。(3)天地在線:公司依託豐富的廣告主服務經驗,且擁有專業的廣告內容創意、策劃團隊,或可賦能其虛擬人制作和運營。此外,公司在通州紫光科技園21號樓配備20多間數字化影棚(環形數字化影棚、數字虛擬攝影棚和激光數字影棚等),或爲虛擬人業務提供強大的基礎技術支撐。(4)藍色光標:公司構建了營銷服務全產業鏈,並推出虛擬直播間及自有IP虛擬人“蘇小妹”,虛擬人的商業化或快速落地。其他佈局虛擬人的公司包括鋒尚文化、浙文互聯、捷成股份、雲南旅遊、星期六、華揚聯衆、方直科技等。
衆多A股上市公司紛紛佈局虛擬人板塊

資料來源:Wind、開源證券研究所
重點推薦芒果超媒,受益標的包括頭部影視、營銷、演藝類公司

數據來源:Wind、開源證券研究所
