本文來自格隆匯專欄:明晰FICC研究,作者:明明債券研究團隊
核心觀點
首批公募REITs上市已有近半年時間,大致經歷了兩個階段,從“冷靜觀望期”到“活躍成長期”,公募REITs的資產屬性也從債性逐漸走向股性。根據三季度可分派金額估算,首批公募REITs的分派收益率基本實現預測水平,已有三隻REITs公佈分紅公吿。C-REITs在二級市場中表現也頗為優異,宏觀因素和交易因素共同助力C-REITs在半年時間裏實現了超額收益。
首批C-REITs上市表現:從債性走向股性。2021年6月21日,首批9單基礎設施公募REITs在滬深交易所上市交易。首日收盤,9單REITs全線飄紅。經過首日的火爆打新場面後,REITs的交易逐漸降温,進入冷靜觀望期。步入九月,REITs在二級市場開始發力,進入活躍成長期,充分展現出REITs的股性。而近一週以來,C-REITs稍有冷卻,在前期追漲之後,二級市場價格開始出現回落,不同REITs之間也出現了漲跌不一的情況。
C-REITs交易邏輯:宏觀因素與交易因素共同助力。各領域REITs在二級市場表現略微出現分化,收益率從高到低排序依次為:生態環保REITs>倉儲物流REITs>產業園區REITs>高速公路REITs。從各類REITs的二級市場表現來看,當前制約REITs現金流最大的宏觀因素仍是疫情,生態環保REITs與倉儲物流REITs受疫情的制約較小,領跑REITs二級市場收益率。產業園區REITs與高速公路REITs受疫情的影響較大,二級市場表現相對落後。例如,兩單處在廣東省的REITs上市初期現金流均在一定程度上受到了廣東地區疫情的影響,在上市初期市場表現不佳。政策因素方面,受“雙碳”環保政策影響,兩單生態環保REITs在發行和上市後,都受到投資者的青睞,領跑REITs在二級市場的表現。交易因素方面,C-REITs 尚處於“錢多貨少”、供不應求的階段,使得C-REITs產品越發緊俏,從而推升了二級市場的價格,也是當前REITs在二級市場實現超額收益的主導因素。
從三季度報吿再讀C-REITs的股性與債性。根據三季度可分派金額估算,首批公募REITs的分派收益率基本實現預測水平,特許經營權REITs的估算分派收益率在8%-13%之間,不動產權REITs的估算分派收益率在4%-6%之間。目前已有三單REITs公佈了分紅公吿,在上市不滿6個月的時間裏積極為投資者兑現分紅收益。需要注意的是,這裏的分派收益率是基於對三季度單位可分派金額的粗略估算,並不代表C-REITs實際的分派收益率。我們粗略估算REITs年化總回報率,包含二級市場收益率和估算的分派收益率,首批公募REITs估算年化總回報率在11.9%-92.6%之間不等。
新發REITs再受追捧,認購率創新低。建信中關村REIT分派收益率與首批同類型REITs的分派收益率基本匹配,擴募倍數超過第一批REITs,一方面表明市場對REITs底層資產的定價更為樂觀,最終底層資產市場定價均高於實際估值,另一方面顯示出第二批REITs更受追捧。從新上REITs的配售比例來看,網下發售環節以及公眾發售環節的認購比例均顯著低於第一批REITs。從首日打新情況來看,第二批REITs首日漲幅均高於首批REITs,其中建信中關村REIT更是出現一字板漲停。
C-REITs上市表現總結與展望。當前REITs產品具有稀缺性,在資金帶動下REITs在上市初期或易漲難跌;而明年年中一部分處於鎖定期的交易盤釋放加之越來越多的 REITs上市,交易邏輯或重回基本面主導。從資金類型來看,首批REITs項目較為成熟優質,建議配置型資金可積極參與,均衡佈局;對於交易型資金而言,REITs是一種適合長期持有的配置型資產而不適合短期炒作,交易性資金也需警惕REITs交易過熱後回調的風險。
風險因素:新冠病毒超預期擴散,Omicron毒株擾動或影響REITs現金流。
正文
首批公募REITs上市已有近半年時間,大致經歷了兩個階段,從“冷靜觀望期”到“活躍成長期”,公募REITs的資產屬性也從債性逐漸走向股性。根據三季度可分派金額估算,首批公募REITs的分派收益率基本實現預測水平,已有三隻REITs公佈分紅公吿。C-REITs在二級市場中表現也頗為優異,宏觀因素和交易因素共同助力C-REITs在半年時間裏實現了超額收益。
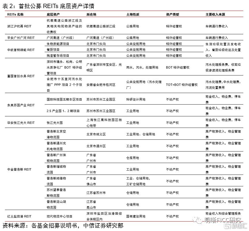
首批公募REITs上市已有近半年時間,大致經歷了兩個階段,從“冷靜觀望期”到“活躍成長期”,公募REITs的資產屬性也從債性逐漸走向股性。首批公募REITs共有9單,涵蓋了高速公路、產業園區、生態環保、倉儲物流四大領域,按經營類型可分為特許經營權項目和產權類項目。高速公路REITs和生態環保REITs屬於特許經營權類項目,產業園區REITs和倉儲物流REITs屬於產權類項目。首批REITs於6月21日上市,在首日都經歷了火爆的打新場面。之後在上市後至8月的兩個多月時間裏,經歷了較為冷靜的觀望期,價格逐步回落,成交量下降,市場較為平靜。而後在9月至12月中旬的時間裏,公募REITs開始步入活躍成長期,在二級市場開始發力,在半年不到的時間裏實現了超額收益。值得注意的是,近一週以來,C-REITs稍有冷卻,在前期追漲之後二級市場價格開始出現回落,不同REITs之間也出現了漲跌不一的情況。

打新日:公募REITs首日打新火爆,全線飄紅。2021年6月21日,首批9單基礎設施公募REITs在滬深交易所上市交。首日收盤,9單REITs全線飄紅,當日成金額共計18.60億元,單隻產品漲幅在0.68%-14.72%之間,單隻產品換手率在12.06%-33.87%之間。其中博時蛇口產園REIT首日漲幅最高,高達14.72%,換手率也最高,達到了33.87%。

冷靜觀望期(上市首日後至8月):經過首日的火爆打新場面後,公募REITs的交易逐漸降温。在經過首日打新後,公募REITs二級市場迅速降温,日成交金額從首日的18.60億元在第二週內就迅速回落到1億以下,換手率從首日的22.99%回落至1%以下。其中,平安廣州廣河REIT、紅土鹽田港REIT、 東吳產業園REIT、中金普洛斯REIT均出現了破發的情況。公募REITs進入到冷靜期,一方面原因在於投資者對新的產品持觀望態度,打新後處於試探摸索的狀態;另一方面,REITs市場的降温逐漸體現出REITs產品的投資屬性,兼具股性和債性,且長期回報率高,適合配置型資金倉長期持有。價格的迅速回落也是REITs迴歸內在價值的正常表現。因此在投機性資金撤出後,二級市場恢復到極為平靜的狀態。
活躍成長期(9月至12月15日):進入九月,REITs在二級市場開始發力,充分展現出REITs的股性。從交易情況來看,REITs市場日均成交量回升至1億元以上,平均換手率回升至2%左右的水平,遠高於海外成熟REITs市場的交易活躍度。今年進入下半年以來,股市債市均出現一定的調整,股市在強監管、去槓桿的環境下賽道轉換頻繁,調整幅度加大。信用債市場方面,房地產信用危機加之城投債收縮,信用債市場投資難度加大。利率債在年中降準後出現階段性的牛市,但是整體收益率的壓縮難以滿足投資者對收益率的要求。因此,在資產荒的背景下,市場開始再度審視REITs這種新型產品,REITs的分紅能夠提供穩定的分派收益率,當前4%-12%不等的收益率成為REITs的加分項。此外,10月中旬以來,第二批REITs開始進入投資者的視野,一定程度上也讓市場再度聚焦REITs,積極參與REITs的一級與二級市場。因此,多重因素共同激發,使得REITs在二級市場開始發力,充分展現出其股性。值得注意的是,近一週以來,C-REITs稍有冷卻,在前期追漲之後二級市場價格開始出現回落,不同REITs之間也出現了漲跌不一的情況。截至2021年12月20日,首批9單REITs在二級市場的回報率在2.8%-42.4%之間不等,除平安廣州廣河REIT之外,在半年時間裏都實現了高於10%的回報率。


宏觀因素:疫情制約,行業景氣度是影響REITs現金流的主導因素
宏觀各因素影響下,各項REITs市場表現略微出現分化,二級市場收益率從高到低排序依次為:生態環保REITs>倉儲物流REITs>產業園區REITs>高速公路REITs。我們通過REITs在二級市場的總市值來計算REITs指數從而計算C-REITs上市以來的二級市場收益率(未做年化處理), 截至12月20日的二級市場收益率(未年化),C-REITs總指數的回報率為18.5%,生態環保REITs收益率為36.7%,倉儲物流REITs收益率緊隨其後為29.0%,產業園區REITs收益率為19.6%,高速公路REITs收益率相對疲弱,為7.5%。

從各類REITs的二級市場表現來看,當前制約REITs現金流最大的宏觀因素仍是疫情,生態環保REITs與倉儲物流REITs受疫情的制約較小,領跑REITs二級市場收益率。生態環保REITs與倉儲物流REITs受疫情制約較小,生態環保 REITs的主要收入來源為生活垃圾處置及發電收入、餐廚垃圾收運及處置收入、污水處理費、中水處理費、污泥處置費用等等。生態環保REITs收入來源較為穩定,處理費一般由政府設定,潛在增量更在於污水垃圾處理規模的增量,並不受制於疫情的影響。而倉儲物流行業在疫情最嚴重時也受到過疫情的衝擊,但在疫情緩和過程中受疫情的影響不大,反而在疫情後無接觸式購物與線上消費的帶動下,倉儲物流行業維持高景氣,加之我國今年進出口貿易的亮眼表現,兩單倉儲物流REITs的出租率水平保持在95%以上,幾乎滿倉出租。中金普洛斯REIT與紅土鹽田港REIT進入四季度以來市場表現更為優異。

產業園區REITs與高速公路REITs受疫情的影響較大,二級市場表現相對落後。結合國內疫情爆發的地區與9單REITs的所在地來看,兩單處在廣東省的REITs上市初期現金流均受到了廣東疫情的影響。據平安廣州廣河REIT三季度報吿披露,“今年5至6月間,廣東省內廣州、深圳、東莞等地陸續出現疫情,2021年8月,廣東周邊部分地區出現了疫情,疫情期間,政府相關部門出台了限制人員出行的防控措施,對本項目的車流量和路費收入產生一定負面影響。經測算,受疫情影響本項目累計路費收入較預算少約2,800萬元,佔全年路費收入預算的3.56%。但總體而言,廣東省及周邊地區疫情已逐步得到有效控制,目前本項目的車流量已基本恢復正常。”博時蛇口產園REIT三季度報吿也披露,在報吿期內,由於受上半年廣深地區疫情及國家宏觀政策調控影響,園區部分客户續租情況不及預期、部分租客提前退租,並存在一定租金欠繳的情況,在一定程度上造成了基礎設施項目的租金損失。


政策因素:“雙碳”引導綠色轉型,生態環保REITs受青睞
受“雙碳”環保政策影響,兩單生態環保REITs在發售環節,“冷靜觀察期”和“成長活躍期”階段,都受到投資者的青睞。富國首創水務REIT在二級市場的收益率高達42.4%(截至2012年12月20日),中航首鋼生物質REIT也實現了28.9%的收益率。在上市初期階段,生態環保REITs仍保持價格穩中有升,而在之後的REITs發力階段,更是領跑REITs在二級市場的表現。

“雙碳”政策引導下,我國生態環保行業或將迎來高質量發展階段,政策層對城鎮污水處理以及垃圾焚燒發電業都做了明確指引,也使兩單生態環保REITs從發行至今一直受到投資者的青睞。2021年6月6日,國家發展改革委、住房城鄉建設部聯合印發《“十四五”城鎮污水處理及資源化利用發展規劃》,“十四五”規劃在污水處理能力、污水處理率、再生水利用率、污泥無害化處理率等目標上均有進一步地提高。2021 年初,發改委印發的《2021 年新型城鎮化和城鄉融合發展重點任務》指出要建設低碳綠色城市,其中生態環保領域要求推進生活垃圾分類,加快建設生活垃圾焚燒處理設施,加大資源化利用率。有力支撐“碳達峯”目標實現。此外在嚴格限電、提倡循環經濟的大背景下,垃圾焚燒發電行業有望迎來催化,將保持高速發展。結合我國2030年前碳達峯、2060年前碳中和的目標,生態環保行業或將迎來高質量發展階段,也使兩單生態環保REITs從發行至今一直受到投資者的青睞。
交易因素:“錢多貨少”, C-REITs的交易盤尚未釋放
公募REITs 尚處於“錢多貨少”、供不應求的階段,推升了REITs二級市場價格。根據公募REITs基金的要求,原始權益人或其同一控制下的關聯方有義務參與基礎設施基金份額戰略配售,戰略配售的比例合計不得低於基金份額髮售數量的 20%,其中基金份額髮售總量的 20% 持有期自上市之日起不少於 60個月,超過 20% 部分持有期自上市之日起不少於 36個月,基金份額持有期間不允許質押。除原始權益人及關聯方意外以外的戰略投資者鎖定期為12個月。網下投資者和公眾投資者暫無鎖定期。儘管第一批9單REITs的總髮行規模在314億元,由於大多數處於鎖定期,真正可以交易規模只有93億元。從各REITs的戰略配售比例來看,其佔比均高達50%以上,其中,平安廣州廣河REIT、 浙商滬杭甬REIT、富國首創水務REIT、中金普洛斯REIT的戰略配售比例高於70%。因此,目前來看,整個公募REITs的可交易盤規模較小,目前可交易規模為93億,一年以後逐步釋放至235億,三年後逐步釋放至302億,原始權益人的份額完全釋放要等到5年之後。因此,公募REITs 尚處於“錢多貨少”、供不應求的階段, 從而使得公募REITs在一級與二級市場都異常火爆,機構與個人投資者均積極參與,從而推升了二級市場的價格。


從各單REIT的情況來看,可交易盤越小,產品越發緊俏,越容易推高二級市場的價格。從單個REIT的可交易規模來看,均處於20億元以下的規模,其中兩單生態環保REITs,富國首創水務REIT與中航首鋼綠能REIT的可交易盤只有4-5億的規模,在9單REITs中更顯產品緊俏,或也在一定程度上推升了其在二級市場的價格。

從換手率來看,C-REITs的交易活躍度遠超海外成熟REITs市場,體現出C-REITs上市初期的交易活躍度和產品緊俏度。從海外REITs市場的流動性來看,REITs市場越成熟,流動性表現越好。對比美國、香港和新加坡三地上市REITs的換手率,在美上市的基礎設施REITs過去一年的加權日均換手率為0.518%,高於在香港REITs的日均換手率(0.225%,不包括今年上市的順豐房託)和新加坡REITs的日均換手率(0.241%)。香港REITs市場中,單個REITs的流動性比較分化,置富產業信託、領展房地產投資信託基金的日均換手率較高,在交易市場上較為活躍。除此之外,其他的H-REITs日均換手率都在0.1%以下,交易活躍度較低。新加坡市場的REITs整體交易較為活躍,其中有增長預期的REITs在流動性上表現更為活躍。而我國REITs市場日均平均換手率上市以來平均水平為1.42%(去除打新日),遠高於海外成熟REITs市場的交易活躍度,體現出C-REITs上市初期的交易活躍度和產品緊俏度。
根據三季度可分派金額估算,首批公募REITs的分派收益率基本實現預測水平,特許經營權REITs的分派收益率高於不動產權REITs。截至目前為止,各REITs都公佈了三季度報吿,分別公佈了三季度單位可分派金額與本年累計單位可供分派金額。我們簡單以三季度單位可供分配金額*4做年化處理來測算可以達到的分派收益率,這裏為與招募説明書中所披露的預測分派收益率作對比,同樣以基金髮行價格作為計算收益率的分母,同樣假設分紅比例為100%,測算結果顯示首批公募REITs的估算分派收益率基本實現預測水平。特許經營權REITs的估算分派收益率在8%-13%之間,不動產權REITs的估算分派收益率在4%-6%之間。需要注意的是,這裏的分派收益率是基於對三季度單位可分派金額的粗略估算,並不代表C-REITs實際的分派收益率,實際分派收益率與實際分派比率或也可能與估算值出現較大偏差。

目前已有三單REITs公佈了分紅公吿,在上市不滿6個月的時間裏積極為投資者兑現分紅收益。根據基金合同,在符合有關基金分紅條件的前提下,本基金應當將90%以上合併後基金年度可供分配金額分配給投資者,每年不得少於1次,若基金合同生效不滿6個月可不進行收益分配。基金的分紅計劃根據三季度報吿中披露的本年累計可供分配金額進行分派,中金普洛斯REIT的分紅比例為95%,博時蛇口產園REIT的分紅比例為90%,中港首鋼綠能REIT的分紅比例為42%。其中港中航首鋼綠能REIT的分紅比例有一定的特殊性,項目公司需要償付股東借款利息,扣除其他相關費用後,使得可分派比例較低。

粗略估算REITs年化總回報率,包含二級市場收益率和分派收益率,首批公募REITs已實現超額收益。我們首先計算截止12月20日的年化二級市場收益率,以及根據三季度可分派金額按照90%的分紅比例來估算的年化分派收益率,兩部分相加得到首批公募REITs的年化總回報率。首批公募REITs估算的年化總回報率在11.9%-92.6%之間不等。

建信中關村產業園REIT
建信中關村REIT採用“公募基金+資產支持專項計劃”的整體構架,項目有對外借款的情況。交易完成後,專項計劃將持有項目公司100%的股權以及享有對項目公司的相應債權,基金管理人持有專項計劃的全部份額。計劃管理人代表專項計劃與項目公司簽訂借款合同,將剩餘專項計劃資金用於向項目公司發放借款,並且貸款銀行向項目公司發放借款。項目有對外借款的情況,募集總額為項目估值除去對外借款的部分。

建信中關村REIT的底層資產包括三個項目,分別是互聯網創新中心5號樓項目,協同中心4號樓項目和孵化加速器項目。標的基礎設施項目均位於北京市海淀區中關村軟件園內,標的基礎設施項目營業收入主要為研發用房及配套和車位租賃產生的租金收入。出租率保持在90%以上的水平,其中協同中心4號樓項目整樓出租給度小滿科技公司。

新上公募REITs的分派收益率與首批同類型REITs的分派收益率基本匹配。從分派收益率來看,建信中關村REIT預測首年現金分派率為4.19%,次年現金分派收益率為4.34%,基本上與首批三單的產業園區REITs的分派收益處在相當的水平。


第二批REITs的擴募倍數均超過第一批REITs,一方面表明市場對REITs底層資產的定價更為樂觀,最終底層資產市場定價均高於實際估值,另一方面顯示出第二批REITs在“錢多貨少”狀態下更顯追捧。擬募集規模是各公募REITs在發行前,根據底層資產價格估值,以及項目公司負債情況,而最終確定的擬募集規模,是底層資產價格的直接體現。在基金髮售詢價階段,公募REIT的詢價區間圍繞擬募集規模除以發售份額來確認。在詢價階段,將剔除不符合條件的報價,之後基金管理人、財務顧問根據所有網下投資者報價的中位數和加權平均數,並結合公募證券投資基金、公募理財產品、社保基金、養老金、企業年金基金、保險資金、合格境外機構投資者資金等配售對象的報價情況,審慎合理確定基金的最終的份額認購價格。該價格不高於剔除無效報價後所有網下投資者報價的中位數和加權平均數的孰低值。而實際募集規模是最終確定的份額認購價格乘以總份額數。我們用實際募集規模/擬募集規模來計算擴募倍數,在一定程度上可以顯示出各REIT在發行階段受市場的偏好程度。從新上REITs的擴募倍數來看,建信中關村REIT為1.10,高於第一批REITs,顯示出第二批REITs更受市場的追捧。新上REITs受追捧不足為奇,首先第二批REITs目前只有兩單,更是有“錢多貨少”、供不應求帶來的景氣度。其次,第一批REITs上市以來無論是分紅還是二級市場取得的收益率都相當可觀,為REITs市場增添正面的配置力量。

從新上REITs的配售比例來看,網下發售環節以及公眾發售環節的認購比例顯著低於第一批REITs,第二批REITs的火爆程度可見一斑。建信中關村REIT的網下認購獲配比例為1.83%,第一批9 只公募REITs 網下認購獲配比例在5.94%-25.95%。第二批REITs的獲配比例顯著低於第一批REITs,此前沒有參與第一批REITs的機構此次也抓住機會踴躍參加網下認購環節。從公眾配售比例來看,建信中關村REIT的公眾認購獲配比例為1.97%,首批REITs的獲配比例在1.76%-12.30%,其中只有中航首鋼綠能REIT獲配比例低於新發兩單REITs。相比之下,二批公募REITs 獲配比例顯著低於第一批公募REITs, 網下投資者與公眾投資者認購熱情高漲。

從新上REITs的首日打新情況來看,首日漲幅均優於首批REITs,其中建信中關村REITs更是出現一字板漲停。公募REITs有上市首日30%和非上市首日10%的漲跌幅比例限制,建信中關村REIT在開盤就觸及了30%的漲停幅度,呈現 “一字板漲停”的搶購潮。

首批公募REITs上市已有近半年時間,大致經歷了兩個階段,從“冷靜觀望期”到“活躍成長期”,公募REITs的資產屬性也從債性逐漸走向股性。REITs的債性體現在其強制性的高比例分紅,同時,REITs也具有股票的特徵,因為其本身代表着所有權,可以從二級市場價格上漲中獲得收益。無論是“股”還是“債”的部分,首批公募REITs都交出了滿意的答卷。從“債”的部分來看,根據三季度可分派金額估算,首批公募REITs的分派收益率與發行前的預測水平基本相當,已有三隻REITs公佈了分紅公吿。從“股”部分來看,C-REITs在二級市場中表現也頗為優異,宏觀因素和交易因素共同助力C-REITs在半年時間裏實現了超額收益。
特許經營權類REITs更偏債性,我們需要同時關注其確定因素與不確定因素。生態環保REITs和高速公路REITs屬於特許經營權類項目,項目屆滿後,可供分配的現金流分配後,基金估值為0,無最終資產處置收入。對於高速公路REITs,其收入來源主要是車輛通行費用,在沒有疫情的擾動下,高速公路的通行量也是比較穩定的,所以未來現金流相對比較穩定。對於生態環保REITs而言,其收費的主要來源主要是固定的污水處理費及垃圾處理費,未來現金流相對比較穩定固定。由於此類REITs的未來現金流整體可估,因此REITs的債性更強,體現出來其分派收益率較高。因此,對於此類項目而前言,未來現金流的穩健性可預測性越高,我們認為其價值越具有吸引力,這是確定因素的部分。然而我們對於此類項目,也要關注其不確定因素,例如未來補貼收入、改建計劃等等,此類不確定因素是我們區分特許經營權項目的一個重點,以此出發來分析特許經營項目未來現金流的穩定性的差異。
產權類基礎設施REITs更偏股性,未來的增長性將是綜合實力的體現。倉儲物流REITs和產業園區REITs屬於產權類項目,基礎資產到期後仍有市場價值,現金流不歸0。據海外成功REITs的經驗來看,較為成功的REITs的增值能力主要還是靠其本身的運營能力,不斷提高底層資產的質量和價值,同時收購優質的同類型底層資產,從而實現租金水平的見長以及穩定的出租率。因此在評估此類產品時,除了4%左右的分派收益率,更重要的在於其內生性增長和外延性增長。內生性增長包括已簽約的租金增長率,租約更新,與市場可比租金,增值服務,物業改造提升,品質及經營面積。外延增長性包括髮起人的資產儲備和擴募計劃,擴募的資本市場環境及可行性等。除此之外,我們也需要關注底層資產所在的地域、租户類型。總體而言,此類產品股性更強,其增長能力是一個綜合實力的體現,因而在市場中的表現更加考驗基金管理人、運營商的管理能力,預計在未來通過市場的考驗,各基金收益表現會出現比較大的差異。
當前REITs產品具有稀缺性,在資金帶動下REITs在上市初期或易漲難跌;而明年年中一部分處於鎖定期的交易盤釋放加之越來越多的 REITs上市,交易邏輯或重回基本面主導。從資金類型來看,首批REITs項目較為成熟優質,建議配置型資金可積極參與,均衡佈局;對於交易型資金而言,REITs是一種適合長期持有的配置型資產而不適合短期炒作,交易性資金也需警惕REITs交易過熱後回調的風險。REITs具有高票息、抗通脹、長期回報率高、分散風險等投資價值,從海外經驗來看,REITs在20年的平均回報率在跑贏其他股票、債券等各類資產。因此,拉長維度來看,REITs是一種適合長期持有的配置型資產,並不適合交易性資金過度炒作。當前, 我國REITs尚處於上市初期的成長階段,在“錢多貨少”的狀態下,二級交易活躍度遠超於海外REITs市場,與股票市場相當,股性難免被放大。當前REITs產品具有稀缺性加之首批REITs項目較為成熟優質,建議配置型資金可積極參與,均衡佈局;而對於交易型資金而言,也需警惕REITs交易過熱後估值迴歸理性的風險。
新冠病毒超預期擴散,Omicron新毒株擾動國內經濟或影響公募REITs的現金流。
