本文來自: 易斌策略研究,作者:東亞前海研究
氫能:能源轉型的未來方向。氫能具有環保低碳、高能量密度、蘊藏豐富等多方面優勢。在全球“碳中和”的大背景下,美國、歐盟與日本等國家地區將氫能視爲重要發展方向。目前我國能源存在相對短缺及化石能源對外依存度較高問題,能源結構亟待從化石燃料爲主導向清潔能源轉型。氫能配合光伏和風電等可再生能源的發展,成爲未來能源消費深度脫碳、保障能源安全的重要環節。預計2050年氫能產值將達12萬億。
海內外政策支持不斷,氫能產業鏈快速發展。目前全球多個國家與地區頒佈與制訂了相應的氫能發展路線圖。美國提出2030年在氫能源的累計投資80億美元,氫氣需求提升至1700萬噸、燃料電池汽車數量達到530萬輛、建成5600個加氫站等目標;歐盟氫能廣泛切入能源行業,全面助力深度脫碳,計劃2040年前可再生氫能源年產量達到1000萬噸;中國政策全面推動氫能源發展,燃料電池汽車“以獎代補”,政策即將全面落地,未來將是行業新週期的起點。
氫能產業鏈快速發展,降本是推動氫能大規模應用的關鍵。上遊制氫環節按照清潔程度可劃分爲灰氫、藍氫以及綠氫;中遊環節主要以氣態和液態形式配合多種儲運方式;下遊應用未來最廣泛的爲燃料電池汽車與工業深度脫碳的新增需求。未來產業化的關鍵在於各個環節的成本下降:
1)上遊制氫:2019年我國天然氣與煤炭制氫成本爲 7.5-24.3元/kg、6-12元/kg。2016年華南地區綠氫製造成本約48元/kg,爲化石燃料制氫成本約4倍。2030 年我國綠氫生產成本有望降至11元/kg,降本核心在於光伏風電發電成本降低至0.14元/kWh(降本60%)+電解系統降本85%。
2)中遊儲運:氣氫運輸適用範圍爲小規模、短途運輸,目前我國高壓氣氫管束車運輸成本爲9.3-22.4元/kg;液氫運輸成本在20.3-22.元/kg。在未來大規模用氫氣需求下,管道運輸成爲最優選擇,成本低至0.4-0.5元/kg。降本核心在於加氫站規模化建設,運輸網絡全面覆蓋,管道運輸配合氣氫+液氫運輸實現全面降本。
3)下遊運用:未來燃料電池汽車將會是氫氣的主要需求來源,預計2050年將佔比接近30%。目前我國燃料電池系統價格爲10000元/kWh,儲氫系統價格爲5000元/kWh,加氫站售氣價格爲60-80元/kg,客車百公裏TCO成本爲6.5元/km,遠高於電動客車4元/km。降本核心在於燃料電池技術突破與規模化發展,2035年燃料電池與儲氫系統降本90%和60%,TCO成本有望低至2.73元/km,降本幅度約60%。在特定使用場景下(例如重卡、物流車等領域)的使用經濟性將在2030年左右達到純電動水平,2050年相比於同等純電動,燃料電池車TCO成本低35%。
投資建議:在“碳達峯、碳中和”的大背景下,當前我國氫能產業正在快速發展,中央以及地方支持政策密集出臺,燃料電池產品快速迭代,越來越多企業積極佈局氫能產業鏈,推動氫能源產業鏈的持續完善,行業景氣度不斷提升。我們看好氫產業鏈未來的發展,對相關標的進行梳理,建議關注產業鏈各環節的龍頭企業:1)上遊:隆基股份、陽光電源、嘉化能源、鴻達興業;)中遊:中材科技、富瑞特裝、中集安瑞科、雪人股份;3)下遊:億華通、美錦能源、濰柴動力、凱立新材。
風險提示
產業支持政策不及預期;技術進展不及預期;燃料電池汽車銷量不及預期。
1.1
氫能:最有潛力的二次能源
化石能源爲目前全球能源消費的主要來源。根據BP世界能源統計年鑑,2020年全球一次能源消費總量爲556.64EJ(1EJ=1018J),煤炭、石油、天然氣等化石能源仍是當前全球能源消費的主要構成,累計消費佔比達71.3%;可再生能源消費總量爲31.71EJ,消費佔比從1990年的0.04%提升至5.4%,並呈現逐年增長態勢。根據世界資源研究所統計,2016年全球溫室氣體排放量爲494億噸二氧化碳當量,其中73.2%來自於能源部門。在全球碳中和大背景下,節能減排大勢所趨。


我國能源目前面臨:1)能源相對短缺,進口依賴程度較高。我國能源消費總量長年大於能源生產總量,根據國家統計局數據,2019年全國能源消費總量爲4860億噸標準煤,生產總量爲3970億噸標準煤,消費與生產的比值爲1.22倍,原油進口數量爲5.57億噸,佔原油消費量的83.3%。

2)能源結構需改善,對化石燃料依賴較大。2020年中國一次能源消費總量爲145.46EJ,其中煤炭、石油、天然氣消費佔比分別爲57%、20%和8%;我國煤炭產量佔全球的50.7%,消費量佔全球煤炭消費的54.3%,體現我國能源結構對化石燃料依賴程度較高,能源結構亟待改善。隨着我國政府積極降碳減排,煤炭正逐步被污染物排放量相對更少的化石能源所替代,消費佔比從1990年的77%下降至2020年的57%。

氫能爲能源轉型中的理想替代能源。天然氣爲現階段的“清潔能源”,近50年來全球天然氣消費佔比從16.9%提升至24.7%,大規模替代煤炭、石油等高排放化石能源。氫氣與天然氣屬性相似,且二氧化碳排放更低、蘊藏豐富,未來具備替代天然氣的潛力。

氫能相比於傳統化石能源具備諸多優勢:
1)蘊藏豐富:氫是世界上最普遍的元素,構成宇宙質量的75%,主要以化合物形態貯存於水中,而水是地球上存在最多的物質;
2)清潔低碳:傳統能源含碳量高,燃燒過程中會排放CO2等溫室氣體,氫的最終產物爲水,燃燒不會產生污染物與溫室氣體;
3)熱值高:氫氣的熱值爲120.1MJ/kg,超過所有的化石燃料,是天然氣的2.5倍,汽油的3倍,煤炭的4.3倍;
4)形式多樣,適應不同需求:制氫方式有烴類裂解、蒸汽轉化、電解水制氫以及工業副產等多種途徑;氫氣的不同形態可適應多種運輸技術方案。


1.2
海內外政策支持不斷,氫能快速發展
在全球碳中和大背景下,推進氫能源的生產和利用已成爲大部分國家或地區的共識,其中美國、歐盟以及日本等發達國家或地區氫能源政策相對完善。
1.1.1)美國:氫能發展早,政策加碼鞏固領先地位
美國是發展氫能最早的國家之一。1970年美國政府較早提出“氫經濟”概念;2002年美國發布《國家氫能發展戰略》,成爲最早將氫能源納入能源戰略的國家之一;2012年時任美國總統奧巴馬撥付63億美元財政預算用於燃料電池、氫能、車用替代燃料等清潔能源,並對美國境內的氫能基礎設施實行30%-50%的稅收抵免;2014年美國頒佈《全面能源戰略》,確定氫能在交通轉型中的引領作用;2017年美國能源部投入1580萬美元支持30個氫能和燃料電池項目的研究工作。近50年來,美國一直在密集推動氫能技術研發和產業推廣,強調和培養美國在氫能領域的國際影響力。

政策全面發力氫能源,鞏固其領先地位。2019年美國發布《氫經濟路線圖》,計劃在交通、分佈式發電等多領域規模化應用,以擴大美國在全球能源領域的領導地位。路線圖提出美國2030年在氫能源的累計投資將達80億美元,氫氣需求提升至1700萬噸、燃料電池汽車數量達到530萬輛、建成5600個加氫站等目標。到2050年,氫能將滿足美國終端能源需求的14%,每年創造約7500億美元的收入。截止至2021年上半年,美國燃料電池汽車銷量爲1872輛,保有量突破萬輛,加氫站約50座,規劃建設中加氫站數量達到43座。


1.1.2)歐盟:碳排放要求趨嚴,氫能加速降碳減排
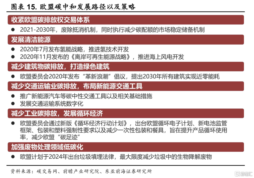
歐盟已實現碳達峯,發展氫能助力碳中和。歐盟整體已於1990 年實現碳達峯。2020年歐盟發佈《歐盟能源系統整合策略》和《歐盟氫能戰略》,計劃未來10年向氫能產業投入數千億歐元,緊密結合“下一代歐盟”復甦計劃和《歐洲綠色協議》,目標是2050年實現碳中和。歐盟研究制定了碳中和背景下的產業政策,具體發展路徑及策略包括收緊碳交易市場、發展清潔能源、打造綠色建築、佈局新能源交通工具等。


歐盟在氫能領域的投入不斷上升。《歐洲氫能戰略》將綠氫作爲重點,制定三階段發展目標:1)2020-2024年,在歐盟境內建成裝機量6GW電解槽,可再生氫年產量超過100萬噸;2)2024-2030年,電解槽容量提升至40GW以上,可再生氫能源年產量達到1000萬噸;3)2030-2050年,氫能在能源密集產業大規模應用。歐洲多國已紛紛制定並實施“氫能規劃”,屆時氫能將廣泛切入能源系統:煉化、鋼鐵、水泥等能源密集行業及交通運輸等需求端,電力和熱力用燃料氫氣需求將全面提升。

1.1.3)日本:政策扶持力度大,氫能開發最全面
日本國內資源較爲缺乏,一次能源供給94%來自海外,原油的消費98%集中在汽車燃油領域,原油87%來自中東地區。能源對外依存度過高,存在能源安全風險以及2050年溫室氣體減少 80%排放量的承諾,迫使日本加快尋找安全的替代能源,因此日本大力發展可再生能源,氫能試點不斷鋪開,氫能社會戰略也應運而生。

1981年日本通產省在“月光計劃”(節能技術長期研究計劃)中,啓動了燃料電池的開發。20世紀90年代,豐田、日產和本田等汽車製造商也開始了燃料電池車研發。2014年日本政府在《能源基本計劃》中將氫能定位爲與電力和熱能並列的核心二次能源,並提出建設“氫能社會”的願景。路線圖中詳細描述氫能源研發推廣的三大階段以及每個階段的戰略目標:1)2025年,快速擴大氫能的使用範圍;2)2020-2030年底,全面引入氫發電和建立大規模氫能供應系統;3)2040年開始,確立零二氧化碳的供氫系統。

1.1.4)中國:氫能發展從零突破,政策密集出臺
氫能發展完成從零突破,產業鏈具備雛形。當前我國已將氫能產業作爲戰略性新興產業,從鼓勵創新與投資、獎勵與優惠等多方面頒佈了多個支持政策。2006年我國發布《國家中長期科學技術發展規劃綱要》,提出研究可再生能源制氫技術。2011 年在《節能與新能源汽車產業發展規劃》提及高效天然氣、化工副產製氫,高壓容器儲氫以及加氫站技術等。隨後支持政策密集出臺,先後頒佈《中華人民共和國能源法》、《2020年能源工作指導意見》、《關於開展燃料電池汽車示範應用的通知》、《新能源汽車產業發展規劃》等,自2020年以來,我國的氫能相關政策在加速推出,促進氫能源行業快速發展。

氫能產業鏈分爲三個主要環節:上遊制氫、中遊儲運及下遊氫能應用。上遊氫能的製備包括傳統能源化石原料制氫、工業副產製氫以及電解水制氫;中遊環節是儲運,目前氫能的主要儲運技術包括高壓氣態、低溫液態、固體材料儲運和有機液態運輸等;氫能的下遊應用可以廣泛滲透到傳統能源的各個方面,包括交通運輸、工業燃料、發電等,未來氫氣的主要需求將集中於工業以及燃料電池汽車等領域。


2.1
上遊制氫:目前以低成本灰氫爲主,綠氫是未來方向
製備氫氣的方法已較爲成熟,主要分爲以下四大技術路線:1)化石燃料制氫:通過煤、焦炭氣化,石油、天然氣重整制氫等;2)化工原料制氫:甲醇裂解、氨分解制氫;3)工業尾氣副產氫:石油煉廠尾氣、氯鹼鹽化工、合成氨尾氣制氫;4)電解水制氫:利用可再生能源制氫。按照制氫的清潔程度又可以分爲:1)灰氫:使用化石能源制氫,碳排放量較大;2)藍氫:在化石能源制氫的過程中,增加碳捕捉等技術,減少碳排放量;3)綠氫:可再生能源電解水制氫,可以實現碳零排放。

2.1.2)化石能源爲目前我國制氫主要來源,碳排放較高
根據IEA的統計數據,2019年全球天然氣制氫比例75%左右,煤炭制氫佔15%。不同於全球天然氣制氫佔主導地位,我國煤制氫爲首要的氫氣來源,根據中國氫能聯盟的數據,2019年我國氫氣產量3342萬噸,其中煤制氫佔比達到64%,電解水制氫僅佔2%左右。煤制氫的優點在於原料豐富、成本低廉、制氫效率更高,但化石燃料制氫其生命週期內的碳排放量遠高於其他制氫方式。我國在化石燃料制氫方面碳排放量大,與發展清潔低碳的氫能源存在一定矛盾。

CCUS技術降低制氫碳排放,但增加制氫成本。碳捕獲、利用與封存(CCUS)技術能夠有效降低化石燃料制氫過程中的碳排放問題。根據《煤制氫與天然氣制氫成本分析及發展建議》一文測算,煤制氫的成本爲12元/kg,天然氣制氫成本爲13.2元/kg。2019年我國CCUS技術在煤制氫的過程中需要約7元/kg的成本,因此最終制氫成本爲19元/kg,增加約60%;天然氣的最終制氫成本在17.6元/kg,增加約33%。因此化石燃料制氫的發展很大程度取決於CCUS技術的規模化與成本下降。

2.1.2)綠氫爲未來制氫方向,2040年前成本降至1美元/kg
綠氫可實現零碳排放。綠氫通過使用可再生能源,例如太陽能、風能、核能等製造氫氣,在生產該類氫氣的過程中,可以實現完全無碳化。目前較爲常見的水電解制氫技術路線有兩種:鹼性水電解技術和質子交換膜(PEM)水電解技術。鹼性水電解目前發展較爲成熟,成本較低,而PEM具有體積小、氣體純度高等優點,但成本爲鹼性槽的3-5倍。

綠氫爲未來制氫趨勢,規模化發展取決於成本下降。根據《天然氣制氫、甲醇制氫與水電解制氫的經濟性對比探討》一文數據顯示,在使用電價爲0.8元/kWh,生產1Nm3氫氣消耗5度電的情況下,2016年華南區域電解水制氫成本爲4.31元/Nm3,電費成本是制氫成本構成主要部分,佔比爲66%。目前電解氫規模經濟效益尚未發揮,電解水制氫成本約爲煤、天然氣制氫成本的4-5倍。

新能源發電成本快速降低,爲生產低成本綠氫提供途徑。全球可再生能源的平準化度電成本(LCOE)在不斷降低,其中光伏發電LCOE從2010年的0.378美元/kWh降低至2019年的0.068美元/kWh,降本幅度爲82%,海上風電與陸上風電的降本幅度分別爲29%和38%。根據《中國光伏產業發展路線圖(2020)》的測算,2030年我國地面光伏電站在1800小時等效利用小時數的LCOE爲0.14元/kWh,此電費下制氫成本將低至1元/Nm3,降本空間爲77%。

一方面,隨着未來HJT、TopCon等技術產業化發展,光伏等可再生能源的發電成本有望持續下降;另一方面,電解設備的技術進步以及規模化發展帶動成本下降,從而推動綠氫生產成本的進一步下行。根據IRENA的預測,在2040年前電解水制氫成本將低至1美元/kg(約0.54元/Nm3)。按照目前的發展趨勢,我國近期將以工業副產氫爲主,中長期以可再生能源電力制氫爲發展方向,到2050年可再生能源電解制氫將佔我國氫氣供給的70%。


2.2
中遊儲運:儲運方式多樣,管道運輸前景廣闊
2.2.1)儲氫:高壓氣態儲氫爲主流方式,液態與固態尚未產業化
氫氣儲運主要有三種路徑:高壓氣態儲氫、低溫液態儲氫,以及固態儲氫。高壓氣態儲氫技術將氫氣壓縮成高密度氣態形式儲存,目前應用廣泛;低溫液氫儲存將氫氣液化,體積儲氫密度大,在國外應用較多,國內技術尚處於航空用階段;儲氫材料儲氫技術目前國內外產業化極少,基本處在小規模實驗階段。

高壓氣態儲氫技術成熟、成本低、能耗小,應用廣泛。高壓氣態儲氫瓶主要分爲純鋼製金屬瓶(I型)、鋼製內膽纖維纏繞瓶(II 型)、鋁內膽纖維纏繞瓶(III型)和塑料內膽纖維纏繞瓶(IV型)四種產品。I型、II型難以滿足車載儲氫系統質量儲存密度要求,因此車載儲氫瓶大多數用III和IV型。目前國外已經實現IV型儲氫瓶在車用領域70Mpa應用,國內主要以III型35Mpa儲氫瓶爲主,技術存在一定落後。國內儲氫罐關鍵材料、核心部件當前仍然依賴進口,因此高壓氣態儲氫研究熱點在於儲罐材質的改進,以無內膽纖維纏繞瓶作爲下一代儲氫瓶的研究熱點。

液態儲氫體積比容量大,但損耗較高,國內未實現產業化。常溫常壓下液氫的密度爲氣態氫的800倍以上,儲氫密度可達到70.6kg/m3,若改用液氫槽車運輸,相對於20Mpa的高壓氣氫拖車,單車儲運量可提升9倍。但目前液氫裝置投入較大,液化過程以及運輸過程有能量損耗,液化過程消耗能量佔整個液氫儲運環節30%-40%以上,儲存環節每天揮發1%-2%,而汽油每個月僅揮發1%,因此經濟性欠缺。國內應用目前僅限於航天領域,民用還未涉及。國內一方面技術尚未成熟,設備成本高昂,無論是運輸還是車用都選擇高壓氣態路線;另一方面,國內暫時缺乏液氫相關的技術標準和政策規範,國內佈局液氫的企業較少。

儲氫材料目前處於試驗階段,克服技術問題後將迅猛發展。有機液體儲氫技術具備儲氫密度大、儲存和遠程運輸安全、設備保養容易、成本低以及可循環使用等優點,但目前該技術存在熔沸點較高,需要專門的加氫、脫氫裝置,操作性差等較多的技術難題,未來隨着技術問題的突破,應用前景廣泛。

2.2.2)運氫:管道運輸爲大規模輸氫的最優選擇
目前氫氣運輸主要有氣氫拖車、液氫槽車以及氫氣管道三種方式運輸。國內普遍採用氫氣拖車進行運輸,氣氫拖車運輸節省了液化成本和管道運輸的前期投資成本,在一定儲運距離內經濟性較高,比較適用於運輸距離較近、輸送量較低、氫氣日用量爲噸的用戶端。液態氫運輸主要利用液氫槽車,液氫的單車運氫能力是氣氫的10倍以上,運輸效率提高,綜合成本降低。但現有技術條件下,液化過程能耗和固定投資較大,液化過程的成本佔到整個液氫儲運環節的90%以上。隨着未來液化設備規模效應和技術升級,液化能耗和設備成本有較大下降空間。

管道運輸適用於大規模、長距離的氫氣運輸,可有效降低運輸成本。管道輸送方式以高壓氣態或液態氫的管道輸送爲主,具備運量大、能耗低、規模成本低諸多優勢,是實現長距離、大規模輸氫的重要環節。我國已有多條輸氫管道在運行,如中國石化洛陽煉化濟源至洛陽的氫氣輸送管道全長爲25km,年輸氣量達10.04萬噸;烏海至銀川焦爐煤氣輸氣管線管道全長爲 216.4km,年輸氣量達16.1×108m3,主要用於輸送焦爐煤氣和氫氣混合氣。長遠來看,管道運輸雖然前期投資成本較大,但是隨着氫能產業鏈逐步完善成熟後,管道大規模輸氫具備顯著的成本優勢。


2.2.3)加氫站:加氫站建設提速,規模化推進成本下行
根據H2Station的數據,2020年全球新增加氫站119座,累計建成553座。其中大部分集中在亞洲、歐洲與北美地區,分別爲275座、200座以及75座。據香橙會研究院數據顯示,2020年我國累計建成118座加氫站,其中建成的加氫站已投入運營101 座,待運營17座,投用比例超過85%。此外,中國在建/擬建的加氫站數量達到爲167座。2020年10月,工信部發布《節能與新能源汽車技術路線圖2.0》,提出2030年我國加氫站建設目標至少爲5000座,年複合增長率超過45%,與全球其他發達國家與地區相比,我國加氫站數量處於領先水平。


規模化+國產替代推進加氫站建設成本下行。目前我國加氫站建設投資成本較高,建設一個典型日均加氫量600kg的35Mpa外供氫的高壓氣氫加氫站,需要2000萬的投資,其中設備費用佔比最大比例(約45%),主要是壓縮機、儲氫瓶、加氫和冷卻系統等。隨着生產規模的增加,設備成本等費用會進一步下降,以 35Mpa固定式加氫站爲例,當生產規模從每年10套提高至每年 100套時,總投資成本下降21%,其中核心設備下降幅度超40%。此外,目前我國加氫站的核心設備依賴進口,其中壓縮機的成本佔比較高(約30%),根據《中國氫能產業發展報告 2020》的測算,隨着未來國產化的推進,預計加氫站的設備費用在未來每年至少按照20-30%的速度下降。

2.3
下遊應用:交通領域爲主,“碳中和”下工業成爲新需求來源
氫能的下遊應用途徑廣泛,主要以交通領域、儲能、工業、化工等領域爲主。隨着未來燃料電池汽車的快速發展,交通領域的氫氣需求將持續增長。根據《中國氫能源及燃料電池產業白皮書(2019年版)》預測,到2050年氫能將在中國終端能源體系中佔比至少達到10%,氫氣需求量接近6000萬噸,可減排約7 億噸CO2,產業鏈年產值約12萬億元,其中交通領域用氫氣可達2458萬噸,佔比約40%。鋼鐵、冶金等行業將貢獻氫氣消費增量,預計到2050年鋼鐵、化工領域消費總量可超1.6億噸標準煤。


2.3.1)燃料電池車是氫能下遊的關鍵應用
燃料電池車是電動車的一種,其核心部件爲燃料電池系統,通過氫氣和氧氣的化學作用直接轉換成電能,反應過程中不會排放任何有害氣體。此外燃料電池的能量轉換效率比內燃機要高 2-3倍,因此從能源的利用和環境保護方面,燃料電池汽車是一種理想的車輛。根據燃料電池系統的組成,可以將燃料電池汽車產業鏈劃分爲上遊電堆及零部件/材料、中遊輔助件以及系統集成、下遊的整車製造應用。

全球燃料電池汽車市場發展趨勢整體向上。2020年全球燃料電池汽車銷量爲9006輛,相比於2019年下滑約15%。其中韓國爲全球最大的氫燃料電池汽車銷售市場,銷量達5823臺,同比增長39%,佔當年全球銷量的65%。2020年全球氫燃料電池汽車保有量爲32535臺,同比增長38%,韓國的保有量從2019年的 5083臺躍升至10906臺,排名第一。隨着能源戰略的佈局以及碳排放壓力增加,繼中日美韓四國後,德國、荷蘭等歐盟國家也加快燃料電池汽車的推廣。根據《2019年燃料電池行業評論》數據,2019年全球燃料電池出貨量達到1.1GW,相比 2018年增長了40%。

我國燃料電池汽車應用領域集中於商用車。從國際上來看,燃料汽車主要發力於乘用車市場,集中以豐田Mirai、本田Clarity 爲代表的轎車市場和現代NEXO、奔馳GLC爲代表的SUV市場。我國氫能源在交通領域的應用遵循商用車先發展,乘用車後發展的路徑。根據新能源汽車國家檢測與管理平臺的數據顯示,2020年我國燃料電池客車、貨車、物流車保有量分別爲 2500輛、4070輛、780輛;從結構上而言,物流車等商用車仍佔多數,佔比達到60.5%,公交客車等比例佔比約39%,乘用車僅用於租賃,佔比爲0.1%。其中中通客車、上汽大通、上海申龍以及佛山飛馳四家企業2019年的產量佔比全年總量的 72.3%,其中上海申龍全年總產量903輛,位居全國第一,佔比約30%。

規模效應帶來的成本下降是氫燃料電池市場化的重要因素。氫燃料電池汽車現階段仍然依賴於政府補助以及政策支持,根據《氫燃料電池汽車全生命週期經濟性分析2020》的研究結果,目前商用車燃料電池系統的價格國內行業平均水平在1萬元/kW,商用車用儲氫系統的國內平均水平在5000元/kg。隨着未來質子交換膜燃料電池技術突破與規模效應帶來的成本下降,燃料電池重卡、乘用車等車型的市場化進程將加速。商用車燃料電池價格至2025、2035、2050年分別降至3500、1000、500元/kW,商用儲氫系統價格分別降至3500、2000、1200元/kg。

2.3.2)氫氣助力傳統工業深度脫碳
碳中和背景下氫能在工業領域前景廣闊。氫氣在工業中用途廣泛,根據IEA統計數據,2018年全球的氫氣使用量達1.15億噸,其中主要用於原油精煉、氨製備、甲醇製備以及冶金鍊鋼,佔比分別達到33%、27%、11%與3%。化工行業當中,大部分氫氣用於加氫處理、加氫裂化和脫硫;富氫氣體可用作鋼生產的替代方法中的還原劑,利用氫氣可以從氧化合物中奪取氧的性質,在冶金工業可以冶煉金屬;氫氣可以用來製造氨,並進一步製造化肥。展望未來,氫能在煉化、鋼鐵、發電、交通運輸等領域有望形成規模化的需求,加速深度脫碳。

工業領域有望貢獻氫氣消費增量。耗氫增量主要源自煉化、鋼鐵、電力部門等行業:1)煉化行業:以煉油行業爲例,每年氫氣的消費量爲3800噸,佔全球氫氣需求量的33%,而大部分氫氣的來源都是灰氫,因使用灰氫而生產外排氣體佔煉油廠總氣體排放的20%左右,年碳排放量達2.3億噸。以低碳氫代替通過煤炭和天然氣生產的常規氫作爲切入,隨後探索用低碳氫和碳捕獲方式生產合成燃料,有助於煉化行業深度脫碳。2)鍊鋼行業:目前全球75%的鋼鐵來自焦炭還原,每生產1噸的生鐵需要消耗0.3噸的焦炭和0.2噸煤粉,高爐還原過程的碳排放佔整個鍊鋼的90%。根據CEADs的數據,2018年我國黑色金屬冶煉及壓延加工業產生的碳排放爲17.69億噸,在全部碳排放中佔比約18.4%。利用氫氣直接從固態鐵礦石中除掉氧氣,是鋼鐵行業前景有利的脫碳途徑。

全球各國開始積極探索氫能冶金。將氫氣代替煤炭作爲高爐的還原劑,減少乃至完全避免鋼鐵生產中二氧化碳的排放。目前瑞典、德國等國紛紛探索氫冶金技術並取得一定進展,瑞典鋼鐵公司(SSAB)聯合大瀑布電力公司(Vattenfall)以及礦業集團(LKAB)創立了非化石能源鋼鐵項目HYBRIT,德國蒂森克虜伯公司也展開Carbon2Chem項目,以及日本的COURSE50項目等。中國的鋼鐵企業從2019年開始探索氫能冶金,主要參與者包括寶武集團、河鋼集團、中國鋼研在鍊鋼用氫方面的合作。

在“碳達峯、碳中和”的大背景下,當前我國氫能產業正在快速發展,中央以及地方支持政策密集出臺,燃料電池產品快速迭代,越來越多企業積極佈局氫能產業鏈,推動氫能源產業鏈的持續完善,行業景氣度不斷提升。我們看好氫產業鏈未來的發展,對相關標的進行梳理,投資建議如下:
1) 上遊制氫:未來隨着電解槽等技術發展以及規模化生產,制氫的成本會不斷下降,2040年前制氫成本有望下降至1美元/kg。隨着我國可再生能源的快速發展,光伏、風電裝機量正不斷提升,同時可再生能源的發電成本也在持續下降,利用棄風及棄光電力可以有效降低電解制氫成本。我們看好具備風光發電核心競爭力的龍頭企業,建議關注隆基股份、陽光電源,以及現階段具備制氫能力或有佈局的上遊企業:嘉化能源、鴻達興業。
2) 中遊儲運:加氫站作爲連接上下遊的重要樞紐,加氫站設備提供商以及建設、運營商將最先收益,建議關注儲氫瓶供應商中材科技、富瑞特裝,以及關鍵設備供應商中集安瑞科、雪人股份。
3) 下遊應用:燃料電池系統爲下遊氫能運用的最重要環節,隨着燃料電池汽車未來的快速放量,產業鏈中遊系統商具備先發優勢。目前“以獎代補”不得用於支持燃料電池整車生產投資項目以及加氫站的建設,因此整車廠商在推廣示範階段的受益程度有限,中遊燃料電池系統廠商將持續受益,建議關注美錦能源、億華通、濰柴動力以及凱立新材。

產業支持政策不及預期;技術進展不及預期;燃料電池汽車銷量不及預期。
